Assessment of Mechanical/Chemical Properties and Cytotoxicity of Resin-Modified Glass Ionomer Cements Containing Sr/F-Bioactive Glass Nanoparticles and Methacrylate Functionalized Polyacids
Abstract
1. Introduction
2. Results
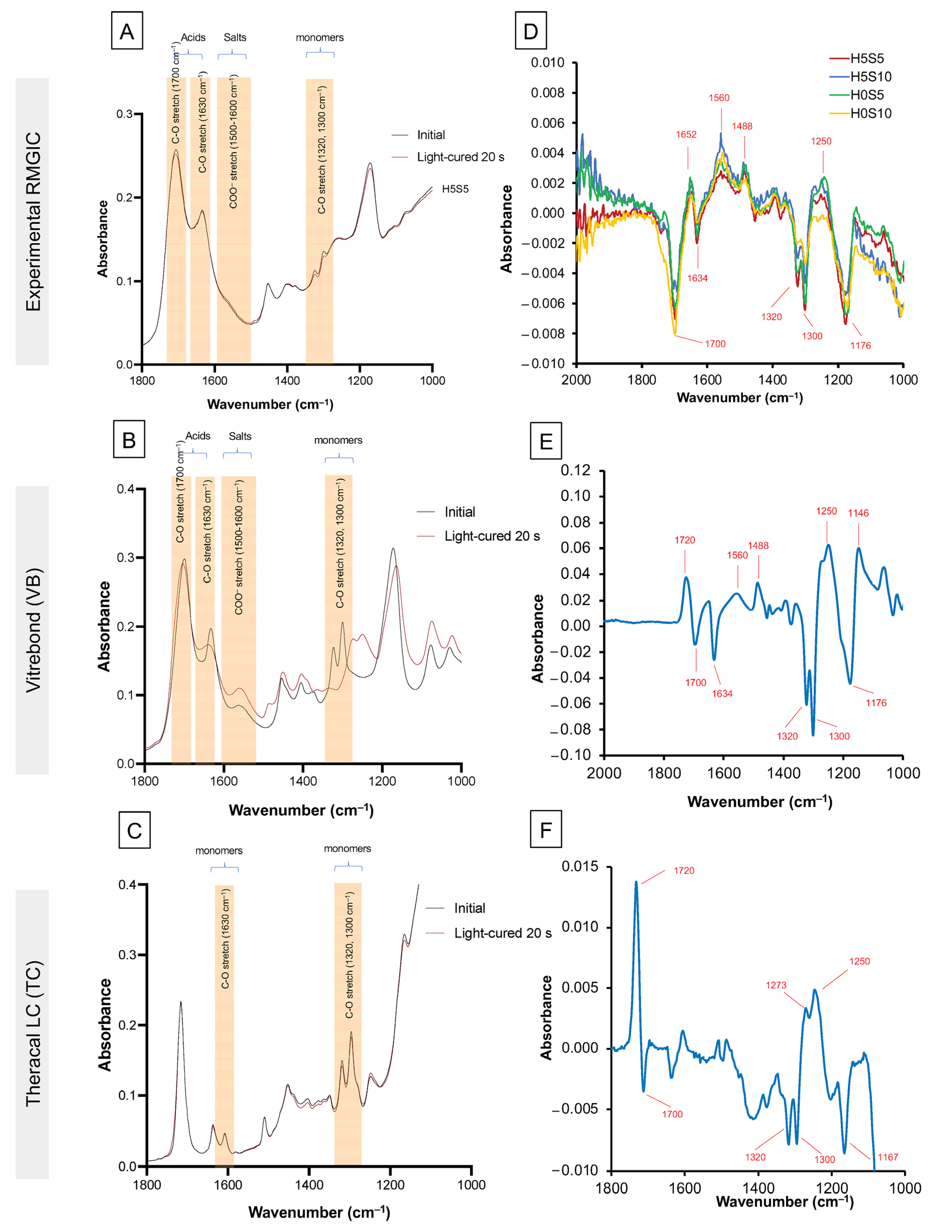
2.1. Assessment of Setting Reaction
2.2. Biaxial Flexural Strength (BFS) and Modulus (BFM)
2.3. Elemental Release
2.4. Assessment of Cytotoxicity
3. Discussion
4. Materials and Methods
4.1. Preparation of Liquid Phase
4.2. Preparation of Powder Phase
4.2.1. Preparation of Pre-Reacted Fluoroalumino Silicate Glass
4.2.2. Preparation of Sr/F Bioactive Glass Nanoparticles (Sr/F-BGNPs)
4.3. Preparation of Experimental RMGICs
4.4. Assessment of Setting Reaction
4.5. Assessment of Biaxial Flexural Strength (BFS) and Modulus of Elasticity (BFM)
4.6. Assessment of Elemental Release
4.7. Assessment of Cytotoxicity
4.8. Statistical Analysis
5. Conclusions
Author Contributions
Funding
Institutional Review Board Statement
Informed Consent Statement
Data Availability Statement
Acknowledgments
Conflicts of Interest
References
- Peres, M.A.; Macpherson, L.M.; Weyant, R.J.; Daly, B.; Venturelli, R.; Mathur, M.R.; Listl, S.; Celeste, R.K.; Guarnizo-Herreño, C.C.; Kearns, C.; et al. Oral diseases: A global public health challenge. Lancet 2019, 394, 249–260. [Google Scholar] [CrossRef]
- Lim, Z.E.; Duncan, H.F.; Moorthy, A.; McReynolds, D. Minimally invasive selective caries removal: A clinical guide. Br. Dent. J. 2023, 234, 233–240. [Google Scholar] [CrossRef]
- Gözetici-Çil, B.; Erdem-Hepşenoğlu, Y.; Tekin, A.; Özcan, M. Selective removal to soft dentine or selective removal to firm dentine for deep caries lesions ın permanent posterior teeth: A randomized controlled clinical trial up to 2 years. Clin. Oral Investig. 2022, 27, 2125–2137. [Google Scholar] [CrossRef]
- Schenkel, A.B.; Veitz-Keenan, A. Dental cavity liners for Class I and Class II resin-based composite restorations. Cochrane Database Syst. Rev. 2019, 3, CD010526. [Google Scholar] [CrossRef]
- Schwendicke, F.; Göstemeyer, G.; Gluud, C. Cavity lining after excavating caries lesions: Meta-analysis and trial sequential analysis of randomized clinical trials. J. Dent. 2015, 43, 1291–1297. [Google Scholar] [CrossRef]
- Chai, B.Y.Y.; Tay, B.Y.X.; Chow, C.Y.T.; Fuss, J.; Krishnan, U. Treatment preferences for deep caries lesions among Australian dentists. Aust. Dent. J. 2020, 65, 83–89. [Google Scholar] [CrossRef]
- Zhao, Z.; Wang, Q.; Zhao, J.; Zhao, B.; Ma, Z.; Zhang, C. Adhesion of Teeth. Front. Mater. 2021, 7, 615225. [Google Scholar] [CrossRef]
- Botsali, M.S.; Kuşgöz, A.; Altintaş, S.H.; Ülker, H.E.; Tanriver, M.; Kiliç, S.; Başak, F.; Ülker, M. Residual HEMA and TEGDMA Release and Cytotoxicity Evaluation of Resin-Modified Glass Ionomer Cement and Compomers Cured with Different Light Sources. Sci. World J. 2014, 2014, 218295. [Google Scholar] [CrossRef]
- Lim, H.-N.; Kim, S.-H.; Yu, B.; Lee, Y.-K. Influence of HEMA content on the mechanical and bonding properties of experimental HEMA-added glass ionomer cements. J. Appl. Oral Sci. 2009, 17, 340–349. [Google Scholar] [CrossRef]
- Gallorini, M.; Cataldi, A.; Di Giacomo, V. HEMA-induced cytotoxicity: Oxidative stress, genotoxicity and apoptosis. Int. Endod. J. 2014, 47, 813–818. [Google Scholar] [CrossRef]
- Thepveera, W.; Potiprapanpong, W.; Toneluck, A.; Channasanon, S.; Khamsuk, C.; Monmaturapoj, N.; Tanodekaew, S.; Panpisut, P. Rheological Properties, Surface Microhardness, and Dentin Shear Bond Strength of Resin-Modified Glass Ionomer Cements Containing Methacrylate-Functionalized Polyacids and Spherical Pre-Reacted Glass Fillers. J. Funct. Biomater. 2021, 12, 42. [Google Scholar] [CrossRef]
- Potiprapanpong, W.; Thepveera, W.; Khamsuk, C.; Channasanon, S.; Tanodekaew, S.; Patntirapong, S.; Monmaturapoj, N.; Panpisut, P. Monomer Conversion, Dimensional Stability, Biaxial Flexural Strength, Ion Release, and Cytotoxicity of Resin-Modified Glass Ionomer Cements Containing Methacrylate-Functionalized Polyacids and Spherical Pre-Reacted Glass Fillers. Polymers 2021, 13, 2742. [Google Scholar] [CrossRef]
- Monmaturapoj, N.; Soodsawang, W.; Tanodekaew, S. Enhancement effect of pre-reacted glass on strength of glass-ionomer cement. Dent. Mater. J. 2012, 31, 125–130. [Google Scholar] [CrossRef]
- Shen, P.; Zalizniak, I.; Palamara, J.E.; Burrow, M.F.; Walker, G.D.; Yuan, Y.; Reynolds, C.; Fernando, J.R.; Reynolds, E.C. Recharge and increase in hardness of GIC with CPP-ACP/F. Dent. Mater. 2020, 36, 1608–1614. [Google Scholar] [CrossRef] [PubMed]
- Huq, N.L.; Myroforidis, H.; Cross, K.J.; Stanton, D.P.; Veith, P.D.; Ward, B.R.; Reynolds, E.C. The Interactions of CPP–ACP with Saliva. Int. J. Mol. Sci. 2016, 17, 915. [Google Scholar] [CrossRef]
- Chaichana, W.; Insee, K.; Chanachai, S.; Benjakul, S.; Aupaphong, V.; Naruphontjirakul, P.; Panpisut, P. Physical/mechanical and antibacterial properties of orthodontic adhesives containing Sr-bioactive glass nanoparticles, calcium phosphate, and andrographolide. Sci. Rep. 2022, 12, 6635. [Google Scholar] [CrossRef]
- Panpisut, P.; Praesuwatsilp, N.; Bawornworatham, P.; Naruphontjirakul, P.; Patntirapong, S.; Young, A.M. Assessment of Physical/Mechanical Performance of Dental Resin Sealants Containing Sr-Bioactive Glass Nanoparticles and Calcium Phosphate. Polymers 2022, 14, 5436. [Google Scholar] [CrossRef]
- Karimi, A.Z.; Rezabeigi, E.; Drew, R.A. Glass ionomer cements with enhanced mechanical and remineralizing properties containing 45S5 bioglass-ceramic particles. J. Mech. Behav. Biomed. Mater. 2019, 97, 396–405. [Google Scholar] [CrossRef]
- Hosida, T.Y.; Delbem, A.C.B.; Morais, L.A.; Moraes, J.C.S.; Duque, C.; Souza, J.A.S.; Pedrini, D. Ion release, antimicrobial and physio-mechanical properties of glass ionomer cement containing micro or nanosized hexametaphosphate, and their effect on enamel demineralization. Clin. Oral Investig. 2018, 23, 2345–2354. [Google Scholar] [CrossRef] [PubMed]
- Nicholson, J.W. Maturation processes in glass-ionomer dental cements. Acta Biomater. Odontol. Scand. 2018, 4, 63–71. [Google Scholar] [CrossRef] [PubMed]
- Kim, J.-J.; Moon, H.-J.; Lim, B.-S.; Lee, Y.-K.; Rhee, S.-H.; Yang, H.-C. The effect of nanofiller on the opacity of experimental composites. J. Biomed. Mater. Res. Part B Appl. Biomater. 2006, 80B, 332–338. [Google Scholar] [CrossRef]
- Yoshihara, K.; Nagaoka, N.; Okihara, T.; Irie, M.; Matsukawa, A.; Pedano, M.S.; Maruo, Y.; Yoshida, Y.; Van Meerbeek, B. Development of self-adhesive pulp-capping agents containing a novel hydrophilic and highly polymerizable acrylamide monomer. J. Mater. Chem. B 2020, 8, 5320–5329. [Google Scholar] [CrossRef]
- Cornelio, R.B.; Wikant, A.; Mjøsund, H.; Kopperud, H.M.; Haasum, J.; Gedde, U.W.; Örtengren, U.T. The influence of bis-EMA vs bis GMA on the degree of conversion and water susceptibility of experimental composite materials. Acta Odontol. Scand. 2013, 72, 440–447. [Google Scholar] [CrossRef]
- ISO 9917-2:2017; Dentistry-Water-Based Cements; Part 2: Resin-Modified Cements. British Standard. ISO: Geneva, Switzerland, 2017.
- Rifane, T.O.; Cordeiro, K.E.M.; Silvestre, F.A.; Souza, M.T.; Zanotto, E.D.; Araújo-Neto, V.G.; Giannini, M.; Sauro, S.; de Paula, D.M.; Feitosa, V.P. Impact of silanization of different bioactive glasses in simplified adhesives on degree of conversion, dentin bonding and collagen remineralization. Dent. Mater. 2023, 39, 217–226. [Google Scholar] [CrossRef]
- Basso, G.R.; Borba, M.; Della Bona, A. Influence of Different Mechanisms of Fluoride Release from Adhesive Systems. Braz. Dent. J. 2013, 24, 522–526. [Google Scholar] [CrossRef]
- Nicholson, J.W.; Coleman, N.J.; Sidhu, S.K. Kinetics of ion release from a conventional glass-ionomer cement. J. Mater. Sci. Mater. Med. 2021, 32, 30. [Google Scholar] [CrossRef]
- Verbeeck, R.M.; De Maeyer, E.A.; Marks, L.A.; De Moor, R.J.; De Witte, A.; Trimpeneers, L.M. Fluoride release process of (resin-modified) glass-ionomer cements versus (polyacid-modified) composite resins. Biomaterials 1998, 19, 509–519. [Google Scholar] [CrossRef]
- ISO 10993-5:2009; Biological Evaluation of Medical Devices; Part 5: Tests Vitr. Cytotox. British Standard. ISO: Geneva, Switzerland, 2009.
- Akbulut, M.B.; Arpaci, P.U.; Eldeniz, A.U. Effects of four novel root-end filling materials on the viability of periodontal ligament fibroblasts. Restor. Dent. Endod. 2018, 43, e24. [Google Scholar] [CrossRef]
- Nicholson, J.; Czarnecka, B. The biocompatibility of resin-modified glass-ionomer cements for dentistry. Dent. Mater. 2008, 24, 1702–1708. [Google Scholar] [CrossRef]
- Massaro, H.; Zambelli, L.F.A.; de Britto, A.A.; Vieira, R.P.; Ligeiro-De-Oliveira, A.P.; Andia, D.C.; Oliveira, M.T.; Lima, A.F. Solvent and HEMA Increase Adhesive Toxicity and Cytokine Release from Dental Pulp Cells. Materials 2019, 12, 2750. [Google Scholar] [CrossRef]
- Carvalho, S.M.; Oliveira, A.A.; Jardim, C.A.; Melo, C.B.; Gomes, D.A.; Leite, M.D.F.; Pereira, M.M. Characterization and induction of cementoblast cell proliferation by bioactive glass nanoparticles. J. Tissue Eng. Regen. Med. 2012, 6, 813–821. [Google Scholar] [CrossRef] [PubMed]
- Mirchandani, B.; Padunglappisit, C.; Toneluck, A.; Naruphontjirakul, P.; Panpisut, P. Effects of Sr/F-Bioactive Glass Nanoparticles and Calcium Phosphate on Monomer Conversion, Biaxial Flexural Strength, Surface Microhardness, Mass/Volume Changes, and Color Stability of Dual-Cured Dental Composites for Core Build-Up Materials. Nanomaterials 2022, 12, 1897. [Google Scholar] [CrossRef] [PubMed]
- Delgado, A.H.S.; Young, A.M. Methacrylate peak determination and selection recommendations using ATR-FTIR to investigate polymerisation of dental methacrylate mixtures. PLoS ONE 2021, 16, e0252999. [Google Scholar] [CrossRef] [PubMed]
- Young, A. FTIR investigation of polymerisation and polyacid neutralisation kinetics in resin-modified glass-ionomer dental cements. Biomaterials 2002, 23, 3289–3295. [Google Scholar] [CrossRef]
- Akinmade, A.O.; Nicholson, J.W. Poisson’s ratio of glass-polyalkenoate (“glass-ionomer”) cements determined by an ultrasonic pulse method. J. Mater. Sci. Mater. Med. 1995, 6, 483–485. [Google Scholar] [CrossRef]
- Chung, S.M.; Yap, A.U.J.; Koh, W.K.; Tsai, K.T.; Lim, C.T. Measurement of Poisson’s ratio of dental composite restorative materials. Biomaterials 2004, 25, 2455–2460. [Google Scholar] [CrossRef]
- Higgs, W.A.; Lucksanasombool, P.; Higgs, R.J.; Swain, M.V. A simple method of determining the modulus of orthopedic bone cement. J. Biomed. Mater. Res. 2001, 58, 188–195. [Google Scholar] [CrossRef]









| Materials/Element | Al | Ca | P | Sr |
|---|---|---|---|---|
| H0S5 | 0.14 (0.01) b,c | 0.24 (0.07) a | 1.08 (0.04) a,c | 0.41 (0.12) a |
| H0S10 | 0.37 (0.08) c | 0.51 (0.14) b | 2.72 (0.23) c,d | 0.79 (0.24) |
| H5S5 | 0.19 (0.04) a | 0.31 (0.09) c | 1.74 (0.34) b,d | 0.45 (0.11) b |
| H5S10 | 0.52 (0.16) a,b | 0.91 (0.30) d | 3.44 (0.48) a,b | 1.29 (0.39) a,b |
| VB | 0.34 (0.02) | NA | NA | NA |
| TC | 0.33 (0.05) | 25.4 (3.3) a,b,c,d | NA | 8.13 (0.13) |
| Oxides | Pre-Melted Glass Compositions (wt%) |
|---|---|
| SiO2 | 22.24 |
| Al2O3 | 20.59 |
| P2O5 | 12.77 |
| SrO | 22.50 |
| CaF2 | 14.16 |
| ZrO2 | 6.93 |
| Total | 99.19 |
| Al2O3:SiO2 | 0.93 |
| Formulations | Liquid Phase | Powder Phase |
|---|---|---|
| H0S5 | CM polymer (55 wt%), water (45 wt%), tartaric acid (2 pph), CQ (0.7 pph), DMAEMA (1.4 pph) | 95 wt% F-Al-Si glass, 5 wt% Sr/F-BGNPs |
| H0S10 | 90 wt% F-Al-Si glass, 10 wt% Sr/F-BGNPs | |
| H5S5 | CM polymer (50 wt%), HEMA (5 wt%), water (45 wt%), tartaric acid (2 pph), CQ (0.7 pph), DMAEMA (1.4 pph) | 95 wt% F-Al-Si glass, 5 wt% Sr/F-BGNPs |
| H5S10 | 90 wt% F-Al-Si glass, 10 wt% Sr/F-BGNPs |
| Formulations | Composition | Lot No. | Suppliers |
|---|---|---|---|
| Vitrebond (VB) | Liquid phase: copolymer of polyacids (35–45 wt%), HEMA (20–30 wt%), water (30–40 wt%) Powder phase: glass powder (>95 wt%), diphenyliodonium chloride (<2 wt%) | NE75067 | 3M ESPE, St. Paul, MN, USA |
| TheraCal LC (TC) | 30–50 wt% Portland cement, Sr glass, fumed silica, barium sulphate, barium zirconate, bisphenol A-glycidyl methacrylate (Bis-GMA) | 2200003823 | Bisco Inc., Schaumburg, IL, USA |
Disclaimer/Publisher’s Note: The statements, opinions and data contained in all publications are solely those of the individual author(s) and contributor(s) and not of MDPI and/or the editor(s). MDPI and/or the editor(s) disclaim responsibility for any injury to people or property resulting from any ideas, methods, instructions or products referred to in the content. |
© 2023 by the authors. Licensee MDPI, Basel, Switzerland. This article is an open access article distributed under the terms and conditions of the Creative Commons Attribution (CC BY) license (https://creativecommons.org/licenses/by/4.0/).
Share and Cite
Potiprapanpong, W.; Naruphontjirakul, P.; Khamsuk, C.; Channasanon, S.; Toneluck, A.; Tanodekaew, S.; Monmaturapoj, N.; Young, A.M.; Panpisut, P. Assessment of Mechanical/Chemical Properties and Cytotoxicity of Resin-Modified Glass Ionomer Cements Containing Sr/F-Bioactive Glass Nanoparticles and Methacrylate Functionalized Polyacids. Int. J. Mol. Sci. 2023, 24, 10231. https://doi.org/10.3390/ijms241210231
Potiprapanpong W, Naruphontjirakul P, Khamsuk C, Channasanon S, Toneluck A, Tanodekaew S, Monmaturapoj N, Young AM, Panpisut P. Assessment of Mechanical/Chemical Properties and Cytotoxicity of Resin-Modified Glass Ionomer Cements Containing Sr/F-Bioactive Glass Nanoparticles and Methacrylate Functionalized Polyacids. International Journal of Molecular Sciences. 2023; 24(12):10231. https://doi.org/10.3390/ijms241210231
Chicago/Turabian StylePotiprapanpong, Wisitsin, Parichart Naruphontjirakul, Chutikarn Khamsuk, Somruethai Channasanon, Arnit Toneluck, Siriporn Tanodekaew, Naruporn Monmaturapoj, Anne M. Young, and Piyaphong Panpisut. 2023. "Assessment of Mechanical/Chemical Properties and Cytotoxicity of Resin-Modified Glass Ionomer Cements Containing Sr/F-Bioactive Glass Nanoparticles and Methacrylate Functionalized Polyacids" International Journal of Molecular Sciences 24, no. 12: 10231. https://doi.org/10.3390/ijms241210231
APA StylePotiprapanpong, W., Naruphontjirakul, P., Khamsuk, C., Channasanon, S., Toneluck, A., Tanodekaew, S., Monmaturapoj, N., Young, A. M., & Panpisut, P. (2023). Assessment of Mechanical/Chemical Properties and Cytotoxicity of Resin-Modified Glass Ionomer Cements Containing Sr/F-Bioactive Glass Nanoparticles and Methacrylate Functionalized Polyacids. International Journal of Molecular Sciences, 24(12), 10231. https://doi.org/10.3390/ijms241210231

