MicroRNA and lncRNA as the Future of Pulmonary Arterial Hypertension Treatment
Abstract
1. Introduction
2. Current Therapeutic Options
3. Pathophysiology and Molecular Background of PAH
4. Epigenetic Mechanisms of Pathogenesis in PAH
5. Role of miRNAs and lncRNAs in PAH
6. Role of lncRNAs in PAH
7. Therapeutic Potential of miRNAa and lncRNAs
8. Circular RNA (circRNA)
9. Summary
Author Contributions
Funding
Institutional Review Board Statement
Informed Consent Statement
Data Availability Statement
Conflicts of Interest
References
- Humbert, M.; Kovacs, G.; Hoeper, M.M.; Badagliacca, R.; Berger, R.M.F.; Brida, M.; Carlsen, J.; Coats, A.J.S.; Escribano-Subias, P.; Ferrari, P.; et al. 2022 ESC/ERS Guidelines for the Diagnosis and Treatment of Pulmonary Hypertension. Eur. Heart J. 2022, 43, 3618–3731. [Google Scholar] [CrossRef] [PubMed]
- Galiè, N.; Humbert, M.; Vachiery, J.-L.; Gibbs, S.; Lang, I.; Torbicki, A.; Simonneau, G.; Peacock, A.; Vonk Noordegraaf, A.; Beghetti, M.; et al. 2015 ESC/ERS Guidelines for the Diagnosis and Treatment of Pulmonary Hypertension: The Joint Task Force for the Diagnosis and Treatment of Pulmonary Hypertension of the European Society of Cardiology (ESC) and the European Respiratory Society (ERS): Endorsed by: Association for European Paediatric and Congenital Cardiology (AEPC), International Society for Heart and Lung Transplantation (ISHLT). Eur. Heart J. 2016, 37, 67–119. [Google Scholar] [CrossRef]
- Hoeper, M.M.; Humbert, M.; Souza, R.; Idrees, M.; Kawut, S.M.; Sliwa-Hahnle, K.; Jing, Z.-C.; Gibbs, J.S.R. A Global View of Pulmonary Hypertension. Lancet Respir. Med. 2016, 4, 306–322. [Google Scholar] [CrossRef] [PubMed]
- Anderson, J.J.; Lau, E.M. Pulmonary Hypertension Definition, Classification, and Epidemiology in Asia. JACC Asia 2022, 2, 538–546. [Google Scholar] [CrossRef] [PubMed]
- Kang, M.; Hart, C.M.; Kempker, J.A.; Veeraraghavan, S.; Trammell, A.W. Pulmonary Hypertension Mortality Trends in United States 1999–2019. Ann. Epidemiol. 2022, 75, 47–52. [Google Scholar] [CrossRef] [PubMed]
- Berra, G.; Noble, S.; Soccal, P.M.; Beghetti, M.; Lador, F. Pulmonary Hypertension in the Elderly: A Different Disease? Breathe 2016, 12, 43–49. [Google Scholar] [CrossRef]
- Kawalec-Kajstura, E.; Szlońska, M.; Sułkowska, J.; Puto, G.; Kuźmicz, I. Quality of Life and Nutritional Status Among 65-Year-Old or Older Patients with Heart Failure and/or Chronic Obstructive Pulmonary Disease. Long-Term Care Nurs. 2019, 4, 5–14. [Google Scholar] [CrossRef]
- Grochowska, A.; Kubik, B.; Mróz, N. The Quality of Life of Older People (70–85 Years) with Particular Emphasis on Psychosocial Functioning. Long-Term Care Nurs. 2021, 6, 19–29. [Google Scholar] [CrossRef]
- Mandras, S.A.; Mehta, H.S.; Vaidya, A. Pulmonary Hypertension: A Brief Guide for Clinicians. Mayo Clin. Proc. 2020, 95, 1978–1988. [Google Scholar] [CrossRef]
- Ohi, K.; Suzuki, J.; Ikeda, R.; Kakuta, R.; Katori, Y. Cardiovocal Syndrome Associated With Idiopathic Pulmonary Arterial Hypertension: A Case Report and Literature Review. Cureus 2022, 14, e27070. [Google Scholar] [CrossRef]
- Simonneau, G.; Montani, D.; Celermajer, D.S.; Denton, C.P.; Gatzoulis, M.A.; Krowka, M.; Williams, P.G.; Souza, R. Haemodynamic Definitions and Updated Clinical Classification of Pulmonary Hypertension. Eur. Respir. J. 2019, 53, 1801913. [Google Scholar] [CrossRef] [PubMed]
- Rosanio, S.; Pelliccia, F.; Gaudio, C.; Greco, C.; Keylani, A.M.; D’Agostino, D.C. Pulmonary Arterial Hypertension in Adults: Novel Drugs and Catheter Ablation Techniques Show Promise? Systematic Review on Pharmacotherapy and Interventional Strategies. Biomed Res. Int. 2014, 2014, 743868. [Google Scholar] [CrossRef] [PubMed]
- Benza, R.L.; Miller, D.P.; Barst, R.J.; Badesch, D.B.; Frost, A.E.; McGoon, M.D. An Evaluation of Long-Term Survival from Time of Diagnosis in Pulmonary Arterial Hypertension from the REVEAL Registry. Chest 2012, 142, 448–456. [Google Scholar] [CrossRef] [PubMed]
- Hsieh, M.-C.W.; Wang, W.-T.; Yeh, J.-L.; Lin, C.-Y.; Kuo, Y.-R.; Lee, S.-S.; Hou, M.-F.; Wu, Y.-C. The Potential Application and Promising Role of Targeted Therapy in Pulmonary Arterial Hypertension. Biomedicines 2022, 10, 1415. [Google Scholar] [CrossRef]
- Hsu, C.-H.; Huang, W.-C.; Chang, W.-T. Future Perspectives of Pulmonary Hypertension Treatment. Acta Cardiol. Sin. 2022, 38, 435–442. [Google Scholar] [CrossRef]
- Landmark, K.; Refsum, A.M.; Simonsen, S.; Storstein, O. Verapamil and Pulmonary Hypertension. Acta Med. Scand. 1978, 204, 299–302. [Google Scholar] [CrossRef]
- McMurtry, I.F.; Davidson, A.B.; Reeves, J.T.; Grover, R.F. Inhibition of Hypoxic Pulmonary Vasoconstriction by Calcium Antagonists in Isolated Rat Lungs. Circ. Res. 1976, 38, 99–104. [Google Scholar] [CrossRef]
- Madonna, R.; Cocco, N.; De Caterina, R. Pathways and Drugs in Pulmonary Arterial Hypertension—Focus on the Role of Endothelin Receptor Antagonists. Cardiovasc. Drugs Ther. 2015, 29, 469–479. [Google Scholar] [CrossRef]
- Rich, S.; Kaufmann, E.; Levy, P.S. The Effect of High Doses of Calcium-Channel Blockers on Survival in Primary Pulmonary Hypertension. N. Engl. J. Med. 1992, 327, 76–81. [Google Scholar] [CrossRef]
- Sitbon, O.; Humbert, M.; Jaïs, X.; Ioos, V.; Hamid, A.M.; Provencher, S.; Garcia, G.; Parent, F.; Hervé, P.; Simonneau, G. Long-Term Response to Calcium Channel Blockers in Idiopathic Pulmonary Arterial Hypertension. Circulation 2005, 111, 3105–3111. [Google Scholar] [CrossRef]
- Yanagisawa, M.; Kurihara, H.; Kimura, S.; Tomobe, Y.; Kobayashi, M.; Mitsui, Y.; Yazaki, Y.; Goto, K.; Masaki, T. A Novel Potent Vasoconstrictor Peptide Produced by Vascular Endothelial Cells. Nature 1988, 332, 411–415. [Google Scholar] [CrossRef] [PubMed]
- Galiè, N.; Olschewski, H.; Oudiz, R.J.; Torres, F.; Frost, A.; Ghofrani, H.A.; Badesch, D.B.; McGoon, M.D.; McLaughlin, V.V.; Roecker, E.B.; et al. Ambrisentan for the Treatment of Pulmonary Arterial Hypertension: Results of the Ambrisentan in Pulmonary Arterial Hypertension, Randomized, Double-Blind, Placebo-Controlled, Multicenter, Efficacy (ARIES) Study 1 and 2. Circulation 2008, 117, 3010–3019. [Google Scholar] [CrossRef] [PubMed]
- Clozel, M.; Maresta, A.; Humbert, M. Endothelin Receptor Antagonists. Handb. Exp. Pharmacol. 2013, 218, 199–227. [Google Scholar] [CrossRef] [PubMed]
- Nowaczyk, A.; Kowalska, M.; Nowaczyk, J.; Grześk, G. Carbon Monoxide and Nitric Oxide as Examples of the Youngest Class of Transmitters. Int. J. Mol. Sci. 2021, 22, 6029. [Google Scholar] [CrossRef] [PubMed]
- Grześk, G.; Nowaczyk, A. Current Modulation of Guanylate Cyclase Pathway Activity-Mechanism and Clinical Implications. Molecules 2021, 26, 3418. [Google Scholar] [CrossRef]
- Grześk, G.; Witczyńska, A.; Węglarz, M.; Wołowiec, Ł.; Nowaczyk, J.; Grześk, E.; Nowaczyk, A. Soluble Guanylyl Cyclase Activators-Promising Therapeutic Option in the Pharmacotherapy of Heart Failure and Pulmonary Hypertension. Molecules 2023, 28, 861. [Google Scholar] [CrossRef]
- Ghofrani, H.-A.; Galiè, N.; Grimminger, F.; Grünig, E.; Humbert, M.; Jing, Z.-C.; Keogh, A.M.; Langleben, D.; Kilama, M.O.; Fritsch, A.; et al. Riociguat for the Treatment of Pulmonary Arterial Hypertension. N. Engl. J. Med. 2013, 369, 330–340. [Google Scholar] [CrossRef]
- Toshner, M.; Tajsic, T.; Morrell, N.W. Pulmonary Hypertension: Advances in Pathogenesis and Treatment. Br. Med. Bull. 2010, 94, 21–32. [Google Scholar] [CrossRef]
- Zolty, R. Novel Experimental Therapies for Treatment of Pulmonary Arterial Hypertension. J. Exp. Pharmacol. 2021, 13, 817–857. [Google Scholar] [CrossRef]
- Huber, L.; Bye, H.; Brock, M. The Pathogenesis of Pulmonary Hypertension—An Update. Swiss Med. Wkly. 2015, 145, w14202. [Google Scholar] [CrossRef]
- Humbert, M.; Guignabert, C.; Bonnet, S.; Dorfmüller, P.; Klinger, J.R.; Nicolls, M.R.; Olschewski, A.J.; Pullamsetti, S.S.; Schermuly, R.T.; Stenmark, K.R.; et al. Pathology and Pathobiology of Pulmonary Hypertension: State of the Art and Research Perspectives. Eur. Respir. J. 2019, 53, 1801887. [Google Scholar] [CrossRef] [PubMed]
- Shah, A.J.; Vorla, M.; Kalra, D.K. Molecular Pathways in Pulmonary Arterial Hypertension. Int. J. Mol. Sci. 2022, 23, 10001. [Google Scholar] [CrossRef] [PubMed]
- Al Aboud, N.M.; Tupper, C.; Jialal, I. Genetics, Epigenetic Mechanism. In StatPearls; StatPearls Publishing: Treasure Island, FL, USA, 2023. Available online: https://pubmed.ncbi.nlm.nih.gov/30422591/ (accessed on 25 May 2023).
- Hamilton, J.P. Epigenetics: Principles and Practice. Dig. Dis. 2011, 29, 130–135. [Google Scholar] [CrossRef]
- Liu, L.; Li, Y.; Tollefsbol, T.O. Gene-Environment Interactions and Epigenetic Basis of Human Diseases. Curr. Issues Mol. Biol. 2008, 10, 25–36. [Google Scholar] [PubMed]
- Zhang, L.; Lu, Q.; Chang, C. Epigenetics in Health and Disease. Adv. Exp. Med. Biol. 2020, 1253, 3–55. [Google Scholar] [CrossRef]
- Baccarelli, A.; Rienstra, M.; Benjamin, E.J. Cardiovascular Epigenetics. Circ. Cardiovasc. Genet. 2010, 3, 567–573. [Google Scholar] [CrossRef]
- Luo, X.; Zheng, E.; Wei, L.; Zeng, H.; Qin, H.; Zhang, X.; Liao, M.; Chen, L.; Zhao, L.; Ruan, X.Z.; et al. The Fatty Acid Receptor CD36 Promotes HCC Progression through Activating Src/PI3K/AKT Axis-Dependent Aerobic Glycolysis. Cell Death Dis. 2021, 12, 328. [Google Scholar] [CrossRef]
- Chelladurai, P.; Seeger, W.; Pullamsetti, S.S. Epigenetic Mechanisms in Pulmonary Arterial Hypertension: The Need for Global Perspectives. Eur. Respir. Rev. 2016, 25, 135–140. [Google Scholar] [CrossRef]
- Archer, S.L.; Marsboom, G.; Kim, G.H.; Zhang, H.J.; Toth, P.T.; Svensson, E.C.; Dyck, J.R.B.; Gomberg-Maitland, M.; Thébaud, B.; Husain, A.N.; et al. Epigenetic Attenuation of Mitochondrial Superoxide Dismutase 2 in Pulmonary Arterial Hypertension: A Basis for Excessive Cell Proliferation and a New Therapeutic Target. Circulation 2010, 121, 2661–2671. [Google Scholar] [CrossRef]
- Ho, L.; Hossen, N.; Nguyen, T.; Vo, A.; Ahsan, F. Epigenetic Mechanisms as Emerging Therapeutic Targets and Microfluidic Chips Application in Pulmonary Arterial Hypertension. Biomedicines 2022, 10, 170. [Google Scholar] [CrossRef]
- Wołowiec, Ł.; Osiak, J.; Wołowiec, A.; Wijata, A.; Grześk, E.; Kozakiewicz, M.; Banach, J.; Nowaczyk, A.; Nowaczyk, J.; Grześk, G. Inclisiran-Safety and Effectiveness of Small Interfering RNA in Inhibition of PCSK-9. Pharmaceutics 2023, 15, 323. [Google Scholar] [CrossRef] [PubMed]
- Grześk, G.; Dorota, B.; Wołowiec, Ł.; Wołowiec, A.; Osiak, J.; Kozakiewicz, M.; Banach, J. Safety of PCSK9 Inhibitors. Biomed. Pharmacother. 2022, 156, 113957. [Google Scholar] [CrossRef] [PubMed]
- Zhou, G.; Chen, T.; Raj, J.U. MicroRNAs in Pulmonary Arterial Hypertension. Am. J. Respir. Cell Mol. Biol. 2015, 52, 139–151. [Google Scholar] [CrossRef] [PubMed]
- Kim, J.-D.; Lee, A.; Choi, J.; Park, Y.; Kang, H.; Chang, W.; Lee, M.-S.; Kim, J. Epigenetic Modulation as a Therapeutic Approach for Pulmonary Arterial Hypertension. Exp. Mol. Med. 2015, 47, e175. [Google Scholar] [CrossRef]
- Afonso-Grunz, F.; Müller, S. Principles of MiRNA–MRNA Interactions: Beyond Sequence Complementarity. Cell. Mol. Life Sci. 2015, 72, 3127–3141. [Google Scholar] [CrossRef] [PubMed]
- Lee, A.; McLean, D.; Choi, J.; Kang, H.; Chang, W.; Kim, J. Therapeutic Implications of MicroRNAs in Pulmonary Arterial Hypertension. BMB Rep. 2014, 47, 311–317. [Google Scholar] [CrossRef]
- Santos-Ferreira, C.A.; Abreu, M.T.; Marques, C.I.; Gonçalves, L.M.; Baptista, R.; Girão, H.M. Micro-RNA Analysis in Pulmonary Arterial Hypertension. JACC Basic Transl. Sci. 2020, 5, 1149–1162. [Google Scholar] [CrossRef]
- Courboulin, A.; Paulin, R.; Giguère, N.J.; Saksouk, N.; Perreault, T.; Meloche, J.; Paquet, E.R.; Biardel, S.; Provencher, S.; Côté, J.; et al. Role for MiR-204 in Human Pulmonary Arterial Hypertension. J. Exp. Med. 2011, 208, 535–548. [Google Scholar] [CrossRef]
- Hassoun, P.M. Pulmonary Arterial Hypertension. N. Engl. J. Med. 2021, 385, 2361–2376. [Google Scholar] [CrossRef]
- Thenappan, T.; Ormiston, M.L.; Ryan, J.J.; Archer, S.L. Pulmonary Arterial Hypertension: Pathogenesis and Clinical Management. BMJ 2018, 360, j5492. [Google Scholar] [CrossRef]
- Gelzinis, T.A. Pulmonary Hypertension in 2021: Part I—Definition, Classification, Pathophysiology, and Presentation. J. Cardiothorac. Vasc. Anesth. 2022, 36, 1552–1564. [Google Scholar] [CrossRef] [PubMed]
- Courboulin, A.; Tremblay, V.L.; Barrier, M.; Meloche, J.; Jacob, M.H.; Chapolard, M.; Bisserier, M.; Paulin, R.; Lambert, C.; Provencher, S.; et al. Krüppel-like factor 5 contributes to pulmonary artery smooth muscle proliferation and resistance to apoptosis in human pulmonary arterial hypertension. Respir Res. 2011, 12. [Google Scholar] [CrossRef] [PubMed]
- Brock, M.; Trenkmann, M.; Gay, R.E.; Michel, B.A.; Gay, S.; Fischler, M.; Ulrich, S.; Speich, R.; Huber, L.C. Interleukin-6 Modulates the Expression of the Bone Morphogenic Protein Receptor Type II Through a Novel STAT3–MicroRNA Cluster 17/92 Pathway. Circ. Res. 2009, 104, 1184–1191. [Google Scholar] [CrossRef]
- Wang, D.; Zhang, H.; Li, M.; Frid, M.G.; Flockton, A.R.; McKeon, B.A.; Yeager, M.E.; Fini, M.A.; Morrell, N.W.; Pullamsetti, S.S.; et al. MicroRNA-124 Controls the Proliferative, Migratory, and Inflammatory Phenotype of Pulmonary Vascular Fibroblasts. Circ. Res. 2014, 114, 67–78. [Google Scholar] [CrossRef] [PubMed]
- Caruso, P.; Dunmore, B.J.; Schlosser, K.; Schoors, S.; Dos Santos, C.; Perez-Iratxeta, C.; Lavoie, J.R.; Zhang, H.; Long, L.; Flockton, A.R.; et al. Identification of MicroRNA-124 as a Major Regulator of Enhanced Endothelial Cell Glycolysis in Pulmonary Arterial Hypertension via PTBP1 (Polypyrimidine Tract Binding Protein) and Pyruvate Kinase M2. Circulation 2017, 136, 2451–2467. [Google Scholar] [CrossRef]
- Zhang, H.; Wang, D.; Li, M.; Plecitá-Hlavatá, L.; D’Alessandro, A.; Tauber, J.; Riddle, S.; Kumar, S.; Flockton, A.; McKeon, B.A.; et al. Metabolic and Proliferative State of Vascular Adventitial Fibroblasts in Pulmonary Hypertension Is Regulated Through a MicroRNA-124/PTBP1 (Polypyrimidine Tract Binding Protein 1)/Pyruvate Kinase Muscle Axis. Circulation 2017, 136, 2468–2485. [Google Scholar] [CrossRef]
- Chen, X.; Talati, M.; Fessel, J.P.; Hemnes, A.R.; Gladson, S.; French, J.; Shay, S.; Trammell, A.; Phillips, J.A.; Hamid, R.; et al. Estrogen Metabolite 16α-Hydroxyestrone Exacerbates Bone Morphogenetic Protein Receptor Type II–Associated Pulmonary Arterial Hypertension Through MicroRNA-29–Mediated Modulation of Cellular Metabolism. Circulation 2016, 133, 82–97. [Google Scholar] [CrossRef]
- Austin, E.D.; Cogan, J.D.; West, J.D.; Hedges, L.K.; Hamid, R.; Dawson, E.P.; Wheeler, L.A.; Parl, F.F.; Loyd, J.E.; Phillips, J.A. Alterations in Oestrogen Metabolism: Implications for Higher Penetrance of Familial Pulmonary Arterial Hypertension in Females. Eur. Respir. J. 2009, 34, 1093–1099. [Google Scholar] [CrossRef]
- Potus, F.; Malenfant, S.; Graydon, C.; Mainguy, V.; Tremblay, È.; Breuils-Bonnet, S.; Ribeiro, F.; Porlier, A.; Maltais, F.; Bonnet, S.; et al. Impaired Angiogenesis and Peripheral Muscle Microcirculation Loss Contribute to Exercise Intolerance in Pulmonary Arterial Hypertension. Am. J. Respir. Crit. Care Med. 2014, 190, 318–328. [Google Scholar] [CrossRef]
- Potus, F.; Ruffenach, G.; Dahou, A.; Thebault, C.; Breuils-Bonnet, S.; Tremblay, È.; Nadeau, V.; Paradis, R.; Graydon, C.; Wong, R.; et al. Downregulation of MicroRNA-126 Contributes to the Failing Right Ventricle in Pulmonary Arterial Hypertension. Circulation 2015, 132, 932–943. [Google Scholar] [CrossRef]
- Bockmeyer, C.L.; Maegel, L.; Janciauskiene, S.; Rische, J.; Lehmann, U.; Maus, U.A.; Nickel, N.; Haverich, A.; Hoeper, M.M.; Golpon, H.A.; et al. Plexiform Vasculopathy of Severe Pulmonary Arterial Hypertension and MicroRNA Expression. J. Heart Lung Transplant. 2012, 31, 764–772. [Google Scholar] [CrossRef] [PubMed]
- Jonigk, D.; Golpon, H.; Bockmeyer, C.L.; Maegel, L.; Hoeper, M.M.; Gottlieb, J.; Nickel, N.; Hussein, K.; Maus, U.; Lehmann, U.; et al. Plexiform Lesions in Pulmonary Arterial Hypertension. Am. J. Pathol. 2011, 179, 167–179. [Google Scholar] [CrossRef] [PubMed]
- Anderson, D.M.; Anderson, K.M.; Chang, C.-L.; Makarewich, C.A.; Nelson, B.R.; McAnally, J.R.; Kasaragod, P.; Shelton, J.M.; Liou, J.; Bassel-Duby, R.; et al. A Micropeptide Encoded by a Putative Long Noncoding RNA Regulates Muscle Performance. Cell 2015, 160, 595–606. [Google Scholar] [CrossRef] [PubMed]
- Matsumoto, A.; Pasut, A.; Matsumoto, M.; Yamashita, R.; Fung, J.; Monteleone, E.; Saghatelian, A.; Nakayama, K.I.; Clohessy, J.G.; Pandolfi, P.P. MTORC1 and Muscle Regeneration Are Regulated by the LINC00961-Encoded SPAR Polypeptide. Nature 2017, 541, 228–232. [Google Scholar] [CrossRef] [PubMed]
- Deng, L.; Han, X.; Wang, Z.; Nie, X.; Bian, J. The Landscape of Noncoding RNA in Pulmonary Hypertension. Biomolecules 2022, 12, 796. [Google Scholar] [CrossRef] [PubMed]
- Mercer, T.R.; Mattick, J.S. Structure and Function of Long Noncoding RNAs in Epigenetic Regulation. Nat. Struct. Mol. Biol. 2013, 20, 300–307. [Google Scholar] [CrossRef]
- Sen, R.; Ghosal, S.; Das, S.; Balti, S.; Chakrabarti, J. Competing Endogenous RNA: The Key to Posttranscriptional Regulation. Sci. World J. 2014, 2014, 896206. [Google Scholar] [CrossRef]
- Zahid, K.R.; Raza, U.; Chen, J.; Raj, U.J.; Gou, D. Pathobiology of Pulmonary Artery Hypertension: Role of Long Non-Coding RNAs. Cardiovasc. Res. 2020, 116, 1937–1947. [Google Scholar] [CrossRef]
- Su, H.; Xu, X.; Yan, C.; Shi, Y.; Hu, Y.; Dong, L.; Ying, S.; Ying, K.; Zhang, R. LncRNA H19 Promotes the Proliferation of Pulmonary Artery Smooth Muscle Cells through AT1R via Sponging Let-7b in Monocrotaline-Induced Pulmonary Arterial Hypertension. Respir. Res. 2018, 19, 254. [Google Scholar] [CrossRef]
- Sun, Z.; Nie, X.; Sun, S.; Dong, S.; Yuan, C.; Li, Y.; Xiao, B.; Jie, D.; Liu, Y. Long Non-Coding RNA MEG3 Downregulation Triggers Human Pulmonary Artery Smooth Muscle Cell Proliferation and Migration via the P53 Signaling Pathway. Cell. Physiol. Biochem. 2017, 42, 2569–2581. [Google Scholar] [CrossRef]
- Xing, Y.; Zheng, X.; Fu, Y.; Qi, J.; Li, M.; Ma, M.; Wang, S.; Li, S.; Zhu, D. Long Noncoding RNA-Maternally Expressed Gene 3 Contributes to Hypoxic Pulmonary Hypertension. Mol. Ther. 2019, 27, 2166–2181. [Google Scholar] [CrossRef] [PubMed]
- Guo, L.; Qiu, Z.; Wei, L.; Yu, X.; Gao, X.; Jiang, S.; Tian, H.; Jiang, C.; Zhu, D. The MicroRNA-328 Regulates Hypoxic Pulmonary Hypertension by Targeting at Insulin Growth Factor 1 Receptor and L-Type Calcium Channel-A1C. Hypertension 2012, 59, 1006–1013. [Google Scholar] [CrossRef] [PubMed]
- Hao, X.; Li, H.; Zhang, P.; Yu, X.; Jiang, J.; Chen, S. Down-Regulation of LncRNA Gas5 Promotes Hypoxia-Induced Pulmonary Arterial Smooth Muscle Cell Proliferation by Regulating KCNK3 Expression. Eur. J. Pharmacol. 2020, 889, 173618. [Google Scholar] [CrossRef] [PubMed]
- Han, Y.; Liu, Y.; Yang, C.; Gao, C.; Guo, X.; Cheng, J. LncRNA CASC2 Inhibits Hypoxia-Induced Pulmonary Artery Smooth Muscle Cell Proliferation and Migration by Regulating the MiR-222/ING5 Axis. Cell. Mol. Biol. Lett. 2020, 25, 21. [Google Scholar] [CrossRef] [PubMed]
- Pei, Z.; Du, X.; Song, Y.; Fan, L.; Li, F.; Gao, Y.; Wu, R.; Chen, Y.; Li, W.; Zhou, H.; et al. Down-Regulation of LncRNA CASC2 Promotes Cell Proliferation and Metastasis of Bladder Cancer by Activation of the Wnt/β-Catenin Signaling Pathway. Oncotarget 2017, 8, 18145–18153. [Google Scholar] [CrossRef] [PubMed]
- Lee, C.; Mitsialis, S.A.; Aslam, M.; Vitali, S.H.; Vergadi, E.; Konstantinou, G.; Sdrimas, K.; Fernandez-Gonzalez, A.; Kourembanas, S. Exosomes Mediate the Cytoprotective Action of Mesenchymal Stromal Cells on Hypoxia-Induced Pulmonary Hypertension. Circulation 2012, 126, 2601–2611. [Google Scholar] [CrossRef]
- Uchida, S.; Dimmeler, S. Long Noncoding RNAs in Cardiovascular Diseases. Circ. Res. 2015, 116, 737–750. [Google Scholar] [CrossRef]
- Zhang, Z.; Yang, T.; Xiao, J. Circular RNAs: Promising Biomarkers for Human Diseases. EBioMedicine 2018, 34, 267–274. [Google Scholar] [CrossRef]
- Enuka, Y.; Lauriola, M.; Feldman, M.E.; Sas-Chen, A.; Ulitsky, I.; Yarden, Y. Circular RNAs Are Long-Lived and Display Only Minimal Early Alterations in Response to a Growth Factor. Nucleic Acids Res. 2016, 44, 1370–1383. [Google Scholar] [CrossRef]
- Patop, I.L.; Wüst, S.; Kadener, S. Past, Present, and Future of CircRNAs. EMBO J. 2019, 38, e100836. [Google Scholar] [CrossRef]
- Salzman, J.; Gawad, C.; Wang, P.L.; Lacayo, N.; Brown, P.O. Circular RNAs Are the Predominant Transcript Isoform from Hundreds of Human Genes in Diverse Cell Types. PLoS ONE 2012, 7, e30733. [Google Scholar] [CrossRef] [PubMed]
- Aufiero, S.; Reckman, Y.J.; Pinto, Y.M.; Creemers, E.E. Circular RNAs Open a New Chapter in Cardiovascular Biology. Nat. Rev. Cardiol. 2019, 16, 503–514. [Google Scholar] [CrossRef] [PubMed]
- Vausort, M.; Salgado-Somoza, A.; Zhang, L.; Leszek, P.; Scholz, M.; Teren, A.; Burkhardt, R.; Thiery, J.; Wagner, D.R.; Devaux, Y. Myocardial Infarction-Associated Circular RNA Predicting Left Ventricular Dysfunction. J. Am. Coll. Cardiol. 2016, 68, 1247–1248. [Google Scholar] [CrossRef] [PubMed]
- Wang, Q.; Sun, Y.; Zhao, Q.; Wu, W.; Wang, L.; Miao, Y.; Yuan, P. Circular RNAs in Pulmonary Hypertension: Emerging Biological Concepts and Potential Mechanism. Anim. Model Exp. Med. 2022, 5, 38–47. [Google Scholar] [CrossRef]


| Authors | Year | Carried out on Animal/Human Cell Cultures | Comments |
|---|---|---|---|
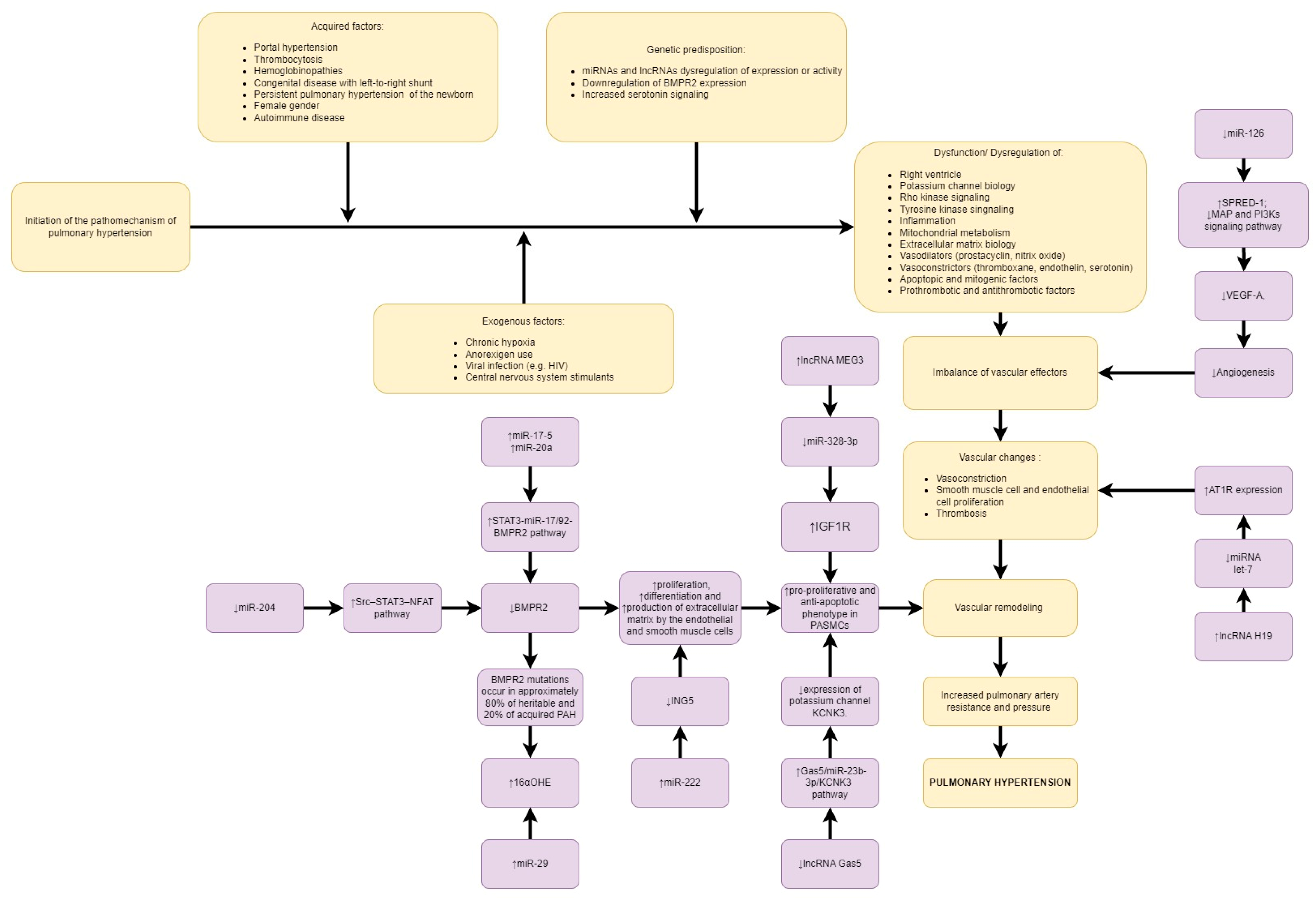
| Brock M, Trenkmann M, Gay RE, et al. [54] | 2009 | Cell cultures (human cells) | Described a novel STAT3–miR-17/92–BMPR2 pathway, thus providing a mechanistic explanation for the loss of BMPR2 in the development of PH. Possible overexpression of miR-17-5 and miR-20a leads to downregulation of BMPR2 in PAEC. |
| Wang D, Zhang H, Li M, et al. [55] | 2014 | Cell cultures (human and animal cells) | Described that reduced expression of miR-124 in pulmonary artery adventitial fibroblasts initiates epigenetic reprogramming, hence modifying the cells’ phenotypes and leading to enhanced proliferation, migration, and increased inflammation. |
| Chen X, Talati M, et al. [58] | 2016 | Cell cultures (human and animal cells) | Investigated the correlation between miR-29 upregulation and elevated levels of the estrogen metabolite 16α-hydroxyestrone in pathogenesis of heritable PAH (HPAH), associated with BMPR2 mutation. |
| Potus, F., Malenfant, S., et al. [60] | 2014 | Cell cultures (human and animal cells) | Demonstrated that a cascade of events triggered by a reduction in miR-126 expression results in a loss of microcirculation in skeletal muscles and impaired angiogenesis, ultimately contributing to exercise intolerance of patients with PAH. |
| Authors | Year | Carried out on Animal/Human Cell Cultures | Comments |
|---|---|---|---|
| Su H, Xu X, et al. [70] | 2018 | Cell cultures (animal cells) | Demonstrated that lncRNA H19 is upregulated in lung cells obtained from rats and mice with monocrotaline induced PAH. The elevation in H19 levels results from platelet-derived growth factor BB stimulation, which is one of many inflammatory cytokines involved in PAH development. The increase in H19 concentration leads to enhanced expression of type 1 receptor for angiotensin II in PASMCs, thereby promoting cell proliferation and favoring vasoconstriction in response to angiotensin II. The elevated H19 levels silence miRNA let-7b, which directly upregulates AT1R expression. |
| Sun Z, Nie X, et al. [71] | 2017 | Cell cultures (human cells) | Described that upregulation of lncRNA MEG3 expression stimulates proliferation and reduces apoptosis in PASMCs. |
| Hao X, Li H, et al. [74] | 2020 | Cell cultures (animal and human cells) | Demonstrated that Gas5 (lncRNA) is a competitive inhibitor of miR-23b-3p, which in turn blocks the expression of potassium channel KCNK3. Complete lncRNA Gas5 silencing in the examined cells resulted in excessive proliferation and migration of hPASMCs. The Gas5/miR-23b-3p/KCNK3 axis is one of many mechanisms behind PAH development. |
| Han Y, Liu Y, et al. [75] | 2020 | Cell cultures (human cells) | Described that downregulated CASC2 stimulates the abnormal expression of miR-222, which in turn suppresses the inhibitor of growth 5 (ING5), causing excessive proliferation and migration in PASMCs |
Disclaimer/Publisher’s Note: The statements, opinions and data contained in all publications are solely those of the individual author(s) and contributor(s) and not of MDPI and/or the editor(s). MDPI and/or the editor(s) disclaim responsibility for any injury to people or property resulting from any ideas, methods, instructions or products referred to in the content. |
© 2023 by the authors. Licensee MDPI, Basel, Switzerland. This article is an open access article distributed under the terms and conditions of the Creative Commons Attribution (CC BY) license (https://creativecommons.org/licenses/by/4.0/).
Share and Cite
Wołowiec, Ł.; Mędlewska, M.; Osiak, J.; Wołowiec, A.; Grześk, E.; Jaśniak, A.; Grześk, G. MicroRNA and lncRNA as the Future of Pulmonary Arterial Hypertension Treatment. Int. J. Mol. Sci. 2023, 24, 9735. https://doi.org/10.3390/ijms24119735
Wołowiec Ł, Mędlewska M, Osiak J, Wołowiec A, Grześk E, Jaśniak A, Grześk G. MicroRNA and lncRNA as the Future of Pulmonary Arterial Hypertension Treatment. International Journal of Molecular Sciences. 2023; 24(11):9735. https://doi.org/10.3390/ijms24119735
Chicago/Turabian StyleWołowiec, Łukasz, Martyna Mędlewska, Joanna Osiak, Anna Wołowiec, Elżbieta Grześk, Albert Jaśniak, and Grzegorz Grześk. 2023. "MicroRNA and lncRNA as the Future of Pulmonary Arterial Hypertension Treatment" International Journal of Molecular Sciences 24, no. 11: 9735. https://doi.org/10.3390/ijms24119735
APA StyleWołowiec, Ł., Mędlewska, M., Osiak, J., Wołowiec, A., Grześk, E., Jaśniak, A., & Grześk, G. (2023). MicroRNA and lncRNA as the Future of Pulmonary Arterial Hypertension Treatment. International Journal of Molecular Sciences, 24(11), 9735. https://doi.org/10.3390/ijms24119735

