Overexpressing Carotenoid Biosynthetic Genes in Synechocystis sp. PCC 6803 Improved Intracellular Pigments and Antioxidant Activity, Which Can Decrease the Viability and Proliferation of Lung Cancer Cells In Vitro
Abstract
1. Introduction
2. Results
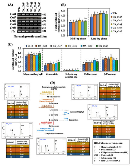
2.1. Synechocystis sp. PCC 6803 Mutant Strains and Their Carotenoid Contents under Normal Growth Conditions
2.2. Growth and Intracellular Pigment Levels of Chlorophyll a and Carotenoids under Various Light Intensity Conditions
2.3. Enhanced Intracellular Lipid Accumulation and Lung Cancer Cell Treatment
3. Discussion
4. Materials and Methods
4.1. Strains and Culture Conditions
4.2. Constructions of Recombinant Plasmids
4.3. Natural Transformation of Synechocystis sp. PCC 6803 Cells
4.4. Determinations of Chlorophyll a and Total Carotenoid Contents
4.5. Quantitative Analysis of Carotenoids by HPLC
4.6. Determination of Lycopene Content
4.7. Total RNA Extraction and Reverse Transcription–Polymerase Chain Reaction (RT-PCR)
4.8. Determination of DPPH Radical Scavenging Activity
4.9. Cell Line Culture
4.10. Cytotoxicity and Cell Proliferative Assay
4.11. Statistical Analysis
5. Conclusions
Supplementary Materials
Author Contributions
Funding
Institutional Review Board Statement
Informed Consent Statement
Data Availability Statement
Conflicts of Interest
Abbreviations
| Cars | carotenoids |
| Cm | chloramphenicol |
| DMEM | Dulbecco’s modified Eagle medium |
| DMSO | dimethyl sulfoxide |
| DPPH | 2,2-diphenyl-1-picrylhydrazyl |
| h | hour |
| kb | kilobase |
| LB medium | Luria–Bertani medium |
| m | meter |
| M | molar |
| mM | millimolar |
| mg | milligram |
| mL | milliliter |
| min | minutes |
| µg | microgram |
| µL | microliter |
| nm | nanometer |
| MTT | 3-(4,5-dimethylthiazol-2-yl)-2,5-diphenyltetrazolium bromide |
| OCP | orange carotenoid protein |
| OD | optical density |
| OX strain | overexpressed strain |
| PCR | polymerase chain reaction |
| ROS | reactive oxygen species |
| Rpm | revolutions per minute |
| RPMI-1640 | Roswell Park Memorial Institute 1640 |
| s | second |
| WT | wild type |
References
- Zhang, L.; Selão, T.T.; Selstam, E.; Norling, B. Subcellular localization of carotenoid biosynthesis in Synechocystis sp. PCC 6803. PLoS ONE 2015, 10, e0130904. [Google Scholar] [CrossRef] [PubMed]
- Gruszecki, W.I.; Strzałka, K. Carotenoids as modulators of lipid membrane physical properties. Biochem. Biophys. Acta—Mol. Basis Dis. 2005, 1740, 108–115. [Google Scholar] [CrossRef] [PubMed]
- Tóth, T.N.; Chukhutsina, V.; Domonkos, I.; Knoppová, J.; Komenda, J.; Kis, M.; Lénárt, Z.; Garab, G.; Kovács, L.; Gombos, Z.; et al. Carotenoids are essential for the assembly of cyanobacterial photosynthetic complexes. Biochim. Biophys. Acta 2015, 1847, 1153–1165. [Google Scholar] [CrossRef] [PubMed]
- Santabarbara, S.; Casazza, A.P.; Ali, K.; Economou, C.K.; Wannathong, T.; Zito, F.; Redding, K.E.; Rappaport, F.; Purton, S. The requirement for carotenoids in the assembly and function of the photosynthetic complexes in Chlamydomonas reinhardtii. Plant Physiol. 2013, 161, 535–546. [Google Scholar] [CrossRef] [PubMed]
- Zakar, T.; Laczko-Dobos, H.; Tóth, T.N.; Gombos, Z. Carotenoids assist in cyanobacterial photosystem II assembly and function. Front. Plant Sci. 2016, 7, 295. [Google Scholar] [CrossRef]
- Croce, R.; van Amerongen, H. Natural strategies for photosynthetic light harvesting. Nat. Chem. Biol. 2014, 10, 492–501. [Google Scholar] [CrossRef]
- Schäfer, L.; Sandmann, M.; Woitsch, S.; Sandmann, G. Coordinate up-regulation of carotenoid biosynthesis as a response to light stress in Synechococcus PCC7942. Plant Cell Environ. 2006, 29, 1349–1356. [Google Scholar] [CrossRef]
- Ehling-Schulz, M.; Bilger, W.; Scherer, S. UV-B-induced synthesis of photoprotective pigments and extracellular polysaccharides in the terrestrial cyanobacterium Nostoc commune. J. Bacteriol. 1997, 179, 1940–1945. [Google Scholar] [CrossRef]
- Packer, J.E.; Mahood, J.S.; Mora-Arellano, V.O.; Slater, T.F.; Willson, R.L.; Wolfenden, B.S. Free radicals and singlet oxygen scavengers: Reaction of a peroxy-radical with beta-carotene, diphenylfuran and 1,4-diazobicyclo (2,2,2)-octane. Biochem. Biophys. Res. Commun. 1981, 98, 901–906. [Google Scholar] [CrossRef]
- Stratton, S.P.; Schaefer, W.H.; Liebler, D.C. Isolation and identification of singlet oxygen oxidation products of beta-carotene. Chem. Res. Toxicol. 1993, 6, 542–547. [Google Scholar] [CrossRef]
- Ramel, F.; Birtic, S.; Cuiné, S.; Triantaphylidès, C.; Ravanat, J.L.; Michel Havaux, M. Chemical quenching of singlet oxygen by carotenoids in plants. Plant Physiol. 2012, 158, 1267–1278. [Google Scholar] [CrossRef]
- Domonkos, I.; Mihály Kis, M.; Gombos, Z.; Ughy, B. Carotenoids, versatile components of oxygenic photosynthesis. Prog. Lipid Res. 2013, 52, 539–561. [Google Scholar] [CrossRef] [PubMed]
- Krinsky, N.I.; Johnson, E.J. Carotenoid actions and their relation to health and disease. Mol. Aspects Med. 2005, 26, 459–516. [Google Scholar] [CrossRef] [PubMed]
- Lopes, G.; Clarinha, D.; Vasconcelos, V. Carotenoids from cyanobacteria: A biotechnological approach for the topical treatment of psoriasis. Microorganisms 2020, 8, 302. [Google Scholar] [CrossRef] [PubMed]
- Nandagopal, P.; Steven, A.N.; Chan, L.W.; Rahmat, Z.; Jamaluddin, H.; Mohd Noh, N.I. Bioactive metabolites produced by cyanobacteria for growth adaptation and their pharmacological properties. Biology 2021, 10, 1061. [Google Scholar] [CrossRef]
- Saini, R.K.; Keum, Y.S.; Daglia, M.; Rengasamy, K.R.R. Dietary carotenoids in cancer chemoprevention and chemotherapy: A review of emerging evidence. Pharmacol. Res. 2020, 157, 104830. [Google Scholar] [CrossRef] [PubMed]
- Niranjana, R.; Gayathri, R.; Nimish Mol, S.; Sugawara, T.; Hirata, T.; Miyashita, K.; Ganesan, P. Carotenoids modulate the hallmarks of cancer cells. J. Funct. Foods 2015, 18, 968–985. [Google Scholar] [CrossRef]
- Arathi, B.P.; Sowmya, P.R.R.; Kuriakose, G.C.; Vijay, K.; Baskaran, V.; Jayabaskaran, C.; Lakshminarayana, R. Enhanced cytotoxic and apoptosis inducing activity of lycopene oxidation products in different cancer cell lines. Food Chem. Toxicol. 2016, 97, 265–276. [Google Scholar] [CrossRef]
- Jomova, K.; Valko, M. Health protective effects of carotenoids and their interactions with other biological antioxidants. Eur. J. Med. Chem. 2013, 70, 102–110. [Google Scholar] [CrossRef]
- Firczuk, M.; Bajor, M.; Graczyk-Jarzynka, A.; Fidyt, K.; Goral, A.; Zagozdzon, R. Harnessing altered oxidative metabolism in cancer by augmented prooxidant therapy. Cancer Lett. 2020, 471, 1–11. [Google Scholar] [CrossRef]
- Maresca, J.A.; Graham, J.E.; Wu, M.; Eisen, J.A.; Bryant, D.A. Identification of a fourth family of lycopene cyclases in photosynthetic bacteria. Proc. Natl. Acad. Sci. USA 2007, 104, 11784–11789. [Google Scholar] [CrossRef] [PubMed]
- Mohamed, H.E.; Vermaas, W.F.J. S110254 (CrtL(diox)) is a bifunctional lycopene cyclase/dioxygenase in cyanobacteria producing myxoxanthophyll. J. Bacteriol. 2006, 188, 3337–3344. [Google Scholar] [CrossRef] [PubMed]
- Lagarde, D.; Vermaas, W. The zeaxanthin biosynthesis enzyme beta-carotene hydroxylase is involved in myxoxanthophyll synthesis in Synechocystis sp. PCC6803. FEBS Lett. 1999, 454, 247–251. [Google Scholar]
- Punginelli, C.; Wilson, A.; Routaboul, J.M.; Kirilovsky, D. Influence of zeaxanthin and echinenone binding on the activity of the orange carotenoid protein. Biochim. Biophys. Acta 2009, 1787, 280–288. [Google Scholar] [CrossRef]
- Vavilin, D.; Vermass, W. Continuous chlorophyll degradation accompanied by chlorophyllide and phytol reutilization for chlorophyll synthesis in Synechocystis sp. PCC 6803. Biochim. Biophys. Acta Bioenerg. 2007, 1767, 920–929. [Google Scholar] [CrossRef] [PubMed]
- Walter, M.H.; Strack, D. Carotenoids and their cleavage products: Biosynthesis and functions. Nat. Prod. Rep. 2011, 28, 663. [Google Scholar] [CrossRef] [PubMed]
- Chen, Q.; van der Steen, J.B.; Arents, J.C.; Hartog, A.F.; Ganapathy, S.; de Grip, W.J.; Hellingwerf, K.J. Deletion of sll1541 in Synechocystis sp. strain PCC 6803 allows formation of a far-red-shifted holo-proteorhodopsin in vivo. Appl. Environ. Microbiol. 2018, 84, e02435-17. [Google Scholar] [CrossRef] [PubMed]
- Zakar, T.; Herman, E.; Vajravel, S.; Kovacs, L.; Knoppová, J.; Komenda, J.; Domonkos, I.; Kis, M.; Gombos, Z.; Laczko-Dobos, H. Lipid and carotenoid cooperation-driven adaptation to light and temperature stress in Synechocystis sp. PCC6803. Biochim. Biophys. Acta Bioenerg. 2017, 1858, 337–350. [Google Scholar] [CrossRef]
- Mohamed, H.E.; van de Meene, A.M.L.; Roberson, R.W.; Vermaas, W.F.J. Myxoxanthophyll is required for normal cell wall structure and thylakoid organization in the cyanobacterium Synechocystis sp. strain PCC 6803. J. Bacteriol. 2005, 187, 6883–6892. [Google Scholar] [CrossRef]
- Makino, T.; Harada, H.; Ikenaga, H.; Matsuda, S.; Takaichi, S.; Shindo, K.; Sandmann, G.; Ogata, T.; Misawa, N. Characterization of cyanobacterial carotenoid ketolase CrtW and hydroxylase CrtR by complementation analysis in Escherichia coli. Plant Cell Physiol. 2008, 49, 1867–1878. [Google Scholar] [CrossRef]
- Takaichi, S.; Maoka, T.; Masamoto, K. Myxoxanthophyll in Synechocystis sp. PCC 6803 is myxol 2′-dimethyl-fucoside, (3R,2′S)-myxol 2´-(2,4-di-O-metyl-α-L-fucoside), not rhamnoside. Plant Cell Physiol. 2001, 42, 756–762. [Google Scholar] [CrossRef] [PubMed]
- Takaichi, S. Carotenoids in algae: Distributions, biosyntheses and functions. Mar. Drugs 2011, 9, 1101–1118. [Google Scholar] [CrossRef] [PubMed]
- Polívka, T.; Chábera, P.; Kerfeld, C.A. Carotenoid–protein interaction alters the S1 energy of hydroxyechinenone in the Orange Carotenoid Protein. Biochim. Biophys. Acta 2013, 1827, 248–254. [Google Scholar] [CrossRef] [PubMed]
- Condara, A.; Re, A.; Pagliano, C.; Van Alphen, P.; Pirone, R.; Saracco, G.; Branco Dos Santos, F.; Hellingwerf, K.; Vasile, N. Analysis of the light intensity dependence of the growth of Synechocystis and of the light distribution in a photobioreactor energized by 635 nm light. PeerJ 2018, 6, e5256. [Google Scholar] [CrossRef] [PubMed]
- Müller-Moulé, P.; Havaux, M.; Niyogi, K.K. Zeaxanthin deficiency enhances the high light sensitivity of an ascorbate-deficient mutant of Arabidopsis. Plant Physiol. 2003, 133, 748–760. [Google Scholar] [CrossRef]
- Dall’Osto, L.; Holt, N.E.; Kaligotla, S.; Fuciman, M.; Cazzaniga, S.; Carbonera, D.; Frank, H.A.; Alric, J.; Bassi, R. Zeaxanthin protects plant photosynthesis by modulating chlorophyll triplet yield in specific light-harvesting antenna subunits. J. Biol. Chem. 2012, 287, 41820–41834. [Google Scholar] [CrossRef] [PubMed]
- Ballottari, M.; Alcocer, M.J.P.; D´Andrea, C.; Viola, D.; Ahn, T.K.; Petrozza, A.; Polli, D.; Fleming, G.R.; Cerullo, G.; Bassi, R. Regulation of photosystem I light harvesting by zeaxanthin. Proc. Natl. Acad. Sci. USA 2014, 111, E2431–E2438. [Google Scholar] [CrossRef]
- Vajravel, S.; Kis, M.; Kłodawska, K.; Laczko-Dobos, H.; Malec, P.; Kovács, L.; Gombos, Z.; Toth, T.N. Zeaxanthin and echinenone modify the structure of photosystem I trimer in Synechocystis sp. PCC 6803. Biochim. Biophys. Acta Bioenerg. 2017, 1858, 510–518. [Google Scholar] [CrossRef]
- Kusama, Y.; Inoue, S.; Jimbo, H.; Takaichi, S.; Sonoike, K.; Hihara, Y.; Nishiyama, Y. Zeaxanthin and echinenone protect the repair of photosystem II from inhibition by singlet oxygen in Synechocystis sp. PCC 6803. Plant Cell Physiol. 2015, 56, 906–916. [Google Scholar] [CrossRef]
- Isukara, T.; Kaihatsu, I.; Jimbo, H.; Takaichi, S.; Nishiyama, Y. Elevated levels of specific carotenoids during acclimation to strong light protect the repair of photosystem II in Synechocystis sp. PCC 6803. Front. Plant Sci. 2020, 11, 1030. [Google Scholar]
- Tanno, Y.; Kato, S.; Takahashi, S.; Tamaki, S.; Takaichi, S.; Kodama, Y.; Sonoike, K.; Shinomura, T. Light dependent accumulation of β-carotene enhances photoacclimation of Euglena gracilis. J. Photochem. Photobiol. Biol. 2020, 209, 111950. [Google Scholar] [CrossRef] [PubMed]
- Hempel, N.; Petrick, I.; Behrerndt, F. Biomass productivity and productivity of fatty acids and amino acids of microalgae strains as key characteristics of suitability for biodiesel production. J. Appl. Phycol. 2012, 24, 1407–1418. [Google Scholar] [CrossRef] [PubMed]
- Takeshita, T.; Ota, S.; Yamazaki, T.; Hirata, A.; Zachleder, V.; Kawano, S. Starch and lipid accumulation in eight strains of six Chlorella species under comparatively high light intensity and aeration culture conditions. Bioresour. Technol. 2014, 158, 127–134. [Google Scholar] [CrossRef] [PubMed]
- Maltsev, Y.; Maltseva, K.; Kulikovskiy, M.; Maltseva, S. Influence of light conditions on microalgae growth and content of lipids, carotenoids, and fatty acid composition. Biology 2021, 10, 1060. [Google Scholar] [CrossRef]
- Kim, S.-H.; Liu, K.-H.; Lee, S.-Y.; Hong, S.-J.; Cho, B.-K.; Lee, H.; Lee, C.-G.; Choi, H.-K. Effects of light intensity and nitrogen starvation on glycerolipid, glycerophospholipid, and carotenoid composition in Dunaliella tertiolecta culture. PLoS ONE 2013, 8, e72415. [Google Scholar] [CrossRef]
- Shin, J.; Song, M.-H.; Oh, J.-W.; Keum, Y.-S.; Saini, R.K. Pro-oxidant actions of carotenoids in triggering apoptosis of cancer cells: A review of emerging evidence. Antioxidants 2020, 9, 532. [Google Scholar] [CrossRef]
- Holick, C.N.; Michaud, D.S.; Stolzenberg-Solomon, R.; Mayne, S.T.; Pietinen, P.; Taylor, P.R.; Virtamo, J.; Albanes, D. Dietary carotenoids, serum β-carotene, and retinol and risk of lung cancer in the α-tocopherol, β-carotene cohort study. Am. J. Epidemiol. 2002, 156, 536–547. [Google Scholar] [CrossRef]
- Takata, Y.; Xiang, Y.B.; Yang, G.; Li, H.; Gao, J.; Cai, H.; Gao, Y.T.; Zheng, W.; Shu, X.O. Intakes of fruits, vegetables, and related vitamins and lung cancer risk: Results from the Shanghai Men’s Health Study (2002–2009). Nutr. Cancer. 2013, 65, 51–61. [Google Scholar] [CrossRef]
- Vijay, K.; Sowmya, P.R.-R.; Arathi, B.P.; Shilpa, S.; Shwetha, H.J.; Raju, M.; Baskaran, V.; Lakshminarayana, R. Low-dose doxorubicin with carotenoids selectively alters redox status and upregulates oxidative stress-mediated apoptosis in breast cancer cells. Food Chem. Toxicol. 2018, 118, 675–690. [Google Scholar] [CrossRef]
- Upadhyaya, K.R.; Radha, K.S.; Madhyastha, H.K. Cell cycle regulation and induction of apoptosis by β-carotene in U937 and HL-60 leukemia cells. J. Biochem. Mol. Biol. 2007, 40, 1009–1015. [Google Scholar] [CrossRef]
- Amir, H.; Karas, M.; Giat, J.; Danilenko, M.; Levy, R.; Yermiahu, T.; Levy, J.; Sharoni, Y. Lycopene and 1,25-dihydroxyvitamin D3 cooperate in the inhibition of cell cycle progression and induction of differentiation in HL-60 leukemic cells. Nutr. Cancer 1999, 33, 105–112. [Google Scholar] [CrossRef] [PubMed]
- Pradeep, C.; Kuttan, G. Effect of β-carotene on the inhibition of lung metastasis in mice. Phytomedicine 2003, 10, 159–164. [Google Scholar] [CrossRef] [PubMed]
- Bi, M.C.; Rosen, R.; Zha, R.Y.; McCormick, S.A.; Song, E.; Hu, D.N. Zeaxanthin induces apoptosis in human uveal melanoma cells through Bcl-2 family proteins and intrinsic apoptosis pathway. Evid. Based Complement. Alternat. Med. 2013, 2013, 205082. [Google Scholar] [CrossRef] [PubMed]
- Englund, E.; Andersen-Ranberg, J.; Miao, R.; Hamberger, B.; Lindberg, P. Metabolic engineering of Synechocystis sp. PCC 6803 for production of the plant diterpenoid manoyl oxide. ACS Synth. Biol. 2015, 4, 1270–1278. [Google Scholar] [CrossRef] [PubMed]
- Yang, C.M.; Chang, K.W.; Yin, M.H.; Huang, H.M. Methods for the determination of the chlorophylls and their derivatives. Taiwania 1998, 43, 116–122. [Google Scholar]
- Mantoura, R.F.C.; Llewellyn, C.A. The rapid determination of algal chlorophyll and carotenoid pigments and their breakdown products in natural waters by reverse-phase high-performance liquid chromatography. Anal. Chim. Acta 1983, 151, 297–314. [Google Scholar] [CrossRef]
- Inouye, C.Y.; Hill, G.E.; Stradi, R.D.; Montgomerie, R. Carotenoid pigments in male house finch plumage in relation to age, subspecies, and ornamental coloration. Auk 2001, 118, 900–915. [Google Scholar] [CrossRef]
- Nagata, M.; Yamashita, I. Simple method for simultaneous determination of chlorophyll and carotenoids in tomato fruit. Nippon Shokuhin Kogyo Gakkaishi 1992, 39, 925–928. [Google Scholar] [CrossRef]
- Hossain, M.F.; Ratnayake, R.R.; Meerajini, K.; Wasantha Kumara, K.L. Antioxidant properties in some selected cyanobacteria isolated from fresh water bodies of Sri Lanka. Food Sci. Nutr. 2016, 4, 753–758. [Google Scholar] [CrossRef]
- Lee, H.S.; Castle, W.S. Seasonal changes of carotenoid pigments and color in Hamlin, Earlygold, and Budd Blood orange juices. J. Agric. Food Chem. 2001, 49, 877–882. [Google Scholar] [CrossRef]
- Elkeiy, M.M.; Khamis, A.A.; El-Gamal, M.M.; Abo Gazia, M.M.; Zalat, Z.A.; El-Magd, M.A. Chitosan nanoparticles from Artemia salina inhibit progression of hepatocellular carcinoma in vitro and in vivo. Environ. Sci. Pollut. Res. 2020, 27, 19016–19028. [Google Scholar] [CrossRef] [PubMed]
- Wang, W.; Chen, K.; Liu, Q.; Johnston, N.; Ma, Z.; Zhang, F.; Zheng, X. Suppression of tumor growth by Pleurotus ferulae ethanol extract through induction of cell apoptosis, and inhibition of cell proliferation and migration. PLoS ONE 2014, 9, e102673. [Google Scholar] [CrossRef] [PubMed]










| Name | Relevant Genotype | Reference |
|---|---|---|
| Cyanobacterial strains | ||
| Synechocystis sp. PCC 6803 | Wild type | Pasteur Culture Collection |
| Wild-type control (WTc) | CmR integrated at the region of a native psbA2 gene in the Synechocystis genome | This study |
| OX_CrtB | CrtB and CmR integrated at the region of a native psbA2 gene in the Synechocystis genome | This study |
| OX_CrtP | CrtP and CmR integrated at the region of a native psbA2 gene in the Synechocystis genome | This study |
| OX_CrtQ | CrtQ and CmR integrated at the region of a native psbA2 gene in the Synechocystis genome | This study |
| OX_CrtO | CrtO and CmR integrated at the region of a native psbA2 gene in the Synechocystis genome | This study |
| OX_CrtR | CrtR and CmR integrated at the region of a native psbA2 gene in the Synechocystis genome | This study |
| Plasmids | ||
| pEERM | PpsbA2-CmR; plasmid containing the flaking region of a psbA2 gene | This study |
| pEERM_CrtB | PpsbA2-CrtB; integrated between the PstI sites of pEERM | This study |
| pEERM_CrtP | PpsbA2-CrtP; integrated between the XbaI and SpeI sites of pEERM | This study |
| pEERM_CrtQ | PpsbA2-CrtQ; integrated between the XbaI and SpeI sites of pEERM | This study |
| pEERM_CrtO | PpsbA2-CrtO; integrated between the SpeI and PstI sites of pEERM | This study |
| pEERM_CrtR | PpsbA2-CrtR; integrated between the SpeI and PstI sites of pEERM | This study |
Disclaimer/Publisher’s Note: The statements, opinions and data contained in all publications are solely those of the individual author(s) and contributor(s) and not of MDPI and/or the editor(s). MDPI and/or the editor(s) disclaim responsibility for any injury to people or property resulting from any ideas, methods, instructions or products referred to in the content. |
© 2023 by the authors. Licensee MDPI, Basel, Switzerland. This article is an open access article distributed under the terms and conditions of the Creative Commons Attribution (CC BY) license (https://creativecommons.org/licenses/by/4.0/).
Share and Cite
Natesungnoen, M.; Pongrakhananon, V.; Lindblad, P.; Jantaro, S. Overexpressing Carotenoid Biosynthetic Genes in Synechocystis sp. PCC 6803 Improved Intracellular Pigments and Antioxidant Activity, Which Can Decrease the Viability and Proliferation of Lung Cancer Cells In Vitro. Int. J. Mol. Sci. 2023, 24, 9370. https://doi.org/10.3390/ijms24119370
Natesungnoen M, Pongrakhananon V, Lindblad P, Jantaro S. Overexpressing Carotenoid Biosynthetic Genes in Synechocystis sp. PCC 6803 Improved Intracellular Pigments and Antioxidant Activity, Which Can Decrease the Viability and Proliferation of Lung Cancer Cells In Vitro. International Journal of Molecular Sciences. 2023; 24(11):9370. https://doi.org/10.3390/ijms24119370
Chicago/Turabian StyleNatesungnoen, Maturin, Varisa Pongrakhananon, Peter Lindblad, and Saowarath Jantaro. 2023. "Overexpressing Carotenoid Biosynthetic Genes in Synechocystis sp. PCC 6803 Improved Intracellular Pigments and Antioxidant Activity, Which Can Decrease the Viability and Proliferation of Lung Cancer Cells In Vitro" International Journal of Molecular Sciences 24, no. 11: 9370. https://doi.org/10.3390/ijms24119370
APA StyleNatesungnoen, M., Pongrakhananon, V., Lindblad, P., & Jantaro, S. (2023). Overexpressing Carotenoid Biosynthetic Genes in Synechocystis sp. PCC 6803 Improved Intracellular Pigments and Antioxidant Activity, Which Can Decrease the Viability and Proliferation of Lung Cancer Cells In Vitro. International Journal of Molecular Sciences, 24(11), 9370. https://doi.org/10.3390/ijms24119370

