The Transcription Factor Nrf2 Mediates the Effects of Antrodia camphorata Extract on Neuropathological Changes in a Mouse Model of Parkinson’s Disease
Abstract
1. Introduction
2. Results
2.1. AC Treatments Reduced Loss of TH Expression and Accumulation of α-Syn
2.2. Effect of AC Treatments on Myelination Process
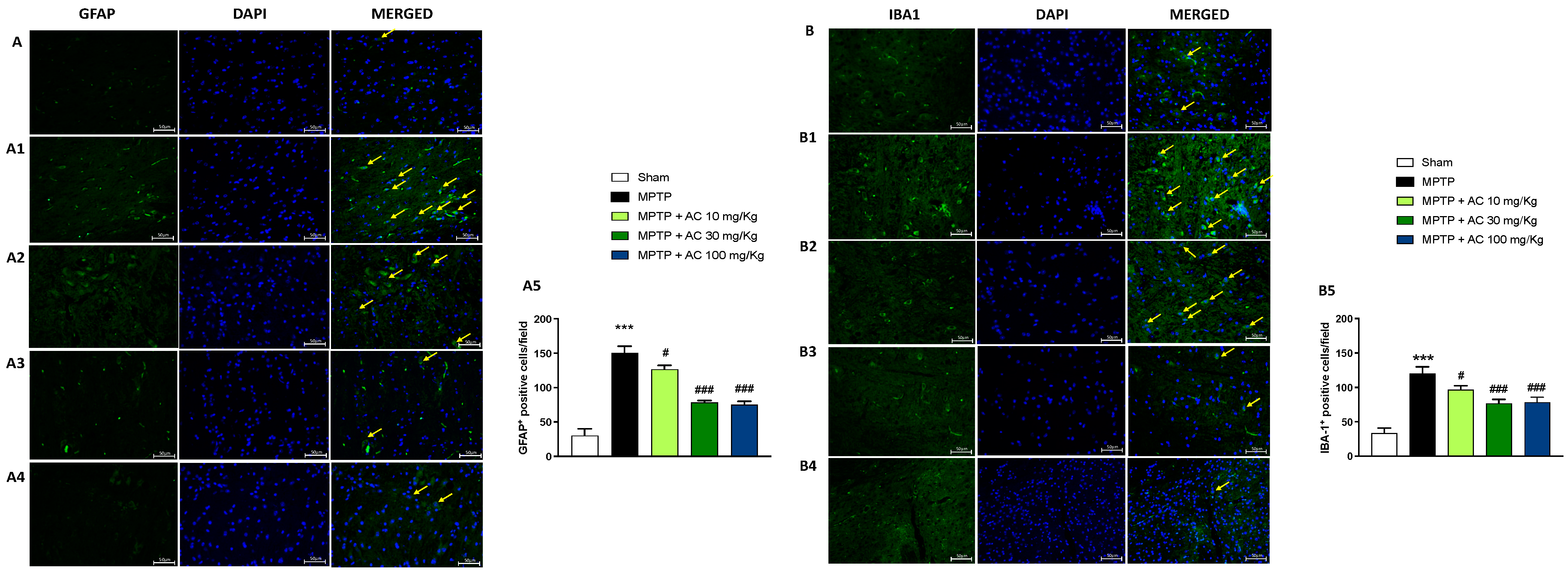
2.3. Effect of AC Treatments on GFAP and IBA-1 Expression
2.4. AC Modulated Pro-Inflammatory Cytokines Levels and NF-kB Pathway Induced by MPTP Intoxication
2.5. Effect of AC Treatments on Antioxidant Response Activation
3. Discussion
4. Materials and Methods
4.1. Materials
4.2. Animals
4.3. MPTP-Induced Nigrostriatal Degeneration
4.4. Experimental Design
- -
- Group 1: Sham + vehicle: Vehicle solution (saline) was administered i.p. during the 1st day, similar to the MPTP protocol. (N = 8);
- -
- Group 2: Sham + AC 10 mg/kg: same as the Sham + Veh group, but AC was administered orally starting 24 h after vehicle solution injection for 7 consecutive days (N = 8);
- -
- Group 3: Sham + AC 30 mg/kg: same as the Sham + Veh group, in addition AC was administered orally starting 24 h after vehicle solution injection for 7 consecutive days (N = 8);
- -
- Group 4: Sham + AC 100 mg/kg: same as the Sham + Veh group; in addition, AC was administered orally starting 24 h after vehicle solution injection for 7 consecutive days (N = 8);
- -
- Group 5: MPTP + vehicle: MPTP solution was administered as described for administration of saline. (N = 8);
- -
- Group 6: MPTP + AC 10 mg/kg; same as the MPTP + Veh group, but AC was administered orally starting 24 h after the first MPTP administration and continuing through 7 additional days after the last injection of MPTP (N = 8);
- -
- Group 7: MPTP + AC 30 mg/kg; same as the MPTP + Veh group, but AC was administered orally starting 24 h after the first MPTP administration and continuing through 7 additional days after the last injection of MPTP (N = 8);
- -
- Group 8: MPTP + AC 100 mg/kg; same as the MPTP + Veh group, but AC was administered orally starting 24 h after the first MPTP administration and continuing through 7 additional days after the last injection of MPTP (N = 8).
4.5. Immunohistochemical Analysis
4.6. Luxol Fast Blue (LFB) Staining
4.7. Immunofluorescence Staining
4.8. Western Blot Analysis
4.9. Mouse Romo1, GSH and p-α-syn ELISA Kit
4.10. Statistical Analysis
5. Conclusions
Supplementary Materials
Author Contributions
Funding
Institutional Review Board Statement
Informed Consent Statement
Data Availability Statement
Conflicts of Interest
Abbreviations
References
- Scuderi, S.A.; Ardizzone, A.; Paterniti, I.; Esposito, E.; Campolo, M. Antioxidant and Anti-inflammatory Effect of Nrf2 Inducer Dimethyl Fumarate in Neurodegenerative Diseases. Antioxidants 2020, 9, 630. [Google Scholar] [CrossRef] [PubMed]
- Hallett, M. Parkinson’s disease tremor: Pathophysiology. Parkinsonism Relat. Disord. 2012, 18 (Suppl. S1), S85–S86. [Google Scholar] [CrossRef] [PubMed]
- Aaseth, J.; Dusek, P.; Roos, P.M. Prevention of progression in Parkinson’s disease. Biometals 2018, 31, 737–747. [Google Scholar] [CrossRef]
- Cacabelos, R. Parkinson’s Disease: From Pathogenesis to Pharmacogenomics. Int. J. Mol. Sci. 2017, 18, 551. [Google Scholar] [CrossRef]
- Rizzi, G.; Tan, K.R. Dopamine and Acetylcholine, a Circuit Point of View in Parkinson’s Disease. Front. Neural Circuits 2017, 11, 110. [Google Scholar] [CrossRef] [PubMed]
- Fox, S.H. Non-dopaminergic treatments for motor control in Parkinson’s disease. Drugs 2013, 73, 1405–1415. [Google Scholar] [CrossRef]
- Zhuo, C.; Xue, R.; Luo, L.; Ji, F.; Tian, H.; Qu, H.; Lin, X.; Jiang, R.; Tao, R. Efficacy of antidepressive medication for depression in Parkinson disease: A network meta-analysis. Medicine 2017, 96, e6698. [Google Scholar] [CrossRef]
- Niranjan, R. The role of inflammatory and oxidative stress mechanisms in the pathogenesis of Parkinson’s disease: Focus on astrocytes. Mol. Neurobiol. 2014, 49, 28–38. [Google Scholar] [CrossRef]
- Hald, A.; Lotharius, J. Oxidative stress and inflammation in Parkinson’s disease: Is there a causal link? Exp. Neurol. 2005, 193, 279–290. [Google Scholar] [CrossRef]
- Hseu, Y.-C.; Wu, F.-Y.; Wu, J.-J.; Chen, J.-Y.; Chang, W.-H.; Lu, F.-J.; Lai, Y.-C.; Yang, H.-L. Anti-inflammatory potential of Antrodia Camphorata through inhibition of iNOS, COX-2 and cytokines via the NF-kappaB pathway. Int. Immunopharmacol. 2005, 5, 1914–1925. [Google Scholar] [CrossRef]
- Song, T.-Y.; Yen, G.-C. Antioxidant properties of Antrodia camphorata in submerged culture. J. Agric. Food Chem. 2002, 50, 3322–3327. [Google Scholar] [CrossRef] [PubMed]
- Yang, P.S.; Lin, P.Y.; Chang, C.C.; Yu, M.C.; Yen, T.L.; Lan, C.C.; Jayakumar, T.; Yang, C.H. Antrodia camphorata Potentiates Neuroprotection against Cerebral Ischemia in Rats via Downregulation of iNOS/HO-1/Bax and Activated Caspase-3 and Inhibition of Hydroxyl Radical Formation. Evid.-Based Complement. Alternat. Med. 2015, 2015, 232789. [Google Scholar] [CrossRef] [PubMed]
- Lee, Y.-M.; Chang, C.-Y.; Yen, T.-L.; Geraldine, P.; Lan, C.-C.; Sheu, J.-R.; Lee, J.-J. Extract of Antrodia camphorata exerts neuroprotection against embolic stroke in rats without causing the risk of hemorrhagic incidence. Sci. World J. 2014, 2014, 686109. [Google Scholar]
- Geethangili, M.; Tzeng, Y.M. Review of Pharmacological Effects of Antrodia camphorata and Its Bioactive Compounds. Evid.-Based Complement. Alternat Med. 2011, 2011, 212641. [Google Scholar] [CrossRef]
- Hsiao, G.; Shen, M.-Y.; Lin, K.-H.; Lan, M.-H.; Wu, L.-Y.; Chou, D.-S.; Lin, C.-H.; Su, C.-H.; Sheu, J.-R. Antioxidative and hepatoprotective effects of Antrodia camphorata extract. J. Agric. Food Chem. 2003, 51, 3302–3308. [Google Scholar] [CrossRef]
- Mau, J.-L.; Huang, P.-N.; Huang, S.-J.; Chen, C.-C. Antioxidant properties of methanolic extracts from two kinds of Antrodia camphorata mycelia. Food Chem. 2004, 86, 25–31. [Google Scholar] [CrossRef]
- Shu, C.-H.; Lung, M.-Y. Effect of culture pH on the antioxidant properties of Antrodia camphorata in submerged culture. J. Chin. Inst. Chem. Eng. 2008, 39, 1–8. [Google Scholar] [CrossRef]
- Chang, C.Y.; Huang, Z.N.; Yu, H.H.; Chang, L.H.; Li, S.L.; Chen, Y.P.; Lee, K.Y.; Chuu, J.J. The adjuvant effects of Antrodia Camphorata extracts combined with anti-tumor agents on multidrug resistant human hepatoma cells. J. Ethnopharmacol. 2008, 118, 387–395. [Google Scholar] [CrossRef]
- Cheng, P.C.; Hsu, C.Y.; Chen, C.C.; Lee, K.M. In vivo immunomodulatory effects of Antrodia camphorata polysaccharides in a T1/T2 doubly transgenic mouse model for inhibiting infection of Schistosoma mansoni. Toxicol. Appl. Pharmacol. 2008, 227, 291–298. [Google Scholar] [CrossRef]
- Johnson, M.; Salvatore, M.; Maiolo, S.; Bobrovskaya, L. Tyrosine hydroxylase as a sentinel for central and peripheral tissue responses in Parkinson’s progression: Evidence from clinical studies and neurotoxin models. Prog. Neurobiol. 2018, 165–167, 1–25. [Google Scholar] [CrossRef]
- Ardizzone, A.; Bova, V.; Casili, G.; Filippone, A.; Campolo, M.; Lanza, M.; Esposito, E.; Paterniti, I. SUN11602, a bFGF mimetic, modulated neuroinflammation, apoptosis and calcium-binding proteins in an in vivo model of MPTP-induced nigrostriatal degeneration. J. Neuroinflamm. 2022, 19, 107. [Google Scholar] [CrossRef] [PubMed]
- Esposito, E.; Impellizzeri, D.; Mazzon, E.; Paterniti, I.; Cuzzocrea, S. Neuroprotective activities of palmitoylethanolamide in an animal model of Parkinson’s disease. PLoS ONE 2012, 7, e41880. [Google Scholar] [CrossRef] [PubMed]
- Campolo, M.; Paterniti, I.; Siracusa, R.; Filippone, A.; Esposito, E.; Cuzzocrea, S. TLR4 absence reduces neuroinflammation and inflammasome activation in Parkinson’s diseases in vivo model. Brain Behav. Immun. 2019, 76, 236–247. [Google Scholar] [CrossRef] [PubMed]
- Campolo, M.; Casili, G.; Biundo, F.; Crupi, R.; Cordaro, M.; Cuzzocrea, S.; Esposito, E. The Neuroprotective Effect of Dimethyl Fumarate in an MPTP-Mouse Model of Parkinson’s Disease: Involvement of Reactive Oxygen Species/Nuclear Factor-kappaB/Nuclear Transcription Factor Related to NF-E2. Antioxid. Redox Signal. 2017, 27, 453–471. [Google Scholar] [CrossRef] [PubMed]
- Campbell, A.W. Parkinson’s disease: A brief review. Adv. Mind Body Med. 2014, 28, 4–5. [Google Scholar]
- Stoker, T.B.; Barker, R.A. Recent developments in the treatment of Parkinson’s Disease. F1000Research 2020, 9, F1000. [Google Scholar] [CrossRef]
- Oliveira, L.M.A.; Gasser, T.; Edwards, R.; Zweckstetter, M.; Melki, R.; Stefanis, L.; Lashuel, H.A.; Sulzer, D.; Vekrellis, K.; Halliday, G.M.; et al. Alpha-synuclein research: Defining strategic moves in the battle against Parkinson’s disease. NPJ Park. Dis. 2021, 7, 65. [Google Scholar] [CrossRef]
- Hwang, O. Role of oxidative stress in Parkinson’s disease. Exp. Neurobiol. 2013, 22, 11–17. [Google Scholar] [CrossRef]
- Chang, K.H.; Chen, C.M. The Role of Oxidative Stress in Parkinson’s Disease. Antioxidants 2020, 9, 597. [Google Scholar] [CrossRef]
- Jayaram, S.; Krishnamurthy, P.T. Role of microgliosis, oxidative stress and associated neuroinflammation in the pathogenesis of Parkinson’s disease: The therapeutic role of Nrf2 activators. Neurochem. Int. 2021, 145, 105014. [Google Scholar] [CrossRef]
- Fatima, M.; Ahmad, M.H.; Srivastav, S.; Alam Rizvi, M.; Mondal, A. A selective D2 dopamine receptor agonist alleviates depression through up-regulation of tyrosine hydroxylase and increased neurogenesis in hippocampus of the prenatally stressed rats. Neurochem. Int. 2020, 136, 104730. [Google Scholar] [CrossRef] [PubMed]
- Stefanis, L. α-Synuclein in Parkinson’s disease. Cold Spring Harb. Perspect. Med. 2012, 2, a009399. [Google Scholar] [CrossRef] [PubMed]
- Zhang, Y.; Feng, S.; Nie, K.; Li, Y.; Gao, Y.; Gan, R.; Wang, L.; Li, B.; Sun, X.; Wang, L.; et al. TREM2 modulates microglia phenotypes in the neuroinflammation of Parkinson’s disease. Biochem. Biophys. Res. Commun. 2018, 499, 797–802. [Google Scholar] [CrossRef]
- Han, F.; Perrin, R.J.; Wang, Q.; Wang, Y.; Perlmutter, J.S.; Morris, J.C.; Benzinger, T.L.; Xu, J. Neuroinflammation and Myelin Status in Alzheimer’s Disease, Parkinson’s Disease, and Normal Aging Brains: A Small Sample Study. Parkinsons Dis. 2019, 2019, 7975407. [Google Scholar] [CrossRef] [PubMed]
- Dean, D.C., III; Sojkova, J.; Hurley, S.; Kecskemeti, S.; Okonkwo, O.; Bendlin, B.B.; Theisen, F.; Johnson, S.C.; Alexander, A.L.; Gallagher, C.L. Alterations of Myelin Content in Parkinson’s Disease: A Cross-Sectional Neuroimaging Study. PLoS ONE 2016, 11, e0163774. [Google Scholar] [CrossRef] [PubMed]
- Sivandzade, F.; Prasad, S.; Bhalerao, A.; Cucullo, L. NRF2 and NF-қB interplay in cerebrovascular and neurodegenerative disorders: Molecular mechanisms and possible therapeutic approaches. Redox Biol. 2019, 21, 101059. [Google Scholar] [CrossRef]
- Sandberg, M.; Patil, J.; D’Angelo, B.; Weber, S.G.; Mallard, C. NRF2-regulation in brain health and disease: Implication of cerebral inflammation. Neuropharmacology 2014, 79, 298–306. [Google Scholar] [CrossRef]
- Todorovic, M.; Wood, S.A.; Mellick, G.D. Nrf2: A modulator of Parkinson’s disease? J. Neural. Transm. 2016, 123, 611–619. [Google Scholar] [CrossRef]
- Parga, J.A.; Rodriguez-Perez, A.I.; Garcia-Garrote, M.; Rodriguez-Pallares, J.; Labandeira-Garcia, J.L. NRF2 Activation and Downstream Effects: Focus on Parkinson’s Disease and Brain Angiotensin. Antioxidants 2021, 10, 1649. [Google Scholar] [CrossRef]
- Chen, X.; Guo, C.; Kong, J. Oxidative stress in neurodegenerative diseases. Neural Regen. Res. 2012, 7, 376–385. [Google Scholar]
- Tonelli, C.; Chio, I.I.C.; Tuveson, D.A. Transcriptional regulation by Nrf2. Antioxid. Redox Signal. 2018, 29, 1727–1745. [Google Scholar] [CrossRef]
- Campolo, M.; Filippone, A.; Biondo, C.; Mancuso, G.; Casili, G.; Lanza, M.; Cuzzocrea, S.; Esposito, E.; Paterniti, I. TLR7/8 in the Pathogenesis of Parkinson’s Disease. Int. J. Mol. Sci. 2020, 21, 9384. [Google Scholar] [CrossRef] [PubMed]
- Han, C.; Guo, L.; Yang, Y.; Li, W.; Sheng, Y.; Wang, J.; Guan, Q.; Zhang, X. Study on Antrodia camphorata polysaccharide in alleviating the neuroethology of PD mice by decreasing the expression of NLRP3 inflammasome. Phytother. Res. 2019, 33, 2288–2297. [Google Scholar] [CrossRef] [PubMed]
- Casili, G.; Ardizzone, A.; Basilotta, R.; Lanza, M.; Filippone, A.; Paterniti, I.; Esposito, E.; Campolo, M. The protective role of prolyl oligopeptidase (POP) inhibition in acute lung injury induced by intestinal ischemia-reperfusion. Oncotarget 2021, 12, 1663–1676. [Google Scholar] [CrossRef] [PubMed]
- Filippone, A.; Mannino, D.; Cucinotta, L.; Paterniti, I.; Esposito, E.; Campolo, M. LRRK2 Inhibition by PF06447475 Antagonist Modulates Early Neuronal Damage after Spinal Cord Trauma. Antioxidants 2022, 11, 1634. [Google Scholar] [CrossRef]
- Casili, G.; Lanza, M.; Campolo, M.; Messina, S.; Scuderi, S.; Ardizzone, A.; Filippone, A.; Paterniti, I.; Cuzzocrea, S.; Esposito, E. Therapeutic potential of flavonoids in the treatment of chronic venous insufficiency. Vasc. Pharmacol. 2021, 137, 106825. [Google Scholar] [CrossRef]
- Casili, G.; Lanza, M.; Filippone, A.; Campolo, M.; Paterniti, I.; Cuzzocrea, S.; Esposito, E. Dimethyl fumarate alleviates the nitroglycerin (NTG)-induced migraine in mice. J. Neuroinflamm. 2020, 17, 59. [Google Scholar] [CrossRef]
- Campolo, M.; Casili, G.; Lanza, M.; Filippone, A.; Cordaro, M.; Ardizzone, A.; Scuderi, S.A.; Cuzzocrea, S.; Esposito, E.; Paterniti, I. The inhibition of mammalian target of rapamycin (mTOR) in improving inflammatory response after traumatic brain injury. J. Cell. Mol. Med. 2021, 25, 7855–7866. [Google Scholar] [CrossRef]





Disclaimer/Publisher’s Note: The statements, opinions and data contained in all publications are solely those of the individual author(s) and contributor(s) and not of MDPI and/or the editor(s). MDPI and/or the editor(s) disclaim responsibility for any injury to people or property resulting from any ideas, methods, instructions or products referred to in the content. |
© 2023 by the authors. Licensee MDPI, Basel, Switzerland. This article is an open access article distributed under the terms and conditions of the Creative Commons Attribution (CC BY) license (https://creativecommons.org/licenses/by/4.0/).
Share and Cite
Lanza, M.; Cucinotta, L.; Casili, G.; Filippone, A.; Basilotta, R.; Capra, A.P.; Campolo, M.; Paterniti, I.; Cuzzocrea, S.; Esposito, E. The Transcription Factor Nrf2 Mediates the Effects of Antrodia camphorata Extract on Neuropathological Changes in a Mouse Model of Parkinson’s Disease. Int. J. Mol. Sci. 2023, 24, 9250. https://doi.org/10.3390/ijms24119250
Lanza M, Cucinotta L, Casili G, Filippone A, Basilotta R, Capra AP, Campolo M, Paterniti I, Cuzzocrea S, Esposito E. The Transcription Factor Nrf2 Mediates the Effects of Antrodia camphorata Extract on Neuropathological Changes in a Mouse Model of Parkinson’s Disease. International Journal of Molecular Sciences. 2023; 24(11):9250. https://doi.org/10.3390/ijms24119250
Chicago/Turabian StyleLanza, Marika, Laura Cucinotta, Giovanna Casili, Alessia Filippone, Rossella Basilotta, Anna Paola Capra, Michela Campolo, Irene Paterniti, Salvatore Cuzzocrea, and Emanuela Esposito. 2023. "The Transcription Factor Nrf2 Mediates the Effects of Antrodia camphorata Extract on Neuropathological Changes in a Mouse Model of Parkinson’s Disease" International Journal of Molecular Sciences 24, no. 11: 9250. https://doi.org/10.3390/ijms24119250
APA StyleLanza, M., Cucinotta, L., Casili, G., Filippone, A., Basilotta, R., Capra, A. P., Campolo, M., Paterniti, I., Cuzzocrea, S., & Esposito, E. (2023). The Transcription Factor Nrf2 Mediates the Effects of Antrodia camphorata Extract on Neuropathological Changes in a Mouse Model of Parkinson’s Disease. International Journal of Molecular Sciences, 24(11), 9250. https://doi.org/10.3390/ijms24119250

