Identification of RNA-Binding Protein Targets with HyperTRIBE in Saccharomyces cerevisiae
Abstract
1. Introduction
2. Results
2.1. KHD1-HyperTRIBE Successfully Identified KHD1 Targets
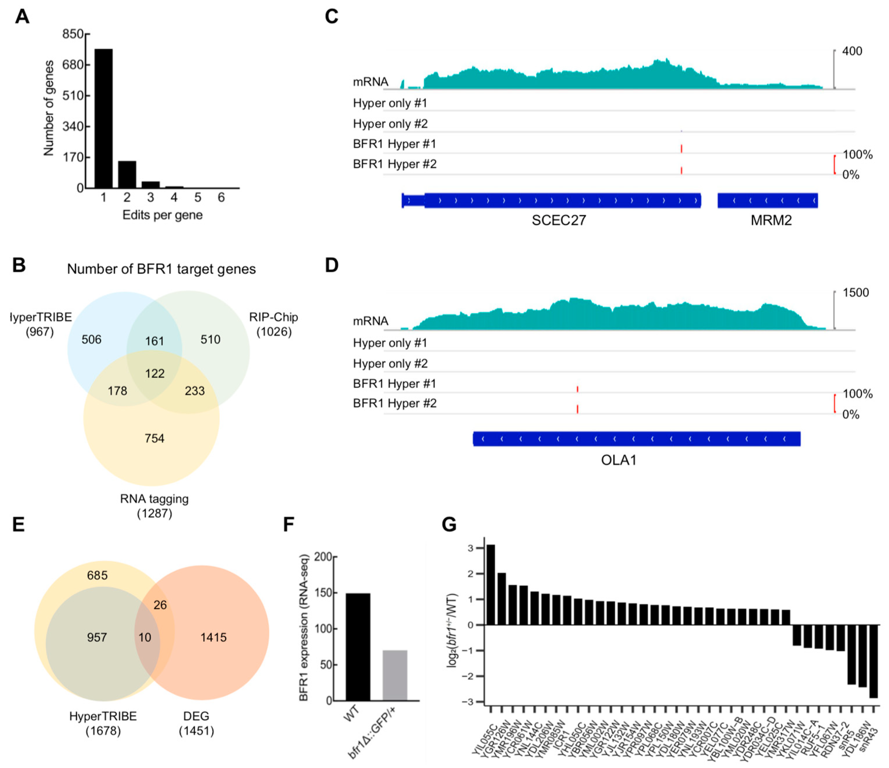
2.2. The BFR1-HyperTRIBE Exhibits BFR1-Determined Editing Activity
3. Discussion
4. Materials and Methods
4.1. Plasmid Construction
4.2. Yeast Cell Cultures for TRIBE Experiments
4.3. HyperTRIBE RNA-Seq Library Preparation and Analysis
4.4. Database
4.5. Motif Analysis and GO Term Analysis
Supplementary Materials
Author Contributions
Funding
Informed Consent Statement
Data Availability Statement
Acknowledgments
Conflicts of Interest
References
- Gerstberger, S.; Hafner, M.; Tuschl, T. A census of human RNA-binding proteins. Nat. Rev. Genet. 2014, 15, 829–845. [Google Scholar] [CrossRef]
- Baltz, A.G.; Munschauer, M.; Schwanhausser, B.; Vasile, A.; Murakawa, Y.; Schueler, M.; Youngs, N.; Penfold-Brown, D.; Drew, K.; Milek, M.; et al. The mRNA-bound proteome and its global occupancy profile on protein-coding transcripts. Mol. Cell. 2012, 46, 674–690. [Google Scholar] [CrossRef]
- Castello, A.; Fischer, B.; Eichelbaum, K.; Horos, R.; Beckmann, B.M.; Strein, C.; Davey, N.E.; Humphreys, D.T.; Preiss, T.; Steinmetz, L.M.; et al. Insights into RNA biology from an atlas of mammalian mRNA-binding proteins. Cell 2012, 149, 1393–1406. [Google Scholar] [CrossRef] [PubMed]
- Ramanathan, M.; Porter, D.F.; Khavari, P.A. Methods to study RNA-protein interactions. Nat. Methods 2019, 16, 225–234. [Google Scholar] [CrossRef] [PubMed]
- Van Nostrand, E.L.; Freese, P.; Pratt, G.A.; Wang, X.; Wei, X.; Xiao, R.; Blue, S.M.; Chen, J.Y.; Cody, N.A.L.; Dominguez, D.; et al. A large-scale binding and functional map of human RNA-binding proteins. Nature 2020, 583, 711–719. [Google Scholar] [CrossRef] [PubMed]
- McMahon, A.C.; Rahman, R.; Jin, H.; Shen, J.L.; Fieldsend, A.; Luo, W.; Rosbash, M. TRIBE: Hijacking an RNA-Editing Enzyme to Identify Cell-Specific Targets of RNA-Binding Proteins. Cell 2016, 165, 742–753. [Google Scholar] [CrossRef] [PubMed]
- Brannan, K.W.; Chaim, I.A.; Marina, R.J.; Yee, B.A.; Kofman, E.R.; Lorenz, D.A.; Jagannatha, P.; Dong, K.D.; Madrigal, A.A.; Underwood, J.G.; et al. Robust single-cell discovery of RNA targets of RNA-binding proteins and ribosomes. Nat. Methods 2021, 18, 507–519. [Google Scholar] [CrossRef] [PubMed]
- Lapointe, C.P.; Wilinski, D.; Saunders, H.A.; Wickens, M. Protein-RNA networks revealed through covalent RNA marks. Nat. Methods 2015, 12, 1163–1170. [Google Scholar] [CrossRef]
- Licatalosi, D.D.; Mele, A.; Fak, J.J.; Ule, J.; Kayikci, M.; Chi, S.W.; Clark, T.A.; Schweitzer, A.C.; Blume, J.E.; Wang, X.; et al. HITS-CLIP yields genome-wide insights into brain alternative RNA processing. Nature 2008, 456, 464–469. [Google Scholar] [CrossRef]
- Hafner, M.; Landthaler, M.; Burger, L.; Khorshid, M.; Hausser, J.; Berninger, P.; Rothballer, A.; Ascano, M., Jr.; Jungkamp, A.C.; Munschauer, M.; et al. Transcriptome-wide identification of RNA-binding protein and microRNA target sites by PAR-CLIP. Cell 2010, 141, 129–141. [Google Scholar] [CrossRef]
- Van Nostrand, E.L.; Pratt, G.A.; Shishkin, A.A.; Gelboin-Burkhart, C.; Fang, M.Y.; Sundararaman, B.; Blue, S.M.; Nguyen, T.B.; Surka, C.; Elkins, K.; et al. Robust transcriptome-wide discovery of RNA-binding protein binding sites with enhanced CLIP (eCLIP). Nat. Methods 2016, 13, 508–514. [Google Scholar] [CrossRef]
- Konig, J.; Zarnack, K.; Rot, G.; Curk, T.; Kayikci, M.; Zupan, B.; Turner, D.J.; Luscombe, N.M.; Ule, J. iCLIP reveals the function of hnRNP particles in splicing at individual nucleotide resolution. Nat. Struct. Mol. Biol. 2010, 17, 909–915. [Google Scholar] [CrossRef] [PubMed]
- Jin, H.; Xu, W.; Rahman, R.; Na, D.; Fieldsend, A.; Song, W.; Liu, S.; Li, C.; Rosbash, M. TRIBE editing reveals specific mRNA targets of eIF4E-BP in Drosophila and in mammals. Sci. Adv. 2020, 6, eabb8771. [Google Scholar] [CrossRef] [PubMed]
- Rahman, R.; Xu, W.; Jin, H.; Rosbash, M. Identification of RNA-binding protein targets with HyperTRIBE. Nat. Protoc. 2018, 13, 1829–1849. [Google Scholar] [CrossRef] [PubMed]
- Xu, W.; Rahman, R.; Rosbash, M. Mechanistic implications of enhanced editing by a HyperTRIBE RNA-binding protein. RNA 2018, 24, 173–182. [Google Scholar] [CrossRef] [PubMed]
- Singh, A.; Hulsmeier, J.; Kandi, A.R.; Pothapragada, S.S.; Hillebrand, J.; Petrauskas, A.; Agrawal, K.; Rt, K.; Thiagarajan, D.; Jayaprakashappa, D.; et al. Antagonistic roles for Ataxin-2 structured and disordered domains in RNP condensation. eLife 2021, 10, e60326. [Google Scholar] [CrossRef]
- Luo, W.; Guo, F.; McMahon, A.; Couvertier, S.; Jin, H.; Diaz, M.; Fieldsend, A.; Weerapana, E.; Rosbash, M. NonA and CPX Link the Circadian Clockwork to Locomotor Activity in Drosophila. Neuron 2018, 99, 768–780.e3. [Google Scholar] [CrossRef]
- Herzog, J.J.; Xu, W.; Deshpande, M.; Rahman, R.; Suib, H.; Rodal, A.A.; Rosbash, M.; Paradis, S. TDP-43 dysfunction restricts dendritic complexity by inhibiting CREB activation and altering gene expression. Proc. Natl. Acad. Sci. USA 2020, 117, 11760–11769. [Google Scholar] [CrossRef]
- Liu, M.; Lu, B.; Fan, Y.; He, X.; Shen, S.; Jiang, C.; Zhang, Q. TRIBE Uncovers the Role of Dis3 in Shaping the Dynamic Transcriptome in Malaria Parasites. Front. Cell. Dev. Biol. 2019, 7, 264. [Google Scholar] [CrossRef]
- Arribas-Hernandez, L.; Rennie, S.; Koster, T.; Porcelli, C.; Lewinski, M.; Staiger, D.; Andersson, R.; Brodersen, P. Principles of mRNA targeting via the Arabidopsis m(6)A-binding protein ECT2. eLife 2021, 10, e72375. [Google Scholar] [CrossRef]
- Lehrbach, N.J.; Armisen, J.; Lightfoot, H.L.; Murfitt, K.J.; Bugaut, A.; Balasubramanian, S.; Miska, E.A. LIN-28 and the poly(U) polymerase PUP-2 regulate let-7 microRNA processing in Caenorhabditis elegans. Nat. Struct. Mol. Biol. 2009, 16, 1016–1020. [Google Scholar] [CrossRef]
- Soleymanjahi, S.; Blanc, V.; Davidson, N. APOBEC1 mediated C-to-U RNA editing: Target sequence and trans-acting factor contribution to 177 RNA editing events in 119 murine transcripts in-vivo. RNA 2021, 27, 876–890. [Google Scholar] [CrossRef] [PubMed]
- Abruzzi, K.C.; Ratner, C.; Rosbash, M. Comparison of TRIBE and STAMP for identifying targets of RNA binding proteins in human and Drosophila cells. bioRxiv 2023, 29. [Google Scholar] [CrossRef] [PubMed]
- Rutter, J.; Hughes, A.L. Power(2): The power of yeast genetics applied to the powerhouse of the cell. Trends Endocrinol. Metab. 2015, 26, 59–68. [Google Scholar] [CrossRef] [PubMed]
- Mitchell, S.F.; Jain, S.; She, M.; Parker, R. Global analysis of yeast mRNPs. Nat. Struct. Mol. Biol. 2013, 20, 127–133. [Google Scholar] [CrossRef] [PubMed]
- Denisenko, O.; Bomsztyk, K. Epistatic interaction between the K-homology domain protein HEK2 and SIR1 at HMR and telomeres in yeast. J. Mol. Biol. 2008, 375, 1178–1187. [Google Scholar] [CrossRef]
- Aronov, S.; Gelin-Licht, R.; Zipor, G.; Haim, L.; Safran, E.; Gerst, J.E. mRNAs encoding polarity and exocytosis factors are cotransported with the cortical endoplasmic reticulum to the incipient bud in Saccharomyces cerevisiae. Mol. Cell. Biol. 2007, 27, 3441–3455. [Google Scholar] [CrossRef]
- Hasegawa, Y.; Irie, K.; Gerber, A.P. Distinct roles for Khd1p in the localization and expression of bud-localized mRNAs in yeast. RNA 2008, 14, 2333–2347. [Google Scholar] [CrossRef]
- Shepard, K.A.; Gerber, A.P.; Jambhekar, A.; Takizawa, P.A.; Brown, P.O.; Herschlag, D.; DeRisi, J.L.; Vale, R.D. Widespread cytoplasmic mRNA transport in yeast: Identification of 22 bud-localized transcripts using DNA microarray analysis. Proc. Natl. Acad. Sci. USA 2003, 100, 11429–11434. [Google Scholar] [CrossRef]
- Wolf, J.J.; Dowell, R.D.; Mahony, S.; Rabani, M.; Gifford, D.K.; Fink, G.R. Feed-forward regulation of a cell fate determinant by an RNA-binding protein generates asymmetry in yeast. Genetics 2010, 185, 513–522. [Google Scholar] [CrossRef]
- Mauchi, N.; Ohtake, Y.; Irie, K. Stability control of MTL1 mRNA by the RNA-binding protein Khd1p in yeast. Cell. Struct. Funct. 2010, 35, 95–105. [Google Scholar] [CrossRef] [PubMed]
- Das, S.; Vera, M.; Gandin, V.; Singer, R.H.; Tutucci, E. Intracellular mRNA transport and localized translation. Nat. Rev. Mol. Cell. Biol. 2021, 22, 483–504. [Google Scholar] [CrossRef] [PubMed]
- Paquin, N.; Menade, M.; Poirier, G.; Donato, D.; Drouet, E.; Chartrand, P. Local activation of yeast ASH1 mRNA translation through phosphorylation of Khd1p by the casein kinase Yck1p. Mol. Cell. 2007, 26, 795–809. [Google Scholar] [CrossRef]
- Irie, K.; Tadauchi, T.; Takizawa, P.A.; Vale, R.D.; Matsumoto, K.; Herskowitz, I. The Khd1 protein, which has three KH RNA-binding motifs, is required for proper localization of ASH1 mRNA in yeast. EMBO J. 2002, 21, 1158–1167. [Google Scholar] [CrossRef] [PubMed]
- Singer-Kruger, B.; Jansen, R.P. Here, there, everywhere. mRNA localization in budding yeast. RNA Biol. 2014, 11, 1031–1039. [Google Scholar] [CrossRef] [PubMed]
- Trautwein, M.; Dengjel, J.; Schirle, M.; Spang, A. Arf1p provides an unexpected link between COPI vesicles and mRNA in Saccharomyces cerevisiae. Mol. Biol. Cell. 2004, 15, 5021–5037. [Google Scholar] [CrossRef]
- Sezen, B.; Seedorf, M.; Schiebel, E. The SESA network links duplication of the yeast centrosome with the protein translation machinery. Genes. Dev. 2009, 23, 1559–1570. [Google Scholar] [CrossRef]
- Lang, B.D.; Li, A.; Black-Brewster, H.D.; Fridovich-Keil, J.L. The brefeldin A resistance protein Bfr1p is a component of polyribosome-associated mRNP complexes in yeast. Nucleic Acids Res. 2001, 29, 2567–2574. [Google Scholar] [CrossRef]
- Simpson, C.E.; Lui, J.; Kershaw, C.J.; Sims, P.F.; Ashe, M.P. mRNA localization to P-bodies in yeast is bi-phasic with many mRNAs captured in a late Bfr1p-dependent wave. J. Cell. Sci. 2014, 127 Pt 6, 1254–1262. [Google Scholar] [CrossRef]
- Kuttan, A.; Bass, B.L. Mechanistic insights into editing-site specificity of ADARs. Proc. Natl. Acad. Sci. USA 2012, 109, E3295–E3304. [Google Scholar] [CrossRef]
- Lewis, H.A.; Musunuru, K.; Jensen, K.B.; Edo, C.; Chen, H.; Darnell, R.B.; Burley, S.K. Sequence-specific RNA binding by a Nova KH domain: Implications for paraneoplastic disease and the fragile X syndrome. Cell 2000, 100, 323–332. [Google Scholar] [CrossRef] [PubMed]
- Hogan, D.J.; Riordan, D.P.; Gerber, A.P.; Herschlag, D.; Brown, P.O. Diverse RNA-binding proteins interact with functionally related sets of RNAs, suggesting an extensive regulatory system. PLoS Biol. 2008, 6, e255. [Google Scholar] [CrossRef] [PubMed]
- Eugster, A.; Frigerio, G.; Dale, M.; Duden, R. The alpha- and beta’-COP WD40 domains mediate cargo-selective interactions with distinct di-lysine motifs. Mol. Biol. Cell. 2004, 15, 1011–1023. [Google Scholar] [CrossRef] [PubMed]
- Samanfar, B.; Tan, L.H.; Shostak, K.; Chalabian, F.; Wu, Z.; Alamgir, M.; Sunba, N.; Burnside, D.; Omidi, K.; Hooshyar, M.; et al. A global investigation of gene deletion strains that affect premature stop codon bypass in yeast, Saccharomyces cerevisiae. Mol. Biosyst. 2014, 10, 916–924. [Google Scholar] [CrossRef]
- Gui, Q.; Deng, S.; Zhou, Z.; Cao, W.; Zhang, X.; Shi, W.; Cai, X.; Jiang, W.; Cui, Z.; Hu, Z.; et al. Transcriptome Analysis in Yeast Reveals the Externality of Position Effects. Mol. Biol. Evol. 2021, 38, 3294–3307. [Google Scholar] [CrossRef]
- Jan, C.H.; Williams, C.C.; Weissman, J.S. Principles of ER cotranslational translocation revealed by proximity-specific ribosome profiling. Science 2014, 346, 1257521. [Google Scholar] [CrossRef]
- Gibson, D.G.; Young, L.; Chuang, R.Y.; Venter, J.C.; Hutchison, C.A., 3rd; Smith, H.O. Enzymatic assembly of DNA molecules up to several hundred kilobases. Nat. Methods 2009, 6, 343–345. [Google Scholar] [CrossRef]
- Palme, J.; Wang, J.; Springer, M. Variation in the modality of a yeast signaling pathway is mediated by a single regulator. eLife 2021, 10, e69974. [Google Scholar] [CrossRef]
- Alpern, D.; Gardeux, V.; Russeil, J.; Mangeat, B.; Meireles-Filho, A.C.A.; Breysse, R.; Hacker, D.; Deplancke, B. BRB-seq: Ultra-affordable high-throughput transcriptomics enabled by bulk RNA barcoding and sequencing. Genome Biol. 2019, 20, 71. [Google Scholar] [CrossRef]
- Bailey, T.L.; Johnson, J.; Grant, C.E.; Noble, W.S. The MEME Suite. Nucleic Acids Res. 2015, 43, W39–W49. [Google Scholar] [CrossRef]
- Grant, C.E.; Bailey, T.L. XSTREME: Comprehensive motif analysis of biological sequence datasets. bioRxiv 2021. [Google Scholar] [CrossRef]
- Wu, T.; Hu, E.; Xu, S.; Chen, M.; Guo, P.; Dai, Z.; Feng, T.; Zhou, L.; Tang, W.; Zhan, L.; et al. clusterProfiler 4.0: A universal enrichment tool for interpreting omics data. Innovation 2021, 2, 100141. [Google Scholar] [CrossRef] [PubMed]
- Green, M.R.; Sambrook, J. Molecular Cloning: A Laboratory Manual, 4th ed.; Cold Spring Harbor Laboratory Press: New York, NY, USA, 2012. [Google Scholar]






| Disclaimer/Publisher’s Note: The statements, opinions and data contained in all publications are solely those of the individual author(s) and contributor(s) and not of MDPI and/or the editor(s). MDPI and/or the editor(s) disclaim responsibility for any injury to people or property resulting from any ideas, methods, instructions or products referred to in the content. | 
© 2023 by the authors. Licensee MDPI, Basel, Switzerland. This article is an open access article distributed under the terms and conditions of the Creative Commons Attribution (CC BY) license (https://creativecommons.org/licenses/by/4.0/).
Share and Cite
Piao, W.; Li, C.; Sun, P.; Yang, M.; Ding, Y.; Song, W.; Jia, Y.; Yu, L.; Lu, Y.; Jin, H. Identification of RNA-Binding Protein Targets with HyperTRIBE in Saccharomyces cerevisiae. Int. J. Mol. Sci. 2023, 24, 9033. https://doi.org/10.3390/ijms24109033
Piao W, Li C, Sun P, Yang M, Ding Y, Song W, Jia Y, Yu L, Lu Y, Jin H. Identification of RNA-Binding Protein Targets with HyperTRIBE in Saccharomyces cerevisiae. International Journal of Molecular Sciences. 2023; 24(10):9033. https://doi.org/10.3390/ijms24109033
Chicago/Turabian StylePiao, Weilan, Chong Li, Pengkun Sun, Miaomiao Yang, Yansong Ding, Wei Song, Yunxiao Jia, Liqun Yu, Yanming Lu, and Hua Jin. 2023. "Identification of RNA-Binding Protein Targets with HyperTRIBE in Saccharomyces cerevisiae" International Journal of Molecular Sciences 24, no. 10: 9033. https://doi.org/10.3390/ijms24109033
APA StylePiao, W., Li, C., Sun, P., Yang, M., Ding, Y., Song, W., Jia, Y., Yu, L., Lu, Y., & Jin, H. (2023). Identification of RNA-Binding Protein Targets with HyperTRIBE in Saccharomyces cerevisiae. International Journal of Molecular Sciences, 24(10), 9033. https://doi.org/10.3390/ijms24109033
 
        



