Macrophage-Related Testicular Inflammation in Individuals with Idiopathic Non-Obstructive Azoospermia: A Single-Cell Analysis
Abstract
1. Introduction
2. Results
2.1. Single-Cell RNA Sequencing Data Quality Control and Preprocessing
2.2. The Annotation and Proportion Analysis of Cells
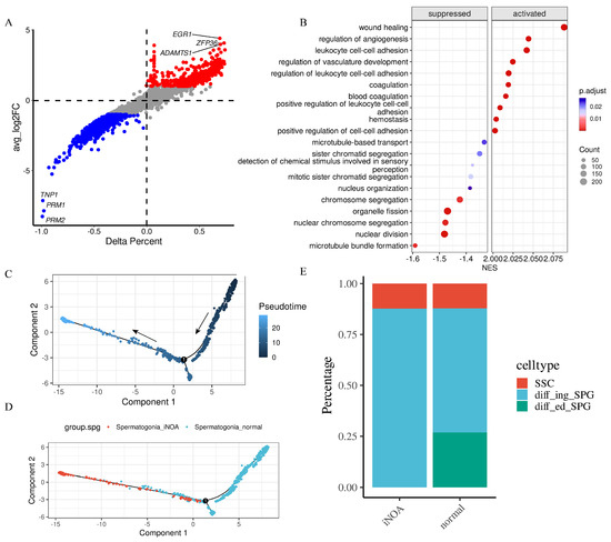
2.3. Altered Immune Response and Blocked Reproductive Processes in iNOA
2.4. The iNOA Group Exhibited an Increase in Macrophage-Related Cell Interactions
2.5. The Testes of the iNOA Group Showed Signs of Inflammatory Infiltration
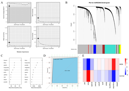
2.6. Screening for Inflammation-Associated Modules Using hdWGCNA
2.7. Identification of Potential Biomarkers for the Diagnosis and Monitoring of iNOA
2.8. Examining the Correlation of ODF2 and CABYR with M1-Type Macrophages Markers
3. Discussion
4. Materials and Methods
4.1. Datasets Acquisition
4.2. Quality Control and Integration for ScRNA-Seq
4.3. Cell Annotation
4.4. GSEA and Trajectory Analysis
4.5. Inference and Analysis of Cell–Cell Communication
4.6. Evaluating Inflammatory Score
4.7. High-Dimensional Weighted Correlation Network Analysis
4.8. Protein–Protein Interactions and Functional Enrichment Analysis
5. Conclusions
Supplementary Materials
Author Contributions
Funding
Institutional Review Board Statement
Informed Consent Statement
Data Availability Statement
Conflicts of Interest
References
- Tournaye, H.; Krausz, C.; Oates, R.D. Novel Concepts in the Aetiology of Male Reproductive Impairment. Lancet Diabetes Endocrinol. 2017, 5, 544–553. [Google Scholar] [CrossRef] [PubMed]
- Sharlip, I.D.; Jarow, J.P.; Belker, A.M.; Lipshultz, L.I.; Sigman, M.; Thomas, A.J.; Schlegel, P.N.; Howards, S.S.; Nehra, A.; Damewood, M.D.; et al. Best Practice Policies for Male Infertility. Fertil. Steril. 2002, 77, 873–882. [Google Scholar] [CrossRef] [PubMed]
- Hamada, A.J.; Esteves, S.C.; Agarwal, A. A Comprehensive Review of Genetics and Genetic Testing in Azoospermia. Clinics 2013, 68, 39–60. [Google Scholar] [CrossRef]
- Cioppi, F.; Rosta, V.; Krausz, C. Genetics of Azoospermia. IJMS 2021, 22, 3264. [Google Scholar] [CrossRef] [PubMed]
- Giannouli, C.; Goulis, D.G.; Lambropoulos, A.; Lissens, W.; Tarlatzis, B.C.; Bontis, J.N.; Papadimas, J. Idiopathic Non-Obstructive Azoospermia or Severe Oligozoospermia: A Cross-Sectional Study in 61 Greek Men. Int. J. Androl. 2004, 27, 101–107. [Google Scholar] [CrossRef] [PubMed]
- Zhao, L.; Yao, C.; Xing, X.; Jing, T.; Li, P.; Zhu, Z.; Yang, C.; Zhai, J.; Tian, R.; Chen, H.; et al. Single-Cell Analysis of Developing and Azoospermia Human Testicles Reveals Central Role of Sertoli Cells. Nat. Commun. 2020, 11, 5683. [Google Scholar] [CrossRef]
- Goericke-Pesch, S.; Reifarth, L.; Behrens Mathiesen, C.; Schuler, G.; Umbach, A.-K.; Körber, H. Chronic Immune-Mediated Orchitis Is the Major Cause of Acquired Non-Obstructive Azoospermia in Dogs. Front. Vet. Sci. 2022, 9, 865967. [Google Scholar] [CrossRef]
- Tang, X.; Xiao, Q.; Wang, X.; He, Y.; Tian, Y.; Xia, B.; Guo, Y.; Huang, J.; Duan, P.; Tan, Y. Single-Cell Transcriptomics-Based Study of Transcriptional Regulatory Features in the Non-Obstructive Azoospermia Testis. Front. Genet. 2022, 13, 875762. [Google Scholar] [CrossRef]
- Fijak, M.; Meinhardt, A. The Testis in Immune Privilege. Immunol. Rev. 2006, 213, 66–81. [Google Scholar] [CrossRef]
- Jacobo, P.; Guazzone, V.A.; Theas, M.S.; Lustig, L. Testicular Autoimmunity. Autoimmun. Rev. 2011, 10, 201–204. [Google Scholar] [CrossRef]
- Zheng, W.; Zhang, S.; Jiang, S.; Huang, Z.; Chen, X.; Guo, H.; Li, M.; Zheng, S. Evaluation of Immune Status in Testis and Macrophage Polarization Associated with Testicular Damage in Patients with Nonobstructive Azoospermia. Am. J. Reprod. Immunol. 2021, 86, e13481. [Google Scholar] [CrossRef] [PubMed]
- Pérez, C.V.; Theas, M.S.; Jacobo, P.V.; Jarazo-Dietrich, S.; Guazzone, V.A.; Lustig, L. Dual Role of Immune Cells in the Testis. Spermatogenesis 2013, 3, e23870. [Google Scholar] [CrossRef] [PubMed]
- Da Silva, N.; Barton, C.R. Macrophages and Dendritic Cells in the Post-Testicular Environment. Cell Tissue Res. 2016, 363, 97–104. [Google Scholar] [CrossRef] [PubMed]
- Bhushan, S.; Meinhardt, A. The Macrophages in Testis Function. J. Reprod. Immunol. 2017, 119, 107–112. [Google Scholar] [CrossRef]
- Shi, Y.; Zhang, Q.; Bi, H.; Lu, M.; Tan, Y.; Zou, D.; Ge, L.; Chen, Z.; Liu, C.; Ci, W.; et al. Decoding the Multicellular Ecosystem of Vena Caval Tumor Thrombus in Clear Cell Renal Cell Carcinoma by Single-Cell RNA Sequencing. Genome Biol. 2022, 23, 87. [Google Scholar] [CrossRef] [PubMed]
- Okabe, Y.; Medzhitov, R. Tissue Biology Perspective on Macrophages. Nat. Immunol. 2016, 17, 9–17. [Google Scholar] [CrossRef] [PubMed]
- Engblom, C.; Pfirschke, C.; Pittet, M.J. The Role of Myeloid Cells in Cancer Therapies. Nat. Rev. Cancer 2016, 16, 447–462. [Google Scholar] [CrossRef]
- Frungieri, M.B.; Calandra, R.S.; Lustig, L.; Meineke, V.; Köhn, F.M.; Vogt, H.-J.; Mayerhofer, A. Number, Distribution Pattern, and Identification of Macrophages in the Testes of Infertile Men. Fertil. Steril. 2002, 78, 298–306. [Google Scholar] [CrossRef]
- Fang, Y.; Su, Y.; Xu, J.; Hu, Z.; Zhao, K.; Liu, C.; Zhang, H. Varicocele-Mediated Male Infertility: From the Perspective of Testicular Immunity and Inflammation. Front. Immunol. 2021, 12, 729539. [Google Scholar] [CrossRef]
- Feng, R.; Adeniran, S.O.; Huang, F.; Li, Y.; Ma, M.; Zheng, P.; Zhang, G. The Ameliorative Effect of Melatonin on LPS-Induced Sertoli Cells Inflammatory and Tight Junctions Damage via Suppression of the TLR4/MyD88/NF-ΚB Signaling Pathway in Newborn Calf. Theriogenology 2022, 179, 103–116. [Google Scholar] [CrossRef]
- Theas, M.S. Germ Cell Apoptosis and Survival in Testicular Inflammation. Andrologia 2018, 50, e13083. [Google Scholar] [CrossRef] [PubMed]
- Abe, T.; Nishimura, H.; Sato, T.; Suzuki, H.; Ogawa, T.; Suzuki, T. Transcriptome Analysis Reveals Inadequate Spermatogenesis and Immediate Radical Immune Reactions during Organ Culture in Vitro Spermatogenesis. Biochem. Biophys. Res. Commun. 2020, 530, 732–738. [Google Scholar] [CrossRef] [PubMed]
- Neto, F.T.L.; Bach, P.V.; Najari, B.B.; Li, P.S.; Goldstein, M. Spermatogenesis in Humans and Its Affecting Factors. Semin. Cell Dev. Biol. 2016, 59, 10–26. [Google Scholar] [CrossRef] [PubMed]
- Mital, P.; Hinton, B.T.; Dufour, J.M. The Blood-Testis and Blood-Epididymis Barriers Are More than Just Their Tight Junctions1. Biol. Reprod. 2011, 84, 851–858. [Google Scholar] [CrossRef]
- Saulnier, J.; Chalmel, F.; Delessard, M.; Moutard, L.; Pereira, T.; Fraissinet, F.; Dumont, L.; Rives-Feraille, A.; Rondanino, C.; Rives, N. Understanding the Underlying Molecular Mechanisms of Meiotic Arrest during In Vitro Spermatogenesis in Rat Prepubertal Testicular Tissue. IJMS 2022, 23, 5893. [Google Scholar] [CrossRef]
- Shen, S.; Wang, J.; Liang, J.; Zhu, C. Low-Expressed Testis-Specific Calcium-Binding Protein CBP86-IV (CABYR) Is Observed in Idiopathic Asthenozoospermia. World J. Urol. 2015, 33, 633–638. [Google Scholar] [CrossRef]
- Pelloni, M.; Paoli, D.; Majoli, M.; Pallotti, F.; Carlini, T.; Lenzi, A.; Lombardo, F. Molecular Study of Human Sperm RNA: Ropporin and CABYR in Asthenozoospermia. J. Endocrinol. Investig. 2018, 41, 781–787. [Google Scholar] [CrossRef]
- Tapia Contreras, C.; Hoyer-Fender, S. CCDC42 Localizes to Manchette, HTCA and Tail and Interacts With ODF1 and ODF2 in the Formation of the Male Germ Cell Cytoskeleton. Front. Cell Dev. Biol. 2019, 7, 151. [Google Scholar] [CrossRef]
- Zhao, W.; Li, Z.; Ping, P.; Wang, G.; Yuan, X.; Sun, F. Outer Dense Fibers Stabilize the Axoneme to Maintain Sperm Motility. J. Cell. Mol. Med. 2018, 22, 1755–1768. [Google Scholar] [CrossRef]
- Chen, W.; Li, Z.; Zhu, Z.-J.; Wang, Y.-Z.; Wang, X.-B.; Yao, C.-C.; Zhao, L.-Y.; Zhang, Z.-B.; Wu, Y. Novel Mutation in ODF2 Causes Multiple Morphological Abnormalities of the Sperm Flagella in an Infertile Male. Asian J. Androl. 2022, 24, 463. [Google Scholar] [CrossRef]
- Voss, J.J.L.P.; Stermer, A.R.; Ghaffari, R.; Tiwary, R.; Richburg, J.H. MEHP-Induced Rat Testicular Inflammation Does Not Exacerbate Germ Cell Apoptosis. Reproduction 2018, 156, 35–46. [Google Scholar] [CrossRef] [PubMed]
- Klein, B.; Bhushan, S.; Günther, S.; Middendorff, R.; Loveland, K.L.; Hedger, M.P.; Meinhardt, A. Differential Tissue-Specific Damage Caused by Bacterial Epididymo-Orchitis in the Mouse. Mol. Hum. Reprod. 2020, 26, 215–227. [Google Scholar] [CrossRef] [PubMed]
- Alfano, M.; Tascini, A.S.; Pederzoli, F.; Locatelli, I.; Nebuloni, M.; Giannese, F.; Garcia-Manteiga, J.M.; Tonon, G.; Amodio, G.; Gregori, S.; et al. Aging, Inflammation and DNA Damage in the Somatic Testicular Niche with Idiopathic Germ Cell Aplasia. Nat. Commun. 2021, 12, 5205. [Google Scholar] [CrossRef] [PubMed]
- Malcher, A.; Rozwadowska, N.; Stokowy, T.; Jedrzejczak, P.; Zietkowiak, W.; Kurpisz, M. The Gene Expression Analysis of Paracrine/Autocrine Factors in Patients with Spermatogenetic Failure Compared with Normal Spermatogenesis. Am. J. Reprod. Immunol. 2013, 70, 522–528. [Google Scholar] [CrossRef] [PubMed]
- Stuart, T.; Butler, A.; Hoffman, P.; Hafemeister, C.; Papalexi, E.; Mauck, W.M.; Hao, Y.; Stoeckius, M.; Smibert, P.; Satija, R. Comprehensive Integration of Single-Cell Data. Cell 2019, 177, 1888–1902.e21. [Google Scholar] [CrossRef] [PubMed]
- Korsunsky, I.; Fan, J.; Slowikowski, K.; Zhang, F.; Wei, K.; Baglaenko, Y.; Brenner, M.; Loh, P.-R.; Raychaudhuri, S. Fast, Sensitive, and Accurate Integration of Single Cell Data with Harmony. Nat. Methods 2018, 16, 1289–1296. [Google Scholar] [CrossRef]
- Zhang, X.; Lan, Y.; Xu, J.; Quan, F.; Zhao, E.; Deng, C.; Luo, T.; Xu, L.; Liao, G.; Yan, M.; et al. CellMarker: A Manually Curated Resource of Cell Markers in Human and Mouse. Nucleic Acids Res. 2019, 47, D721–D728. [Google Scholar] [CrossRef] [PubMed]
- Franzén, O.; Gan, L.-M.; Björkegren, J.L.M. PanglaoDB: A Web Server for Exploration of Mouse and Human Single-Cell RNA Sequencing Data. Database 2019, 2019, baz046. [Google Scholar] [CrossRef]
- Ewen, K.A.; Olesen, I.A.; Winge, S.B.; Nielsen, A.R.; Nielsen, J.E.; Graem, N.; Juul, A.; Rajpert-De Meyts, E. Expression of FGFR3 during Human Testis Development and in Germ Cell-Derived Tumours of Young Adults. Int. J. Dev. Biol. 2013, 57, 141–151. [Google Scholar] [CrossRef] [PubMed]
- Yu, X.-W.; Li, T.-T.; Du, X.-M.; Shen, Q.-Y.; Zhang, M.-F.; Wei, Y.-D.; Yang, D.-H.; Xu, W.-J.; Chen, W.-B.; Bai, C.-L.; et al. Single-Cell RNA Sequencing Reveals Atlas of Dairy Goat Testis Cells. Zool. Res. 2021, 42, 401–405. [Google Scholar] [CrossRef]
- Jung, H.; Song, H.; Yoon, M. The KIT Is a Putative Marker for Differentiating Spermatogonia in Stallions. Anim. Reprod. Sci. 2015, 152, 39–46. [Google Scholar] [CrossRef] [PubMed]
- Ozaki, Y.; Saito, K.; Shinya, M.; Kawasaki, T.; Sakai, N. Evaluation of Sycp3, Plzf and Cyclin B3 Expression and Suitability as Spermatogonia and Spermatocyte Markers in Zebrafish. Gene Expr. Patterns 2011, 11, 309–315. [Google Scholar] [CrossRef] [PubMed]
- Okada, Y.; Scott, G.; Ray, M.K.; Mishina, Y.; Zhang, Y. Histone Demethylase JHDM2A Is Critical for Tnp1 and Prm1 Transcription and Spermatogenesis. Nature 2007, 450, 119–123. [Google Scholar] [CrossRef] [PubMed]
- Kanaji, S.; Fahs, S.A.; Shi, Q.; Haberichter, S.L.; Montgomery, R.R. Contribution of Platelet vs. Endothelial VWF to Platelet Adhesion and Hemostasis. J. Thromb. Haemost. 2012, 10, 1646–1652. [Google Scholar] [CrossRef]
- Cool, J.; Carmona, F.D.; Szucsik, J.C.; Capel, B. Peritubular Myoid Cells Are Not the Migrating Population Required for Testis Cord Formation in the XY Gonad. Sex. Dev. 2008, 2, 128–133. [Google Scholar] [CrossRef]
- Toyohara, T.; Roudnicky, F.; Florido, M.H.C.; Nakano, T.; Yu, H.; Katsuki, S.; Lee, M.; Meissner, T.; Friesen, M.; Davidow, L.S.; et al. Patient HiPSCs Identify Vascular Smooth Muscle Arylacetamide Deacetylase as Protective against Atherosclerosis. Cell Stem Cell 2020, 27, 178–180. [Google Scholar] [CrossRef]
- Mo, J.; Chen, X.; Ni, C.; Wu, K.; Li, X.; Zhu, Q.; Ma, L.; Chen, Y.; Zhang, S.; Wang, Y.; et al. Fibroblast Growth Factor Homologous Factor 1 Stimulates Leydig Cell Regeneration from Stem Cells in Male Rats. J. Cell. Mol. Med. 2019, 23, 5618–5631. [Google Scholar] [CrossRef]
- Zheng, Y.; Gao, Q.; Li, T.; Liu, R.; Cheng, Z.; Guo, M.; Xiao, J.; Wu, D.; Zeng, W. Sertoli Cell and Spermatogonial Development in Pigs. J. Anim. Sci. Biotechnol. 2022, 13, 45. [Google Scholar] [CrossRef]
- Klein, S.; Mauch, C.; Wagener-Ryczek, S.; Schoemmel, M.; Buettner, R.; Quaas, A.; Helbig, D. Immune-Phenotyping of Pleomorphic Dermal Sarcomas Suggests This Entity as a Potential Candidate for Immunotherapy. Cancer Immunol. Immunother. 2019, 68, 973–982. [Google Scholar] [CrossRef]
- Yuan, F.; Cai, X.; Cong, Z.; Wang, Y.; Geng, Y.; Aili, Y.; Du, C.; Zhu, J.; Yang, J.; Tang, C.; et al. Roles of the m6A Modification of RNA in the Glioblastoma Microenvironment as Revealed by Single-Cell Analyses. Front. Immunol. 2022, 13, 798583. [Google Scholar] [CrossRef]
- Shapouri-Moghaddam, A.; Mohammadian, S.; Vazini, H.; Taghadosi, M.; Esmaeili, S.; Mardani, F.; Seifi, B.; Mohammadi, A.; Afshari, J.T.; Sahebkar, A. Macrophage Plasticity, Polarization, and Function in Health and Disease. J. Cell. Physiol. 2018, 233, 6425–6440. [Google Scholar] [CrossRef] [PubMed]
- Yu, G.; Wang, L.-G.; Han, Y.; He, Q.-Y. ClusterProfiler: An R Package for Comparing Biological Themes Among Gene Clusters. OMICS A J. Integr. Biol. 2012, 16, 284–287. [Google Scholar] [CrossRef] [PubMed]
- Subramanian, A.; Tamayo, P.; Mootha, V.K.; Mukherjee, S.; Ebert, B.L.; Gillette, M.A.; Paulovich, A.; Pomeroy, S.L.; Golub, T.R.; Lander, E.S.; et al. Gene Set Enrichment Analysis: A Knowledge-Based Approach for Interpreting Genome-Wide Expression Profiles. Proc. Natl. Acad. Sci. USA 2005, 102, 15545–15550. [Google Scholar] [CrossRef]
- Qiu, X.; Mao, Q.; Tang, Y.; Wang, L.; Chawla, R.; Pliner, H.A.; Trapnell, C. Reversed Graph Embedding Resolves Complex Single-Cell Trajectories. Nat. Methods 2017, 14, 979–982. [Google Scholar] [CrossRef] [PubMed]
- Jin, S.; Guerrero-Juarez, C.F.; Zhang, L.; Chang, I.; Ramos, R.; Kuan, C.-H.; Myung, P.; Plikus, M.V.; Nie, Q. Inference and Analysis of Cell-Cell Communication Using CellChat. Nat. Commun. 2021, 12, 1088. [Google Scholar] [CrossRef]
- Vu, R.; Jin, S.; Sun, P.; Haensel, D.; Nguyen, Q.H.; Dragan, M.; Kessenbrock, K.; Nie, Q.; Dai, X. Wound Healing in Aged Skin Exhibits Systems-Level Alterations in Cellular Composition and Cell-Cell Communication. Cell Rep. 2022, 40, 111155. [Google Scholar] [CrossRef]
- Villanueva, R.A.M.; Chen, Z.J. Ggplot2: Elegant Graphics for Data Analysis (2nd Ed.). Meas. Interdiscip. Res. Perspect. 2019, 17, 160–167. [Google Scholar] [CrossRef]
- Langfelder, P.; Horvath, S. WGCNA: An R Package for Weighted Correlation Network Analysis. BMC Bioinform. 2008, 9, 559. [Google Scholar] [CrossRef]
- Morabito, S.; Reese, F.; Rahimzadeh, N.; Miyoshi, E.; Swarup, V. High Dimensional Co-Expression Networks Enable Discovery of Transcriptomic Drivers in Complex Biological Systems. bioRxiv 2022. [Google Scholar] [CrossRef]
- Breiman, L. Random Forests. Mach. Learn. 2001, 45, 5–32. [Google Scholar] [CrossRef]
- Robin, X.; Turck, N.; Hainard, A.; Tiberti, N.; Lisacek, F.; Sanchez, J.-C.; Müller, M. PROC: An Open-Source Package for R and S+ to Analyze and Compare ROC Curves. BMC Bioinform. 2011, 12, 77. [Google Scholar] [CrossRef] [PubMed]
- Szklarczyk, D.; Franceschini, A.; Wyder, S.; Forslund, K.; Heller, D.; Huerta-Cepas, J.; Simonovic, M.; Roth, A.; Santos, A.; Tsafou, K.P.; et al. STRING V10: Protein–Protein Interaction Networks, Integrated over the Tree of Life. Nucleic Acids Res. 2015, 43, D447–D452. [Google Scholar] [CrossRef] [PubMed]
- Csárdi, G.; Nepusz, T. The Igraph Software Package for Complex Network Research. InterJ. Complex Syst. 2006, 1695, 1–9. [Google Scholar]
- Zhou, Y.; Zhou, B.; Pache, L.; Chang, M.; Khodabakhshi, A.H.; Tanaseichuk, O.; Benner, C.; Chanda, S.K. Metascape Provides a Biologist-Oriented Resource for the Analysis of Systems-Level Datasets. Nat. Commun. 2019, 10, 1523. [Google Scholar] [CrossRef] [PubMed]









Disclaimer/Publisher’s Note: The statements, opinions and data contained in all publications are solely those of the individual author(s) and contributor(s) and not of MDPI and/or the editor(s). MDPI and/or the editor(s) disclaim responsibility for any injury to people or property resulting from any ideas, methods, instructions or products referred to in the content. |
© 2023 by the authors. Licensee MDPI, Basel, Switzerland. This article is an open access article distributed under the terms and conditions of the Creative Commons Attribution (CC BY) license (https://creativecommons.org/licenses/by/4.0/).
Share and Cite
Xia, P.; Ouyang, S.; Shen, R.; Guo, Z.; Zhang, G.; Liu, X.; Yang, X.; Xie, K.; Wang, D. Macrophage-Related Testicular Inflammation in Individuals with Idiopathic Non-Obstructive Azoospermia: A Single-Cell Analysis. Int. J. Mol. Sci. 2023, 24, 8819. https://doi.org/10.3390/ijms24108819
Xia P, Ouyang S, Shen R, Guo Z, Zhang G, Liu X, Yang X, Xie K, Wang D. Macrophage-Related Testicular Inflammation in Individuals with Idiopathic Non-Obstructive Azoospermia: A Single-Cell Analysis. International Journal of Molecular Sciences. 2023; 24(10):8819. https://doi.org/10.3390/ijms24108819
Chicago/Turabian StyleXia, Peng, Siwei Ouyang, Rong Shen, Zhao Guo, Guokun Zhang, Xiangwen Liu, Xuguang Yang, Kun Xie, and Degui Wang. 2023. "Macrophage-Related Testicular Inflammation in Individuals with Idiopathic Non-Obstructive Azoospermia: A Single-Cell Analysis" International Journal of Molecular Sciences 24, no. 10: 8819. https://doi.org/10.3390/ijms24108819
APA StyleXia, P., Ouyang, S., Shen, R., Guo, Z., Zhang, G., Liu, X., Yang, X., Xie, K., & Wang, D. (2023). Macrophage-Related Testicular Inflammation in Individuals with Idiopathic Non-Obstructive Azoospermia: A Single-Cell Analysis. International Journal of Molecular Sciences, 24(10), 8819. https://doi.org/10.3390/ijms24108819

