Pirfenidone Inhibits Alveolar Bone Loss in Ligature-Induced Periodontitis by Suppressing the NF-κB Signaling Pathway in Mice
Abstract
1. Introduction
2. Results
2.1. PFD Inhibits Ligature-Induced Alveolar Bone Loss in Mice
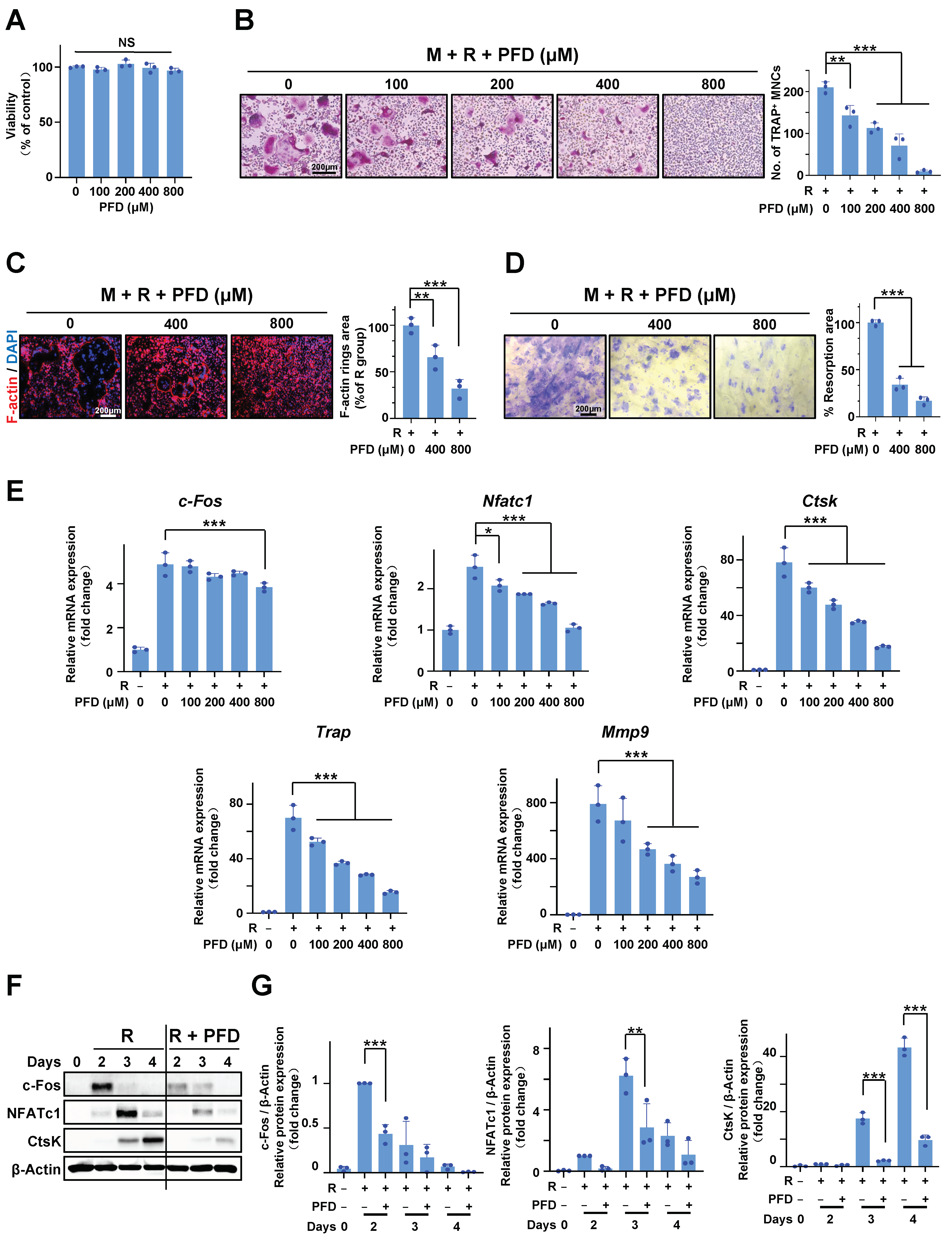
2.2. PFD Suppresses RANKL-Induced Osteoclast Differentiation in Bone Marrow Macrophages (BMMs)
2.3. PFD Suppresses RANKL-Induced Osteoclast Differentiation by Inhibiting the NF-κB Pathway

2.4. PFD Did Not Affect Osteoblast Differentiation of Mesenchymal Stem Cells (BMSCs)
2.5. PFD Suppresses Proinflammatory Cytokine Expression by Inhibiting the NF-κB Signaling Pathway
3. Discussion
4. Materials and Methods
4.1. Drugs
4.2. Cell Viability Assay
4.3. Animal Experiments
4.4. μ-CT Analysis
4.5. IHC Analyses
4.6. Primary Cell Isolation and Cultures
4.7. TRAP staining, Filamentous (F)-Actin Ring Formation, and Resorption Pits Assays
4.8. Immunofluorescence Experiment
4.9. Immunoassays
4.10. RT-PCR Analysis
4.11. ARS
4.12. Statistical Analysis
5. Conclusions
Supplementary Materials
Author Contributions
Funding
Institutional Review Board Statement
Informed Consent Statement
Data Availability Statement
Acknowledgments
Conflicts of Interest
References
- Papapanou, P.N.; Sanz, M.; Buduneli, N.; Dietrich, T.; Feres, M.; Fine, D.H.; Flemmig, T.F.; Garcia, R.; Giannobile, W.V.; Graziani, F.; et al. Periodontitis: Consensus Report of Workgroup 2 of the 2017 World Workshop on the Classification of Periodontal and Peri-Implant Diseases and Conditions. J. Periodontol. 2018, 89 (Suppl. S1), S173–S182. [Google Scholar] [CrossRef]
- Zang, Y.; Song, J.H.; Oh, S.H.; Kim, J.W.; Lee, M.N.; Piao, X.; Yang, J.W.; Kim, O.S.; Kim, T.S.; Kim, S.H.; et al. Targeting NLRP3 Inflammasome Reduces Age-Related Experimental Alveolar Bone Loss. J. Dent. Res. 2020, 99, 1287–1295. [Google Scholar] [CrossRef] [PubMed]
- Li, Y.; Ling, J.; Jiang, Q. Inflammasomes in Alveolar Bone Loss. Front. Immunol. 2021, 12, 691013. [Google Scholar] [CrossRef]
- Pan, W.; Wang, Q.; Chen, Q. The Cytokine Network Involved in the Host Immune Response to Periodontitis. Int. J. Oral Sci. 2019, 11, 30. [Google Scholar] [CrossRef] [PubMed]
- Amarasekara, D.S.; Yun, H.; Kim, S.; Lee, N.; Kim, H.; Rho, J. Regulation of Osteoclast Differentiation by Cytokine Networks. Immune Netw. 2018, 18, e8. [Google Scholar] [CrossRef]
- Cardoso, L.M.; Pansani, T.N.; Hebling, J.; de Souza Costa, C.A.; Basso, F.G. Chemotherapy Drugs and Inflammatory Cytokines Enhance Matrix Metalloproteinases Expression by Oral Mucosa Cells. Arch. Oral Biol. 2021, 127, 105159. [Google Scholar] [CrossRef] [PubMed]
- Chan, W.C.W.; Tan, Z.; To, M.K.T.; Chan, D. Regulation and Role of Transcription Factors in Osteogenesis. Int. J. Mol. Sci. 2021, 22, 5445. [Google Scholar] [CrossRef]
- Hathaway-Schrader, J.D.; Novince, C.M. Maintaining Homeostatic Control of Periodontal Bone Tissue. Periodontol. 2000 2021, 86, 157–187. [Google Scholar] [CrossRef]
- Zeng, X.-Z.; He, L.-G.; Wang, S.; Wang, K.; Zhang, Y.-Y.; Tao, L.; Li, X.-J.; Liu, S.-W. Aconine Inhibits RANKL-induced Osteoclast Differentiation in RAW264.7 Cells by Suppressing NF-κB and NFATc1 Activation and DC-STAMP Expression. Acta Pharmacol. Sin. 2016, 37, 255–263. [Google Scholar] [CrossRef]
- Gulati, S.; Luckhardt, T.R. Updated Evaluation of the Safety, Efficacy and Tolerability of Pirfenidone in the Treatment of Idiopathic Pulmonary Fibrosis. Drug Healthc. Patient Saf. 2020, 12, 85–94. [Google Scholar] [CrossRef]
- Li, M.; Li, Y.; Li, J.; Zhao, P.; Bai, Y.; Feng, S.; Liu, X.; Wang, Y.; Bian, Q.; Li, J. Long-Term Effects of TCM Yangqing Kangxian Formula on Bleomycin-Induced Pulmonary Fibrosis in Rats via Regulating Nuclear Factor-κB Signaling. Evid. Based Complement. Alternat. Med. 2017, 2017, 2089027. [Google Scholar] [CrossRef]
- Ruwanpura, S.M.; Thomas, B.J.; Bardin, P.G. Pirfenidone: Molecular Mechanisms and Potential Clinical Applications in Lung Disease. Am. J. Respir. Cell Mol. Biol. 2020, 62, 413–422. [Google Scholar] [CrossRef] [PubMed]
- Du, Y.; Zhu, P.; Wang, X.; Mu, M.; Li, H.; Gao, Y.; Qin, X.; Wang, Y.; Zhang, Z.; Qu, G.; et al. Pirfenidone Alleviates Lipopolysaccharide-induced Lung Injury by Accentuating BAP31 Regulation of ER Stress and Mitochondrial Injury. J. Autoimmun. 2020, 112, 102464. [Google Scholar] [CrossRef] [PubMed]
- Cao, Z.-J.; Liu, Y.; Zhang, Z.; Yang, P.-R.; Li, Z.-G.; Song, M.-Y.; Qi, X.-M.; Han, Z.-F.; Pang, J.-L.; Li, B.-C.; et al. Pirfenidone Ameliorates Silica-induced Lung Inflammation and Fibrosis in Mice by Inhibiting the Secretion of Interleukin-17A. Acta Pharmacol. Sin. 2022, 43, 908–918. [Google Scholar] [CrossRef] [PubMed]
- Gan, D.; Cheng, W.; Ke, L.; Sun, A.R.; Jia, Q.; Chen, J.; Lin, J.; Li, J.; Xu, Z.; Zhang, P. Repurposing of Pirfenidone (Anti-Pulmonary Fibrosis Drug) for Treatment of Rheumatoid Arthritis. Front. Pharmacol. 2021, 12, 631891. [Google Scholar] [CrossRef]
- Zhang, Y.-T.; Hu, C.; Zhang, S.-X.; Zhou, H.-H.; Xu, J.; Ma, J.-d.; Dai, L.; Gu, Q. Euphoesulatin A Prevents Osteoclast Differentiation and Bone Loss via Inhibiting RANKL-induced ROS Production and NF-κB and MAPK Signal Pathways. Bioorg. Chem. 2022, 119, 105511. [Google Scholar] [CrossRef]
- Novack, D.V. Role of NF-κB in the Skeleton. Cell Res. 2011, 21, 169–182. [Google Scholar] [CrossRef]
- Jimi, E.; Katagiri, T. Critical Roles of NF-κB Signaling Molecules in Bone Metabolism Revealed by Genetic Mutations in Osteopetrosis. Int. J. Mol. Sci. 2022, 23, 7995. [Google Scholar]
- Bhuyan, R.; Bhuyan, S.K.; Mohanty, J.N.; Das, S.; Juliana, N.; Juliana, I.F. Periodontitis and Its Inflammatory Changes Linked to Various Systemic Diseases: A Review of Its Underlying Mechanisms. Biomedicines 2022, 10, 2659. [Google Scholar] [CrossRef]
- Okano, T.; Kobayashi, T.; Yasuma, T.; D’Alessandro-Gabazza, C.N.; Toda, M.; Fujimoto, H.; Nakahara, H.; Okano, Y.; Takeshita, A.; Nishihama, K.; et al. Low-Dose of Intrapulmonary Pirfenidone Improves Human Transforming Growth Factorβ1-Driven Lung Fibrosis. Front. Pharmacol. 2020, 11, 593620. [Google Scholar] [CrossRef]
- Choi, W.-I. Pharmacological Treatment of Idiopathic Pulmonary Fibrosis and Fibrosing Interstitial Lung Diseases: Current Trends and Future Directions. Precis. Future Med. 2021, 5, 31–40. [Google Scholar] [CrossRef]
- Salah, M.M.; Ashour, A.A.; Abdelghany, T.M.; Abdel-Aziz, A.-A.H.; Salama, S.A. Pirfenidone Alleviates Concanavalin A-induced Liver Fibrosis in Mice. Life Sci. 2019, 239, 116982. [Google Scholar] [CrossRef]
- Yavropoulou, M.P.; Yovos, J.G. Osteoclastogenesi—Current Knowledge and Future Perspectives. J. Musculoskelet. Neuronal. Interact. 2008, 8, 204–216. [Google Scholar]
- Yim, M. The Role of Toll-Like Receptors in Osteoclastogenesis. J. Bone Metab. 2020, 27, 227–235. [Google Scholar] [CrossRef] [PubMed]
- Chen, G.; Ni, Y.; Nagata, N.; Xu, L.; Zhuge, F.; Nagashimada, M.; Kaneko, S.; Ota, T. Pirfenidone Prevents and Reverses Hepatic Insulin Resistance and Steatohepatitis by Polarizing M2 Macrophages. Lab. Investig. 2019, 99, 1335–1348. [Google Scholar] [CrossRef]
- Kim, J.H.; Kim, N. Regulation of NFATc1 in Osteoclast Differentiation. J. Bone Metab. 2014, 21, 233–241. [Google Scholar] [CrossRef]
- Lorenzo, J. The Many Ways of Osteoclast Activation. J. Clin. Investig. 2017, 127, 2530–2532. [Google Scholar] [CrossRef] [PubMed]
- AlQranei, M.S.; Senbanjo, L.T.; Aljohani, H.; Hamza, T.; Chellaiah, M.A. Lipopolysaccharide- TLR-4 Axis Regulates Osteoclastogenesis Independent of RANKL/RANK Signaling. BMC Immunol. 2021, 22, 23. [Google Scholar] [CrossRef]
- Liu, J.; Wang, S.; Zhang, P.; Said-Al-Naief, N.; Michalek, S.M.; Feng, X. Molecular Mechanism of the Bifunctional role of Lipopolysaccharide in Osteoclastogenesis. J. Biol. Chem. 2009, 284, 12512–12523. [Google Scholar] [CrossRef]
- Liu, X.; Yin, S.; Chen, Y.; Wu, Y.; Zheng, W.; Dong, H.; Bai, Y.; Qin, Y.; Li, J.; Feng, S.; et al. LPS-induced Proinflammatory Cytokine Expression in Human Airway Epithelial Cells and Macrophages via NF-κB, STAT3 or AP-1 Activation. Mol. Med. Rep. 2018, 17, 5484–5491. [Google Scholar] [CrossRef] [PubMed]
- El-Agamy, D.S. Pirfenidone Ameliorates Concanavalin A-induced Hepatitis in Mice via Modulation of Reactive Oxygen Species/nuclear Factor Kappa B Signalling Pathways. J. Pharm. Pharmacol. 2016, 68, 1559–1566. [Google Scholar] [CrossRef] [PubMed]
- Peng, X.; Guo, H.; Chen, J.; Wang, J.; Huang, J. The Effect of Pirfenidone on Rat Chronic Prostatitis/chronic Pelvic Pain Syndrome and its Mechanisms. Prostate 2020, 80, 917–925. [Google Scholar] [CrossRef] [PubMed]
- Tao, H.; Li, W.; Zhang, W.; Yang, C.; Zhang, C.; Liang, X.; Yin, J.; Bai, J.; Ge, G.; Zhang, H.; et al. Urolithin A Suppresses RANKL-induced Osteoclastogenesis and Postmenopausal Osteoporosis by, Suppresses Inflammation and Downstream NF-κB Activated Pyroptosis Pathways. Pharmacol. Res. 2021, 174, 105967. [Google Scholar] [CrossRef] [PubMed]
- Kim, J.-W.; Lee, M.N.; Jeong, B.-C.; Oh, S.-H.; Kook, M.-S.; Koh, J.-T. Chemical Inhibitors of c-Met Receptor Tyrosine Kinase Stimulate Osteoblast Differentiation and Bone Regeneration. Eur. J. Pharmacol. 2017, 806, 10–17. [Google Scholar] [CrossRef]
- Chen, Y.; Yang, Q.; Lv, C.; Chen, Y.; Zhao, W.; Li, W.; Chen, H.; Wang, H.; Sun, W.; Yuan, H. NLRP3 Regulates Alveolar Bone Loss in Ligature-induced Periodontitis by Promoting Osteoclastic Differentiation. Cell Prolif. 2021, 54, e12973. [Google Scholar] [CrossRef]
- Denes, B.J.; Mavropoulos, A.; Bresin, A.; Kiliaridis, S. Influence of Masticatory Hypofunction on the Alveolar Bone and the Molar Periodontal Ligament Space in the Rat Maxilla. Eur. J. Oral Sci. 2013, 121, 532–537. [Google Scholar] [CrossRef] [PubMed]




Disclaimer/Publisher’s Note: The statements, opinions and data contained in all publications are solely those of the individual author(s) and contributor(s) and not of MDPI and/or the editor(s). MDPI and/or the editor(s) disclaim responsibility for any injury to people or property resulting from any ideas, methods, instructions or products referred to in the content. |
© 2023 by the authors. Licensee MDPI, Basel, Switzerland. This article is an open access article distributed under the terms and conditions of the Creative Commons Attribution (CC BY) license (https://creativecommons.org/licenses/by/4.0/).
Share and Cite
Zhang, Z.; Song, J.; Kwon, S.-H.; Wang, Z.; Park, S.-G.; Piao, X.; Ryu, J.-H.; Kim, N.; Kim, O.-S.; Kim, S.-H.; et al. Pirfenidone Inhibits Alveolar Bone Loss in Ligature-Induced Periodontitis by Suppressing the NF-κB Signaling Pathway in Mice. Int. J. Mol. Sci. 2023, 24, 8682. https://doi.org/10.3390/ijms24108682
Zhang Z, Song J, Kwon S-H, Wang Z, Park S-G, Piao X, Ryu J-H, Kim N, Kim O-S, Kim S-H, et al. Pirfenidone Inhibits Alveolar Bone Loss in Ligature-Induced Periodontitis by Suppressing the NF-κB Signaling Pathway in Mice. International Journal of Molecular Sciences. 2023; 24(10):8682. https://doi.org/10.3390/ijms24108682
Chicago/Turabian StyleZhang, Zijiao, Juhan Song, Seung-Hee Kwon, Zhao Wang, Suk-Gyun Park, Xianyu Piao, Je-Hwang Ryu, Nacksung Kim, Ok-Su Kim, Sun-Hun Kim, and et al. 2023. "Pirfenidone Inhibits Alveolar Bone Loss in Ligature-Induced Periodontitis by Suppressing the NF-κB Signaling Pathway in Mice" International Journal of Molecular Sciences 24, no. 10: 8682. https://doi.org/10.3390/ijms24108682
APA StyleZhang, Z., Song, J., Kwon, S.-H., Wang, Z., Park, S.-G., Piao, X., Ryu, J.-H., Kim, N., Kim, O.-S., Kim, S.-H., & Koh, J.-T. (2023). Pirfenidone Inhibits Alveolar Bone Loss in Ligature-Induced Periodontitis by Suppressing the NF-κB Signaling Pathway in Mice. International Journal of Molecular Sciences, 24(10), 8682. https://doi.org/10.3390/ijms24108682

