Identifying the Soybean microRNAs Related to Phytophthora sojae Based on RNA Sequencing and Bioinformatics Analysis
Abstract
1. Introduction
2. Results
2.1. Expression Profile Sequencing Analysis and Differential Expression Analysis
2.2. Identification of Target Genes and Screening of P. sojae-Related miRNAs
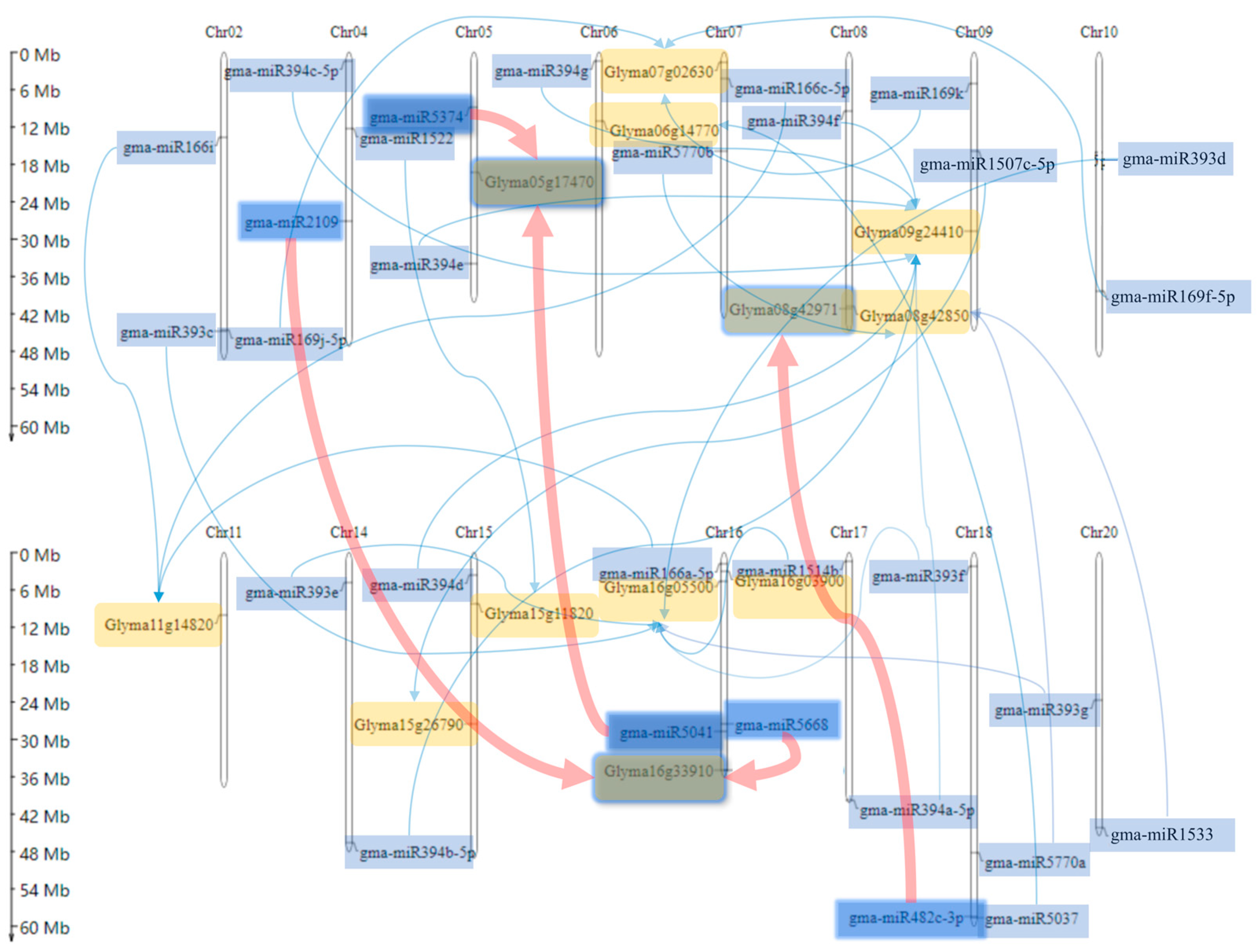
2.3. Distribution of Soybean Resistance-Related miRNAs and Target Genes on Chromosomes
2.4. Verification of Soybean Resistance-Related miRNA and Target Gene Expression
2.5. Analysis of Action Mode
2.6. Evolutionary Signatures of Soybean miRNA and Target Genes
2.7. Mining of Potential Soybean P. sojae-Resistant Genes Based on Identified miRNA
2.8. Analysis of the Interaction Patterns of miRNA and Transcription Factor(TF)
3. Discussion
4. Materials and Methods
4.1. Plant Materials and Planting
4.2. Culture and Inoculation of the P. sojae
4.3. Sample Acquisition and Gene Expression Profiling Sequencing
4.4. Target Gene Prediction of miRNA
4.5. Quantitative Real-Time PCR(qRT-PCR)
ΔCT(calibrator) = CT(target, calibrator) − CT(ref, calibrator)
ΔΔCT = ΔCT(test) − ΔCT(calibrator)
4.6. Target Gene Pathway Analysis and Functional Annotation
4.7. Prediction of miRNA and Transcription Factor Regulation, and Analysis of Interaction Patterns
4.8. Analysis of miRNA and Target Gene’s Evolution
Supplementary Materials
Author Contributions
Funding
Institutional Review Board Statement
Informed Consent Statement
Data Availability Statement
Conflicts of Interest
References
- Zhang, S.Z.; Wu, J.J.; Ge, X.X.; Kong, F.J.; Yang, Q.K. Study on the conditions of toxin production by Phytophthora sojae. Chin. Plant Pathol. 2002, 32, 2. [Google Scholar]
- Wang, F. Research Progress and Prospect of Soybean Phytophthora Root Rot. Mod. Anim. Husb. Technol. 2012, 206, 224–225. [Google Scholar]
- Johal, G.S.; Briggs, S.P. Reductase activity encoded by the HM1 disease resistance gene in maize. Science 1992, 258, 985–987. [Google Scholar] [CrossRef] [PubMed]
- Cheng, Q.; Dong, L.D.; Gao, T.J.; Liu, T.F.; Li, N.H.; Wang, L.; Chang, X.; Wu, J.J.; Xu, P.F.; Zhang, S.Z. The bHLH transcription factor GmPIB1 facilitates resistance to Phytophthora sojae in Glycine max. J. Exp. Bot. 2018, 69, 2527–2541. [Google Scholar] [CrossRef] [PubMed]
- Li, W.; Zheng, X.; Cheng, R.; Zhong, C.; Zhao, J.; Liu, T.H.; Yi, T.; Zhu, Z.; Xu, J.; Meksem, K.; et al. Soybean ZINC FINGER PROTEIN03 targets two SUPEROXIDE DISMUTASE1s and confers resistance to Phytophthora sojae. Plant Physiol. 2023, 69, 2527–2541. [Google Scholar] [CrossRef]
- Wong, J.; Gao, L.; Yang, Y.; Zhai, J.X.; Arikit, S.; Yu, Y.; Duan, S.Y.; Chan, V.; Xiong, Q.; Yan, J.; et al. Roles of small RNAs in soybean defense against Phytophthora sojae infection. Plant J. 2014, 79, 928–940. [Google Scholar] [CrossRef]
- Chen, Q.S.; Yu, G.L.; Zou, J.N.; Wang, J.; Qiu, H.M.; Zhu, R.S.; Chang, H.L.; Jiang, H.W.; Hu, Z.B.; Li Chang, Y.; et al. GmDRR1, a dirigent protein resistant to Phytophthora sojae in Glycine max (L.) Merr. J. Integr. Agric. 2018, 17, 1289–1298. [Google Scholar] [CrossRef]
- Llave, C.; Kasschau, K.D.; Rector, M.A.; Carrington, J.C. Endogenous and silencing-associated small RNAs in plants. Plant Cell 2002, 14, 1605–1619. [Google Scholar] [CrossRef]
- Li, X.Y.; Wang, X.; Zhang, S.P.; Liu, D.W.; Duan, Y.X.; Dong, W. Identification of Soybean MicroRNAs Involved in Soybean Cyst Nematode Infection by Deep Sequencing. PLoS ONE 2012, 7, e39650. [Google Scholar] [CrossRef]
- Ma, X.D.; Choudhury, S.N.; Hua, X.; Dai, Z.P.; Li, Y. Interaction of the oncogenic miR-21 microRNA and the p53 tumor suppressor pathway. Carcinogenesis 2013, 34, 1216–1223. [Google Scholar] [CrossRef]
- Saxena, A.; Tammali, R.; Ramana, K.V.; Srivastava, S.K.J.A.R.S. Aldose Reductase Inhibition Prevents Colon Cancer Growth by Restoring Phosphatase and Tensin Homolog Through Modulation of miR-21 and FOXO3a. Antioxid. Redox Signal 2013, 18, 1249–1262. [Google Scholar] [CrossRef]
- Maegdefessel, L.; Spin, J.M.; Raaz, U.; Eken, S.M.; Toh, R.; Azuma, J.; Adam, M.; Nakagami, F.; Heymann, H.M.; Chernogubova, E.; et al. miR-24 limits aortic vascular inflammation and murine abdominal aneurysm development. Nat. Commun. 2014, 5, 5214, Erratum in Nat. Commun. 2015, 6, 6506. [Google Scholar] [CrossRef]
- Li, H.X.; Shang, H.Q.; Shu, D.M.; Zhang, H.M.; Ji, J.; Sun, B.L.; Li, H.M.; Xie, Q.M. gga-miR-375 Plays a Key Role in Tumorigenesis Post Subgroup J Avian Leukosis Virus Infection. PLoS ONE 2014, 9, e90878. [Google Scholar] [CrossRef]
- Cheng, P.H.; Li, C.L.; Chang, Y.F.; Tsai, S.J.; Lai, Y.Y.; Chan, A.W.S.; Chen, C.M.; Yang, S.H. miR-196a Ameliorates Phenotypes of Huntington Disease in Cell, Transgenic Mouse, and Induced Pluripotent Stem Cell Models. Am. J. Hum. Genet. 2013, 93, 306–312. [Google Scholar] [CrossRef] [PubMed]
- Mulik, S.; Xu, J.; Reddy, P.B.J.; Rajasagi, N.K.; Gimenez, F.; Sharma, S.; Lu, P.Y.; Rouse, B.T. Role of miR-132 in Angiogenesis after Ocular Infection with Herpes Simplex Virus. Am. J. Pathol. 2012, 181, 525–534. [Google Scholar] [CrossRef] [PubMed]
- Guo, N.; Ye, W.W.; Wu, X.L.; Shen, D.Y.; Wang, Y.C.; Xing, H.; Dou, D.L. Microarray profiling reveals microRNAs involving soybean resistance to Phytophthora sojae. Genome 2011, 54, 954–958. [Google Scholar] [CrossRef] [PubMed]
- Yan, Z.; Hossein, M.S.; Wang, J.; Valdes-Lopez, O.; Liang, Y.; Libault, M.; Qiu, L.J.; Stacey, G. miR172 Regulates Soybean Nodulation. Mol. Plant-Microbe Interact. 2013, 26, 1371–1377. [Google Scholar] [CrossRef]
- Ye, S.; Yang, L.; Zhao, X.Y.; Song, W.; Wang, W.L.; Zheng, S.S. Bioinformatics Method to Predict Two Regulation Mechanism: TF-miRNA-mRNA and lncRNA-miRNA-mRNA in Pancreatic Cancer. Cell Biochem. Biophys. 2014, 70, 1849–1858. [Google Scholar] [CrossRef]
- Afzal, M.; Alghamdi, S.S.; Nawaz, H.; Migdadi, H.H.; Altaf, M.; El-Harty, E.; Al-Fifi, S.A.; Sohaib, M. Genome-wide identification and expression analysis of CC-NB-ARC-LRR (NB-ARC) disease-resistant family members from soybean (Glycine max L.) reveal their response to biotic stress. J. King Saud Univ. Sci. 2022, 34, 12. [Google Scholar] [CrossRef]
- Yuan, S.L.; Li, R.; Chen, S.L.; Chen, H.F.; Zhang, C.J.; Chen, L.M.; Hao, Q.N.; Shan, Z.H.; Yang, Z.L.; Qiu, D.Z.; et al. RNA-Seq Analysis of Differential Gene Expression Responding to Different Rhizobium Strains in Soybean (Glycine max) Roots. Front. Plant Sci. 2016, 7, 15. [Google Scholar] [CrossRef]
- Kang, Y.J. Comparative Genome Analysis of the Small-scale Duplication in Plants. Ph.D. Thesis, Seoul National University Graduate School, Seoul, Republic of Korea, 2013. [Google Scholar]
- Goldman, N.; Yang, Z. A codon-based model of nucleotide substitution for protein-coding DNA sequences. Mol. Biol. Evol. 1994, 11, 725–736. [Google Scholar] [PubMed]
- Severin, A.J.; Cannon, S.B.; Graham, M.M.; Grant, D.; Shoemaker, R.C. Changes in Twelve Homoeologous Genomic Regions in Soybean following Three Rounds of Polyploidy. Plant Cell 2011, 23, 3129–3136. [Google Scholar] [CrossRef]
- Hu, L. Identification of Powdery Mildew Resistance and Associated Mapping of Resistance Genes in Soybean Resources. Master’s Thesis, Jilin Agricultural University, Changchun, China, 2020. [Google Scholar]
- Li, X.; Zhang, J.; Chen, L.; Wang, Z.; Yu, C.; Han, X.; Song, Y.; Yao, D.; Fan, S.; Murray, J.; et al. QTLs for soybean seed isoflavones are linked to laccases, BANYULS and the MBW complex. Authorea 2022. [Google Scholar] [CrossRef]
- Bobo, E.D.; Munosiyei, P.; Jinga, P.; Zingoni, E. Functional Characterisation of a Calmodulin-Binding Receptor-Like Cytoplasmic Kinase (GmCBRLCK1) in Glycine max (L.) Merr. using Bioinformatic Tools. Int. Ann. Sci. 2019, 7, 38–47. [Google Scholar] [CrossRef]
- Almoguera, C.; Prieto-Dapena, P.; Diaz-Martin, J.; Espinosa, J.M.; Carranco, R.; Jordano, J. The HaDREB2 transcription factor enhances basal thermotolerance and longevity of seeds through functional interaction with HaHSFA9. BMC Plant Biol. 2009, 9, 75. [Google Scholar] [CrossRef] [PubMed]
- Li, S.; Wang, N.; Ji, D.D.; Xue, Z.Y.; Yu, Y.C.; Jiang, Y.P.; Liu, J.L.; Liu, Z.H.; Xiang, F.N. Evolutionary and Functional Analysis of Membrane-Bound NAC Transcription Factor Genes in Soybean. Plant Physiol. 2016, 172, 1804–1820. [Google Scholar] [CrossRef] [PubMed]
- Maldonado Dos Santos, J.V.; Ferreira, E.G.C.; Passianotto, A.L.L.; Brumer, B.B.; Santos, A.B.D.; Soares, R.M.; Torkamaneh, D.; Arias, C.A.A.; Belzile, F.; Abdelnoor, R.V.; et al. Association mapping of a locus that confers southern stem canker resistance in soybean and SNP marker development. BMC Genom. 2019, 20, 798. [Google Scholar] [CrossRef]
- Wieser, J.; Adams, T.H. flbD encodes a Myb-like DNA-binding protein that coordinates initiation of Aspergillus nidulans conidiophore development. Genes Dev. 1995, 9, 491–502. [Google Scholar] [CrossRef]
- Lynch, M.; Conery, J.S. The evolutionary fate and consequences of duplicate genes. Science 2000, 290, 1151–1155. [Google Scholar] [CrossRef]
- He, X.F.; Fang, Y.Y.; Feng, L.; Guo, H.S. Characterization of conserved and novel microRNAs and their targets, including a TuMV-induced TIR-NBS-LRR class R gene-derived novel miRNA in Brassica. FEBS Lett. 2008, 582, 2445–2452. [Google Scholar] [CrossRef]
- Devi, K.J.; Chakraborty, S.; Deb, B.; Rajwanshi, R. Computational identification and functional annotation of microRNAs and their targets from expressed sequence tags (ESTs) and genome survey sequences (GSSs) of coffee (Coffea arabica L.). Plant Gene 2016, 6, 30–42. [Google Scholar] [CrossRef]
- Cai, Z.M.; Wang, Y.N.; Zhu, L.; Tian, Y.P.; Chen, L.; Sun, Z.X.; Ullah, I.; Li, X. GmTIR1/GmAFB3-based auxin perception regulated by miR393 modulates soybean nodulation. New Phytol. 2017, 215, 672–686. [Google Scholar] [CrossRef] [PubMed]
- Robert-Seilaniantz, A.; Dan, M.L.; Jikumaru, Y.; Hill, L.; Yamaguchi, S.; Kamiya, Y.; Jones, J. The microRNA miR393 re-directs secondary metabolite biosynthesis away from camalexin and towards glucosinolates. Plant J. 2011, 67, 218–231. [Google Scholar] [CrossRef]
- Bednarek, P.; Osbourn, A. Plant-Microbe Interactions: Chemical Diversity in Plant Defense. Science 2009, 324, 746–748. [Google Scholar] [CrossRef] [PubMed]
- Zhao, C.; Ma, J.J.; Zhang, Y.H.; Yang, S.X.; Feng, X.Z.; Yan, J. The miR166 mediated regulatory module controls plant height by regulating gibberellic acid biosynthesis and catabolism in soybean. J. Integr. Plant Biol. 2022, 64, 995–1006. [Google Scholar] [CrossRef] [PubMed]
- Singh, A.; Jain, D.; Pandey, J.; Yadav, M.; Bansal, K.C.; Singh, I.K. Deciphering the role of miRNA in reprogramming plant responses to drought stress. Crit. Rev. Biotechnol. 2021, 43, 613–627. [Google Scholar] [CrossRef]
- Zheng, Y.; Wang, S.P.; Sunkar, R. Genome-Wide Discovery and Analysis of Phased Small Interfering RNAs in Chinese Sacred Lotus. PLoS ONE 2014, 9, e113790. [Google Scholar] [CrossRef]
- Zhang, N.; Yang, J.W.; Wang, Z.M.; Wen, Y.K.; Wang, J.; He, W.H.; Liu, B.L.; Si, H.J.; Wang, D. Identification of Novel and Conserved MicroRNAs Related to Drought Stress in Potato by Deep Sequencing. PLoS ONE 2014, 9, e95489. [Google Scholar] [CrossRef] [PubMed]
- Giacomelli, J.I.; Weigel, D.; Chan, R.L.; Manavella, P.A. Role of recently evolved miRNA regulation of sunflower HaWRKY6 in response to temperature damage. New Phytol. 2012, 195, 766–773. [Google Scholar] [CrossRef]
- Chien, C.H.; Chiang-Hsieh, Y.F.; Tsou, A.P.; Weng, S.L.; Chang, W.C.; Huang, H.D. Large-Scale Investigation of Human TF-miRNA Relations Based on Coexpression Profiles. BioMed Res. Int. 2014, 2014, 623078. [Google Scholar] [CrossRef]
- Hackenberg, M.; Shi, B.J.; Gustafson, P.; Langridge, P. A Transgenic Transcription Factor (TaDREB3) in Barley Affects the Expression of MicroRNAs and Other Small Non-Coding RNAs. PLoS ONE 2012, 7, e42030. [Google Scholar] [CrossRef]
- Mortazavi, A.; Williams, B.A.; McCue, K.; Schaeffer, L.; Wold, B. Mapping and quantifying mammalian transcriptomes by RNA-Seq. Nat. Methods 2008, 5, 621–628. [Google Scholar] [CrossRef] [PubMed]
- Rhoades, M.W.; Reinhart, B.J.; Lim, L.P.; Burge, C.B.; Bartel, B.; Bartel, D.P. Prediction of plant microRNA targets. Cell 2002, 110, 513–520. [Google Scholar] [CrossRef] [PubMed]
- Schwab, R.; Palatnik, J.F.; Riester, M.; Schommer, C.; Schmid, M.; Weigel, D. Specific effects of MicroRNAs on the plant transcriptome. Dev. Cell 2005, 8, 517–527. [Google Scholar] [CrossRef] [PubMed]
- Dong, Z.; Han, M.H.; Fedoroff, N. The RNA-binding proteins HYL1 and SE promote accurate in vitro processing of pri-miRNA by DCL1. Proc. Natl. Acad. Sci. USA 2008, 105, 9970–9975. [Google Scholar] [CrossRef] [PubMed]
- Lu, C.; Meyers, B.C.; Green, P.J. Construction of small RNA cDNA libraries for deep sequencing. Methods 2007, 43, 110–117. [Google Scholar] [CrossRef] [PubMed]
- Zhao, L.; Yang, Y.; Wen, C.J. Stem-Loop Real-Time Quantitative PCR for Quantification of miRNA-421 by Specific Primers. J. Nanjing Norm. University. Nat. Sci. 2012, 35, 83–88. [Google Scholar]
- Wang, J.; Liu, C.Y.; Zhang, L.W.; Wang, J.L.; Guo-Hua, H.U.; Ding, J.J.; Chen, Q.S. MicroRNAs Involved in the Pathogenesis of Phytophthora Root Rot of Soybean (Glycine max). China Agric. Sci. 2011, 10, 1159–1167. [Google Scholar] [CrossRef]
- Wang, Y.; Yu, K.F.; Poysa, V.; Shi, C.; Zhou, Y.H. Selection of reference genes for normalization of qRT-PCR analysis of differentially expressed genes in soybean exposed to cadmium. Mol. Biol. Rep. 2012, 39, 1585–1594. [Google Scholar] [CrossRef]
- Kou, S.J.; Wu, X.M.; Liu, Z.; Liu, Y.L.; Xu, Q.; Guo, W.W. Selection and validation of suitable reference genes for miRNA expression normalization by quantitative RT-PCR in citrus somatic embryogenic and adult tissues. Plant Cell Rep. 2012, 31, 2151–2163. [Google Scholar] [CrossRef]
- Fang, X.L.; Zhao, Y.Y.; Ma, Q.B.; Huang, Y.; Wang, P.; Zhang, J.; Nian, H.; Yang, C.Y. Identification and Comparative Analysis of Cadmium Tolerance-Associated miRNAs and Their Targets in Two Soybean Genotypes. PLoS ONE 2013, 8, e81471. [Google Scholar] [CrossRef] [PubMed]
- Ma, B.H.; Liu, Z.Z.; Yan, W.; Wang, L.X.; He, H.B.; Zhang, A.J.; Li, Z.Y.; Zhao, Q.Z.; Liu, M.M.; Guan, S.Y.; et al. Circular RNAs acting as ceRNAs mediated by miRNAs may be involved in the synthesis of soybean fatty acids. Funct. Integr. Genom. 2021, 21, 435–450. [Google Scholar] [CrossRef] [PubMed]
- Guo, A.Y.; Chen, X.; Gao, G.; Zhang, H.; Zhu, Q.H.; Liu, X.C.; Zhong, Y.F.; Gu, X.C.; He, K.; Luo, J.C. PlantTFDB: A comprehensive plant transcription factor database. Nucleic Acids Res. 2008, 36, D966–D969. [Google Scholar] [CrossRef] [PubMed]
- Cambiagno, D.A.; Giudicatti, A.J.; Arce, A.L.; Gagliardi, D.; Li, L.; Yuan, W.; Lundberg, D.S.; Weigel, D.; Manavella, P.A. HASTY modulates miRNA biogenesis by linking pri-miRNA transcription and processing. Mol. Plant. 2021, 14, 426–439. [Google Scholar] [CrossRef]
- Nozawa, M.; Miura, S.; Nei, M. Origins and evolution of microRNA genes in plants. Genes Genet. Syst. 2010, 85, 398. [Google Scholar] [CrossRef]
- Wang, Z.-H.; Jin, H.-H.; Chen, Q.-S.; Zhu, R.-S. Evolution Analysis About Soybean MIR166 Family. J. Northeast Agric. Univ. 2015, 22, 22–29. [Google Scholar]










Disclaimer/Publisher’s Note: The statements, opinions and data contained in all publications are solely those of the individual author(s) and contributor(s) and not of MDPI and/or the editor(s). MDPI and/or the editor(s) disclaim responsibility for any injury to people or property resulting from any ideas, methods, instructions or products referred to in the content. |
© 2023 by the authors. Licensee MDPI, Basel, Switzerland. This article is an open access article distributed under the terms and conditions of the Creative Commons Attribution (CC BY) license (https://creativecommons.org/licenses/by/4.0/).
Share and Cite
Zhang, Z.; Jin, S.; Tian, H.; Wang, Z.; Jiang, R.; Liu, C.; Xin, D.; Wu, X.; Chen, Q.; Zhu, R. Identifying the Soybean microRNAs Related to Phytophthora sojae Based on RNA Sequencing and Bioinformatics Analysis. Int. J. Mol. Sci. 2023, 24, 8546. https://doi.org/10.3390/ijms24108546
Zhang Z, Jin S, Tian H, Wang Z, Jiang R, Liu C, Xin D, Wu X, Chen Q, Zhu R. Identifying the Soybean microRNAs Related to Phytophthora sojae Based on RNA Sequencing and Bioinformatics Analysis. International Journal of Molecular Sciences. 2023; 24(10):8546. https://doi.org/10.3390/ijms24108546
Chicago/Turabian StyleZhang, Zhanguo, Song Jin, Huilin Tian, Zhihao Wang, Rui Jiang, Chunyan Liu, Dawei Xin, Xiaoxia Wu, Qingshan Chen, and Rongsheng Zhu. 2023. "Identifying the Soybean microRNAs Related to Phytophthora sojae Based on RNA Sequencing and Bioinformatics Analysis" International Journal of Molecular Sciences 24, no. 10: 8546. https://doi.org/10.3390/ijms24108546
APA StyleZhang, Z., Jin, S., Tian, H., Wang, Z., Jiang, R., Liu, C., Xin, D., Wu, X., Chen, Q., & Zhu, R. (2023). Identifying the Soybean microRNAs Related to Phytophthora sojae Based on RNA Sequencing and Bioinformatics Analysis. International Journal of Molecular Sciences, 24(10), 8546. https://doi.org/10.3390/ijms24108546

