Involvement of CXCL17 and GPR35 in Gastric Cancer Initiation and Progression
Abstract
1. Introduction
2. Results
2.1. Expression of CXCL17 and GPR35 in Different Pathological Lesions
2.2. Association of CXCL17 and GPR35 Expression with Clinical Parameters
2.3. The Clinical Value of CXCL17 and GPR35 in Predicting GC Prognosis
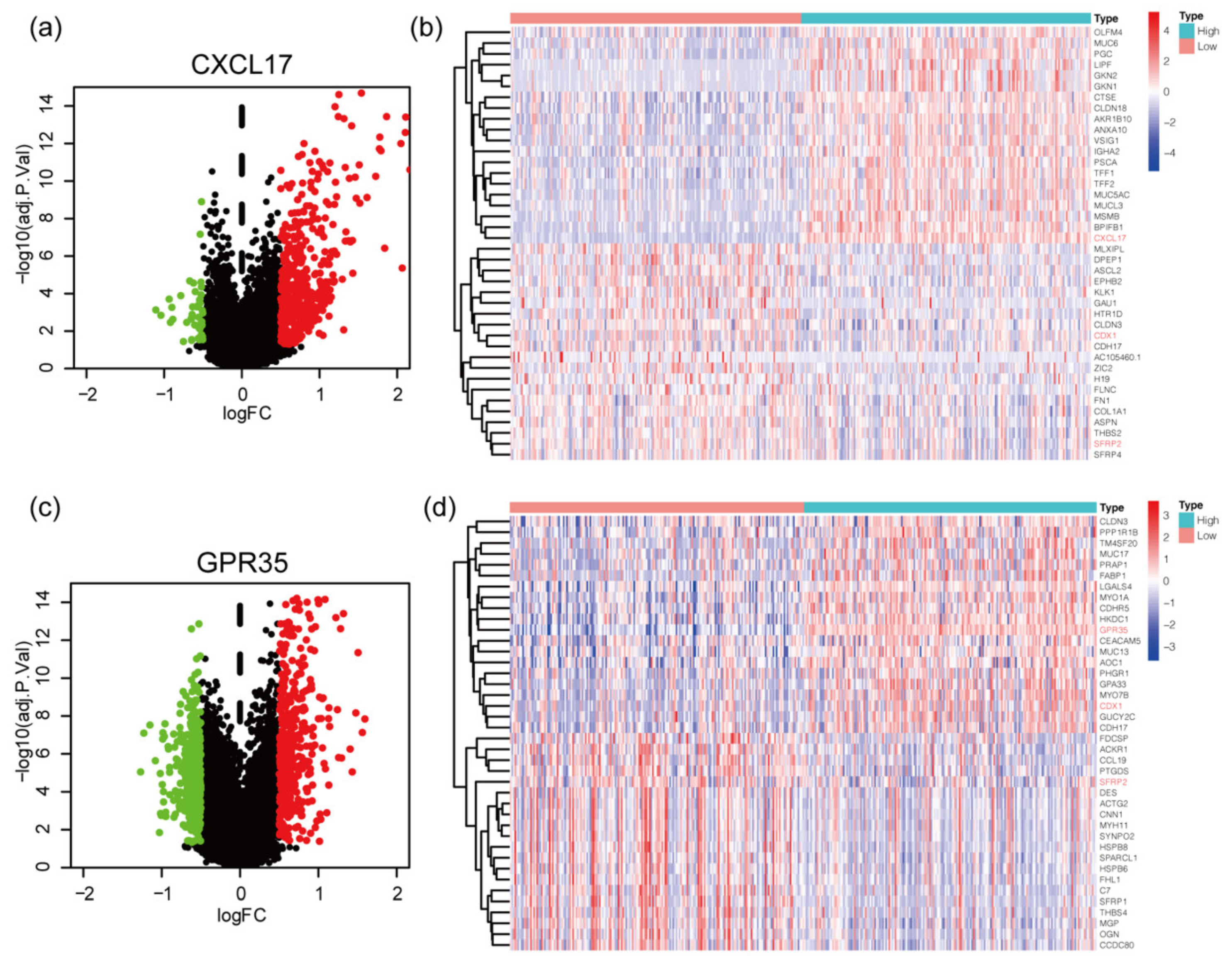
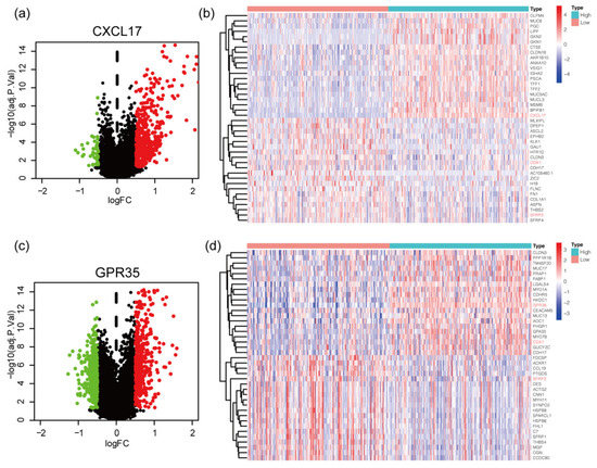
2.4. Identification of Differentially Expressed Genes (DEGs) in the High vs. Low Expression of CXCL17 and GPR35
2.5. Potential Function and Pathways of CXCL17 by GO, KEGG, and GSEA Analyses
2.6. CXCL17 Expression in Different Cancer Cells with Drug Sensitivity Identified by the CTRP Database
3. Discussion
4. Materials and Methods
4.1. Patients and Tissue Specimens
4.2. Immunohistochemistry
4.3. Evaluation of Immunohistochemistry
4.4. TCGA Data Mining
4.5. Cell Culture and Transfection
4.6. Western Blot Analysis
4.7. Drug Sensitivity Analysis
4.8. Statistical Analysis
Author Contributions
Funding
Institutional Review Board Statement
Informed Consent Statement
Data Availability Statement
Conflicts of Interest
References
- Thrift, A.P.; El-Serag, H.B. Burden of Gastric Cancer. Clin. Gastroenterol. Hepatol. 2020, 18, 534–542. [Google Scholar] [CrossRef]
- Smyth, E.C.; Nilsson, M.; Grabsch, H.I.; van Grieken, N.C.; Lordick, F. Gastric cancer. Lancet 2020, 396, 635–648. [Google Scholar] [CrossRef]
- Raza, M.; Bhatt, H. Atrophic Gastritis. In StatPearls; StatPearls: Treasure Island, FL, USA, 2020. [Google Scholar]
- Piazuelo, M.B.; Riechelmann, R.P.; Wilson, K.T.; Algood, H.M.S. Resolution of Gastric Cancer-Promoting Inflammation: A Novel Strategy for Anti-cancer Therapy. Curr. Top. Microbiol. Immunol. 2019, 421, 319–359. [Google Scholar] [CrossRef]
- Koliaraki, V.; Prados, A.; Armaka, M.; Kollias, G. The mesenchymal context in inflammation, immunity and cancer. Nat. Immunol. 2020, 21, 974–982. [Google Scholar] [CrossRef]
- Mollica Poeta, V.; Massara, M.; Capucetti, A.; Bonecchi, R. Chemokines and Chemokine Receptors: New Targets for Cancer Immunotherapy. Front. Immunol. 2019, 10, 379. [Google Scholar] [CrossRef]
- Nagarsheth, N.; Wicha, M.S.; Zou, W. Chemokines in the cancer microenvironment and their relevance in cancer immunotherapy. Nat. Rev. Immunol. 2017, 17, 559–572. [Google Scholar] [CrossRef]
- Denisov, S.S. CXCL17: The Black Sheep in the Chemokine Flock. Front. Immunol. 2021, 12, 712897. [Google Scholar] [CrossRef]
- Pisabarro, M.T.; Leung, B.; Kwong, M.; Corpuz, R.; Frantz, G.D.; Chiang, N.; Vandlen, R.; Diehl, L.J.; Skelton, N.; Kim, H.S.; et al. Cutting edge: Novel human dendritic cell- and monocyte-attracting chemokine-like protein identified by fold recognition methods. J. Immunol. 2006, 176, 2069–2073. [Google Scholar] [CrossRef]
- Weinstein, E.J.; Head, R.; Griggs, D.W.; Sun, D.; Evans, R.J.; Swearingen, M.L.; Westlin, M.M.; Mazzarella, R. VCC-1, a novel chemokine, promotes tumor growth. Biochem. Biophys. Res. Commun. 2006, 350, 74–81. [Google Scholar] [CrossRef]
- Guo, Y.J.; Zhou, Y.J.; Yang, X.L.; Shao, Z.M.; Ou, Z.L. The role and clinical significance of the CXCL17-CXCR8 (GPR35) axis in breast cancer. Biochem. Biophys. Res. Commun. 2017, 493, 1159–1167. [Google Scholar] [CrossRef]
- Li, L.; Yan, J.; Xu, J.; Liu, C.Q.; Zhen, Z.J.; Chen, H.W.; Ji, Y.; Wu, Z.P.; Hu, J.Y.; Zheng, L.; et al. CXCL17 expression predicts poor prognosis and correlates with adverse immune infiltration in hepatocellular carcinoma. PLoS ONE 2014, 9, e110064. [Google Scholar] [CrossRef]
- Yao, H.; Lv, Y.; Bai, X.; Yu, Z.; Liu, X. Prognostic value of CXCL17 and CXCR8 expression in patients with colon cancer. Oncol. Lett. 2020, 20, 2711–2720. [Google Scholar] [CrossRef]
- Wang, L.; Li, H.; Zhen, Z.; Ma, X.; Yu, W.; Zeng, H.; Li, L. CXCL17 promotes cell metastasis and inhibits autophagy via the LKB1-AMPK pathway in hepatocellular carcinoma. Gene 2019, 690, 129–136. [Google Scholar] [CrossRef]
- Hiraoka, N.; Yamazaki-Itoh, R.; Ino, Y.; Mizuguchi, Y.; Yamada, T.; Hirohashi, S.; Kanai, Y. CXCL17 and ICAM2 are associated with a potential anti-tumor immune response in early intraepithelial stages of human pancreatic carcinogenesis. Gastroenterology 2011, 140, 310–321. [Google Scholar] [CrossRef]
- Maravillas-Montero, J.L.; Burkhardt, A.M.; Hevezi, P.A.; Carnevale, C.D.; Smit, M.J.; Zlotnik, A. Cutting edge: GPR35/CXCR8 is the receptor of the mucosal chemokine CXCL17. J. Immunol. 2015, 194, 29–33. [Google Scholar] [CrossRef]
- Okumura, S.; Baba, H.; Kumada, T.; Nanmoku, K.; Nakajima, H.; Nakane, Y.; Hioki, K.; Ikenaka, K. Cloning of a G-protein-coupled receptor that shows an activity to transform NIH3T3 cells and is expressed in gastric cancer cells. Cancer Sci. 2004, 95, 131–135. [Google Scholar] [CrossRef]
- Schneditz, G.; Elias, J.E.; Pagano, E.; Zaeem Cader, M.; Saveljeva, S.; Long, K.; Mukhopadhyay, S.; Arasteh, M.; Lawley, T.D.; Dougan, G.; et al. GPR35 promotes glycolysis, proliferation, and oncogenic signaling by engaging with the sodium potassium pump. Sci. Signal. 2019, 12, eaau9048. [Google Scholar] [CrossRef]
- Divorty, N.; Mackenzie, A.E.; Nicklin, S.A.; Milligan, G. G protein-coupled receptor 35: An emerging target in inflammatory and cardiovascular disease. Front. Pharmacol. 2015, 6, 41. [Google Scholar] [CrossRef]
- Wang, W.; Han, T.; Tong, W.; Zhao, J.; Qiu, X. Overexpression of GPR35 confers drug resistance in NSCLC cells by beta-arrestin/Akt signaling. Onco Targets Ther. 2018, 11, 6249–6257. [Google Scholar] [CrossRef]
- Pagano, E.; Elias, J.E.; Schneditz, G.; Saveljeva, S.; Holland, L.M.; Borrelli, F.; Karlsen, T.H.; Kaser, A.; Kaneider, N.C. Activation of the GPR35 pathway drives angiogenesis in the tumour microenvironment. Gut 2021, 71, 209–520. [Google Scholar] [CrossRef]
- Rees, M.G.; Seashore-Ludlow, B.; Cheah, J.H.; Adams, D.J.; Price, E.V.; Gill, S.; Javaid, S.; Coletti, M.E.; Jones, V.L.; Bodycombe, N.E.; et al. Correlating chemical sensitivity and basal gene expression reveals mechanism of action. Nat. Chem. Biol. 2016, 12, 109–116. [Google Scholar] [CrossRef]
- Seashore-Ludlow, B.; Rees, M.G.; Cheah, J.H.; Cokol, M.; Price, E.V.; Coletti, M.E.; Jones, V.; Bodycombe, N.E.; Soule, C.K.; Gould, J.; et al. Harnessing Connectivity in a Large-Scale Small-Molecule Sensitivity Dataset. Cancer Discov. 2015, 5, 1210–1223. [Google Scholar] [CrossRef]
- Xiao, S.; Xie, W.; Zhou, L. Mucosal chemokine CXCL17: What is known and not known. Scand. J. Immunol. 2021, 93, e12965. [Google Scholar] [CrossRef]
- Choreno-Parra, J.A.; Thirunavukkarasu, S.; Zuniga, J.; Khader, S.A. The protective and pathogenic roles of CXCL17 in human health and disease: Potential in respiratory medicine. Cytokine Growth Factor Rev. 2020, 53, 53–62. [Google Scholar] [CrossRef]
- Lee, W.Y.; Wang, C.J.; Lin, T.Y.; Hsiao, C.L.; Luo, C.W. CXCL17, an orphan chemokine, acts as a novel angiogenic and anti-inflammatory factor. Am. J. Physiol. Endocrinol. Metab. 2013, 304, E32–E40. [Google Scholar] [CrossRef]
- Sun, C.; Shen, H.; Cai, H.; Zhao, Z.; Gan, G.; Feng, S.; Chu, P.; Zeng, M.; Deng, J.; Ming, F.; et al. Intestinal guard: Human CXCL17 modulates protective response against mycotoxins and CXCL17-mimetic peptides development. Biochem. Pharmacol. 2021, 188, 114586. [Google Scholar] [CrossRef]
- Ali, H.; AbdelMageed, M.; Olsson, L.; Israelsson, A.; Lindmark, G.; Hammarstrom, M.L.; Hammarstrom, S.; Sitohy, B. Utility of G protein-coupled receptor 35 expression for predicting outcome in colon cancer. Tumour Biol. 2019, 41, 1010428319858885. [Google Scholar] [CrossRef]
- Jia, S.N.; Han, Y.B.; Yang, R.; Yang, Z.C. Chemokines in colon cancer progression. Semin. Cancer Biol. 2022, 86, 400–407. [Google Scholar] [CrossRef]
- Wang, D.; Yang, L.; Yu, W.; Wu, Q.; Lian, J.; Li, F.; Liu, S.; Li, A.; He, Z.; Liu, J.; et al. Colorectal cancer cell-derived CCL20 recruits regulatory T cells to promote chemoresistance via FOXO1/CEBPB/NF-kappaB signaling. J. Immunother. Cancer 2019, 7, 215. [Google Scholar] [CrossRef]
- Sebrell, T.A.; Hashimi, M.; Sidar, B.; Wilkinson, R.A.; Kirpotina, L.; Quinn, M.T.; Malkoc, Z.; Taylor, P.J.; Wilking, J.N.; Bimczok, D. A Novel Gastric Spheroid Co-culture Model Reveals Chemokine-Dependent Recruitment of Human Dendritic Cells to the Gastric Epithelium. Cell. Mol. Gastroenterol. Hepatol. 2019, 8, 157–171.e153. [Google Scholar] [CrossRef]
- Bruchard, M.; Geindreau, M.; Perrichet, A.; Truntzer, C.; Ballot, E.; Boidot, R.; Racoeur, C.; Barsac, E.; Chalmin, F.; Hibos, C.; et al. Recruitment and activation of type 3 innate lymphoid cells promote antitumor immune responses. Nat. Immunol. 2022, 23, 262–274. [Google Scholar] [CrossRef] [PubMed]
- He, S.; Wang, L.; Wu, Y.; Li, D.; Zhang, Y. CCL3 and CCL20-recruited dendritic cells modified by melanoma antigen gene-1 induce anti-tumor immunity against gastric cancer ex vivo and in vivo. J. Exp. Clin. Cancer Res. 2010, 29, 37. [Google Scholar] [CrossRef] [PubMed]
- Wu, Y.Y.; Tsai, H.F.; Lin, W.C.; Hsu, P.I.; Shun, C.T.; Wu, M.S.; Hsu, P.N. Upregulation of CCL20 and recruitment of CCR6+ gastric infiltrating lymphocytes in Helicobacter pylori gastritis. Infect. Immun. 2007, 75, 4357–4363. [Google Scholar] [CrossRef] [PubMed]
- Kido, M.; Tanaka, J.; Aoki, N.; Iwamoto, S.; Nishiura, H.; Chiba, T.; Watanabe, N. Helicobacter pylori promotes the production of thymic stromal lymphopoietin by gastric epithelial cells and induces dendritic cell-mediated inflammatory Th2 responses. Infect. Immun. 2010, 78, 108–114. [Google Scholar] [CrossRef]
- Burkhardt, A.M.; Maravillas-Montero, J.L.; Carnevale, C.D.; Vilches-Cisneros, N.; Flores, J.P.; Hevezi, P.A.; Zlotnik, A. CXCL17 is a major chemotactic factor for lung macrophages. J. Immunol. 2014, 193, 1468–1474. [Google Scholar] [CrossRef]
- Zhou, X.; Fang, D.; Liu, H.; Ou, X.; Zhang, C.; Zhao, Z.; Zhao, S.; Peng, J.; Cai, S.; He, Y.; et al. PMN-MDSCs accumulation induced by CXCL1 promotes CD8(+) T cells exhaustion in gastric cancer. Cancer Lett. 2022, 532, 215598. [Google Scholar] [CrossRef]
- Cheng, Y.; Mo, F.; Li, Q.; Han, X.; Shi, H.; Chen, S.; Wei, Y.; Wei, X. Targeting CXCR2 inhibits the progression of lung cancer and promotes therapeutic effect of cisplatin. Mol. Cancer 2021, 20, 62. [Google Scholar] [CrossRef] [PubMed]








| Characteristics | CXCL17 Group | GPR35 Group | ||||||
|---|---|---|---|---|---|---|---|---|
| GC | Cases of Events | MST (Months) | p Value | GC | Cases of Events | MST (Months) | p Value | |
| Total | 111 | 52 | 44 | 103 | 49 | 42 | ||
| Gender | ||||||||
| Male | 87 | 41 | 44 | 79 | 37 | 44 | ||
| Female | 24 | 11 | 30 | 0.919 | 24 | 12 | 30 | 0.602 |
| Age (years) | ||||||||
| >60 | 58 | 28 | 36 | 52 | 26 | 36 | ||
| ≤60 | 53 | 24 | 44 | 0.696 | 51 | 23 | 42 | 0.443 |
| H. pylori infection * | ||||||||
| Positive | 62 | 30 | 42 | 57 | 28 | 42 | ||
| Negative | 27 | 11 | Not reached | 0.741 | 26 | 12 | 42 | 0.994 |
| Tumor location | ||||||||
| Body only | 17 | 10 | 30 | 16 | 9 | 30 | ||
| Antrum only | 53 | 23 | 39 | 51 | 23 | 39 | ||
| Others | 41 | 19 | 49 | 0.587 | 36 | 17 | 42 | 0.860 |
| Histological type | ||||||||
| Adenocarcinoma | 87 | 40 | 48 | 78 | 35 | 48 | ||
| Absolute signet ring cell carcinoma | 5 | 3 | 30 | 6 | 4 | 30 | ||
| Mixed carcinoma | 18 | 9 | 39 | 18 | 10 | 39 | ||
| Lymphoepithelioma-like Carcinoma | 1 | 0 | Not reached | 0.702 | 1 | 0 | Not reached | 0.501 |
| Stage | ||||||||
| Early | 5 | 0 | Not reached | 6 | 1 | 42 | ||
| Advanced | 106 | 52 | 42 | 0.177 | 97 | 48 | 39 | 0.297 |
| Invasive extent | ||||||||
| T1 | 6 | 0 | Not reached | 7 | 1 | Not reached | ||
| T2 | 16 | 1 | Not reached | 12 | 0 | Not reached | ||
| T3 | 15 | 3 | Not reached | 14 | 3 | Not reached | ||
| T4 | 74 | 48 | 28 | 0.000 | 69 | 45 | 24 | 0.000 |
| TNM stage * | ||||||||
| I | 21 | 8 | 53 | 20 | 8 | 42 | ||
| II | 26 | 6 | Not reached | 24 | 4 | Not reached | ||
| III | 62 | 38 | 30 | 57 | 37 | 25 | ||
| IV | 1 | 0 | Not reached | 0.012 | 1 | 0 | 0.001 | |
| Lymph node metastasis * | ||||||||
| Positive | 79 | 48 | 30 | 72 | 44 | 28 | ||
| Negative | 30 | 3 | Not reached | 0.000 | 29 | 4 | Not reached | 0.000 |
| Perineural invasion * | ||||||||
| Positive | 93 | 50 | 31 | 89 | 48 | 36 | ||
| Negative | 16 | 2 | Not reached | 0.003 | 11 | 0 | Not reached | 0.004 |
| Vessel carcinoma embolus | ||||||||
| Positive | 70 | 37 | 31 | 65 | 35 | 31 | ||
| Negative | 41 | 15 | 53 | 0.047 | 38 | 14 | Not reached | 0.040 |
| Growth pattern | ||||||||
| superficial spreading | 2 | 0 | Not reached | 3 | 1 | 42 | ||
| Infiltrative | 93 | 46 | 39 | 86 | 43 | 39 | ||
| Nested/cloddy | 16 | 6 | Not reached | 0.249 | 14 | 5 | Not reached | 0.330 |
| Maximum diameter(cm) * | ||||||||
| >4.5 | 72 | 42 | 36 | 69 | 42 | 31 | ||
| <=4.5 | 38 | 9 | Not reached | 0.008 | 33 | 6 | Not reached | 0.001 |
Disclaimer/Publisher’s Note: The statements, opinions and data contained in all publications are solely those of the individual author(s) and contributor(s) and not of MDPI and/or the editor(s). MDPI and/or the editor(s) disclaim responsibility for any injury to people or property resulting from any ideas, methods, instructions or products referred to in the content. |
© 2022 by the authors. Licensee MDPI, Basel, Switzerland. This article is an open access article distributed under the terms and conditions of the Creative Commons Attribution (CC BY) license (https://creativecommons.org/licenses/by/4.0/).
Share and Cite
Li, Y.; Liu, A.; Liu, S.; Yan, L.; Yuan, Y.; Xu, Q. Involvement of CXCL17 and GPR35 in Gastric Cancer Initiation and Progression. Int. J. Mol. Sci. 2023, 24, 615. https://doi.org/10.3390/ijms24010615
Li Y, Liu A, Liu S, Yan L, Yuan Y, Xu Q. Involvement of CXCL17 and GPR35 in Gastric Cancer Initiation and Progression. International Journal of Molecular Sciences. 2023; 24(1):615. https://doi.org/10.3390/ijms24010615
Chicago/Turabian StyleLi, Yizhi, Aoran Liu, Songyi Liu, Lirong Yan, Yuan Yuan, and Qian Xu. 2023. "Involvement of CXCL17 and GPR35 in Gastric Cancer Initiation and Progression" International Journal of Molecular Sciences 24, no. 1: 615. https://doi.org/10.3390/ijms24010615
APA StyleLi, Y., Liu, A., Liu, S., Yan, L., Yuan, Y., & Xu, Q. (2023). Involvement of CXCL17 and GPR35 in Gastric Cancer Initiation and Progression. International Journal of Molecular Sciences, 24(1), 615. https://doi.org/10.3390/ijms24010615
