Behavioral Reaction and c-fos Expression after Opioids Injection into the Pedunculopontine Tegmental Nucleus and Electrical Stimulation of the Ventral Tegmental Area
Abstract
1. Introduction
2. Results
2.1. Behavioral Analysis
2.1.1. Morphine
2.1.2. Naloxone
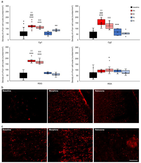
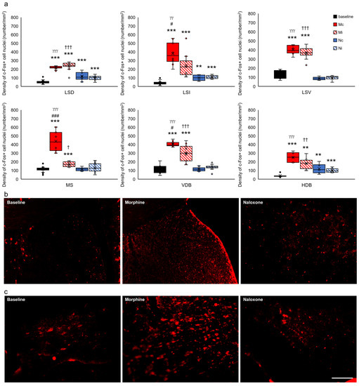
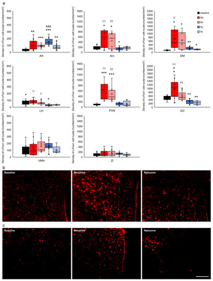
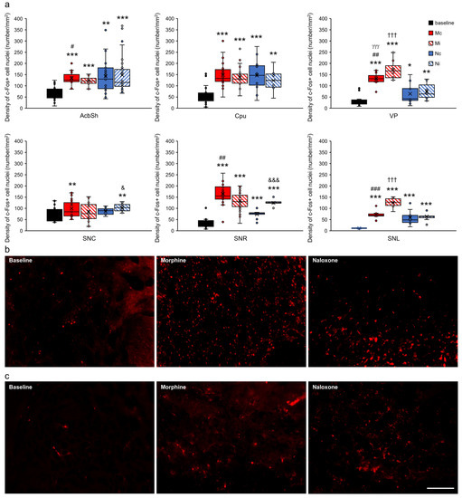
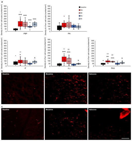
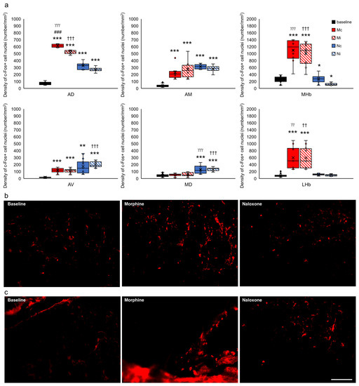
2.2. Immunofluorescent Detection of c-Fos Protein in Select Brain Structures
2.3. Histological Verification
3. Discussion
4. Materials and Methods
4.1. Behavioral Procedures
4.1.1. Experimental Groups
4.1.2. Electrical Stimulation
4.1.3. Intra-Cerebral Microinjection
4.1.4. Histology Staining
4.2. Immunofluorescence
4.3. Data Analysis
Author Contributions
Funding
Institutional Review Board Statement
Informed Consent Statement
Data Availability Statement
Acknowledgments
Conflicts of Interest
Abbreviations
| ACSF | artificial cerebrospinal fluid |
| AD | anterodorsal thalamic nucleus |
| AgRP | agouti-related peptide neurons |
| AH | anterior hypothalamic area |
| AM | anteromedial thalamic nucleus |
| Amg | amygdala |
| Arc | arcuate hypothalamic nucleus |
| AV | anteroventral thalamic nucleus |
| Acb | accumbens nucleus |
| AcbSh | accumbens nucleus, part shell |
| CG1 | cingulate cortex, area 1 |
| CG2 | cingulate cortex, area 2 |
| Cpu | caudate putamen |
| DA | dopamine |
| DM | dorsomedial hypothalamic nucleus |
| Es-VTA | electrical VTA-stimulation |
| FR | feeding response |
| GABA | gamma-aminobutyric acid |
| Glu | glutamate |
| HDB | nucleus of the horizontal limb of the diagonal band |
| Hip | hippocampus |
| IF | interfascicular nucleus |
| LH | lateral hypothalamic area |
| LHb | lateral habenular nucleus |
| LSD | lateral septal nucleus, dorsal part |
| LSI | lateral septal nucleus, intermediate part |
| LSV | lateral septal nucleus, ventral part |
| LTP | long-term potentiation |
| MD | mediodorsal thalamic nucleus |
| MHb | medial habenular nucleus |
| ML | mesolimbic system |
| MS | medial septal nucleus |
| OR | opioid receptors |
| PAG | periaqueductal gray |
| PBP | parabrachial pigmented nucleus of the VTA |
| PFC | prefrontal cortex |
| PN | paranigral nucleus of the VTA |
| PPN | pedunculopontine tegmental nucleus |
| PVN | paraventricular hypothalamic nucleus |
| RLi | rostral linear nucleus of the raphe |
| RMTg | rostromedial tegmental nucleus |
| RSA | retrosplenial agranular cortex |
| RSG | retrosplenial granular cortex |
| SN | substantia nigra |
| SNC | substantia nigra, compact part |
| SNL | substantia nigra, lateral part |
| SNR | substantia nigra |
| STN | subthalamic nucleus, reticular part |
| SO | supraoptic nucleus of the hypothalamus |
| VDB | nucleus of the vertical limb of the diagonal band |
| VMH | ventromedial hypothalamic nucleus |
| VP | ventral pallidum |
| vSNC | ventral substantia nigra pars compacta |
| VTA | ventral tegmental area |
| ZI | zona incerta |
References
- Morgane, P.J.; Galler, J.R.; Mokler, D.J. A review of systems and networks of the limbic forebrain/limbic main brain. Prog. Neurobiol. 2005, 75, 143–160. [Google Scholar] [CrossRef] [PubMed]
- Kelley, A.E. Ventral striatal control of appetitive motivation: Role in ingestive behavior and reward-related learning. Neurosci. Biobehav. Rev. 2004, 27, 765–776. [Google Scholar] [CrossRef] [PubMed]
- Janhunen, A.; Ahtee, L. Differential nicotinic regulation of the nigrostriatal and mesolimbic dopaminergic pathways: Implications for drug development. Neurosci. Biobehav. Rev. 2007, 31, 287–314. [Google Scholar] [CrossRef]
- Jerzemowska, G.; Plucińska, K.; Majkutewicz, I.; Orzeł-Gryglewska, J.; Trojniar, W. Behavioral response elicited by stimulation of the mesolimbic system after procaine and bicuculline injection into the pedunculopontine tegmental nucleus in rats. Behav. Brain Res. 2013, 241, 161–172. [Google Scholar] [CrossRef] [PubMed]
- Marino, M.A.R.; McDevitt, R.A.; Gantz, S.C.; Shen, H.; Pignatelli, M.; Xin, W.; Wise, R.A.; Bonci, A. Control of food approach and eating by a GABAergic projection from lateral hypothalamus to dorsal pons. Proc. Natl. Acad. Sci. USA 2020, 117, 8611–8615. [Google Scholar] [CrossRef] [PubMed]
- Cannon, C.M.; Palmiter, R.D. Reward without dopamine. J. Neurosci. 2003, 23, 10827–10831. [Google Scholar] [CrossRef]
- Van Zessen, R.; Phillips, J.L.; Budygin, E.A.; Stuber, G.D. Activation of VTA GABA neurons disrupts reward consumption. Neuron 2012, 73, 1184–1194. [Google Scholar] [CrossRef]
- Phillips, A.G.; Nikaido, R.S. Disruption of brain stimulation-induced feeding by dopamine receptor blockade. Nature 1975, 258, 750–751. [Google Scholar] [CrossRef]
- Streather, A.; Bozarth, M.A. Effect of dopamine-receptor blockade on stimulation-induced feeding. Pharmacol. Biochem. Behav. 1987, 27, 521–524. [Google Scholar] [CrossRef]
- Wand, G. The influence of stress on the transition from drug use to addiction. Alcohol Res. Health 2008, 31, 119–136. [Google Scholar]
- Nestler, E.J. Is there a common molecular pathway for addiction? Nat. Neurosci. 2005, 8, 1445–1449. [Google Scholar] [CrossRef] [PubMed]
- Yager, L.M.; Garcia, A.F.; Wunsch, A.M.; Ferguson, S.M. The ins and outs of the striatum: Role in drug addiction. Neuroscience 2015, 301, 529–541. [Google Scholar] [CrossRef] [PubMed]
- Koob, G.F.; Le Moal, M. Review. Neurobiological mechanisms for opponent motivational processes in addiction. Philos. Trans. R. Soc. Lond. B Biol. Sci. 2008, 363, 3113–3123. [Google Scholar] [CrossRef]
- Russo, S.J.; Nestler, E.J. The brain reward circuitry in mood disorders. Nat. Rev. Neurosci. 2013, 14, 609–625. [Google Scholar] [CrossRef] [PubMed]
- Przewlocki, R.; Przewlocka, B. Opioids in chronic pain. Eur. J. Pharmacol. 2001, 429, 79–91. [Google Scholar] [CrossRef]
- Bohn, L.M.; Gainetdinov, R.R.; Lin, F.; Lefkowitz, R.J.; Caron, M.G. Mu-opioid receptor desensitization by beta-arrestin-2 determines morphine tolerance but not dependence. Nature 2000, 408, 720–723. [Google Scholar] [CrossRef]
- Przewlocki, R. Opioid abuse and brain gene expression. Eur. J. Pharmacol. 2004, 500, 331–349. [Google Scholar] [CrossRef]
- Herz, A. Opioid reward mechanisms: A key role in drug abuse? Can. J. Physiol. Pharm. 1998, 76, 252–258. [Google Scholar] [CrossRef]
- Piepponen, T.P.; Honkanen, A.; Kivastik, T.; Zharkovsky, A.; Turtia, A.; Mikkola, J.A.; Ahtee, L. Involvement of opioid mu1-receptors in opioid-induced acceleration of striatal and limbic dopaminergic transmission. Pharmacol. Biochem. Behav. 1999, 63, 245–252. [Google Scholar] [CrossRef]
- Lanciego, J.L.; Luquin, N.; Obeso, J.A. Functional neuroanatomy of the basal ganglia. Cold Spring Harb. Perspect. Med. 2012, 2, a009621. [Google Scholar] [CrossRef]
- Arnold, J.C.; Topple, A.N.; Mallet, P.E.; Hunt, G.E.; McGregor, I.S. The distribution of cannabinoid-induced Fos expression in rat brain: Differences between the Lewis and Wistar strain. Brain Res. 2001, 921, 240–255. [Google Scholar] [CrossRef] [PubMed]
- Inglis, W.L.; Dunbar, J.S.; Winn, P. Outflow from the nucleus accumbens to the pedunculopontine tegmental nucleus: A dissociation between locomotor activity and the acquisition of responding for conditioned reinforcement stimulated by d-amphetamine. Neuroscience 1994, 62, 51–64. [Google Scholar] [CrossRef] [PubMed]
- Coimbra, N.C.; Calvo, F.; Almada, R.C.; Freitas, R.L.; Paschoalin-Maurin, T.; Anjos-Garcia, D.T.; Elias-Filho, D.H.; Ubiali, W.A.; Lobão-Soares, B.; Tracey, I. Opioid neurotransmission modulates defensive behavior and fear-induced antinociception in dangerous environments. Neuroscience 2017, 23, 178–195. [Google Scholar] [CrossRef] [PubMed]
- Dautan, D.; Souza, A.S.; Huerta-Ocampo, I.; Valencia, M.; Assous, M.; Witten, I.B.; Deisseroth, K.; Tepper, J.M.; Bolam, J.P.; Gerdjikov, T.V.; et al. Segregated cholinergic transmission modulates dopamine neurons integrated in distinct functional circuits. Nat. Neurosci. 2016, 19, 1025–1033. [Google Scholar] [CrossRef]
- Mena-Segovia, J.; Winn, P.; Bolam, J.P. Cholinergic modulation of midbrain dopaminergic systems. Brain Res. Rev. 2008, 58, 265–271. [Google Scholar] [CrossRef]
- Wang, H.L.; Morales, M. Pedunculopontine and laterodorsal tegmental nuclei contain distinct populations of cholinergic, glutamatergic and GABAergic neurons in the rat. Eur. J. Neurosci. 2009, 29, 340–358. [Google Scholar] [CrossRef]
- Jerzemowska, G.; Plucińska, K.; Piwka, A.; Ptaszek, K.; Podlacha, M.; Orzeł-Gryglewska, J. NMDA receptor modulation of the pedunculopontine tegmental nucleus underlies the motivational drive for feeding induced by midbrain dopaminergic neurons. Brain Res. 2019, 1715, 134–147. [Google Scholar] [CrossRef]
- Paxinos, G.; Watson, C. The Rat Brain in Stereotaxic Coordinates, 4th ed.; Academic Press: San Diego, CA, USA, 1998. [Google Scholar]
- Ikemoto, S.; Panksepp, J. Dissociations between appetitive and consummatory responses by pharmacological manipulations of reward-relevant brain regions. Behav. Neurosci. 1996, 110, 331–345. [Google Scholar] [CrossRef]
- Katner, S.N.; McBride, W.J.; Lumeng, L.; Li, T.K.; Murphy, J.M. Alcohol intake of P rats is regulated by muscarinic receptors in the pedunculopontine nucleus and VTA. Pharmacol. Biochem. Behav. 1997, 58, 497–504. [Google Scholar] [CrossRef]
- Klitenick, M.A.; Wirtshafter, D. Behavioral and neurochemical effects of opioids in the paramedian midbrain tegmentum including the median raphe nucleus and ventral tegmental area. J. Pharmacol. Exp. Ther. 1995, 273, 327–336. [Google Scholar]
- MacDonald, A.F.; Billington, C.J.; Levine, A.S. Effects of the opioid antagonist naltrexone on feeding induced by DAMGO in the ventral tegmental area and in the nucleus accumbens shell region in the rat. Am. J. Physiol. Regul. Integr. Comp. Physiol. 2003, 285, 999–1004. [Google Scholar] [CrossRef] [PubMed]
- De Jaeger, X.; Bishop, S.F.; Ahmad, T.; Lyons, D.; Ng, G.A.; Laviolette, S.R. The effects of AMPA receptor blockade in the prelimbic cortex on systemic and ventral tegmental area opiate reward sensitivity. Psychopharmacology 2013, 225, 687–695. [Google Scholar] [CrossRef] [PubMed]
- Olmstead, M.; Franklin, K.B. The development of a conditioned place preference to morphine: Effects of lesions of various CNS sites. Behav. Neurosci. 1997, 111, 1313–1323. [Google Scholar] [CrossRef]
- June, H.L.; Cummings, R.; Eiler, W.J.A., 2nd; Foster, K.L.; McKay, P.F.; Seyoum, R.; Garcia, M.; McCane, S.; Grey, C.; Hawkins, S.E.; et al. Central opioid receptors differentially regulate the nalmefene-induced suppression of ethanol- and saccharin-reinforced behaviors in alcohol-preferring (P) rats. Neuropsychopharmacology 2004, 29, 285–299. [Google Scholar] [CrossRef] [PubMed][Green Version]
- Heller, E.A.; Kaska, S.; Fallon, B.; Ferguson, D.; Kennedy, P.; Neve, R.; Nestler, E.J. Morphine and cocaine increase serum and glucocorticoid inducible kinase 1 activity in the ventral tegmental area. J. Neurochem. 2015, 132, 243–253. [Google Scholar] [CrossRef]
- Leszkowicz, E.; Kuśmierczak, M.; Matulewicz, P.; Trojniar, W. Modulation of hippocampal theta rhythm by the opioid system of the pedunculopontine tegmental nucleus. Acta Neurobiol. Exp. 2007, 67, 447–460. [Google Scholar]
- Di Chiara, G.; Imperato, A. Drugs abused by humans preferentially increase synaptic dopamine concentrations in the mesolimbic system of freely moving rats. Proc. Natl. Acad. Sci. USA 1998, 85, 5274–5278. [Google Scholar] [CrossRef]
- Fields, H.L. The doctor’s dilemma: Opiate analgesics and chronic pain. Neuron 2011, 69, 591–594. [Google Scholar] [CrossRef]
- Kelley, A.E.; Baldo, B.; Pratt, W.E.; Will, M.J. Corticostriatal-hypothalamic circuitry and food motivation: Integration of energy, action and reward. Physiol. Behav. 2005, 86, 773–795. [Google Scholar] [CrossRef]
- Urbano, F.J.; Bisagno, V.; González, B.; Rivero-Echeto, M.C.; Muñiz, J.A.; Luster, B.; D’Onofrio, S.; Mahaffey, S.; Garcia-Rill, E. Pedunculopontine arousal system physiology—Effects of psychostimulant abuse. Sleep Sci. 2015, 8, 162–168. [Google Scholar] [CrossRef]
- Norton, A.B.W.; Jo, Y.S.; Clark, E.W.; Taylor, C.A.; Mizumori, S.J.Y. Independent neural coding of reward and movement by pedunculopontine tegmental nucleus neurons in freely navigating rats. Eur. J. Neurosci. 2011, 33, 1885–1896. [Google Scholar] [CrossRef] [PubMed]
- Corrigall, W.A.; Coen, K.M.; Zhang, J.; Adamson, L.K. Pharmacological manipulations of the pedunculopontine tegmental nucleus in the rat reduce self-administration of both nicotine and cocaine. Psychopharmacology 2002, 160, 198–205. [Google Scholar] [CrossRef] [PubMed]
- Nowacki, A.; Galati, S.; Ai-Schlaeppi, J.; Bassetti, C.; Kaelin, A.; Pollo, C. Pedunculopontine nucleus: An integrative view with implications on deep brain stimulation. Neurobiol. Dis. 2019, 128, 75–85. [Google Scholar] [CrossRef] [PubMed]
- Good, C.H.; Lupica, C.R. Properties of distinct ventral tegmental area synapses activated via pedunculopontine or ventral tegmental area stimulation in vitro. J. Physiol. 2009, 587, 1233–1247. [Google Scholar] [CrossRef]
- Xiao, C.; Cho, J.R.; Zhou, C.; Treweek, J.B.; Chan, K.; McKinney, S.L.; Yang, B.; Gradinaru, V. Cholinergic mesopontine signals govern locomotion and reward through dissociable midbrain pathways. Neuron 2016, 90, 333–347. [Google Scholar] [CrossRef]
- Mena-Segovia, J.; Micklem, B.R.; Nair-Roberts, R.G.; Ungless, M.A.; Bolam, J.P. GABAergic neuron distribution in the pedunculopontine nucleus defines functional subterritories. J. Comp. Neurol. 2009, 515, 397–408. [Google Scholar] [CrossRef]
- Mena-Segovia, J.; Bolam, J.P. Rethinking the pedunculopontine nucleus: From cellular organization to function. Neuron 2017, 94, 7–18. [Google Scholar] [CrossRef]
- Dautan, D.; Huerta-Ocampo, I.; Witten, I.B.; Deisseroth, K.; Bolam, J.P.; Gerdjikov, T.; Mena-Segovia, J. A major external source of cholinergic innervation of the striatum and nucleus accumbens originates in the brainstem. J. Neurosci. 2014, 34, 4509–4518. [Google Scholar] [CrossRef]
- Charara, A.; Smith, Y.; Parent, A. Glutamatergic inputs from the pedunculopontine nucleus to midbrain dopaminergic neurons in primates: Phaseolus vulgaris-leucoagglutinin anterograde labeling combined with postembedding glutamate and GABA immunohistochemistry. J. Comp. Neurol. 1996, 364, 254–266. [Google Scholar] [CrossRef]
- Corrigall, W.A.; Coen, K.M.; Adamson, K.L.; Chow, B.L. Manipulations of mu-opioid and nicotinic cholinergic receptors in the pontine tegmental region alter cocaine self-administration in rats. Psychopharmacology 1999, 145, 412–417. [Google Scholar] [CrossRef]
- Klitenick, M.A.; Kalivas, P.W. Behavioral and neurochemical studies of opioid effects in the pedunculopontine nucleus and mediodorsal thalamus. J. Pharmacol. Exp. Ther. 1994, 269, 437–448. [Google Scholar] [PubMed]
- Van Steenbergen, H.; Eikemo, M.; Leknes, S. The role of the opioid system in decision making and cognitive control. Cogn. Affect. Behav. Neurosci. 2019, 19, 435–458. [Google Scholar] [CrossRef] [PubMed]
- Wolfswinkel, L.V.; van Ree, J.M. Site of rewarding action of morphine in the mesolimbic system determined by intracranial electrical self-stimulation. Brain Res. 1985, 358, 349–353. [Google Scholar] [CrossRef][Green Version]
- Nader, K.; van der Kooy, F.D. The motivation produced by morphine and food is isomorphic: Approaches to specific motivational stimuli are learned. Psychobiology 1994, 22, 68–76. [Google Scholar] [CrossRef]
- Gould, E.; Woolf, N.J.; Butcher, L. Cholinergic projections to the substantia nigra from the pedunculopontine and laterodorsal tegmental nuclei. Neuroscience 1989, 28, 611–623. [Google Scholar] [CrossRef]
- Oakman, S.A.; Faris, P.L.; Kerr, P.E.; Cozzari, C.; Hartman, B.K. Distribution of pontomesencephalic cholinergic neurons projecting to substantia nigra differs significantly from those projecting to ventral tegmental area. J. Neurosci. 1995, 15, 5859–5869. [Google Scholar] [CrossRef]
- Beninato, M.; Spencer, R.F. A cholinergic projection to the rat substantia nigra from the pedunculopontine tegmental nucleus. Brain Res. 1987, 412, 169–174. [Google Scholar] [CrossRef]
- Berridge, K.C.; Robinson, T.E.; Aldridge, J.W. Dissecting components of reward: ‘liking’, ‘wanting’, and learning. Curr. Opin. Pharmacol. 2009, 9, 65–73. [Google Scholar] [CrossRef]
- Geisler, S.; Derst, C.; Veh, R.W.; Zahm, D.S. Glutamatergic afferents of the ventral tegmental area in the rat. J. Neurosci. 2007, 27, 5730–5743. [Google Scholar] [CrossRef]
- Steidl, S.; Wang, H.; Wise, R.A. Lesions of cholinergic pedunculopontine tegmental nucleus neurons fail to affect cocaine or heroin self-administration or conditioned place preference in rats. PLoS ONE 2014, 9, e84412. [Google Scholar] [CrossRef][Green Version]
- Yau, H.J.; Wang, D.V.; Tsou, J.H.; Chuang, Y.F.; Chen, B.T.; Deisseroth, K.; Ikemoto, S.; Bonci, A. Pontomesencephalic tegmental afferents to VTA non-dopamine neurons are necessary for appetitive Pavlovian learning. Cell Rep. 2016, 16, 2699–2710. [Google Scholar] [CrossRef] [PubMed]
- Yoo, J.H.; Zell, V.; Wu, J.; Punta, C.; Ramajayam, N.; Shen, X.; Faget, L.; Lilascharoen, V.; Lim, B.K.; Hnasko, T.S. Activation of pedunculopontine glutamate neurons is reinforcing. J. Neurosci. 2017, 37, 38–46. [Google Scholar] [CrossRef] [PubMed]
- Maskos, U. The cholinergic mesopontine tegmentum is a relatively neglected nicotinic master modulator of the dopaminergic system: Relevance to drugs of abuse and pathology. Br. J. Pharmacol. 2008, 153, S438–S445. [Google Scholar] [CrossRef] [PubMed]
- Floresco, S.B.; West, A.R.; Ash, B.; Moore, H.; Grace, A.A. Afferent modulation of dopamine neuron firing differentially regulates tonic and phasic dopamine transmission. Nat. Neurosci. 2003, 6, 968–973. [Google Scholar] [CrossRef] [PubMed]
- Heinmiller, A.; Ting-A-Kee, R.; Vargas-Perez, H.; Yeh, A.; van der Kooy, D. Tegmental pedunculopontine glutamate and GABA-B synapses mediate morphine reward. Behav. Neurosci. 2009, 123, 145–155. [Google Scholar] [CrossRef]
- Martinez-Murillo, R.; Villalba, R.M.; Rodrigo, J. Electron microscopic localization of cholinergic terminals in the rat substantia nigra: An immunocytochemical study. Neurosci. Lett. 1989, 96, 121–126. [Google Scholar] [CrossRef]
- Clarke, P.B.; Jakubovic, A.; Fibiger, H.C. Anatomical analysis of the involvement of mesolimbocortical dopamine in the locomotor stimulant actions of d-amphetamine and apomorphine. Psychopharmacology 1988, 96, 511–520. [Google Scholar] [CrossRef]
- Volkow, N.D.; Wang, G.J.; Baler, R.D. Reward, dopamine and the control of food intake: Implications for obesity. Trends Cogn. Sci. 2011, 15, 37–46. [Google Scholar] [CrossRef]
- Steidl, S.; Miller, A.D.; Blaha, C.D.; Yeomans, J.S. M5 muscarinic receptors mediate striatal dopamine activation by ventral tegmental morphine and pedunculopontine stimulation in mice. PLoS ONE 2011, 6, e27538. [Google Scholar] [CrossRef] [PubMed]
- Capece, M.L.; Bagdoyan, H.A.; Lydic, R. Opioids activate G proteins in REM sleep-related brain stem nuclei of rat. Neuroreport 1998, 9, 3025–3028. [Google Scholar] [CrossRef]
- Svingos, A.L.; Garzón, M.; Colago, E.E.; Pickel, V.M. Mu-opioid receptors in the ventral tegmental area are targeted to presynaptically and directly modulate mesocortical projection neurons. Synapse 2001, 41, 221–229. [Google Scholar] [CrossRef] [PubMed]
- Milner, T.A.; Drake, C.T. Ultrastructural evidence for presynaptic mu opioid receptor modulation of synaptic plasticity in NMDA-receptor-containing dendrites in the dentate gyrus. Brain Res. Bull. 2001, 54, 131–140. [Google Scholar] [CrossRef] [PubMed]
- Ingram, S.L. Cellular and molecular mechanisms of opioid action. Prog. Brain Res. 2000, 129, 483–492. [Google Scholar] [CrossRef] [PubMed]
- Gosnell, B.A.; Levine, A.S. Reward systems and food intake: Role of opioids. Int. J. Obes. 2009, S54–S58. [Google Scholar] [CrossRef]
- Wise, R.A. Role of brain dopamine in food reward and reinforcement. Philos. Trans. R. Soc. Lond. B Biol. Sci. 2006, 361, 1149–1158. [Google Scholar] [CrossRef] [PubMed]
- Matsumoto, M.; Hikosaka, O. Lateral habenula as a source of negative reward signals in dopamine neurons. Nature 2007, 447, 1111–1115. [Google Scholar] [CrossRef]
- Stamatakis, A.M.; Jennings, H.J.; Ung, R.L.; Blair, G.A.; Weinberg, R.J.; Neve, R.L.; Boyce, F.; Mattis, J.; Ramakrishnan, C.; Deisseroth, K.; et al. A unique population of ventral tegmental area neurons inhibits the lateral habenula to promote reward. Neuron 2013, 80, 1039–1053. [Google Scholar] [CrossRef]
- Lecourtier, L.; Kelly, P.H. A conductor hidden in the orchestra? Role of the habenular complex in monoamine transmission and cognition. Neurosci. Biobehav. Rev. 2007, 31, 658–672. [Google Scholar] [CrossRef]
- Omelchenko, N.; Bell, R.; Sesack, S.R. Lateral habenula projections to dopamine and GABA neurons in the rat ventral tegmental area. Eur. J. Neurosci. 2009, 30, 1239–1250. [Google Scholar] [CrossRef]
- Balcita-Pedicino, J.J.; Omelchenko, N.; Bell, R.; Sesack, S.R. The inhibitory influence of the lateral habenula on midbrain dopamine cells: Ultrastructural evidence for indirect mediation via the rostromedial mesopontine tegmental nucleus. J. Comp. Neurol. 2011, 519, 1143–1164. [Google Scholar] [CrossRef]
- Ji, H.; Shepard, P.D. Lateral habenula stimulation inhibits rat midbrain dopamine neurons through a GABA(A) receptor-mediated mechanism. J. Neurosci. 2007, 27, 6923–6930. [Google Scholar] [CrossRef] [PubMed]
- Trojniar, W.; Plucińska, K.; Ignatowska-Jankowska, B.; Jankowski, M. Damage to the nucleus accumbens shell but not core impairs ventral tegmental area stimulation-induced feeding. J. Physiol. Pharmacol. 2007, 58, 63–71. [Google Scholar] [PubMed]
- Majkutewicz, I.; Cecot, T.; Jerzemowska, G.; Myślińska, D.; Plucińska, K.; Trojniar, W.; Wrona, D. Lesion of the ventral tegmental area amplifies stimulation-induced Fos expression in the rat brain. Brain Res. 2010, 1320, 95–105. [Google Scholar] [CrossRef]
- Jerzemowska, G.; Plucińska, K.; Kulikowski, M.; Trojniar, W.; Wrona, D. Locomotor response to novelty correlates with the number of midbrain tyrosine hydroxylase positive cells in rats. Brain Res. Bull. 2012, 87, 94–102. [Google Scholar] [CrossRef]
- Jerzemowska, G.; Plucińska, K.; Kuśmierczak, M.; Myślińska, D.; Orzeł-Gryglewska, J. Locomotor response to novelty correlates with differences in number and morphology of hypothalamic tyrosine hydroxylase positive cells in rats. Brain Res. Bull. 2014, 101, 26–36. [Google Scholar] [CrossRef] [PubMed]













| Experimental Groups | Distance from Bregma (mm) | ||||||
|---|---|---|---|---|---|---|---|
| VTA | PPN | ||||||
| Number of Stimulation Electrode Tips | Number of Cannula Injection Tips in Contra-/Ipsilateral Side | ||||||
| −4.80 | −5.20 | −5.30 | −7.64 | −7.80 | −8.00 | ||
| Rats with morphine injection (n = 50) | Mc-1 | 3 | 1 | 1 | 1 | 2 | 2 |
| Mi-1 | 4 | 1 | - | 4 | 1 | - | |
| Mc-2 | 4 | - | 1 | - | 3 | 2 | |
| Mi-2 | 5 | - | - | 1 | 1 | 3 | |
| Mc-3 | 1 | 4 | - | 4 | 1 | - | |
| Mi-3 | 5 | - | - | 3 | 2 | - | |
| Mc-4 | 3 | 2 | - | 2 | 1 | 2 | |
| Mi-4 | 2 | - | 3 | 2 | - | 3 | |
| Mc-5 | 4 | 1 | - | - | 4 | 1 | |
| Mi-5 | 1 | 3 | 1 | - | 4 | 1 | |
| Rats with naloxone injection (n = 36) | Nc-1 | 3 | 2 | 1 | 2 | 4 | - |
| Ni-1 | 4 | 2 | - | 5 | 1 | - | |
| Nc-2 | 5 | 1 | - | - | 1 | 5 | |
| Ni-2 | 6 | - | - | - | 2 | 4 | |
| Nc-3 | 4 | 1 | 1 | 4 | 1 | 1 | |
| Ni-3 | 2 | 1 | 3 | - | 4 | 2 | |
| Rats only with Es-VTA (n = 5) | baseline | 3 | 1 | 1 | - | - | - |
Disclaimer/Publisher’s Note: The statements, opinions and data contained in all publications are solely those of the individual author(s) and contributor(s) and not of MDPI and/or the editor(s). MDPI and/or the editor(s) disclaim responsibility for any injury to people or property resulting from any ideas, methods, instructions or products referred to in the content. |
© 2022 by the authors. Licensee MDPI, Basel, Switzerland. This article is an open access article distributed under the terms and conditions of the Creative Commons Attribution (CC BY) license (https://creativecommons.org/licenses/by/4.0/).
Share and Cite
Jerzemowska, G.; Plucińska, K.; Piwka, A.; Podlacha, M.; Orzeł-Gryglewska, J. Behavioral Reaction and c-fos Expression after Opioids Injection into the Pedunculopontine Tegmental Nucleus and Electrical Stimulation of the Ventral Tegmental Area. Int. J. Mol. Sci. 2023, 24, 512. https://doi.org/10.3390/ijms24010512
Jerzemowska G, Plucińska K, Piwka A, Podlacha M, Orzeł-Gryglewska J. Behavioral Reaction and c-fos Expression after Opioids Injection into the Pedunculopontine Tegmental Nucleus and Electrical Stimulation of the Ventral Tegmental Area. International Journal of Molecular Sciences. 2023; 24(1):512. https://doi.org/10.3390/ijms24010512
Chicago/Turabian StyleJerzemowska, Grażyna, Karolina Plucińska, Aleksandra Piwka, Magdalena Podlacha, and Jolanta Orzeł-Gryglewska. 2023. "Behavioral Reaction and c-fos Expression after Opioids Injection into the Pedunculopontine Tegmental Nucleus and Electrical Stimulation of the Ventral Tegmental Area" International Journal of Molecular Sciences 24, no. 1: 512. https://doi.org/10.3390/ijms24010512
APA StyleJerzemowska, G., Plucińska, K., Piwka, A., Podlacha, M., & Orzeł-Gryglewska, J. (2023). Behavioral Reaction and c-fos Expression after Opioids Injection into the Pedunculopontine Tegmental Nucleus and Electrical Stimulation of the Ventral Tegmental Area. International Journal of Molecular Sciences, 24(1), 512. https://doi.org/10.3390/ijms24010512

