The Anti-Glucocorticoid Receptor Antibody Clone 5E4: Raising Awareness of Unspecific Antibody Binding
Abstract
:1. Introduction
2. Results
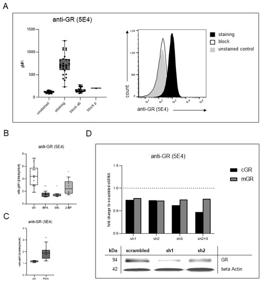
2.1. Anti-GR (5E4) Surface Staining
2.2. Reduced Anti-GR (5E4) Antibody Signal after Stable Glucocorticoid Receptor Gene Silencing
2.3. Immunoprecipitation Using Anti-GR (5E4) Antibody
2.4. Verification of Anti-GR (5E4) Antibody Specificity
2.5. Independent Validation of the Antibody Target Using the Anti-GR (G-5) Antibody
3. Discussion
4. Materials and Methods
4.1. Preparation of Peripheral Blood Mononuclear Cells and Magnetic Cell Separation
4.2. Chemicals and Reagents
4.3. Antibodies
4.4. Cell Culture
4.5. Reduction of GR Gene Expression by RNA Interference
4.6. Sample Preparation for Protein Analysis
4.7. Western Blot Analysis
4.8. LC-MS/MS Analyses
4.9. Flow Cytometry
4.10. Statistical Analysis
Supplementary Materials
Author Contributions
Funding
Institutional Review Board Statement
Informed Consent Statement
Data Availability Statement
Acknowledgments
Conflicts of Interest
References
- Begley, C.G.; Ellis, L.M. Drug Development: Raise Standards for Preclinical Cancer Research. Nature 2012, 483, 531–533. [Google Scholar] [CrossRef] [PubMed]
- Prinz, F.; Schlange, T.; Asadullah, K. Believe It or Not: How Much Can We Rely on Published Data on Potential Drug Targets? Nat. Rev. Drug Discov. 2011, 10, 712. [Google Scholar] [CrossRef] [PubMed] [Green Version]
- Freedman, L.P.; Cockburn, I.M.; Simcoe, T.S. The Economics of Reproducibility in Preclinical Research. PLoS Biol. 2015, 13, e1002165. [Google Scholar] [CrossRef] [PubMed]
- Roncador, G.; Engel, P.; Maestre, L.; Anderson, A.P.; Cordell, J.L.; Cragg, M.S.; Šerbec, V.; Jones, M.; Lisnic, V.J.; Kremer, L.; et al. The European Antibody Network’s Practical Guide to Finding and Validating Suitable Antibodies for Research. mAbs 2016, 8, 27–36. [Google Scholar] [CrossRef] [Green Version]
- Uhlen, M.; Bandrowski, A.; Carr, S.; Edwards, A.; Ellenberg, J.; Lundberg, E.; Rimm, D.L.; Rodriguez, H.; Hiltke, T.; Snyder, M.; et al. A Proposal for Validation of Antibodies. Nat. Methods 2016, 13, 823–827. [Google Scholar] [CrossRef]
- Berki, T.; Kumánovics, G.; Kumánovics, A.; Falus, A.; Ujhelyi, E.; Németh, P. Production and Flow Cytometric Application of a Monoclonal Anti-Glucocorticoid Receptor Antibody. J. Immunol. Methods 1998, 214, 19–27. [Google Scholar] [CrossRef]
- Bartholome, B.; Spies, C.M.; Gaber, T.; Schuchmann, S.; Berki, T.; Kunkel, D.; Bienert, M.; Radbruch, A.; Burmester, G.R.; Lauster, R.; et al. Membrane Glucocorticoid Receptors (MGCR) Are Expressed in Normal Human Peripheral Blood Mononuclear Cells and up-Regulated after in Vitro Stimulation and in Patients with Rheumatoid Arthritis. FASEB J. 2004, 18, 70–80. [Google Scholar] [CrossRef]
- Spies, C.M.; Schaumann, D.H.; Berki, T.; Mayer, K.; Jakstadt, M.; Huscher, D.; Wunder, C.; Burmester, G.R.; Radbruch, A.; Lauster, R.; et al. Membrane Glucocorticoid Receptors Are down Regulated by Glucocorticoids in Patients with Systemic Lupus Erythematosus and Use a Caveolin-1-Independent Expression Pathway. Ann. Rheum. Dis. 2006, 65, 1139–1146. [Google Scholar] [CrossRef] [Green Version]
- Spies, C.M.; Bartholome, B.; Berki, T.; Burmester, G.R.; Radbruch, A.; Scheffold, A.; Buttgereit, F. Membrane Glucocorticoid Receptors (MGCR) on Monocytes Are up-Regulated after Vaccination. Rheumatology 2007, 46, 364–365. [Google Scholar] [CrossRef] [Green Version]
- Tryc, A.B.; Spies, C.M.; Schneider, U.; Kunkel, D.; Berki, T.; Sieper, J.; Burmester, G.R.; Radbruch, A.; Scheffold, A.; Buttgereit, F. Membrane Glucocorticoid Receptor Expression on Peripheral Blood Mononuclear Cells in Patients with Ankylosing Spondylitis. J. Rheumatol. 2006, 33, 2249–2253. [Google Scholar]
- Strehl, C.; Gaber, T.; Löwenberg, M.; Hommes, D.W.; Verhaar, A.P.; Schellmann, S.; Hahne, M.; Fangradt, M.; Wagegg, M.; Hoff, P.; et al. Origin and Functional Activity of the Membrane-Bound Glucocorticoid Receptor. Arthritis Rheum. 2011, 63, 3779–3788. [Google Scholar] [CrossRef] [PubMed]
- Strehl, C. Analyse von Herkunft und Funktioneller Aktivität Humaner Membranständiger Glucocorticoidrezeptoren; Technische Universität Berlin: Berlin, Germany, 2011. [Google Scholar]
- Camacho, C.; Coulouris, G.; Avagyan, V.; Ma, N.; Papadopoulos, J.; Bealer, K.; Madden, T.L. BLAST+: Architecture and Applications. BMC Bioinform. 2009, 10, 421. [Google Scholar] [CrossRef] [PubMed] [Green Version]
- Jositsch, G.; Papadakis, T.; Haberberger, R.V.; Wolff, M.; Wess, J.; Kummer, W. Suitability of Muscarinic Acetylcholine Receptor Antibodies for Immunohistochemistry Evaluated on Tissue Sections of Receptor Gene-Deficient Mice. Naunyn Schmiedebergs Arch. Pharmacol. 2009, 379, 389–395. [Google Scholar] [CrossRef] [PubMed] [Green Version]
- Prassas, I.; Brinc, D.; Farkona, S.; Leung, F.; Dimitromanolakis, A.; Chrystoja, C.C.; Brand, R.; Kulasingam, V.; Blasutig, I.M.; Diamandis, E.P. False Biomarker Discovery Due to Reactivity of a Commercial ELISA for CUZD1 with Cancer Antigen CA125. Clin. Chem. 2014, 60, 381–388. [Google Scholar] [CrossRef] [Green Version]
- Andersson, S.; Sundberg, M.; Pristovsek, N.; Ibrahim, A.; Jonsson, P.; Katona, B.; Clausson, C.M.; Zieba, A.; Ramström, M.; Söderberg, O.; et al. Insufficient Antibody Validation Challenges Oestrogen Receptor Beta Research. Nat. Commun. 2017, 8, 15840. [Google Scholar] [CrossRef]
- Laflamme, C.; McKeever, P.M.; Kumar, R.; Schwartz, J.; Kolahdouzan, M.; Chen, C.X.; You, Z.; Benaliouad, F.; Gileadi, O.; McBride, H.M.; et al. Implementation of an Antibody Characterization Procedure and Application to the Major ALS/FTD Disease Gene C9ORF72. Elife 2019, 8, e48363. [Google Scholar] [CrossRef]
- Bourbeillon, J.; Orchard, S.; Benhar, I.; Borrebaeck, C.; de Daruvar, A.; Dübel, S.; Frank, R.; Gibson, F.; Gloriam, D.; Haslam, N.; et al. Minimum Information about a Protein Affinity Reagent (MIAPAR). Nat. Biotechnol. 2010, 28, 650–653. [Google Scholar] [CrossRef]
- Bandrowski, A.; Brush, M.; Grethe, J.S.; Haendel, M.A.; Kennedy, D.N.; Hill, S.; Hof, P.R.; Martone, M.E.; Pols, M.; Tan, S.C.; et al. The Resource Identification Initiative: A Cultural Shift in Publishing. J. Comp. Neurol. 2016, 524, 8–22. [Google Scholar] [CrossRef] [Green Version]
- Luo, Y.; Zeng, B.; Zeng, L.; Du, X.; Li, B.; Huo, R.; Liu, L.; Wang, H.; Dong, M.; Pan, J.; et al. Gut Microbiota Regulates Mouse Behaviors through Glucocorticoid Receptor Pathway Genes in the Hippocampus. Transl. Psychiatry 2018, 8, 187. [Google Scholar] [CrossRef]
- Rouillard, A.D.; Gundersen, G.W.; Fernandez, N.F.; Wang, Z.; Monteiro, C.D.; McDermott, M.G.; Ma’ayan, A. The Harmonizome: A Collection of Processed Datasets Gathered to Serve and Mine Knowledge about Genes and Proteins. Database 2016, 2016, baw100. [Google Scholar] [CrossRef]
- Taves, M.D.; Mittelstadt, P.R.; Presman, D.M.; Hager, G.L.; Ashwell, J.D. Single-Cell Resolution and Quantitation of Targeted Glucocorticoid Delivery in the Thymus. Cell Rep. 2019, 26, 3629–3642.e4. [Google Scholar] [CrossRef] [PubMed] [Green Version]
- Shevchenko, A.; Tomas, H.; Havlis, J.; Olsen, J.V.; Mann, M. In-Gel Digestion for Mass Spectrometric Characterization of Proteins and Proteomes. Nat. Protoc. 2006, 1, 2856–2860. [Google Scholar] [CrossRef] [PubMed]
- Hughes, C.S.; Foehr, S.; Garfield, D.A.; Furlong, E.E.; Steinmetz, L.M.; Krijgsveld, J. Ultrasensitive Proteome Analysis Using Paramagnetic Bead Technology. Mol. Syst. Biol. 2014, 10, 757. [Google Scholar] [CrossRef] [PubMed]
- Turriziani, B.; Garcia-Munoz, A.; Pilkington, R.; Raso, C.; Kolch, W.; von Kriegsheim, A. On-Beads Digestion in Conjunction with Data-Dependent Mass Spectrometry: A Shortcut to Quantitative and Dynamic Interaction Proteomics. Biology 2014, 3, 320–332. [Google Scholar] [CrossRef] [PubMed] [Green Version]
- Rappsilber, J.; Ishihama, Y.; Mann, M. Stop and Go Extraction Tips for Matrix-Assisted Laser Desorption/Ionization, Nanoelectrospray, and LC/MS Sample Pretreatment in Proteomics. Anal. Chem. 2003, 75, 663–670. [Google Scholar] [CrossRef]
- Tyanova, S.; Temu, T.; Cox, J. The MaxQuant Computational Platform for Mass Spectrometry-Based Shotgun Proteomics. Nat. Protoc. 2016, 11, 2301–2319. [Google Scholar] [CrossRef]




| sh1 | AAGCTTTCCTGGAGCAAATAT |
| sh2 | CAGACTCAACTTGGAGGATCA |
| sh3 | CTGCATGTACGACCAATGTAA |
Publisher’s Note: MDPI stays neutral with regard to jurisdictional claims in published maps and institutional affiliations. |
© 2022 by the authors. Licensee MDPI, Basel, Switzerland. This article is an open access article distributed under the terms and conditions of the Creative Commons Attribution (CC BY) license (https://creativecommons.org/licenses/by/4.0/).
Share and Cite
Ehlers, L.; Kirchner, M.; Mertins, P.; Strehl, C.; Buttgereit, F.; Gaber, T. The Anti-Glucocorticoid Receptor Antibody Clone 5E4: Raising Awareness of Unspecific Antibody Binding. Int. J. Mol. Sci. 2022, 23, 5049. https://doi.org/10.3390/ijms23095049
Ehlers L, Kirchner M, Mertins P, Strehl C, Buttgereit F, Gaber T. The Anti-Glucocorticoid Receptor Antibody Clone 5E4: Raising Awareness of Unspecific Antibody Binding. International Journal of Molecular Sciences. 2022; 23(9):5049. https://doi.org/10.3390/ijms23095049
Chicago/Turabian StyleEhlers, Lisa, Marieluise Kirchner, Philipp Mertins, Cindy Strehl, Frank Buttgereit, and Timo Gaber. 2022. "The Anti-Glucocorticoid Receptor Antibody Clone 5E4: Raising Awareness of Unspecific Antibody Binding" International Journal of Molecular Sciences 23, no. 9: 5049. https://doi.org/10.3390/ijms23095049
APA StyleEhlers, L., Kirchner, M., Mertins, P., Strehl, C., Buttgereit, F., & Gaber, T. (2022). The Anti-Glucocorticoid Receptor Antibody Clone 5E4: Raising Awareness of Unspecific Antibody Binding. International Journal of Molecular Sciences, 23(9), 5049. https://doi.org/10.3390/ijms23095049

