Plasma Aldo-Keto Reductase Family 1 Member B10 as a Biomarker Performs Well in the Diagnosis of Nonalcoholic Steatohepatitis and Fibrosis
Abstract
:1. Introduction
2. Results
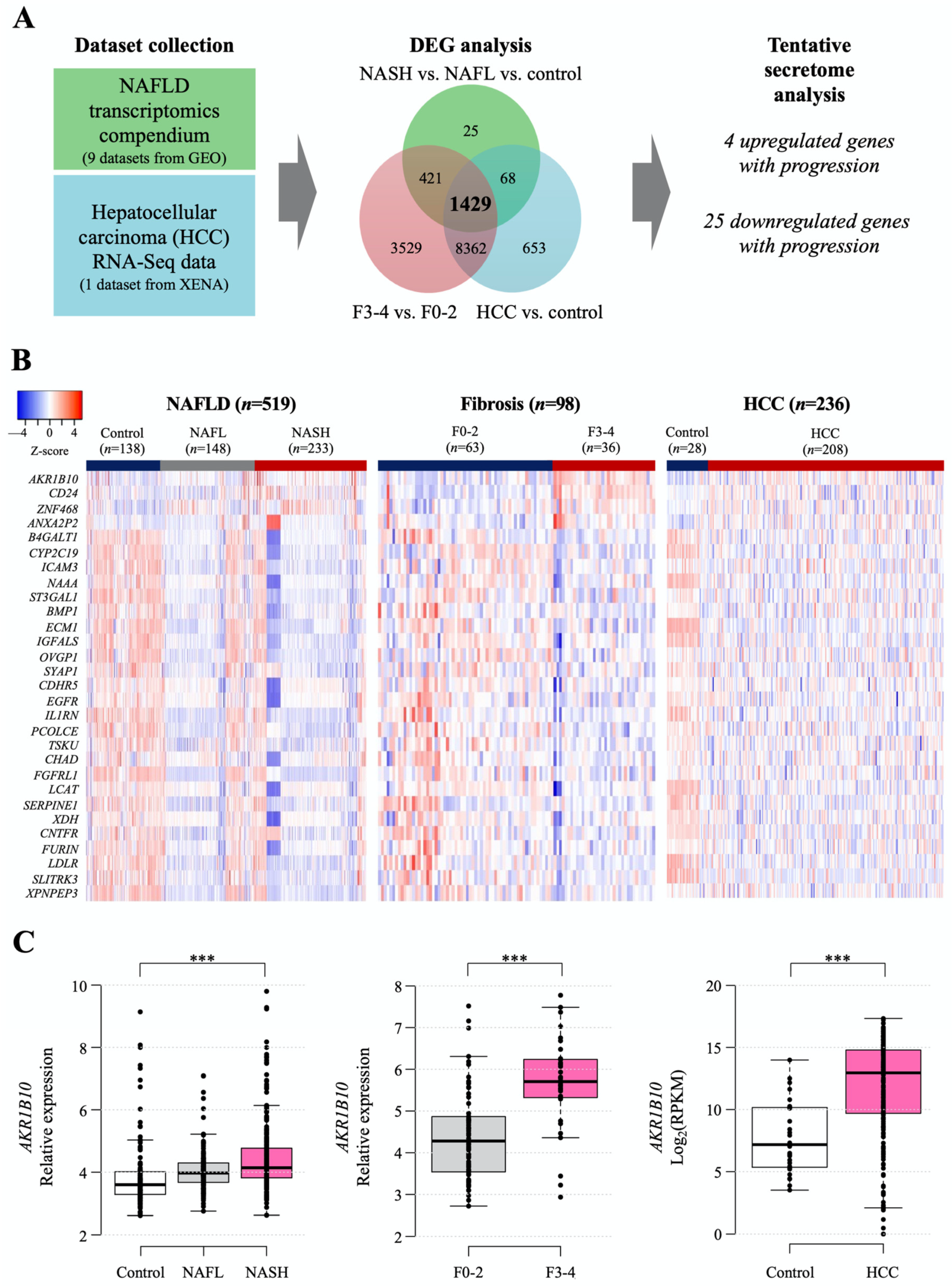
2.1. Identification of DEGs for Secretory Proteins in NAFLD and HCC
2.2. The Relationship between NAFLD Progression and AKR1B10 Expression Levels
2.3. AKR1B10 Expression in Publicly Available scRNA-Seq Datasets of Human Liver
2.4. The Discriminative Performance of Plasma AKR1B10 for the Identification of NASH and Fibrosis
2.5. Changes in Plasma AKR1B10 and Other NAFLD-Related Parameters before and after Bariatric Surgery
2.6. Plasma and Serum AKR1B10 Measurement in the Validation Cohort
3. Discussion
4. Materials and Methods
4.1. Data Acquisition and the Selection of Genes Encoding Secretory Proteins
4.2. Single-Cell RNA-Seq (scRNA-Seq) Data Analysis Using Publicly Available Datasets
4.3. Study Subjects and Design
4.4. Clinical and Laboratory Evaluation
4.5. Imaging Biomarker Studies
4.6. Liver Tissue Sampling and Analyses
4.7. Validation of Plasma AKR1B10 as a Biomarker in an Independent Cohort
4.8. Statistics
Supplementary Materials
Author Contributions
Funding
Institutional Review Board Statement
Informed Consent Statement
Data Availability Statement
Conflicts of Interest
Abbreviations
References
- Paik, J.M.; Golabi, P.; Younossi, Y.; Mishra, A.; Younossi, Z.M. Changes in the Global Burden of Chronic Liver Diseases From 2012 to 2017: The Growing Impact of NAFLD. Hepatology 2020, 72, 1605–1616. [Google Scholar] [CrossRef] [PubMed]
- Lassailly, G.; Caiazzo, R.; Ntandja-Wandji, L.-C.; Gnemmi, V.; Baud, G.; Verkindt, H.; Ningarhari, M.; Louvet, A.; Leteurtre, E.; Raverdy, V.; et al. Bariatric Surgery Provides Long-term Resolution of Nonalcoholic Steatohepatitis and Regression of Fibrosis. Gastroenterology 2020, 159, 1290–1301.e5. [Google Scholar] [CrossRef] [PubMed]
- Taitano, A.A.; Markow, M.; Finan, J.E.; Wheeler, D.E.; Gonzalvo, J.P.; Murr, M.M. Bariatric Surgery Improves Histological Features of Nonalcoholic Fatty Liver Disease and Liver Fibrosis. J. Gastrointest. Surg. 2015, 19, 429–437. [Google Scholar] [CrossRef] [PubMed]
- Stratopoulos, C.; Papakonstantinou, A.; Terzis, I.; Spiliadi, C.; Dimitriades, G.; Komesidou, V.; Kitsanta, P.; Argyrakos, T.; Hadjiyannakis, E. Changes in Liver Histology Accompanying Massive Weight Loss after Gastroplasty for Morbid Obesity. Obes. Surg. 2005, 15, 1154–1160. [Google Scholar] [CrossRef] [PubMed]
- Salman, M.A.; Mikhail, H.M.S.; Nafea, M.A.; Sultan, A.A.E.A.; Elshafey, H.E.; Tourky, M.; Awad, A.; Abouelregal, T.E.; Ahmed, R.A.; Ashoush, O.; et al. Impact of laparoscopic sleeve gastrectomy on fibrosis stage in patients with child-A NASH-related cirrhosis. Surg. Endosc. 2021, 35, 1269–1277. [Google Scholar] [CrossRef]
- Harrison, S.A.; Ratziu, V.; Boursier, J.; Francque, S.; Bedossa, P.; Majd, Z.; Cordonnier, G.; Sudrik, F.B.; Darteil, R.; Liebe, R.; et al. A blood-based biomarker panel (NIS4) for non-invasive diagnosis of non-alcoholic steatohepatitis and liver fibrosis: A prospective derivation and global validation study. Lancet Gastroenterol. Hepatol. 2020, 5, 970–985. [Google Scholar] [CrossRef]
- Sheka, A.C.; Adeyi, O.; Thompson, J.; Hameed, B.; Crawford, P.A.; Ikramuddin, S. Nonalcoholic Steatohepatitis: A Review. JAMA 2020, 323, 1175–1183. [Google Scholar] [CrossRef]
- Jayakumar, S.; Middleton, M.S.; Lawitz, E.J.; Mantry, P.S.; Caldwell, S.H.; Arnold, H.; Diehl, A.M.; Ghalib, R.; Elkhashab, M.; Abdelmalek, M.F.; et al. Longitudinal correlations between MRE, MRI-PDFF, and liver histology in patients with non-alcoholic steatohepatitis: Analysis of data from a phase II trial of selonsertib. J. Hepatol. 2019, 70, 133–141. [Google Scholar] [CrossRef] [Green Version]
- Lee, D.H. Noninvasive Evaluation of Nonalcoholic Fatty Liver Disease. Endocrinol. Metab. 2020, 35, 243–259. [Google Scholar] [CrossRef]
- Allen, A.M.; Shah, V.H.; Therneau, T.M.; Venkatesh, S.K.; Mounajjed, T.; Larson, J.J.; Mara, K.C.; Schulte, P.J.; Kellogg, T.A.; Kendrick, M.L.; et al. The Role of Three-Dimensional Magnetic Resonance Elastography in the Diagnosis of Nonalcoholic Steatohepatitis in Obese Patients Undergoing Bariatric Surgery. Hepatology 2020, 71, 510–521. [Google Scholar] [CrossRef]
- Parisinos, C.A.; Wilman, H.R.; Thomas, E.L.; Kelly, M.; Nicholls, R.C.; McGonigle, J.; Neubauer, S.; Hingorani, A.D.; Patel, R.S.; Hemingway, H.; et al. Genome-wide and Mendelian randomisation studies of liver MRI yield insights into the pathogenesis of steatohepatitis. J. Hepatol. 2020, 73, 241–251. [Google Scholar] [CrossRef] [PubMed]
- Ruiz, F.X.; Porté, S.; Parés, X.; Farrés, J. Biological Role of Aldo–Keto Reductases in Retinoic Acid Biosynthesis and Signaling. Front. Pharmacol. 2012, 3, 58. [Google Scholar] [CrossRef] [PubMed] [Green Version]
- Jin, Y.; Penning, T.M. Aldo-Keto Reductases and Bioactivation/Detoxication. Annu. Rev. Pharmacol. Toxicol. 2007, 47, 263–292. [Google Scholar] [CrossRef] [PubMed]
- Ye, X.; Li, C.; Zu, X.; Lin, M.; Liu, Q.; Liu, J.; Xu, G.; Chen, Z.; Xu, Y.; Liu, L.; et al. A Large-Scale Multicenter Study Validates Aldo-Keto Reductase Family 1 Member B10 as a Prevalent Serum Marker for Detection of Hepatocellular Carcinoma. Hepatology 2019, 69, 2489–2501. [Google Scholar] [CrossRef] [PubMed] [Green Version]
- Heringlake, S.; Hofdmann, M.; Fiebeler, A.; Manns, M.P.; Schmiegel, W.; Tannapfel, A. Identification and expression analysis of the aldo–ketoreductase1-B10 gene in primary malignant liver tumours. J. Hepatol. 2010, 52, 220–227. [Google Scholar] [CrossRef] [PubMed]
- Kanno, M.; Kawaguchi, K.; Honda, M.; Horii, R.; Takatori, H.; Shimakami, T.; Kitamura, K.; Arai, K.; Yamashita, T.; Sakai, Y.; et al. Serum aldo–keto reductase family 1 member B10 predicts advanced liver fibrosis and fatal complications of nonalcoholic steatohepatitis. J. Gastroenterol. 2019, 54, 549–557. [Google Scholar] [CrossRef]
- Govaere, O.; Cockell, S.; Tiniakos, D.; Queen, R.; Younes, R.; Vacca, M.; Alexander, L.; Ravaioli, F.; Palmer, J.; Petta, S.; et al. Transcriptomic profiling across the nonalcoholic fatty liver disease spectrum reveals gene signatures for steatohepatitis and fibrosis. Sci. Transl. Med. 2020, 12, eaba4448. [Google Scholar] [CrossRef]
- Zeng, F.; Zhang, Y.; Han, X.; Zeng, M.; Gao, Y.; Weng, J. Predicting Non-Alcoholic Fatty Liver Disease Progression and Immune Deregulations by Specific Gene Expression Patterns. Front. Immunol. 2020, 11, 609900. [Google Scholar] [CrossRef]
- Starmann, J.; Fälth, M.; Spindelböck, W.; Lanz, K.-L.; Lackner, C.; Zatloukal, K.; Trauner, M.; Sültmann, H. Gene Expression Profiling Unravels Cancer-Related Hepatic Molecular Signatures in Steatohepatitis but Not in Steatosis. PLoS ONE 2012, 7, e46584. [Google Scholar] [CrossRef] [Green Version]
- Tamburini, B.A.J.; Finlon, J.M.; Gillen, A.E.; Kriss, M.S.; Riemondy, K.A.; Fu, R.; Schuyler, R.P.; Hesselberth, J.R.; Rosen, H.R.; Burchill, M.A. Chronic Liver Disease in Humans Causes Expansion and Differentiation of Liver Lymphatic Endothelial Cells. Front. Immunol. 2019, 10, 1036. [Google Scholar] [CrossRef]
- Ramachandran, P.; Dobie, R.; Wilson-Kanamori, J.R.; Dora, E.F.; Henderson, B.E.P.; Luu, N.T.; Portman, J.R.; Matchett, K.P.; Brice, M.; Marwick, J.A.; et al. Resolving the fibrotic niche of human liver cirrhosis at single-cell level. Nature 2019, 575, 512–518. [Google Scholar] [CrossRef] [PubMed]
- Laffin, B.; Petrash, M. Expression of the Aldo-Ketoreductases AKR1B1 and AKR1B10 in Human Cancers. Front. Pharmacol. 2012, 3, 104. [Google Scholar] [CrossRef] [PubMed] [Green Version]
- Jin, J.; Liao, W.; Yao, W.; Zhu, R.; Li, Y.; He, S. Aldo-keto Reductase Family 1 Member B 10 Mediates Liver Cancer Cell Proliferation through Sphingosine-1-Phosphate. Sci. Rep. 2016, 6, 22746. [Google Scholar] [CrossRef] [PubMed] [Green Version]
- Feng, G.; Li, X.P.; Niu, C.Y.; Liu, M.L.; Yan, Q.Q.; Fan, L.P.; Li, Y.; Zhang, K.L.; Gao, J.; Qian, M.R.; et al. Bioinformatics analysis reveals novel core genes associated with nonalcoholic fatty liver disease and nonalcoholic steatohepatitis. Gene 2020, 742, 144549. [Google Scholar] [CrossRef] [PubMed]
- Rajak, S.; Gupta, P.; Anjum, B.; Raza, S.; Tewari, A.; Ghosh, S.; Tripathi, M.; Singh, B.K.; Sinha, R.A. Role of AKR1B10 and AKR1B8 in the pathogenesis of non-alcoholic steatohepatitis (NASH) in mouse. Biochim. Biophys. Acta Mol. Basis Dis. 2022, 1868, 166319. [Google Scholar] [CrossRef] [PubMed]
- Joshi, A.; Rajput, S.; Wang, C.; Ma, J.; Cao, D. Murine aldo-keto reductase family 1 subfamily B: Identification of AKR1B8 as an ortholog of human AKR1B10. Biol. Chem. 2010, 391, 1371–1378. [Google Scholar] [CrossRef]
- DiStefano, J.K.; Davis, B. Diagnostic and Prognostic Potential of AKR1B10 in Human Hepatocellular Carcinoma. Cancers 2019, 11, 486. [Google Scholar] [CrossRef] [Green Version]
- Tang, W.H.; Martin, K.A.; Hwa, J. Aldose reductase, oxidative stress, and diabetic mellitus. Front. Pharmacol. 2012, 3, 87. [Google Scholar] [CrossRef] [Green Version]
- Huang, L.; He, R.; Luo, W.; Zhu, Y.S.; Li, J.; Tan, T.; Zhang, X.; Hu, Z.; Luo, D. Aldo-Keto Reductase Family 1 Member B10 Inhibitors: Potential Drugs for Cancer Treatment. Recent. Pat. Anticancer Drug Discov. 2016, 11, 184–196. [Google Scholar] [CrossRef] [Green Version]
- Desmond, J.C.; Mountford, J.C.; Drayson, M.T.; Walker, E.A.; Hewison, M.; Ride, J.P.; Luong, Q.T.; Hayden, R.E.; Vanin, E.F.; Bunce, C.M. The aldo-keto reductase AKR1C3 is a novel suppressor of cell differentiation that provides a plausible target for the non-cyclooxygenase-dependent antineoplastic actions of nonsteroidal anti-inflammatory drugs. Cancer Res. 2003, 63, 505–512. [Google Scholar]
- Choi, S.J.; Kim, S.M.; Kim, Y.S.; Kwon, O.S.; Shin, S.K.; Kim, K.K.; Lee, K.; Park, I.B.; Choi, C.S.; Chung, D.H.; et al. Magnetic Resonance-Based Assessments Better Capture Pathophysiologic Profiles and Progression in Nonalcoholic Fatty Liver Disease. Diabetes Metab. J. 2021, 45, 739–752. [Google Scholar] [CrossRef] [PubMed]
- Rensen, S.S.; Slaats, Y.; Driessen, A.; Peutz-Kootstra, C.J.; Nijhuis, J.; Steffensen, R.; Greve, J.W.; Buurman, W.A. Activation of the complement system in human nonalcoholic fatty liver disease. Hepatology 2009, 50, 1809–1817. [Google Scholar] [CrossRef] [PubMed]
- Dulai, P.S.; Sirlin, C.B.; Loomba, R. MRI and MRE for non-invasive quantitative assessment of hepatic steatosis and fibrosis in NAFLD and NASH: Clinical trials to clinical practice. J. Hepatol. 2016, 65, 1006–1016. [Google Scholar] [CrossRef] [Green Version]
- Lee, B.W.; Lee, Y.H.; Park, C.Y.; Rhee, E.J.; Lee, W.Y.; Kim, N.H.; Choi, K.M.; Park, K.G.; Choi, Y.K.; Cha, B.S.; et al. Non-Alcoholic Fatty Liver Disease in Patients with Type 2 Diabetes Mellitus: A Position Statement of the Fatty Liver Research Group of the Korean Diabetes Association. Diabetes Metab. J. 2020, 44, 382–401. [Google Scholar] [CrossRef]
- Artz, N.S.; Haufe, W.M.; Hooker, C.A.; Hamilton, G.; Wolfson, T.; Campos, G.M.; Gamst, A.C.; Schwimmer, J.B.; Sirlin, C.B.; Reeder, S.B. Reproducibility of MR-based liver fat quantification across field strength: Same-day comparison between 1.5T and 3T in obese subjects. J. Magn. Reason. Imaging 2015, 42, 811–817. [Google Scholar] [CrossRef] [PubMed] [Green Version]
- Pooler, B.D.; Wiens, C.N.; McMillan, A.; Artz, N.S.; Schlein, A.; Covarrubias, Y.; Hooker, J.; Schwimmer, J.B.; Funk, L.M.; Campos, G.M.; et al. Monitoring Fatty Liver Disease with MRI Following Bariatric Surgery: A Prospective, Dual-Center Study. Radiology 2019, 290, 682–690. [Google Scholar] [CrossRef]
- Ajmera, V.; Loomba, R. Can Elastography Differentiate Isolated Fatty Liver from Nonalcoholic Steatohepatitis? Semin. Liver Dis. 2018, 38, 14–20. [Google Scholar] [CrossRef]
- Angulo, P.; Kleiner, D.E.; Dam-Larsen, S.; Adams, L.A.; Bjornsson, E.S.; Charatcharoenwitthaya, P.; Mills, P.R.; Keach, J.C.; Lafferty, H.D.; Stahler, A.; et al. Liver Fibrosis, but No Other Histologic Features, Is Associated With Long-term Outcomes of Patients With Nonalcoholic Fatty Liver Disease. Gastroenterology 2015, 149, 389–397.e310. [Google Scholar] [CrossRef] [Green Version]
- Sanyal, A.J.; Van Natta, M.L.; Clark, J.; Neuschwander-Tetri, B.A.; Diehl, A.; Dasarathy, S.; Loomba, R.; Chalasani, N.; Kowdley, K.; Hameed, B.; et al. Prospective Study of Outcomes in Adults with Nonalcoholic Fatty Liver Disease. N. Engl. J. Med. 2021, 385, 1559–1569. [Google Scholar] [CrossRef]
- Chen, J.; Talwalkar, J.A.; Yin, M.; Glaser, K.J.; Sanderson, S.O.; Ehman, R.L. Early detection of nonalcoholic steatohepatitis in patients with nonalcoholic fatty liver disease by using MR elastography. Radiology 2011, 259, 749–756. [Google Scholar] [CrossRef] [Green Version]
- Loomba, R.; Wolfson, T.; Ang, B.; Hooker, J.; Behling, C.; Peterson, M.; Valasek, M.; Lin, G.; Brenner, D.; Gamst, A.; et al. Magnetic resonance elastography predicts advanced fibrosis in patients with nonalcoholic fatty liver disease: A prospective study. Hepatology 2014, 60, 1920–1928. [Google Scholar] [CrossRef] [PubMed] [Green Version]
- Costa-Silva, L.; Ferolla, S.M.; Lima, A.S.; Vidigal, P.V.T.; Ferrari, T.C.A. MR elastography is effective for the non-invasive evaluation of fibrosis and necroinflammatory activity in patients with nonalcoholic fatty liver disease. Eur. J. Radiol. 2018, 98, 82–89. [Google Scholar] [CrossRef]
- Salman, M.A.; Salman, A.A.; Abdelsalam, A.; Atallah, M.; Shaaban, H.E.; El-Mikkawy, A.; Omar, M.G.; Elshenoufy, M. Laparoscopic Sleeve Gastrectomy on the Horizon as a Promising Treatment Modality for NAFLD. Obes. Surg. 2020, 30, 87–95. [Google Scholar] [CrossRef] [PubMed]
- Kim, G.; Lee, S.E.; Lee, Y.B.; Jun, J.E.; Ahn, J.; Bae, J.C.; Jin, S.M.; Hur, K.Y.; Jee, J.H.; Lee, M.K.; et al. Relationship between Relative Skeletal Muscle Mass and Nonalcoholic Fatty Liver Disease: A 7-Year Longitudinal Study. Hepatology 2018, 68, 1755–1768. [Google Scholar] [CrossRef] [PubMed] [Green Version]
- Shah, A.G.; Lydecker, A.; Murray, K.; Tetri, B.N.; Contos, M.J.; Sanyal, A.J.; Nash Clinical Research Network. Comparison of noninvasive markers of fibrosis in patients with nonalcoholic fatty liver disease. Clin. Gastroenterol. Hepatol. Off. Clin. Pract. J. Am. Gastroenterol. Assoc. 2009, 7, 1104–1112. [Google Scholar] [CrossRef] [Green Version]
- Barrett, T.; Wilhite, S.E.; Ledoux, P.; Evangelista, C.; Kim, I.F.; Tomashevsky, M.; Marshall, K.A.; Phillippy, K.H.; Sherman, P.M.; Holko, M.; et al. NCBI GEO: Archive for functional genomics data sets--update. Nucleic Acids Res. 2013, 41, D991–D995. [Google Scholar] [CrossRef] [PubMed] [Green Version]
- Goldman, M.J.; Craft, B.; Hastie, M.; Repečka, K.; McDade, F.; Kamath, A.; Banerjee, A.; Luo, Y.; Rogers, D.; Brooks, A.N.; et al. Visualizing and interpreting cancer genomics data via the Xena platform. Nat. Biotechnol. 2020, 38, 675–678. [Google Scholar] [CrossRef] [PubMed]
- Caccia, D.; Dugo, M.; Callari, M.; Bongarzone, I. Bioinformatics tools for secretome analysis. Biochim. Biophys. Acta 2013, 1834, 2442–2453. [Google Scholar] [CrossRef]
- Uhlén, M.; Fagerberg, L.; Hallström, B.M.; Lindskog, C.; Oksvold, P.; Mardinoglu, A.; Sivertsson, Å.; Kampf, C.; Sjöstedt, E.; Asplund, A.; et al. Tissue-based map of the human proteome. Science 2015, 347, 1260419. [Google Scholar] [CrossRef]
- Cortazar, A.R.; Oguiza, J.A.; Aransay, A.M.; Lavín, J.L. VerSeDa: Vertebrate secretome database. Database 2017, 2017, baw171. [Google Scholar] [CrossRef] [Green Version]
- Meinken, J.; Walker, G.; Cooper, C.R.; Min, X.J. MetazSecKB: The human and animal secretome and subcellular proteome knowledgebase. Database 2015, 2015, bav077. [Google Scholar] [CrossRef] [PubMed] [Green Version]
- Kleiner, D.E.; Brunt, E.M.; Van Natta, M.; Behling, C.; Contos, M.J.; Cummings, O.W.; Ferrell, L.D.; Liu, Y.C.; Torbenson, M.S.; Unalp-Arida, A.; et al. Design and validation of a histological scoring system for nonalcoholic fatty liver disease. Hepatology 2005, 41, 1313–1321. [Google Scholar] [CrossRef] [PubMed]





| Characteristics | Control (n = 24) | NAFL (n = 28) | NASH/ Cirrhosis (n = 50) | p Values |
|---|---|---|---|---|
| Age (years) | 36 (15.7) | 35.1 (7.9) | 35.3 (12.0) | 0.96 |
| Sex (male/female) | 17/7 | 5/23 †† | 12/38 ## | <0.001 |
| Weight (kg) | 66.7 (11.4) | 90.9 (18.3) †† | 103.1 (20.7) ##, * | <0.001 |
| BMI (kg/m2) | 23.0 (3.1) | 33.5 (6.2) †† | 38.1 (6.5) ##, * | <0.001 |
| WC (cm) | 80.2 (8.0) | 104.0 (14.4) †† | 112.3 (13.5) ##, * | <0.001 |
| SBP (mmHg) | 130.2 (16.9) | 121.4 (13.7) † | 127.3 (14.8) | 0.09 |
| DBP (mmHg) | 83.4 (11.9) | 84.2 (10.8) | 86.3 (10.2) | 0.50 |
| AST (U/L) | 20.8 (5.6) | 28.5 (29.2) | 65.4 (49.7) ##, ** | <0.001 |
| ALT (U/L) | 18.4 (7.1) | 44.5 (84.5) | 83.7 (59.8) ##, * | <0.001 |
| GGT (U/L) | 18.6 (8.2) | 36.2 (33.1) † | 84.4 (118.7) ##, * | <0.05 |
| Total cholesterol (mg/dL) | 188.2 (36.5) | 194.8 (41.5) | 210.3 (35.2) # | <0.05 |
| HDL cholesterol (mg/dL) | 59.3 (15.1) | 51.7 (12.9) | 49.4 (17.3) # | <0.05 |
| Triglycerides (mg/dL) | 100.1 (45.9) | 152.6 (138.1) | 173.9 (66.0) ## | <0.05 |
| WBC (× 109/L) | 5.2 (1.7) | 7.2 (2.2) † | 8.2 (1.9) ##, * | <0.001 |
| Platelets (× 109/L) | 229.0 (52.4) | 303.8 (66.0) †† | 318.7 (101.5) ## | <0.001 |
| HbA1c (%) | 5.4 (0.4) | 5.9 (1.8) | 6.6 (1.7) ## | <0.05 |
| Glucose (mg/dL) | 89.3 (6.9) | 109.8 (50.7) † | 122.4 (53.8) ## | <0.05 |
| Insulin (μU/mL) | 6.7 (3.9) | 24.0 (40.5) † | 26.6 (24.3) ## | <0.05 |
| HOMA-IR | 1.5 (1.0) | 6.8 (14.1) | 8.9 (8.7) ## | <0.05 |
| C3 (mg/dL) | 104.7 (16.3) | 142.3 (32.5) †† | 166.2 (33.0) ##, * | <0.001 |
| C4 (mg/dL) | 26.5 (5.6) | 34.9 (11.9) † | 35.9 (11.7) ## | <0.05 |
| ANXA2P2 (ng/mL) | 57.8 (22.6) | 23.5 (20.6) †† | 28.1 (24.7) ## | <0.001 |
| CD24 (ng/mL) | 2.6 (5.4) | 2.0 (4.1) | 1.3 (1.1) | 0.32 |
| ZNF468 (ng/mL) | 19.5 (13.8) | 13.0 (8.4) | 11.5 (8.3) # | <0.05 |
| AKR1B10 (pg/mL) | 549.8 (235.2) | 421.7 (235.8) | 7629.7 (7045.1) ##, ** | <0.001 |
| Hepatic steatosis index | 12.7 (14.7) | 75.6 (26.7) †† | 91.9 (11.2) ##, * | <0.001 |
| FIB-4 | 0.8 (0.4) | 0.6 (0.2) † | 1.2 (2.2) * | 0.18 |
| ELF score | 8.2 (0.8) | 8.3 (0.6) | 8.8 (1.1) #, * | <0.05 |
| CAP (dB/m) | 216.5 (37.9) | 304.5 (52.1) †† | 342.3 (47.6) ##, * | <0.001 |
| TE-LSM (kPa) | 3.8 (0.9) | 6.4 (3.7) † | 11.6 (10.3) ##, * | <0.001 |
| Liver MRI-PDFF (%) | 3.4 (0.8) | 11.3 (7.1) †† | 21.8 (9.3) ##, ** | <0.001 |
| MRE-LSM (kPa) | 3.2 (0.6) | 2.8 (0.6) † | 3.8 (1.5) #, ** | <0.05 |
| Liver R2* (s−1) | 43.9 (6.4) | 51.0 (10.1) † | 61.4 (13.0) ##, ** | <0.001 |
| DXA total body fat (%) | 24.9 (9.8) | 46.4 (7.4) †† | 49.1 (6.8) ## | <0.001 |
| DXA total muscle (kg) | 46.7 (13.8) | 45.9 (7.3) | 47.2 (15.4) | 0.91 |
| MRI-VAT area (cm2) | 62.7 (35.4) | 144.6 (57.8) †† | 189.2 (72.0) ##, * | <0.001 |
| MRI-SAT area (cm2) | 121.0 (51.4) | 320.4 (103.7) †† | 388.1 (126.1) ##, * | <0.001 |
| NASH | ||||||
|---|---|---|---|---|---|---|
| Parameters/Applications | AUROC (95% CI) | Cutoff | Sensitivity (%) | Specificity (%) | PPV (%) | NPV(%) |
| AKR1B10 (pg/mL) | 0.834 (0.745–0.923) | 1078.2 | 70.0 | 98.1 | 97.2 | 77.3 |
| C3 (mg/dL) | 0.784 (0.685–0.882) | 124.1 | 91.8 | 56.8 | 73.8 | 84.0 |
| ELF score | 0.633 (0.520–0.747) | 9.0 | 36.2 | 91.7 | 81.0 | 53.1 |
| MRI-PDFF (%) + MRE-LSM (kPa) | 0.942 (0.900–0.984) | 11.5/3.3 | 93.8 | 82.4 | 83.3 | 93.3 |
| CAP (dB/m) + TE-LSM (kPa) | 0.871 (0.799–0.942) | 268/5.3 | 100.0 | 66.7 | 74.6 | 100.0 |
| AKR1B10 (pg/mL) + C3 (mg/dL) | 0.919 (0.865–0.973) | 641.5/174.9 | 73.5 | 97.3 | 97.3 | 73.5 |
| Advanced hepatic fibrosis (F3-4) | ||||||
| AKR1B10 (pg/mL) | 0.914 (0.847–0.981) | 1078.2 | 100.0 | 71.7 | 27.8 | 100 |
| ELF score | 0.833 (0.686–0.979) | 8.9 | 77.8 | 74.4 | 24.1 | 97.0 |
| MRE-LSM (kPa) | 0.981 (0.955–1.000) | 4.0 | 100.0 | 90.0 | 50.0 | 100.0 |
| TE-LSM (kPa) | 0.877 (0.769–0.985) | 8.1 | 90.0 | 77.6 | 32.1 | 98.5 |
| Characteristics | Before Surgery | After Surgery | Mean Difference | p Values |
|---|---|---|---|---|
| Age (years) | 34.3 (7.6) | 34.8 (7.7) | −0.5 | <0.001 |
| Sex (male/female) | 5/30 | 5/30 | NA | NA |
| Weight (kg) | 102.0 (15.4) | 77.3 (14.5) | 24.8 | <0.001 |
| BMI (kg/m2) | 38.1 (5.0) | 28.7 (4.7) | 9.4 | <0.001 |
| Waist circumference (cm) | 111.9 (9.8) | 90.5 (9.4) | 21.4 | <0.001 |
| SBP (mmHg) | 126.8 (14.3) | 114.2 (13.0) | 12.6 | <0.001 |
| DBP (mmHg) | 88.1 (10.2) | 81.8 (9.2) | 6.3 | <0.05 |
| AST (U/L) | 39.0 (26.2) | 19.2 (11.7) | 19.8 | <0.001 |
| ALT (U/L) | 56.1 (39.3) | 16.9 (9.3) | 39.2 | <0.001 |
| GGT (U/L) | 58.0 (44.0) | 21.8 (14.5) | 36.2 | <0.001 |
| Total cholesterol (mg/dL) | 205.4 (37.3) | 192.1 (27.1) | 13.3 | <0.05 |
| HDL-C (mg/dL) | 46.8 (7.4) | 52.1 (12.6) | −5.3 | <0.05 |
| Triglycerides (mg/dL) | 163.5 (78.0) | 103.3 (40.5) | 60.1 | <0.001 |
| White blood cell (×109/L) | 8.1 (2.1) | 6.6 (2.1) | 1.5 | <0.001 |
| Platelets (×109/L) | 338.8 (96.9) | 292.3 (74.2) | 46.6 | <0.001 |
| Hemoglobin A1c (%) | 6.1 (1.3) | 5.5 (1.3) | 0.7 | <0.001 |
| Glucose (mg/dL) | 110.8 (32.7) | 96.4 (37.2) | 14.4 | <0.05 |
| Insulin (μU/mL) | 24.5 (15.4) | 9.1 (4.1) | 15.4 | <0.001 |
| HOMA-IR | 7.1 (6.0) | 2.0 (1.0) | 5.1 | <0.001 |
| C4 (mg/dL) | 37.1 (11.2) | 31.7 (9.4) | 5.4 | <0.001 |
| Hepatic steatosis index | 51.6 (5.8) | 38.1 (4.6) | 13.5 | <0.001 |
| FIB-4 | 0.56 (0.29) | 0.61 (0.33) | −0.05 | 0.41 |
| DXA total body fat (%) | 49.9 (5.5) | 42.1 (8.8) | 7.8 | <0.001 |
| DXA total muscle (kg) | 48.9 (7.9) | 42.4 (7.7) | 6.6 | <0.001 |
| Liver R2* (s−1) | 59.2 (11.2) | 45.8 (9.8) | 13.4 | <0.001 |
| MRI-VAT area (cm2) | 175.2 (68.2) | 93.9 (31.3) | 81.3 | <0.001 |
| MRI-SAT area fat (cm2) | 383.8 (111.0) | 250.2 (80.4) | 133.6 | <0.001 |
| Pancreas MRI-PDFF (%) | 6.9 (5.3) | 3.7 (4.0) | 3.2 | <0.001 |
Publisher’s Note: MDPI stays neutral with regard to jurisdictional claims in published maps and institutional affiliations. |
© 2022 by the authors. Licensee MDPI, Basel, Switzerland. This article is an open access article distributed under the terms and conditions of the Creative Commons Attribution (CC BY) license (https://creativecommons.org/licenses/by/4.0/).
Share and Cite
Park, A.; Choi, S.J.; Park, S.; Kim, S.M.; Lee, H.E.; Joo, M.; Kim, K.K.; Kim, D.; Chung, D.H.; Im, J.B.; et al. Plasma Aldo-Keto Reductase Family 1 Member B10 as a Biomarker Performs Well in the Diagnosis of Nonalcoholic Steatohepatitis and Fibrosis. Int. J. Mol. Sci. 2022, 23, 5035. https://doi.org/10.3390/ijms23095035
Park A, Choi SJ, Park S, Kim SM, Lee HE, Joo M, Kim KK, Kim D, Chung DH, Im JB, et al. Plasma Aldo-Keto Reductase Family 1 Member B10 as a Biomarker Performs Well in the Diagnosis of Nonalcoholic Steatohepatitis and Fibrosis. International Journal of Molecular Sciences. 2022; 23(9):5035. https://doi.org/10.3390/ijms23095035
Chicago/Turabian StylePark, Aron, Seung Joon Choi, Sungjin Park, Seong Min Kim, Hye Eun Lee, Minjae Joo, Kyoung Kon Kim, Doojin Kim, Dong Hae Chung, Jae Been Im, and et al. 2022. "Plasma Aldo-Keto Reductase Family 1 Member B10 as a Biomarker Performs Well in the Diagnosis of Nonalcoholic Steatohepatitis and Fibrosis" International Journal of Molecular Sciences 23, no. 9: 5035. https://doi.org/10.3390/ijms23095035
APA StylePark, A., Choi, S. J., Park, S., Kim, S. M., Lee, H. E., Joo, M., Kim, K. K., Kim, D., Chung, D. H., Im, J. B., Jung, J., Shin, S. K., Oh, B.-C., Choi, C., Nam, S., & Lee, D. H. (2022). Plasma Aldo-Keto Reductase Family 1 Member B10 as a Biomarker Performs Well in the Diagnosis of Nonalcoholic Steatohepatitis and Fibrosis. International Journal of Molecular Sciences, 23(9), 5035. https://doi.org/10.3390/ijms23095035

