Upregulation of p75NTR by Histone Deacetylase Inhibitors Sensitizes Human Neuroblastoma Cells to Targeted Immunotoxin-Induced Apoptosis
Abstract
1. Introduction
2. Results
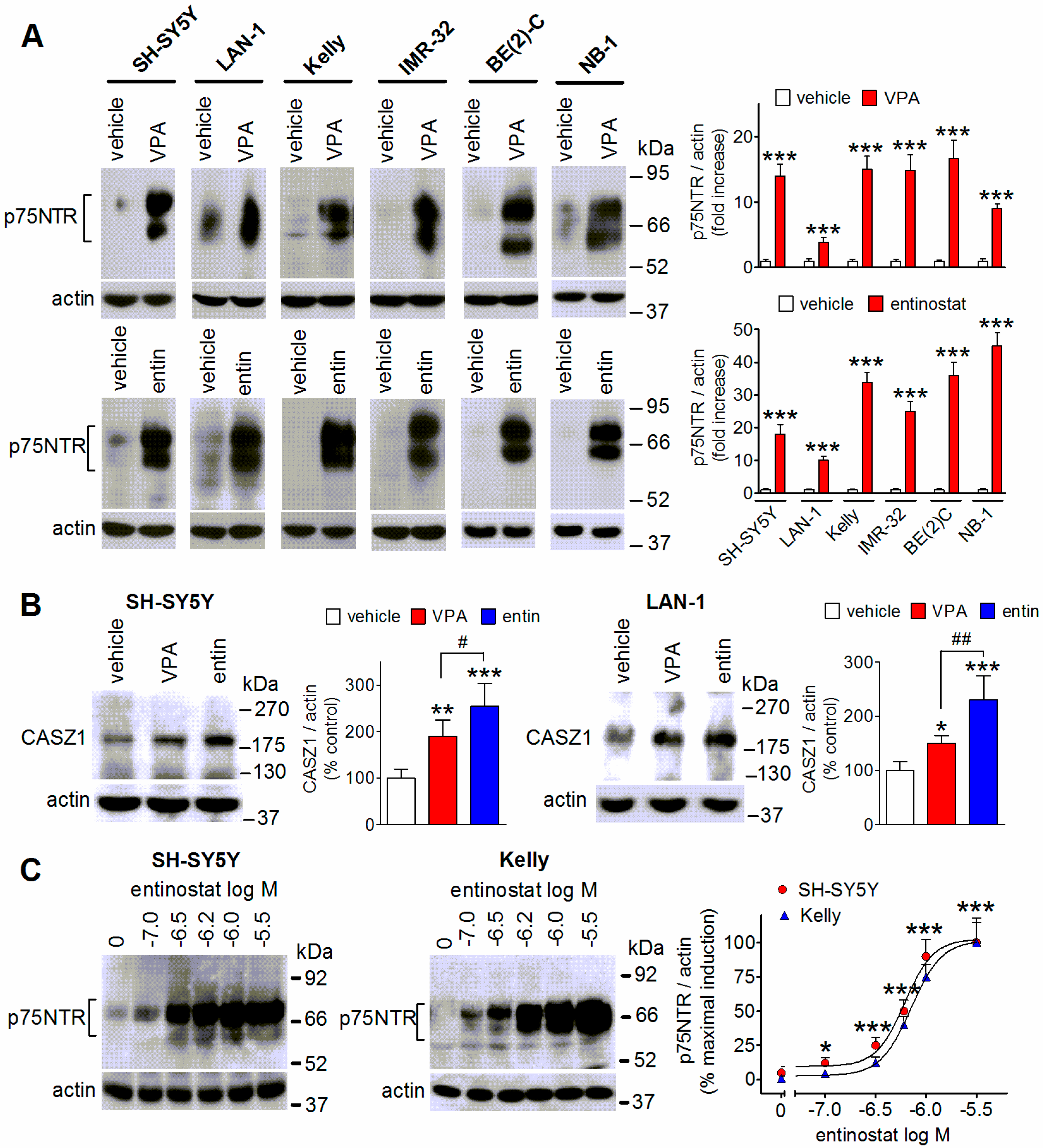
2.1. Upregulation of p75NTR by Valproic Acid and Entinostat in Different Human Neuroblastoma Cell Lines
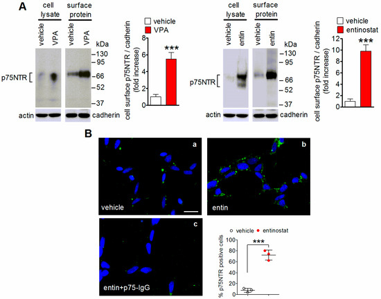
2.2. Enhancement of p75NTR Cell Surface Expression by VPA and Entinostat
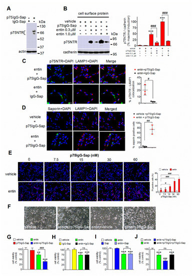
2.3. Internalization of p75NTR and Intracellular Localization of Saporin-S6 following Exposure to p75IgG-Sap
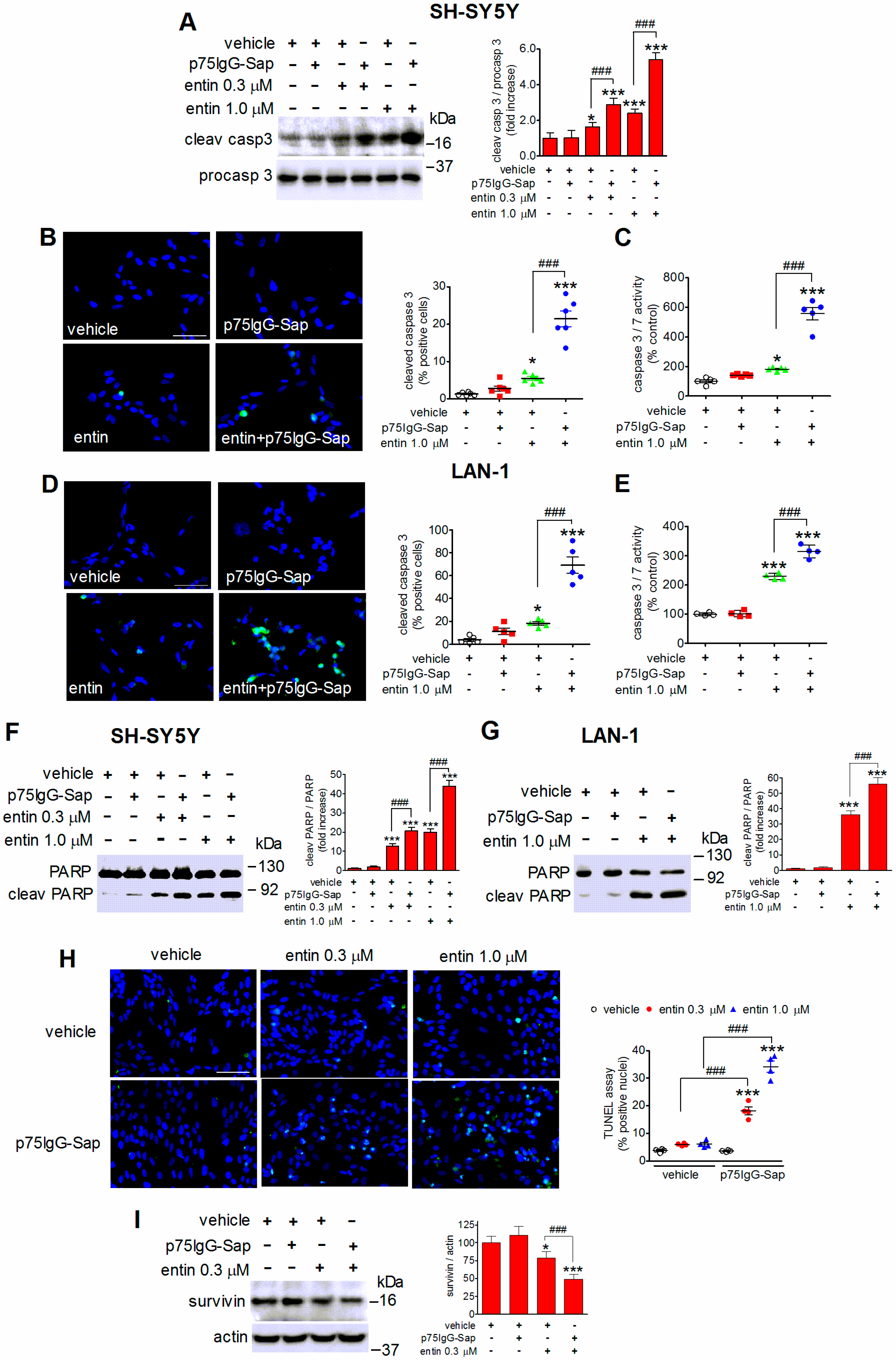
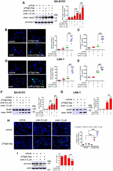
2.4. Entinostat Predisposes Neuroblastoma Cells to p75IgG-Sap Cytotoxicity
2.5. Exposure to p75IgG-Sap Potentiates Entinostat-Induced Apoptosis of Neuroblastoma Cells
2.6. Entinostat Upregulates p75NTR and Induces Apoptosis in Neuroblastoma Multicell Spheroids
2.7. Treatment with p75IgG-Sap Enhances the Cytotoxic Effect of Entinostat in Neuroblastoma Multicell Spheroids
2.8. Entinostat Upregulates p75NTR Expression in Neuroblastoma Xenografts
2.9. Antineuroblastoma Effect of Intratumoral Administration of p75IgG-Sap
3. Discussion
4. Materials and Methods
4.1. Materials
4.2. Cell Culture
4.3. Cell Treatment and Cell Lysate Preparation
4.4. Biotinylation of Cell Surface Proteins
4.5. Western Blot Analysis
4.6. Immunofluorescence Analysis
4.7. Analysis of Living Cell Morphology
4.8. Assay of Cell Viability
4.9. Assay of Caspase Activity
4.10. Terminal Transferase dUTP Nick End-Labeling Assay (TUNEL Assay)
4.11. Tumour Spheroid Generation and Analysis
4.12. Neuroblastoma Cell Xenografts
4.13. Statistical Analysis
5. Conclusions
Supplementary Materials
Author Contributions
Funding
Institutional Review Board Statement
Informed Consent Statement
Data Availability Statement
Conflicts of Interest
References
- Matthay, K.K.; Maris, J.M.; Schleiermacher, G.; Nakagawara, A.; Mackall, C.L.; Diller, L.; Weiss, W.A. Neuroblastoma. Nat. Rev. Dis. Primers 2016, 2, 16078. [Google Scholar] [CrossRef] [PubMed]
- Nakagawara, A.; Li, Y.; Izumi, H.; Muratori, K.; Inada, H.; Nishi, M. Neuroblastoma. Jpn. J. Clin. Oncol. 2018, 48, 214–241. [Google Scholar] [CrossRef] [PubMed]
- Bolden, J.E.; Peart, M.J.; Johnstone, R.W. Anticancer activities of histone deacetylase inhibitors. Nat. Rev. Drug Discov. 2006, 5, 769–784. [Google Scholar] [CrossRef] [PubMed]
- West, A.C.; Johnstone, R.W. New and emerging HDAC inhibitors for cancer treatment. J. Clin. Investig. 2014, 124, 30–39. [Google Scholar] [CrossRef] [PubMed]
- Jubierre, L.; Jimenez, C.; Rovira, E.; Soriano, A.; Sàbado, C.; Gros, L.; Llort, A.; Hladun, R.; Roma, J.; Sànchez de Toledo, J.; et al. Targeting of epigenetic regulators in neuroblastoma. Exp. Mol. Med. 2018, 50, 51. [Google Scholar] [CrossRef] [PubMed]
- Phimmachanh, M.; Han, J.Z.R.; O’Donnell, Y.E.I.; Latham, S.L.; Croucher, D.R. Histone deacetylases and histone deacetylase inhibitors in neuroblastoma. Front. Cell Dev. Biol. 2020, 8, 578770. [Google Scholar] [CrossRef]
- Kim, H.-J.; Bae, S.-C. Histone deacetylase inhibitors: Molecular mechanisms of action and clinical trials as anti-cancer drugs. Am. J. Transl. Res. 2011, 3, 166–179. [Google Scholar]
- Eggert, A.; Ikegaki, N.; Liu, X.G.; Brodeur, G.M. Prognostic and biological role of neurotrophin-receptor TrkA and TrkB in neuroblastoma. Klin. Pediatr. 2000, 212, 200–205. [Google Scholar] [CrossRef]
- Nakagawara, A. Neural crest development and neuroblastoma: The genetic and biological link. Prog. Brain Res. 2004, 146, 231–242. [Google Scholar]
- Brodeur, G.M.; Minturn, J.E.; Ho, R.; Simpson, A.M.; Iyer, R.; Varela, C.R.; Light, J.E.; Kolla, V.; Evans, A.E. Trk receptor expression in neuroblastomas. Clin. Cancer Res. 2009, 15, 3244–3250. [Google Scholar] [CrossRef]
- Thiele, C.J.; Li, Z.; McKee, A.E. On Trk- the TrkB signal transduction pathway is an increasingly important target in cancer biology. Clin. Cancer Res. 2009, 15, OF1–OF6. [Google Scholar] [CrossRef] [PubMed]
- Zage, P.E.; Graham, T.C.; Zeng, L.; Fang, W.; Pien, C.; Thress, K.; Omer, C.; Brown, J.L.; Zweidler-McKay, P.A. The selective Trk inhibitor AZ623 inhibits brain-derived neurotrophic factor-mediated neuroblastoma cell proliferation and signalling and is synergistic with topotecan. Cancer 2011, 117, 1321–1329. [Google Scholar] [CrossRef] [PubMed]
- Ganeshan, V.; Ashton, J.; Schor, N.F. p75NTR: An enhancer of fenretinide toxicity in neuroblastoma. Cancer Chemother. Pharmacol. 2013, 71, 777–787. [Google Scholar] [CrossRef][Green Version]
- Laetsch, T.W.; DuBois, S.G.; Mascarenhas, L.; Turpin, B.; Federman, N.; Albert, C.M.; Nagasubramanian, R.; Davis, J.L.; Rudzinski, E.; Feraco, A.M.; et al. Larotrectinib for paediatric tumours harbouring NTRK gene fusions: A multicentre, open-label, phase 1 study. Lancet Oncol. 2018, 19, 705–714. [Google Scholar] [CrossRef]
- Dedoni, S.; Marras, L.; Olianas, M.C.; Ingianni, A.; Onali, P. Downregulation of TrkB expression and signaling by valproic acid and other histone deacetylase inhibitors. J. Pharmacol. Exp. Ther. 2019, 370, 490–503. [Google Scholar] [CrossRef]
- Dedoni, S.; Marras, L.; Olianas, M.C.; Ingianni, A.; Onali, P. The neurotrophin receptor TrkC as a novel molecular target of the antineuroblastoma action of valproic acid. Int. J. Mol. Sci. 2021, 22, 7790. [Google Scholar] [CrossRef]
- Dedoni, S.; Marras, L.; Olianas, M.C.; Ingianni, A.; Onali, P. Valproic acid upregulates the expression of the p75NTR/sortilin receptor complex to induce neuronal apoptosis. Apoptosis 2020, 25, 697–714. [Google Scholar] [CrossRef]
- Wang, C.; Liu, Z.; Woo, C.W.; Li, Z.; Wang, L.; Wei, J.S.; Marquez, V.E.; Bates, S.E.; Jin, Q.; Khan, J.; et al. EZH2 mediates epigenetic silencing of neuroblastoma suppressor genes CASZ1, CLU, RUNX3, and NGFR. Cancer Res. 2012, 72, 315–324. [Google Scholar] [CrossRef]
- Liu, Z.; Yang, X.; Li, Z.; McMahon, C.; Sizer, C.; Barenboim-Stapleton, L.; Bliskovsky, V.; Mock, B.; Ried, T.; London, W.B.; et al. CASZ1, a candidate tumor-suppressor gene, suppresses neuroblastoma tumor growth through reprogramming gene expression. Cell Death Differ. 2011, 18, 1174–1183. [Google Scholar] [CrossRef]
- Iraci, N.; Diolaiti, D.; Papa, A.; Porro, A.; Valli, E.; Ghepardi, S.; Herold, S.; Eilers, M.; Bernardoni, R.; Della Valle, G.; et al. A SP1/MIZ1/MYCN repression complex recruits HDAC1 at the TRKA and p75NTR promoters and affects neuroblastoma malignancy by inhibiting the cell response to NGF. Cancer Res. 2010, 71, 404–412. [Google Scholar] [CrossRef]
- Polito, L.; Bortolotti, M.; Pedrazzi, M.; Bolognesi, A. Immunotoxins and other conjugates containing saporin-S6 for cancer therapy. Toxins 2011, 3, 697–720. [Google Scholar] [CrossRef] [PubMed]
- Polito, L.; Bortolotti, M.; Mercatelli, D.; Battelli, M.G.; Bolognesi, A. Saporin-S6: A useful tool in cancer therapy. Toxins 2013, 5, 1698–1722. [Google Scholar] [CrossRef] [PubMed]
- Ngo, M.; Han, A.; Lakatos, A.; Sahoo, D.; Hachey, S.J.; Weiskopf, K.; Beck, A.H.; Weissman, I.L.; Boiko, A.D. Antibody therapy targeting CD47 and CD271 effectively suppresses melanoma metastasis in patient-derived xenografts. Cell Rep. 2016, 16, 1701–1716. [Google Scholar] [CrossRef] [PubMed]
- Flavell, D.J. Saporin immunotoxins. Curr. Top. Microbiol. Immunol. 1998, 234, 57–61. [Google Scholar] [PubMed]
- Hu, E.; Dul, E.; Sung, C.-M.; Chen, Z.; Kirkpatrick, R.; Zhang, G.-F.; Johanson, K.; Liu, R.; Lago, A.; Hofmann, G.; et al. Identification of novel isoform-selective inhibitors within class I histone deacetylases. J. Pharmacol. Exp. Ther. 2003, 307, 720–728. [Google Scholar] [CrossRef] [PubMed]
- Knipstein, J.; Gore, L. Entinostat for treatment of solid tumors and hematologic malignancies. Exp. Opin. Investig. Drugs 2011, 20, 1455–1467. [Google Scholar] [CrossRef]
- Grob, P.; Ross, A.H.; Koprowski, H.; Bothwell, M. Characterization of the human melanoma nerve growth factor receptor. J. Biol. Chem. 1985, 260, 8044–8049. [Google Scholar] [CrossRef]
- Altieri, D.C. Survivin, cancer networks and pathway-directed drug discovery. Nat. Rev. Cancer 2008, 8, 61–70. [Google Scholar] [CrossRef]
- Cheung, C.H.; Huang, C.C.; Tsai, F.Y.; Lee, J.Y.; Cheng, S.M.; Chang, Y.C.; Huang, Y.C.; Chen, S.H.; Chang, J.Y. Survivin—Biology and potential as a therapeutic target in oncology. Onco Targets Ther. 2013, 6, 1453–1462. [Google Scholar] [CrossRef]
- Kunz-Schughart, L.A.; Freyer, J.P.; Hofstaedter, F.; Ebner, R. The use of 3-D cultures for high-throughput screening: The multicellular spheroid model. J. Biomol. Screen. 2004, 9, 273–285. [Google Scholar] [CrossRef]
- Saito, A.; Yamashita, T.; Mariko, Y.; Nosaka, Y.; Tsuchiya, K.; Ando, T.; Suzuki, T.; Tsuruo, T.; Nakanishi, O. A synthetic inhibitor of histone deacetylase, MS-27-275, with marked in vivo antitumor activity against human tumors. Proc. Natl. Acad. Sci. USA 1999, 96, 4592–4597. [Google Scholar] [CrossRef] [PubMed]
- Jaboin, J.; Wild, J.; Hamidi, H.; Khanna, C.; Kim, C.J.; Robey, R.; Bates, S.E.; Thiele, C.J. MS-27-275, an inhibitor of histone deacetylase, has marked in vitro and in vivo antitumor activity against pediatric solid tumors. Cancer Res. 2002, 62, 6108–6115. [Google Scholar] [PubMed]
- Lee, J.Y.-C.; Kuo, C.-W.; Tsai, S.-L.; Cheng, S.M.; Chen, S.-H.; Chan, H.-H.-; Lin, C.-H.; Lin, K.-Y.; Li, C.-F.; Kanwar, J.R.; et al. Inhibition of HDAC3- and HDAC6-promoted survivin expression plays an important role in SAHA-induced autophagy and viability in breast cancer cells. Front. Pharmacol. 2016, 7, 81. [Google Scholar] [CrossRef] [PubMed]
- Nawrocky, S.T.; Carew, J.S.; Douglas, L.; Cleveland, J.L.; Humphreys, R.; Houghton, J.A. Histone deacetylase inhibitors enhance lexatumumab-induced apoptosis via a p21cip1-dependent decrease in survivin levels. Cancer Res. 2007, 67, 6987–6994. [Google Scholar] [CrossRef]
- De Schepper, S.; Bruwiere, H.; Verhulst, T.; Steller, U.; Andries, L.; Wouters, W.; Janicot, M.; Arts, J.; Van heusen, J. Inhibition of histone deacetylases by chlamydocin induces apoptosis and proteasome-mediated degradation of survivin. J. Pharmacol. Exp. Ther. 2003, 304, 881–888. [Google Scholar] [CrossRef]
- Stirpe, F.; Battelli, M.G. Ribosome-inactivating proteins: Progress and problems. Cell. Mol. Life Sci. 2006, 63, 1850–1866. [Google Scholar] [CrossRef]
- Adida, C.; Berrebi, D.; Peuchmaur, M.; Reyes-Mugica, M.; Altieri, D.C. Anti-apoptosis gene, survivin, and prognosis of neuroblastoma. Lancet 1998, 351, 882–883. [Google Scholar] [CrossRef]
- Azuhata, T.; Scott, D.; Takamizawa, S.; Wen, J.; Davidoff, A.; Fukuzawa, M.; Sandler, A. The inhibitor of apoptosis protein survivin is associated with high-risk behavior of neuroblastoma. J. Pediatr. Surg. 2001, 36, 1785–1791. [Google Scholar] [CrossRef]
- Islam, A.; Kageyama, H.; Takada, N.; Kawamoto, T.; Takayasu, H.; Isogai, E.; Ohira, M.; Hashizume, K.; Kobayashi, H.; Kaneko, Y.; et al. High expression of Survivin, mapped to 17q25, is significantly associated with poor prognostic factors and promotes cell survival in human neuroblastoma. Oncogene 2000, 19, 617–623. [Google Scholar] [CrossRef]
- Sandler, A.; Scott, D.; Azuhata, T.; Takamizawa, S.; O’Dorisio, S. The survivin: Fas ratio is predictive of recurrent disease in neuroblastoma. J. Pediatr. Surg. 2002, 37, 507–511. [Google Scholar] [CrossRef]
- Lamers, F.; Schild, L.; Koster, J.; Versteeg, R.; Caron, H.N.; Molenaar, J.J. Targeted BIRC5 silencing using YM155 causes cell death in neuroblastoma cells with low ABCB1 expression. Eur. J. Cancer 2012, 48, 763–771. [Google Scholar] [CrossRef] [PubMed]
- Fest, S.; Huebener, N.; Bleeke, M.; Durmus, T.; Stermann, A.; Woehler, A.; Baykan, B.; Zenclussen, A.C.; Michalsky, E.; Jaeger, I.S.; et al. Survivin minigene DNA vaccination is effective against neuroblastoma. Int. J. Cancer 2009, 125, 104–114. [Google Scholar] [CrossRef] [PubMed]
- Voges, Y.; Michaelis, M.; Rothweiler, F.; Schaller, T.; Schneider, C.; Politt, K.; Mernberger, M.; Nist, A.; Stiewe, T.; Wass, M.N.; et al. Effects of YM155 on survivin levels and viability in neuroblastoma cells with acquired drug resistance. Cell Death Dis. 2016, 7, e2410. [Google Scholar] [CrossRef] [PubMed]
- Koeneke, E.; Witt, O.; Oehme, I. HDAC family members intertwined in the regulation of autophagy: A druggable vulnerability in aggressive tumor entities. Cells 2015, 4, 135–168. [Google Scholar] [CrossRef]
- Alemany-Ribes, M.; Semino, C.E. Bioengineering 3D environments for cancer models. Adv. Drug Deliv. Rev. 2014, 79, 40–49. [Google Scholar] [CrossRef]
- Xu, X.; Farach-Carson, C.; Jia, X. Three-dimensional in vitro tumor models for cancer research and drug evaluation. Biotecnol. Adv. 2014, 32, 1256–1268. [Google Scholar] [CrossRef]
- Kumar, H.R.; Zhong, X.; Hoelz, D.J.; Rescorla, F.J.; Hickey, R.J.; Malkas, L.H.; Sandoval, J.A. Three-dimensional neuroblastoma cell culture: Proteomic analysis between monolayer and multicellular tumor spheroids. Pediatr. Surg. Int. 2008, 24, 1229–1234. [Google Scholar] [CrossRef][Green Version]
- Stock, K.; Estrada, M.F.; Vidic, A.; Gjerde, K.; Rudisch, A.; Santo, V.E.; Barbier, M.; Blom, S.; Arundkar, S.C.; Selvam, I.; et al. Capturing tumor complexity in vitro: Comparative analysis of 2D and 3D tumor models for drug discovery. Sci. Rep. 2016, 6, 28951. [Google Scholar] [CrossRef]
- Gong, X.; Lin, C.; Cheng, J.; Su, J.; Zhao, H.; Liu, T.; Wen, X.; Zhao, P. Generation of multicellular tumor spheroids with microwell-based agarose scaffolds for drug testing. PLoS ONE 2015, 10, e0130348. [Google Scholar] [CrossRef]
- Dedoni, S.; Olianas, M.C.; Ingianni, A.; Onali, P. Type I interferons impair BDNF-induced cell signaling and neurotrophic activity in differentiated human SH-SY5Y neuroblastoma cells and mouse primary cortical neurons. J. Neurochem. 2012, 122, 58–71. [Google Scholar] [CrossRef]
- Bunone, G.; Mariotti, A.; Compagni, A.; Morandi, E.; Della Valle, G. Induction of apoptosis by p75 neurotrophin receptor in human neuroblastoma cells. Oncogene 1997, 14, 1463–1470. [Google Scholar] [CrossRef] [PubMed][Green Version]
- Eggert, A.; Stevens, H.; Ikegaki, N.; Brodeur, G.M. p75 mediated apoptosis in neuroblastoma cells is inhibited by expression of TrkA. Med. Pediatr. Oncol. 2000, 35, 573–576. [Google Scholar] [CrossRef]
- Chen, J.; Zhe, X. Cotransfection of TrkA and p75 (NTR) in neuroblastoma cell line (IMR-32) promotes differentiation and apoptosis of tumor cells. Chin. Med. J. 2003, 116, 906–911. [Google Scholar] [PubMed]
- Schulte, J.H.; Pentek, F.; Hartmann, W.; Schramm, A.; Friedrichs, N.; Ora, I.; Koster, J.; Versteeg, R.; Kirfel, J.; Buettner, R.; et al. The low affinity neurotrophin receptor, p75, is upregulated in ganglioneuroblastoma/ganglioneuroma and reduces tumorigenity of neuroblastoma cells in vivo. Int. J. Cancer 2009, 124, 2488–2494. [Google Scholar] [CrossRef]








Publisher’s Note: MDPI stays neutral with regard to jurisdictional claims in published maps and institutional affiliations. |
© 2022 by the authors. Licensee MDPI, Basel, Switzerland. This article is an open access article distributed under the terms and conditions of the Creative Commons Attribution (CC BY) license (https://creativecommons.org/licenses/by/4.0/).
Share and Cite
Dedoni, S.; Olianas, A.; Manconi, B.; Collu, M.; Tuveri, B.; Vincis, M.E.; Olianas, M.C.; Onali, P. Upregulation of p75NTR by Histone Deacetylase Inhibitors Sensitizes Human Neuroblastoma Cells to Targeted Immunotoxin-Induced Apoptosis. Int. J. Mol. Sci. 2022, 23, 3849. https://doi.org/10.3390/ijms23073849
Dedoni S, Olianas A, Manconi B, Collu M, Tuveri B, Vincis ME, Olianas MC, Onali P. Upregulation of p75NTR by Histone Deacetylase Inhibitors Sensitizes Human Neuroblastoma Cells to Targeted Immunotoxin-Induced Apoptosis. International Journal of Molecular Sciences. 2022; 23(7):3849. https://doi.org/10.3390/ijms23073849
Chicago/Turabian StyleDedoni, Simona, Alessandra Olianas, Barbara Manconi, Maria Collu, Barbara Tuveri, Maria Elena Vincis, Maria C. Olianas, and Pierluigi Onali. 2022. "Upregulation of p75NTR by Histone Deacetylase Inhibitors Sensitizes Human Neuroblastoma Cells to Targeted Immunotoxin-Induced Apoptosis" International Journal of Molecular Sciences 23, no. 7: 3849. https://doi.org/10.3390/ijms23073849
APA StyleDedoni, S., Olianas, A., Manconi, B., Collu, M., Tuveri, B., Vincis, M. E., Olianas, M. C., & Onali, P. (2022). Upregulation of p75NTR by Histone Deacetylase Inhibitors Sensitizes Human Neuroblastoma Cells to Targeted Immunotoxin-Induced Apoptosis. International Journal of Molecular Sciences, 23(7), 3849. https://doi.org/10.3390/ijms23073849

