Sp7 Transgenic Mice with a Markedly Impaired Lacunocanalicular Network Induced Sost and Reduced Bone Mass by Unloading
Abstract
:1. Introduction
2. Results
2.1. Cortical Bone Was Thin and Porous in Sp7 tg Mice, but the Trabecular Bone Volume Was Similar to That in Wild-Type Mice in Micro-CT Analysis
2.2. TRAP-Positive Cells and TUNEL-Positive Osteocytes Were Increased in Cortical Bone of Sp7 Tg Mice of Both Sexes
2.3. The Bone Formation Rates in Trabecular and Cortical Bone in Sp7 Tg Mice Were Similar to Those in Wild-Type Mice, but the Osteoclast Parameters Were Increased in Sp7 Tg Mice in Bone Histomorphometric Analysis
2.4. The Direction of Collagen Fibers Was Uniformly Longitudinal in Anterior Cortical Bone but Mildly Disturbed in Posterior Cortical Bone of Male Wild-Type Femurs, and the Direction Was Completely Disturbed in Anterior and Posterior Cortical Bone of Sp7 Tg Femurs
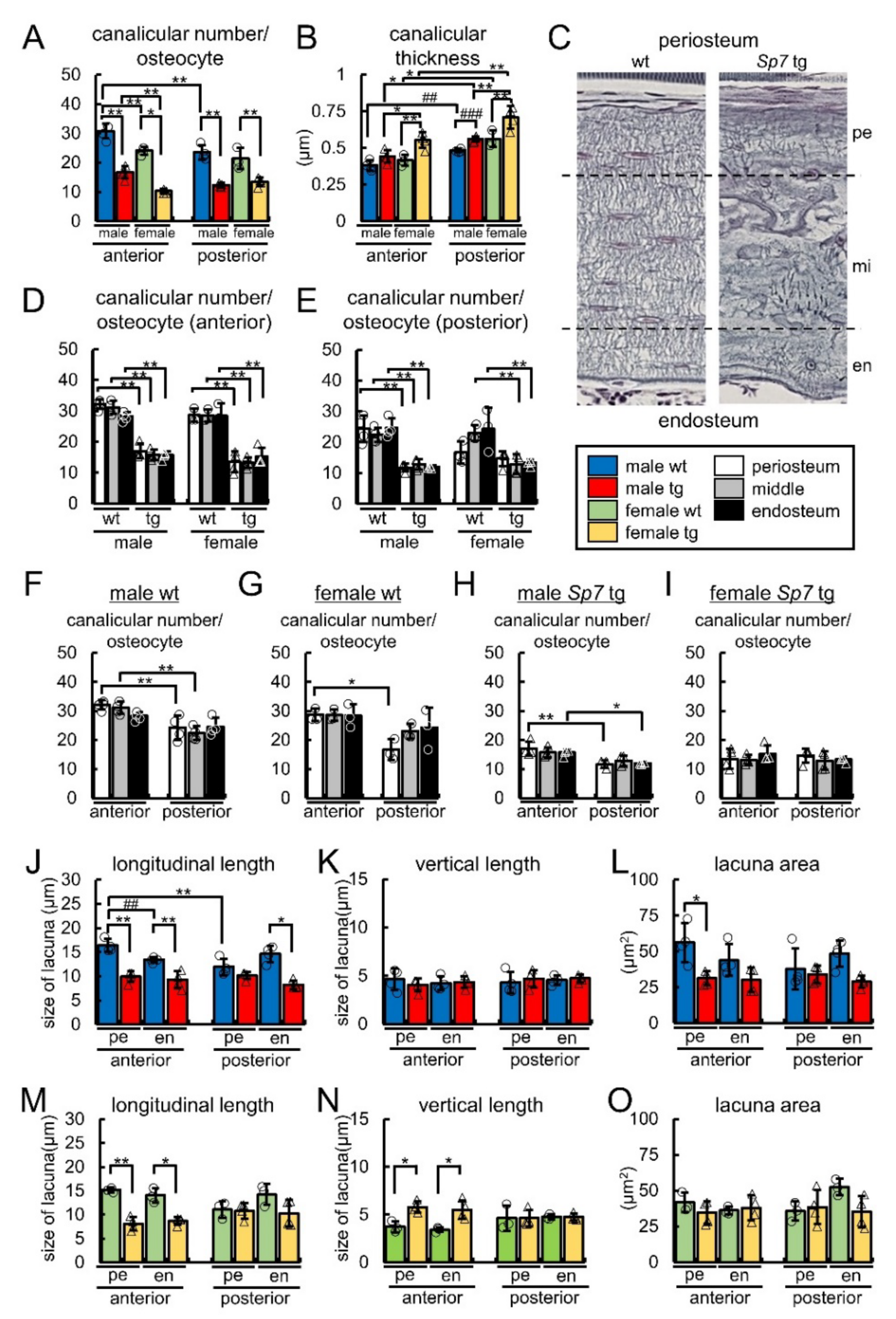
2.5. The Number of Canaliculi Was Markedly Reduced and the Lacunocanalicular Network Was Severely Disorganized in Sp7 Tg Mice, and the Structure of Lacunocanalicular Network Differed in the Compression and Tension Sides, in the Periosteal and Endosteal Sides, and in Genders in Wild-Type Mice and in Sp7 tg Mice except the Lacuna Shape
2.6. The Serum Levels of P1NP Were Similar, Those of Sost Were Reduced, and Osteoblast Marker Gene Expression Was Increased in Sp7 Tg Mice Compared with Those in Wild-Type Mice
2.7. Marked Reduction of Both Trabecular and Cortical Bone in Sp7 Tg Mice by Unloading Due to Reduced Bone Formation, and Increases of Osteoblast and Osteoclast Parameters in Wild-Type Mice but Not in Sp7 Tg Mice by Unloading
2.8. The Expression of Osteoblast Marker Genes, Rankl, and Opg in the Osteoblast-Enriched Fraction during Unloading
2.9. Lack of Differential Expression of Sost in Compression and Tension Sides of Cortical Bone and Increased Serum Sost in Sp7 Tg Mice by Unloading
3. Discussion
4. Materials and Methods
4.1. Animal Study
4.2. Micro-CT Analysis
4.3. Histological Analyses
4.4. Serum Testing
4.5. Real-Time RT-PCR
4.6. Statistical Analysis
Author Contributions
Funding
Institutional Review Board Statement
Informed Consent Statement
Data Availability Statement
Acknowledgments
Conflicts of Interest
References
- Komori, T. Regulation of Proliferation, Differentiation and Functions of Osteoblasts by Runx2. Int. J. Mol. Sci. 2019, 20, 1694. [Google Scholar] [CrossRef] [PubMed] [Green Version]
- Nakashima, K.; Zhou, X.; Kunkel, G.; Zhang, Z.; Deng, J.M.; Behringer, R.R.; de Crombrugghe, B. The novel zinc finger-containing transcription factor osterix is required for osteoblast differentiation and bone formation. Cell 2002, 108, 17–29. [Google Scholar] [CrossRef] [Green Version]
- Baek, W.Y.; de Crombrugghe, B.; Kim, J.E. Postnatally induced inactivation of Osterix in osteoblasts results in the reduction of bone formation and maintenance. Bone 2010, 46, 920–928. [Google Scholar] [CrossRef] [PubMed] [Green Version]
- Qin, X.; Jiang, Q.; Komori, H.; Sakane, C.; Fukuyama, R.; Matsuo, Y.; Ito, K.; Miyazaki, T.; Komori, T. Runt-related transcription factor-2 (Runx2) is required for bone matrix protein gene expression in committed osteoblasts in mice. J. Bone Miner. Res. 2021, 36, 2081–2095. [Google Scholar] [CrossRef]
- Marks, S.C.; Odgren, P.R. Structure and Development of the Skeleton; Academic Press: London, UK, 2002; Volume 1, pp. 3–15. [Google Scholar]
- Martin, R.B. Does osteocyte formation cause the nonlinear refilling of osteons? Bone 2000, 26, 71–78. [Google Scholar] [CrossRef]
- Ehrlich, P.J.; Lanyon, L.E. Mechanical strain and bone cell function: A review. Osteoporos. Int. 2002, 13, 688–700. [Google Scholar] [CrossRef]
- Knothe Tate, M.L. “Whither flows the fluid in bone?” An osteocyte’s perspective. J. Biomech. 2003, 36, 1409–1424. [Google Scholar] [CrossRef]
- Burger, E.; Klein-Nulend, J. Mechanotransduction in bone—role of the lacunocanalicular network. FASEB J. 1999, 13, S101–S112. [Google Scholar] [CrossRef]
- Bonewald, L.; Johnson, M. Osteocytes, mechanosensing and Wnt signaling. Bone 2008, 42, 606–615. [Google Scholar] [CrossRef] [Green Version]
- Noble, B. The osteocyte lineage. Arch. Biochem. Biophys. 2008, 473, 106–111. [Google Scholar] [CrossRef]
- Moriishi, T.; Fukuyama, R.; Ito, M.; Miyazaki, T.; Maeno, T.; Kawai, Y.; Komori, H.; Komori, T. Osteocyte network; a negative regulatory system for bone mass augmented by the induction of rankl in osteoblasts and sost in osteocytes at unloading. PLoS ONE 2012, 7, e40143. [Google Scholar] [CrossRef]
- Weinbaum, S.; Cowin, S.C.; Zeng, Y. A model for the excitation of osteocytes by mechanical loading-induced bone fluid shear stresses. J. Biomech. 1994, 27, 339–360. [Google Scholar] [CrossRef]
- Schurman, C.A.; Verbruggen, S.W.; Alliston, T. Disrupted osteocyte connectivity and pericellular fluid flow in bone with aging and defective TGF-β signaling. Proc. Natl. Acad. Sci. USA 2021, 118, e2023999118. [Google Scholar] [CrossRef]
- Van Tol, A.F.; Schemenz, V.; Wagermaier, W.; Roschger, A.; Razi, H.; Vitienes, I.; Fratzl, P.; Willie, B.M.; Weinkamer, R. The mechanoresponse of bone is closely related to the osteocyte lacunocanalicular network architecture. Proc. Natl. Acad. Sci. USA 2020, 117, 32251–32259. [Google Scholar] [CrossRef]
- Tiede-Lewis, L.M.; Dallas, S.L. Changes in the osteocyte lacunocanalicular network with aging. Bone 2019, 122, 101–113. [Google Scholar] [CrossRef]
- Razi, H.; Birkhold, A.I.; Weinkamer, R.; Duda, G.N.; Willie, B.M.; Checa, S. Aging Leads to a Dysregulation in Mechanically Driven Bone Formation and Resorption. J. Bone Miner. Res. 2015, 30, 1864–1873. [Google Scholar] [CrossRef]
- Felix, R.; Philip, K.; Andreas, R.; Michael, K.; Andrea, B.; Gerlinde, M.G.; Paul, R.; Wolfgang, W.; Richard, W. Spatial heterogeneity in the canalicular density of the osteocyte network in human osteons. Bone Rep. 2017, 6, 101–108. [Google Scholar]
- Komori, T. Animal models for osteoporosis. Eur. J. Pharmacol. 2015, 759, 287–294. [Google Scholar] [CrossRef]
- Galea, G.L.; Lanyon, L.E.; Price, J.S. Sclerostin’s role in bone’s adaptive response to mechanical loading. Bone 2017, 96, 38–44. [Google Scholar] [CrossRef] [Green Version]
- Liu, W.; Toyosawa, S.; Furuichi, T.; Kanatani, N.; Yoshida, C.; Liu, Y.; Himeno, M.; Narai, S.; Yamaguchi, A.; Komori, T. Overexpression of Cbfa1 in osteoblasts inhibits osteoblast maturation and causes osteopenia with multiple fractures. J. Cell Biol. 2001, 155, 157–166. [Google Scholar] [CrossRef] [Green Version]
- Yoshida, C.A.; Komori, H.; Maruyama, Z.; Miyazaki, T.; Kawasaki, K.; Furuichi, T.; Fukuyama, R.; Mori, M.; Yamana, K.; Nakamura, K.; et al. SP7 Inhibits Osteoblast Differentiation at a Late Stage in Mice. PLoS ONE 2012, 7, e32364. [Google Scholar]
- Kennedy, O.D.; Laudier, D.M.; Majeska, R.J.; Sun, H.B.; Schaffler, M.B. Osteocyte apoptosis is required for production of osteoclastogenic signals following bone fatigue in vivo. Bone 2014, 64, 132–137. [Google Scholar] [CrossRef] [Green Version]
- Cheung, W.Y.; Fritton, J.C.; Morgan, S.A.; Seref-Ferlengez, Z.; Basta-Pljakic, J.; Thi, M.M.; Suadicani, S.O.; Spray, D.C.; Majeska, R.J.; Schaffler, M.B. Pannexin-1 and P2X7-Receptor Are Required for Apoptotic Osteocytes in Fatigued Bone to Trigger RANKL Production in Neighboring Bystander Osteocytes. J. Bone Miner. Res. 2016, 31, 890–899. [Google Scholar] [CrossRef] [Green Version]
- Komori, T. Cell Death in Chondrocytes, Osteoblasts, and Osteocytes. Int. J. Mol. Sci. 2016, 17, 2045. [Google Scholar] [CrossRef] [Green Version]
- Sakai, A.; Nakamura, T. Changes in trabecular bone turnover and bone marrow cell development in tail-suspended mice. J Musculoskelet. Neuronal Interact. 2001, 1, 387–392. [Google Scholar]
- Moharrer, Y.; Boerckel, J.D. Tunnels in the rock: Dynamics of osteocyte morphogenesis. Bone 2021, 153, 116104. [Google Scholar] [CrossRef]
- Moriishi, T.; Maruyama, Z.; Fukuyama, R.; Ito, M.; Miyazaki, T.; Kitaura, H.; Ohnishi, H.; Furuichi, T.; Kawai, Y.; Masuyama, R.; et al. Overexpression of Bcl2 in osteoblasts inhibits osteoblast differentiation and induces osteocyte apoptosis. PLoS ONE 2011, 6, e27487. [Google Scholar] [CrossRef]
- Komori, T. Functions of the osteocyte network in the regulation of bone mass. Cell Tissue Res. 2013, 352, 191–198. [Google Scholar] [CrossRef] [Green Version]
- Moriishi, T.; Ozasa, R.; Ishimoto, T.; Nakano, T.; Hasegawa, T.; Miyazaki, T.; Liu, W.; Fukuyama, R.; Wang, Y.; Komori, H.; et al. Osteocalcin is necessary for the alignment of apatite crystallites, but not glucose metabolism, testosterone synthesis, or muscle mass. PLoS Genet. 2020, 16, e1008586. [Google Scholar] [CrossRef]
- Ishimoto, T.; Kawahara, K.; Matsugaki, A.; Kamioka, H.; Nakano, T. Quantitative Evaluation of Osteocyte Morphology and Bone Anisotropic Extracellular Matrix in Rat Femur. Calcif. Tissue Int. 2021, 109, 434–444. [Google Scholar] [CrossRef]
- Kerschnitzki, M.; Wagermaier, W.; Roschger, P.; Seto, J.; Shahar, R.; Duda, G.N.; Mundlos, S.; Fratzl, P. The organization of the osteocyte network mirrors the extracellular matrix orientation in bone. J. Struct. Biol. 2011, 173, 303–311. [Google Scholar] [CrossRef] [PubMed]
- Genthial, R.; Beaurepaire, E.; Schanne-Klein, M.C.; Peyrin, F.; Farlay, D.; Olivier, C.; Bala, Y.; Boivin, G.; Vial, J.C.; Débarre, D.; et al. Label-free imaging of bone multiscale porosity and interfaces using third-harmonic generation microscopy. Sci. Rep. 2017, 7, 3419. [Google Scholar] [CrossRef] [PubMed]
- Silva, M.J.; Brodt, M.D.; Wopenka, B.; Thomopoulos, S.; Williams, D.; Wassen, M.H.; Ko, M.; Kusano, N.; Bank, R.A. Decreased collagen organization and content are associated with reduced strength of demineralized and intact bone in the SAMP6 mouse. J. Bone Miner. Res. 2006, 21, 78–88. [Google Scholar] [CrossRef] [PubMed]
- Kusuzaki, K.; Kageyama, N.; Shinjo, H.; Murata, H.; Takeshita, H.; Ashihara, T.; Hirasawa, Y. A staining method for bone canaliculi. Acta Orthop. Scand. 1995, 66, 166–168. [Google Scholar] [CrossRef]
- Kusuzaki, K.; Kageyama, N.; Shinjo, H.; Takeshita, H.; Murata, H.; Hashiguchi, S.; Ashihara, T.; Hirasawa, Y. Development of bone canaliculi during bone repair. Bone 2000, 27, 655–659. [Google Scholar] [CrossRef]
- Okada, S.; Yoshida, S.; Ashrafi, S.H.; Schraufnagel, D.E. The canalicular structure of compact bone in the rat at different ages. Microsc. Microanal. 2002, 8, 104–115. [Google Scholar] [CrossRef]
- Maruyama, Z.; Yoshida, C.A.; Furuichi, T.; Amizuka, N.; Ito, M.; Fukuyama, R.; Miyazaki, T.; Kitaura, H.; Nakamura, K.; Fujita, T.; et al. Runx2 determines bone maturity and turnover rate in postnatal bone development and is involved in bone loss in estrogen deficiency. Dev. Dyn. 2007, 236, 1876–1890. [Google Scholar] [CrossRef]











Publisher’s Note: MDPI stays neutral with regard to jurisdictional claims in published maps and institutional affiliations. |
© 2022 by the authors. Licensee MDPI, Basel, Switzerland. This article is an open access article distributed under the terms and conditions of the Creative Commons Attribution (CC BY) license (https://creativecommons.org/licenses/by/4.0/).
Share and Cite
Moriishi, T.; Ito, T.; Fukuyama, R.; Qin, X.; Komori, H.; Kaneko, H.; Matsuo, Y.; Yoshida, N.; Komori, T. Sp7 Transgenic Mice with a Markedly Impaired Lacunocanalicular Network Induced Sost and Reduced Bone Mass by Unloading. Int. J. Mol. Sci. 2022, 23, 3173. https://doi.org/10.3390/ijms23063173
Moriishi T, Ito T, Fukuyama R, Qin X, Komori H, Kaneko H, Matsuo Y, Yoshida N, Komori T. Sp7 Transgenic Mice with a Markedly Impaired Lacunocanalicular Network Induced Sost and Reduced Bone Mass by Unloading. International Journal of Molecular Sciences. 2022; 23(6):3173. https://doi.org/10.3390/ijms23063173
Chicago/Turabian StyleMoriishi, Takeshi, Takuro Ito, Ryo Fukuyama, Xin Qin, Hisato Komori, Hitomi Kaneko, Yuki Matsuo, Noriaki Yoshida, and Toshihisa Komori. 2022. "Sp7 Transgenic Mice with a Markedly Impaired Lacunocanalicular Network Induced Sost and Reduced Bone Mass by Unloading" International Journal of Molecular Sciences 23, no. 6: 3173. https://doi.org/10.3390/ijms23063173
APA StyleMoriishi, T., Ito, T., Fukuyama, R., Qin, X., Komori, H., Kaneko, H., Matsuo, Y., Yoshida, N., & Komori, T. (2022). Sp7 Transgenic Mice with a Markedly Impaired Lacunocanalicular Network Induced Sost and Reduced Bone Mass by Unloading. International Journal of Molecular Sciences, 23(6), 3173. https://doi.org/10.3390/ijms23063173
