The Efficacy of Fibrinogen Concentrates in Relation to Cryoprecipitate in Restoring Clot Integrity and Stability against Lysis
Abstract
1. Introduction
2. Results
2.1. Fibrinogen Supplementation Augments Clot Formation and Stability against Lysis
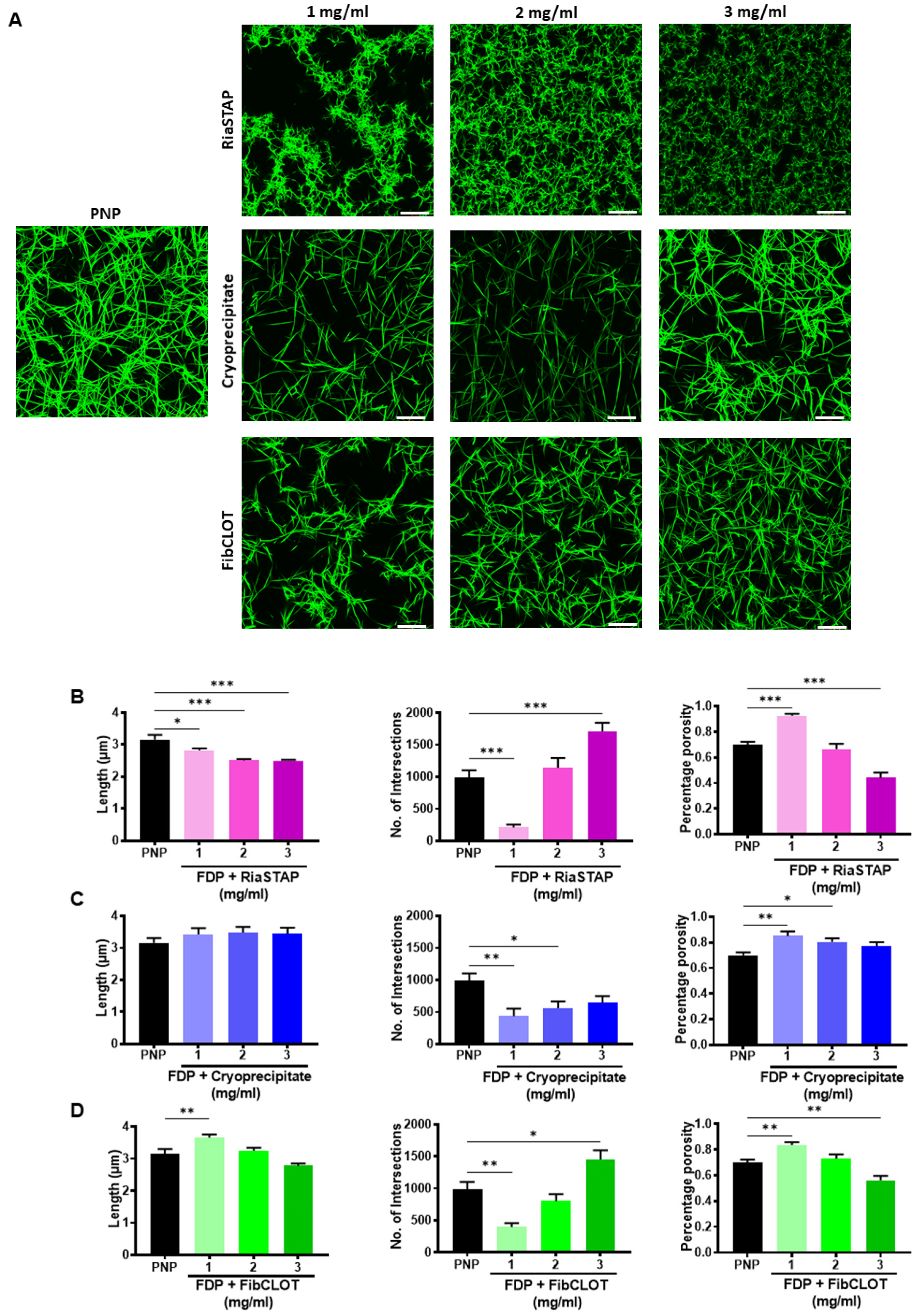
2.2. The Fibrinogen Source Impacts on Fibrin Network Structure
2.3. Additional Factors Contained within Fibrinogen Sources
2.4. Fibrinogen Supplementation Recovers Clot Strength in a Hemodilution Model
2.5. Fibrinogen Supplementation Enhances Thrombus Stability against Fibrinolytic Degradation
3. Discussion
4. Methods
4.1. Subjects or Blood Collection
4.2. Fibrinogen Depletion Models
4.3. Turbidity Assays
4.4. Thromboelastography
4.5. Confocal Microscopy
4.6. Determination of Plasma Protein Concentrations
4.7. Quantra® Haemostasis Analyser
4.8. Chandler Model Thrombi
4.9. Statistical Analysis
Author Contributions
Funding
Institutional Review Board Statement
Informed Consent Statement
Data Availability Statement
Acknowledgments
Conflicts of Interest
References
- Simmons, J.W.; Pittet, J.F.; Pierce, B. Trauma-induced coagulopathy. Nat. Rev. Dis. Primers 2021, 7, 30. [Google Scholar] [CrossRef] [PubMed]
- Dobson, G.P.; Letson, H.L.; Sharma, R.; Sheppard, F.R.; Cap, A.P. Mechanisms of early trauma-induced coagulopathy: The clot thickens or not? J. Trauma Acute Care Surg. 2015, 79, 301–309. [Google Scholar] [CrossRef] [PubMed]
- Franchini, M.; Lippi, G. Fibrinogen replacement therapy: A critical review of the literature. High. Speed Blood Transfus. Equip. 2012, 10, 23–27. [Google Scholar] [CrossRef]
- Schlimp, C.J.; Schochl, H. The role of fibrinogen in trauma-induced coagulopathy. Hämostaseologie 2014, 34, 29–39. [Google Scholar] [CrossRef]
- Martini, W.Z. Coagulopathy by hypothermia and acidosis: Mechanisms of thrombin generation and fibrinogen availability. J. Trauma Acute Care Surg. 2009, 67, 202–209. [Google Scholar] [CrossRef] [PubMed]
- Hiippala, S.T.; Myllyla, G.J.; Vahtera, E.M. Hemostatic factors and replacement of major blood loss with plasma-poor red cell concentrates. Anesth. Analg. 1995, 81, 360–365. [Google Scholar] [PubMed]
- Maegele, M.; Schöchl, H.; Cohen, M.J. An update on the coagulopathy of trauma. Shock 2014, 41, 21–25. [Google Scholar] [CrossRef]
- Blome, M.; Isgro, F.; Kiessling, A.H.; Skuras, J.; Haubelt, H.; Saggau, W.; Hellstern, P. Relationship between factor XIII activity, fibrinogen, haemostasis screening tests and postoperative bleeding in cardiopulmonary bypass surgery. Thromb. Haemost. 2005, 93, 1101–1107. [Google Scholar] [CrossRef]
- Gerlach, R.; Tolle, F.; Raabe, A.; Zimmermann, M.; Siegemund, A.; Seifert, V. Increased risk for postoperative hemorrhage after intracranial surgery in patients with decreased factor XIII activity: Implications of a prospective study. Stroke 2002, 33, 1618–1623. [Google Scholar] [CrossRef]
- Kubisz, P.; Dobrotova, M.; Necas, L.; Stasko, J.; Simurda, T. Perioperative coagulation management in a patient with congenital afibrinogenemia during revision total hip arthroplasty. Semin. Thromb. Hemost. 2016, 42, 689–692. [Google Scholar] [CrossRef]
- Rourke, C.; Curry, N.; Khan, S.; Taylor, R.; Raza, I.; Davenport, R.; Stanworth, S.; Brohi, K. Fibrinogen levels during trauma hemorrhage, response to replacement therapy, and association with patient outcomes. J. Thromb. Haemost. 2012, 10, 1342–1351. [Google Scholar] [CrossRef] [PubMed]
- Joint United Kingdom (UK) Blood Transfusion and Tissue Transplantation Services Professional Advisory Committee. 7.3: Transfusion Management of Major Haemorrhage, 5th ed.; TSO: Norwich, UK, 2013. [Google Scholar]
- Spahn, D.R.; Bouillon, B.; Cerny, V.; Duranteau, J.; Filipescu, D.; Hunt, B.J.; Komadina, R.; Maegele, M.; Nardi, G.; Riddez, L.; et al. The European guideline on management of major bleeding and coagulopathy following trauma: Fifth edition. Crit. Care 2019, 23, 98. [Google Scholar] [CrossRef] [PubMed]
- Curry, N.; Rourke, C.; Davenport, R.; Beer, S.; Pankhurst, L.; Deary, A.; Thomas, H.; Llewelyn, C.; Green, L.; Doughty, H.; et al. Early cryoprecipitate for major haemorrhage in trauma: A randomised controlled feasibility trial. Br. J. Anaesth. 2015, 115, 76–83. [Google Scholar] [CrossRef] [PubMed]
- Marsden, M.; Benger, J.; Brohi, K.; Curry, N.; Foley, C.; Green, L.; Lucas, J.; Rossetto, A.; Stanworth, S.; Thomas, H.; et al. Coagulopathy, cryoprecipitate and CRYOSTAT-2: Realising the potential of a nationwide trauma system for a national clinical trial. Br. J. Anaesth. 2019, 122, 164–169. [Google Scholar] [CrossRef] [PubMed]
- Simurda, T.; Asselta, R.; Zolkova, J.; Brunclikova, M.; Dobrotova, M.; Kolkova, Z.; Loderer, D.; Skornova, I.; Hudecek, J.; Lasabova, Z.; et al. Congenital afibrinogenemia and hypofibrinogenemia: Laboratory and genetic testing in rare bleeding disorders with life-threatening clinical manifestations and challenging management. Diagnostics 2021, 11, 2140. [Google Scholar] [CrossRef] [PubMed]
- Winearls, J.; Wullschleger, M.; Wake, E.; McQuilten, Z.; Reade, M.; Hurn, C.; Ryan, G.; Trout, M.; Walsham, J.; Holley, A.; et al. Fibrinogen early in severe trauma studY (FEISTY): Results from an Australian multicentre randomised controlled pilot trial. Crit. Care Resusc. 2021, 23, 32–46. [Google Scholar] [CrossRef]
- Nascimento, B.; Callum, J.; Tien, H.; Peng, H.; Rizoli, S.; Karanicolas, P.; Alam, A.; Xiong, W.; Selby, R.; Garzon, A.-M.; et al. Fibrinogen in the initial resuscitation of severe trauma (FiiRST): A randomized feasibility trial. Br. J. Anaesth. 2016, 117, 775–782. [Google Scholar] [CrossRef]
- Curry, N.; Foley, C.; Wong, H.; Mora, A.; Curnow, E.; Zarankaite, A.; Hodge, R.; Hopkins, V.; Deary, A.; Ray, J.; et al. Early fibrinogen concentrate therapy for major haemorrhage in trauma (E-FIT 1): Results from a UK multi-centre, randomised, double blind, placebo-controlled pilot trial. Crit. Care 2018, 22, 164. [Google Scholar] [CrossRef]
- Casini, A.; de Moerloose, P. Fibrinogen concentrates in hereditary fibrinogen disorders: Past, present and future. Haemophilia 2020, 26, 25–32. [Google Scholar] [CrossRef]
- Simurda, T.; Stanciakova, L.; Stasko, J.; Dobrotova, M.; Kubisz, P. Yes or no for secondary prophylaxis in afibrinogenemia? Blood Coagul. Fibrinolysis 2015, 26, 978–980. [Google Scholar] [CrossRef]
- Chernysh, I.N.; Weisel, J.W. Dynamic imaging of fibrin network formation correlated with other measures of polymerization. Blood 2008, 111, 4854–4861. [Google Scholar] [CrossRef] [PubMed]
- Morrow, G.; Carlier, M.; Dasgupta, S.; Craigen, F.; Mutch, N.; Curry, N. Fibrinogen replacement therapy for traumatic coagulopathy: Does the fibrinogen source matter? Int. J. Mol. Sci. 2021, 22, 2185. [Google Scholar] [CrossRef] [PubMed]
- Gabriel, D.; Muga, K.; Boothroyd, E. The effect of fibrin structure on fibrinolysis. J. Biol. Chem. 1992, 267, 24259–24263. [Google Scholar] [CrossRef]
- Longstaff, C.; Thelwell, C.; Williams, S.C.; Silva, M.M.C.G.; Szabó, L.; Kolev, K. The interplay between tissue plasminogen activator domains and fibrin structures in the regulation of fibrinolysis: Kinetic and microscopic studies. Blood 2011, 117, 661–668. [Google Scholar] [CrossRef] [PubMed]
- Collet, J.P.; Park, D.; Lesty, C.; Soria, J.; Soria, C.; Montalescot, G.; Weisel, J.W. Influence of fibrin network conformation and fibrin fiber diameter on fibrinolysis speed: Dynamic and structural approaches by confocal microscopy. Arterioscler. Thromb. Vasc. Biol. 2000, 20, 1354–1361. [Google Scholar] [CrossRef]
- García, X.; Seyve, L.; Tellier, Z.; Chevreux, G.; Bihoreau, N.; Polack, B.; Caton, F. Aggregates dramatically alter fibrin ultrastructure. Biophys. J. 2020, 118, 172–181. [Google Scholar] [CrossRef]
- Neisser-Svae, A.; Hegener, O.; Görlinger, K. Differences in the biochemical composition of three plasma derived human fibrinogen concentrates. Thromb. Res. 2021, 205, 44–46. [Google Scholar] [CrossRef]
- Galanakis, D.K.; Lane, B.P.; Simon, S.R. Albumin modulates lateral assembly of fibrin polymers: Evidence of enhanced fine fibril formation and of unique synergism with fibrinogen. Biochemistry 1987, 26, 2389–2400. [Google Scholar] [CrossRef]
- Zeng, Z.; Fagnon, M.; Chakravarthula, T.N.; Alves, N.J. Fibrin clot formation under diverse clotting conditions: Comparing turbidimetry and thromboelastography. Thromb. Res. 2020, 187, 48–55. [Google Scholar] [CrossRef]
- Davis, H.; Miller, S.; Case, E.; Leach, J. Supplementation of fibrin gels with sodium chloride enhances physical properties and ensuing osteogenic response. Acta Biomater. 2011, 7, 691–699. [Google Scholar] [CrossRef]
- Di Stasio, E.; Nagaswami, C.; Weisel, J.W.; Di Cera, E. Cl- regulates the structure of the fibrin clot. Biophys. J. 1998, 75, 1973–1979. [Google Scholar] [CrossRef][Green Version]
- Manco-Johnson, M.J.; DiMichele, D.; Castaman, G.; Fremann, S.; Knaub, S.; Kalina, U.; Peyvandi, F.; Piseddu, G.; Mannucci, P. For the fibrinogen concentrate study group pharmacokinetics and safety of fibrinogen concentrate. J. Thromb. Haemost. 2009, 7, 2064–2069. [Google Scholar] [CrossRef] [PubMed]
- Djambas Khayat, C.; El Khorassani, M.; Lambert, T.; Gay, V.; Barthez-Toullec, M.; Lamazure, J.; Henriet, C.; Bridey, F.; Négrier, C. Clinical pharmacology, efficacy and safety study of a triple-secured fibrinogen concentrate in adults and adolescent patients with congenital fibrinogen deficiency. J. Thromb. Haemost. 2019, 17, 635–644. [Google Scholar] [CrossRef] [PubMed]
- Siebenlist, K.R.; Meh, D.A.; Mosesson, M.W. Plasma factor XIII binds specifically to fibrinogen molecules containing gamma chains. Biochemistry 1996, 35, 10448–10453. [Google Scholar] [CrossRef] [PubMed]
- Collet, J.-P.; Shuman, H.; Ledger, R.E.; Lee, S.; Weisel, J.W. The elasticity of an individual fibrin fiber in a clot. Proc. Natl. Acad. Sci. USA 2005, 102, 9133–9137. [Google Scholar] [CrossRef]
- Ryan, E.A.; Mockros, L.F.; Stern, A.M.; Lorand, L. Influence of a natural and a synthetic inhibitor of factor XIIIa on fibrin clot rheology. Biophys. J. 1999, 77, 2827–2836. [Google Scholar] [CrossRef]
- Standeven, K.F.; Carter, A.M.; Grant, P.J.; Weisel, J.W.; Chernysh, I.; Masova, L.; Lord, S.T.; Ariëns, R.A.S. Functional analysis of fibrin γ-chain cross-linking by activated factor XIII: Determination of a cross-linking pattern that maximizes clot stiffness. Blood 2007, 110, 902–907. [Google Scholar] [CrossRef]
- Hethershaw, E.; La Corte, A.L.C.; Duval, C.; Ali, M.; Grant, P.J.; Ariens, R.; Philippou, H. The effect of blood coagulation factor XIII on fibrin clot structure and fibrinolysis. J. Thromb. Haemost. 2014, 12, 197–205. [Google Scholar] [CrossRef]
- Gaffney, P.; Whitaker, A. Fibrin crosslinks and lysis rates. Thromb. Res. 1979, 14, 85–94. [Google Scholar] [CrossRef]
- Sakata, Y.; Aoki, N. Significance of cross-linking of α2-plasmin inhibitor to fibrin in inhibition of fibrinolysis and in hemostasis. J. Clin. Investig. 1982, 69, 536–542. [Google Scholar] [CrossRef]
- Fraser, S.R.; Booth, N.A.; Mutch, N.J. The antifibrinolytic function of factor XIII is exclusively expressed through alpha-antiplasmin cross-linking. Blood 2011, 117, 6371–6374. [Google Scholar] [CrossRef] [PubMed]
- Mutch, N.J.; Koikkalainen, J.S.; Fraser, S.R.; Duthie, K.M.; Griffin, M.; Mitchell, J.; Watson, H.G.; Booth, N.A. Model thrombi formed under flow reveal the role of factor XIII-mediated cross-linking in resistance to fibrinolysis. J. Thromb. Haemost. 2010, 8, 2017–2024. [Google Scholar] [CrossRef] [PubMed]
- Mutch, N.J.; Moore, N.R.; Wang, E.; Booth, N.A. Thrombus lysis by uPA, scuPA and tPA is regulated by plasma TAFI. J. Thromb. Haemost. 2003, 1, 2000–2007. [Google Scholar] [CrossRef] [PubMed]
- Shenkman, B.; Budnik, I.; Einav, Y.; Hauschner, H.; Andrejchin, M.; Martinowitz, U. Model of trauma-induced coagulopathy including hemodilution, fibrinolysis, acidosis, and hypothermia. J. Trauma Acute Care Surg. 2017, 82, 287–292. [Google Scholar] [CrossRef] [PubMed]
- Longstaff, C.; Fibrinolysis, T.S.O. Development of Shiny app tools to simplify and standardize the analysis of hemostasis assay data: Communication from the SSC of the ISTH. J. Thromb. Haemost. 2017, 15, 1044–1046. [Google Scholar] [CrossRef]








| Publisher’s Note: MDPI stays neutral with regard to jurisdictional claims in published maps and institutional affiliations. | 
© 2022 by the authors. Licensee MDPI, Basel, Switzerland. This article is an open access article distributed under the terms and conditions of the Creative Commons Attribution (CC BY) license (https://creativecommons.org/licenses/by/4.0/).
Share and Cite
Whyte, C.S.; Rastogi, A.; Ferguson, E.; Donnarumma, M.; Mutch, N.J. The Efficacy of Fibrinogen Concentrates in Relation to Cryoprecipitate in Restoring Clot Integrity and Stability against Lysis. Int. J. Mol. Sci. 2022, 23, 2944. https://doi.org/10.3390/ijms23062944
Whyte CS, Rastogi A, Ferguson E, Donnarumma M, Mutch NJ. The Efficacy of Fibrinogen Concentrates in Relation to Cryoprecipitate in Restoring Clot Integrity and Stability against Lysis. International Journal of Molecular Sciences. 2022; 23(6):2944. https://doi.org/10.3390/ijms23062944
Chicago/Turabian StyleWhyte, Claire S., Akriti Rastogi, Ellis Ferguson, Michela Donnarumma, and Nicola J. Mutch. 2022. "The Efficacy of Fibrinogen Concentrates in Relation to Cryoprecipitate in Restoring Clot Integrity and Stability against Lysis" International Journal of Molecular Sciences 23, no. 6: 2944. https://doi.org/10.3390/ijms23062944
APA StyleWhyte, C. S., Rastogi, A., Ferguson, E., Donnarumma, M., & Mutch, N. J. (2022). The Efficacy of Fibrinogen Concentrates in Relation to Cryoprecipitate in Restoring Clot Integrity and Stability against Lysis. International Journal of Molecular Sciences, 23(6), 2944. https://doi.org/10.3390/ijms23062944
 
         
                                                

