Hypoxia-Inducible Factor-2 Alpha Regulates the Migration of Fibroblast-like Synoviocytes via Oxidative Stress-Induced CD70 Expression in Patients with Rheumatoid Arthritis
Abstract
1. Introduction
2. Results
2.1. IL-17- and TNF-α-Induced CD70 Expression in RA FLS
2.2. CD27 Is Difficult to Detect in RA FLS
2.3. CD70 Expression Is Regulated by ROS in RA FLS
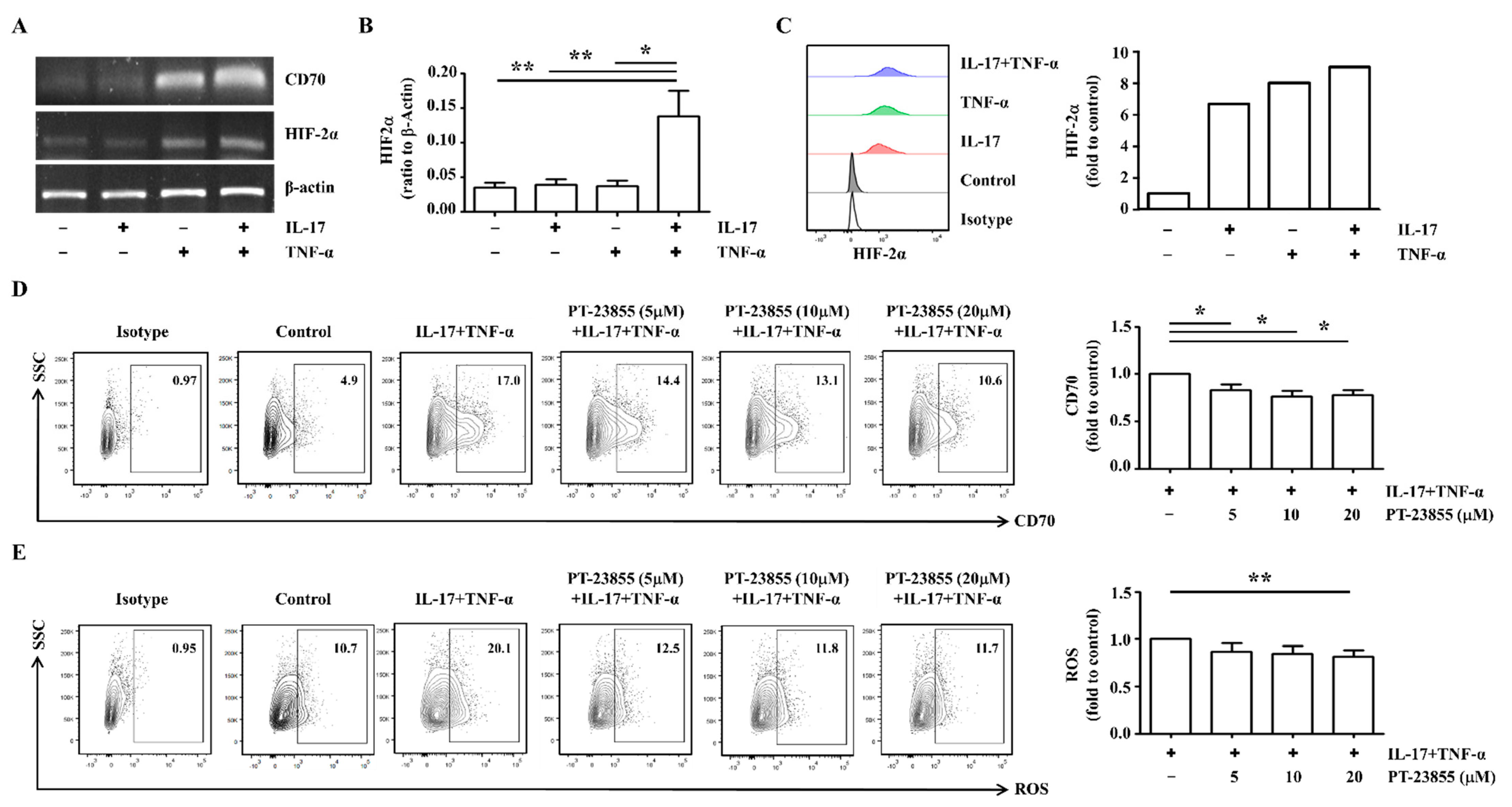
2.4. HIF-2α Inhibition Decreased CD70 Expression in RA FLS
2.5. Enhanced Expression of CD70 Is Associated with Increased Migration in RS FLS
3. Discussion
4. Materials and Methods
4.1. Human Subjects
4.2. Ethics Statement
4.3. Real-Time PCR and RT-PCR
4.4. Flow Cytometry Analysis
4.5. Enzyme-Linked Immunosorbent Assay (ELISA)
4.6. Wound Migration Assay
4.7. Transwell Migration Assay
4.8. Statistical Analysis
Author Contributions
Funding
Institutional Review Board Statement
Informed Consent Statement
Data Availability Statement
Conflicts of Interest
References
- Firestein, G.S. Evolving concepts of rheumatoid arthritis. Nature 2003, 423, 356–361. [Google Scholar] [CrossRef]
- Miossec, P. Rheumatoid arthritis: Still a chronic disease. Lancet 2013, 381, 884–886. [Google Scholar] [CrossRef]
- Lundy, S.K.; Sarkar, S.; Tesmer, L.A.; Fox, D.A. Cells of the synovium in rheumatoid arthritis. T lymphocytes. Arthritis Res. Ther. 2007, 9, 202. [Google Scholar] [CrossRef][Green Version]
- Nevius, E.; Gomes, A.C.; Pereira, J.P. Inflammatory Cell Migration in Rheumatoid Arthritis: A Comprehensive Review. Clin. Rev. Allergy Immunol. 2016, 51, 59–78. [Google Scholar] [CrossRef]
- Phull, A.R.; Nasir, B.; Haq, I.U.; Kim, S.J. Oxidative stress, consequences and ROS mediated cellular signaling in rheumatoid arthritis. Chem. Biol. Interact. 2018, 281, 121–136. [Google Scholar] [CrossRef]
- Lee, H.R.; Yoo, S.J.; Kim, J.; Yoo, I.S.; Park, C.K.; Kang, S.W. The effect of nicotinamide adenine dinucleotide phosphate oxidase 4 on migration and invasion of fibroblast-like synoviocytes in rheumatoid arthritis. Arthritis Res. Ther. 2020, 22, 116. [Google Scholar] [CrossRef]
- Goodwin, R.G.; Alderson, M.R.; Smith, C.A.; Armitage, R.J.; VandenBos, T.; Jerzy, R.; Tough, T.W.; Schoenborn, M.A.; Davis-Smith, T.; Hennen, K.; et al. Molecular and biological characterization of a ligand for CD27 defines a new family of cytokines with homology to tumor necrosis factor. Cell 1993, 73, 447–456. [Google Scholar] [CrossRef]
- Hintzen, R.Q.; Lens, S.M.; Koopman, G.; Pals, S.T.; Spits, H.; van Lier, R.A. CD70 represents the human ligand for CD27. Int. Immunol. 1994, 6, 477–480. [Google Scholar] [CrossRef]
- Hintzen, R.Q.; Lens, S.M.; Lammers, K.; Kuiper, H.; Beckmann, M.P.; van Lier, R.A. Engagement of CD27 with its ligand CD70 provides a second signal for T cell activation. J. Immunol. 1995, 154, 2612–2623. [Google Scholar]
- Tesselaar, K.; Gravestein, L.A.; van Schijndel, G.M.; Borst, J.; van Lier, R.A. Characterization of murine CD70, the ligand of the TNF receptor family member CD27. J. Immunol. 1997, 159, 4959–4965. [Google Scholar]
- Watts, T.H. TNF/TNFR family members in costimulation of T cell responses. Annu. Rev. Immunol. 2005, 23, 23–68. [Google Scholar] [CrossRef]
- Croft, M. The role of TNF superfamily members in T-cell function and diseases. Nat. Rev. Immunol. 2009, 9, 271–285. [Google Scholar] [CrossRef]
- Law, C.L.; Gordon, K.A.; Toki, B.E.; Yamane, A.K.; Hering, M.A.; Cerveny, C.G.; Petroziello, J.M.; Ryan, M.C.; Smith, L.; Simon, R.; et al. Lymphocyte activation antigen CD70 expressed by renal cell carcinoma is a potential therapeutic target for anti-CD70 antibody-drug conjugates. Cancer Res. 2006, 66, 2328–2337. [Google Scholar] [CrossRef]
- Ruf, M.; Mittmann, C.; Nowicka, A.M.; Hartmann, A.; Hermanns, T.; Poyet, C.; van den Broek, M.; Sulser, T.; Moch, H.; Schraml, P. pVHL/HIF-regulated CD70 expression is associated with infiltration of CD27+ lymphocytes and increased serum levels of soluble CD27 in clear cell renal cell carcinoma. Clin. Cancer Res. 2015, 21, 889–898. [Google Scholar] [CrossRef]
- Burchill, M.A.; Tamburini, B.A.; Kedl, R.M. T cells compete by cleaving cell surface CD27 and blocking access to CD70-bearing APCs. Eur. J. Immunol. 2015, 45, 3140–3149. [Google Scholar] [CrossRef]
- Yoshino, K.; Kishibe, K.; Nagato, T.; Ueda, S.; Komabayashi, Y.; Takahara, M.; Harabuchi, Y. Expression of CD70 in nasal natural killer/T cell lymphoma cell lines and patients; its role for cell proliferation through binding to soluble CD27. Br. J. Haematol. 2013, 160, 331–342. [Google Scholar] [CrossRef]
- Gattorno, M.; Prigione, I.; Vignola, S.; Falcini, F.; Chiesa, S.; Morandi, F.; Picco, P.; Buoncompagni, A.; Martini, A.; Pistoia, V. Levels of soluble CD27 in sera and synovial fluid and its expression on memory T cells in patients with juvenile idiopathic arthritides. Clin. Exp. Rheumatol. 2002, 20, 863–866. [Google Scholar]
- Lee, W.W.; Yang, Z.Z.; Li, G.; Weyand, C.M.; Goronzy, J.J. Unchecked CD70 expression on T cells lowers threshold for T cell activation in rheumatoid arthritis. J. Immunol. 2007, 179, 2609–2615. [Google Scholar] [CrossRef]
- Park, J.K.; Han, B.K.; Park, J.A.; Woo, Y.J.; Kim, S.Y.; Lee, E.Y.; Lee, E.B.; Chalan, P.; Boots, A.M.; Song, Y.W. CD70-expressing CD4 T cells produce IFN-gamma and IL-17 in rheumatoid arthritis. Rheumatology 2014, 53, 1896–1900. [Google Scholar] [CrossRef]
- Fearon, U.; Canavan, M.; Biniecka, M.; Veale, D.J. Hypoxia, mitochondrial dysfunction and synovial invasiveness in rheumatoid arthritis. Nat. Rev. Rheumatol. 2016, 12, 385–397. [Google Scholar] [CrossRef]
- Konisti, S.; Kiriakidis, S.; Paleolog, E.M. Hypoxia—A key regulator of angiogenesis and inflammation in rheumatoid arthritis. Nat. Rev. Rheumatol. 2012, 8, 153–162. [Google Scholar] [CrossRef]
- Gaber, T.; Dziurla, R.; Tripmacher, R.; Burmester, G.R.; Buttgereit, F. Hypoxia inducible factor (HIF) in rheumatology: Low O2! See what HIF can do! Ann. Rheum. Dis. 2005, 64, 971–980. [Google Scholar] [CrossRef]
- Ryu, J.H.; Chae, C.S.; Kwak, J.S.; Oh, H.; Shin, Y.; Huh, Y.H.; Lee, C.G.; Park, Y.W.; Chun, C.H.; Kim, Y.M.; et al. Hypoxia-inducible factor-2alpha is an essential catabolic regulator of inflammatory rheumatoid arthritis. PLoS Biol. 2014, 12, e1001881. [Google Scholar] [CrossRef]
- Kitajima, S.; Lee, K.L.; Fujioka, M.; Sun, W.; You, J.; Chia, G.S.; Wanibuchi, H.; Tomita, S.; Araki, M.; Kato, H.; et al. Hypoxia-inducible factor-2 alpha up-regulates CD70 under hypoxia and enhances anchorage-independent growth and aggressiveness in cancer cells. Oncotarget 2018, 9, 19123–19135. [Google Scholar] [CrossRef]
- Santos Savio, A.; Machado Diaz, A.C.; Chico Capote, A.; Miranda Navarro, J.; Rodriguez Alvarez, Y.; Bringas Perez, R.; Estevez del Toro, M.; Guillen Nieto, G.E. Differential expression of pro-inflammatory cytokines IL-15Ralpha, IL-15, IL-6 and TNFalpha in synovial fluid from rheumatoid arthritis patients. BMC Musculoskeleta Disord. 2015, 16, 51. [Google Scholar] [CrossRef]
- Lee, H.R.; Yoo, S.J.; Kim, J.; Park, C.K.; Kang, S.W. Reduction of Oxidative Stress in Peripheral Blood Mononuclear Cells Attenuates the Inflammatory Response of Fibroblast-like Synoviocytes in Rheumatoid Arthritis. Int. J. Mol. Sci. 2021, 22, 12411. [Google Scholar] [CrossRef]
- Pap, T.; Muller-Ladner, U.; Gay, R.E.; Gay, S. Fibroblast biology. Role of synovial fibroblasts in the pathogenesis of rheumatoid arthritis. Arthritis Res. 2000, 2, 361–367. [Google Scholar] [CrossRef][Green Version]
- Chabaud, M.; Garnero, P.; Dayer, J.M.; Guerne, P.A.; Fossiez, F.; Miossec, P. Contribution of interleukin 17 to synovium matrix destruction in rheumatoid arthritis. Cytokine 2000, 12, 1092–1099. [Google Scholar] [CrossRef]
- Xu, T.; Ying, T.; Wang, L.; Zhang, X.D.; Wang, Y.; Kang, L.; Huang, T.; Cheng, L.; Wang, L.; Zhao, Q. A native-like bispecific antibody suppresses the inflammatory cytokine response by simultaneously neutralizing tumor necrosis factor-alpha and interleukin-17A. Oncotarget 2017, 8, 81860–81872. [Google Scholar] [CrossRef]
- Hueber, A.J.; Asquith, D.L.; Miller, A.M.; Reilly, J.; Kerr, S.; Leipe, J.; Melendez, A.J.; McInnes, I.B. Mast cells express IL-17A in rheumatoid arthritis synovium. J. Immunol. 2010, 184, 3336–3340. [Google Scholar] [CrossRef]
- Park, G.B.; Kim, Y.S.; Lee, H.K.; Song, H.; Cho, D.H.; Lee, W.J.; Hur, D.Y. Endoplasmic reticulum stress-mediated apoptosis of EBV-transformed B cells by cross-linking of CD70 is dependent upon generation of reactive oxygen species and activation of p38 MAPK and JNK pathway. J. Immunol. 2010, 185, 7274–7284. [Google Scholar] [CrossRef] [PubMed]
- Mateen, S.; Moin, S.; Khan, A.Q.; Zafar, A.; Fatima, N. Increased Reactive Oxygen Species Formation and Oxidative Stress in Rheumatoid Arthritis. PLoS ONE 2016, 11, e0152925. [Google Scholar] [CrossRef] [PubMed]
- Ozturk, H.S.; Cimen, M.Y.; Cimen, O.B.; Kacmaz, M.; Durak, I. Oxidant/antioxidant status of plasma samples from patients with rheumatoid arthritis. Rheumatol. Int. 1999, 19, 35–37. [Google Scholar] [PubMed]
- Henrotin, Y.E.; Bruckner, P.; Pujol, J.P. The role of reactive oxygen species in homeostasis and degradation of cartilage. Osteoarthr. Cartil. 2003, 11, 747–755. [Google Scholar] [CrossRef]
- Hua, S.; Dias, T.H. Hypoxia-Inducible Factor (HIF) as a Target for Novel Therapies in Rheumatoid Arthritis. Front. Pharmacol. 2016, 7, 184. [Google Scholar] [CrossRef] [PubMed]
- Bartok, B.; Firestein, G.S. Fibroblast-like synoviocytes: Key effector cells in rheumatoid arthritis. Immunol. Rev. 2010, 233, 233–255. [Google Scholar] [CrossRef] [PubMed]
- Lefevre, S.; Knedla, A.; Tennie, C.; Kampmann, A.; Wunrau, C.; Dinser, R.; Korb, A.; Schnaker, E.M.; Tarner, I.H.; Robbins, P.D.; et al. Synovial fibroblasts spread rheumatoid arthritis to unaffected joints. Nat. Med. 2009, 15, 1414–1420. [Google Scholar] [CrossRef]
- Jacobs, J.; Deschoolmeester, V.; Zwaenepoel, K.; Flieswasser, T.; Deben, C.; Van den Bossche, J.; Hermans, C.; Rolfo, C.; Peeters, M.; De Wever, O.; et al. Unveiling a CD70-positive subset of cancer-associated fibroblasts marked by pro-migratory activity and thriving regulatory T cell accumulation. Oncoimmunology 2018, 7, e1440167. [Google Scholar] [CrossRef]
- Ge, H.; Mu, L.; Jin, L.; Yang, C.; Chang, Y.E.; Long, Y.; DeLeon, G.; Deleyrolle, L.; Mitchell, D.A.; Kubilis, P.S.; et al. Tumor associated CD70 expression is involved in promoting tumor migration and macrophage infiltration in GBM. Int. J. Cancer 2017, 141, 1434–1444. [Google Scholar] [CrossRef]
- Huh, Y.H.; Lee, G.; Lee, K.B.; Koh, J.T.; Chun, J.S.; Ryu, J.H. HIF-2alpha-induced chemokines stimulate motility of fibroblast-like synoviocytes and chondrocytes into the cartilage-pannus interface in experimental rheumatoid arthritis mouse models. Arthritis Res. Ther. 2015, 17, 302. [Google Scholar] [CrossRef] [PubMed]
- Oflazoglu, E.; Boursalian, T.E.; Zeng, W.; Edwards, A.C.; Duniho, S.; McEarchern, J.A.; Law, C.L.; Gerber, H.P.; Grewal, I.S. Blocking of CD27-CD70 pathway by anti-CD70 antibody ameliorates joint disease in murine collagen-induced arthritis. J. Immunol. 2009, 183, 3770–3777. [Google Scholar] [CrossRef] [PubMed]
- Aletaha, D.; Neogi, T.; Silman, A.J.; Funovits, J.; Felson, D.T.; Bingham, C.O., 3rd; Birnbaum, N.S.; Burmester, G.R.; Bykerk, V.P.; Cohen, M.D.; et al. 2010 Rheumatoid arthritis classification criteria: An American College of Rheumatology/European League Against Rheumatism collaborative initiative. Arthritis Rheum. 2010, 62, 2569–2581. [Google Scholar] [CrossRef] [PubMed]
- Altman, R.; Asch, E.; Bloch, D.; Bole, G.; Borenstein, D.; Brandt, K.; Christy, W.; Cooke, T.D.; Greenwald, R.; Hochberg, M.; et al. Development of criteria for the classification and reporting of osteoarthritis. Classification of osteoarthritis of the knee. Diagnostic and Therapeutic Criteria Committee of the American Rheumatism Association. Arthritis Rheum. 1986, 29, 1039–1049. [Google Scholar] [CrossRef]





| VARIABLES | RA (n = 41) | OA (n = 4) | |
|---|---|---|---|
| Female (n, %) | 10 (71.4%) | 3 (75.0%) | |
| Age (year, mean ± SD) | 63.86 ± 1.77 | 70.0 ± 6.39 | |
| BMI (Kg/m2 ± SD) | 23.78 ± 0.62 | 27.79 ± 1.32 | |
| Laboratory features (n, %) | Antinuclear antibody (ANA) | 4 (28.6%) | - |
| Rheumatoid factor (RF) | 13 (92.9%) | - | |
| Anti CCP Ab | 11 (78.9%) | - | |
| Treatment (n, %) | Methotrexate | 11 (78.9%) | - |
| Hydroxychloroquine | 8 (57.1%) | - | |
| Sulfasalazine | 6 (42.9%) | - | |
| Leflunomide | 2 (14.3%) | - | |
| Tacrolimus | 1 (7.1%) | - | |
| Steroid | 11 (78.9%) | - | |
| Sense Primer | Antisense Primer | |
|---|---|---|
| CD70 | TCTCAGCTTCCACCAAGGTT | AAGTGTCCCAGTGAGGTTGG |
| HIF-2α | CCTTAAGACAAGGTCTGCA | TTCATCCGTTTCCACATCAA |
| β-actin | ACAATGAGCTGCTGGTGGCT | TGGGCACAGTGTGGGTGA |
Publisher’s Note: MDPI stays neutral with regard to jurisdictional claims in published maps and institutional affiliations. |
© 2022 by the authors. Licensee MDPI, Basel, Switzerland. This article is an open access article distributed under the terms and conditions of the Creative Commons Attribution (CC BY) license (https://creativecommons.org/licenses/by/4.0/).
Share and Cite
Yoo, S.-J.; Lee, H.-R.; Kim, J.; Yoo, I.S.; Park, C.K.; Kang, S.W. Hypoxia-Inducible Factor-2 Alpha Regulates the Migration of Fibroblast-like Synoviocytes via Oxidative Stress-Induced CD70 Expression in Patients with Rheumatoid Arthritis. Int. J. Mol. Sci. 2022, 23, 2342. https://doi.org/10.3390/ijms23042342
Yoo S-J, Lee H-R, Kim J, Yoo IS, Park CK, Kang SW. Hypoxia-Inducible Factor-2 Alpha Regulates the Migration of Fibroblast-like Synoviocytes via Oxidative Stress-Induced CD70 Expression in Patients with Rheumatoid Arthritis. International Journal of Molecular Sciences. 2022; 23(4):2342. https://doi.org/10.3390/ijms23042342
Chicago/Turabian StyleYoo, Su-Jin, Ha-Reum Lee, Jinhyun Kim, In Seol Yoo, Chan Keol Park, and Seong Wook Kang. 2022. "Hypoxia-Inducible Factor-2 Alpha Regulates the Migration of Fibroblast-like Synoviocytes via Oxidative Stress-Induced CD70 Expression in Patients with Rheumatoid Arthritis" International Journal of Molecular Sciences 23, no. 4: 2342. https://doi.org/10.3390/ijms23042342
APA StyleYoo, S.-J., Lee, H.-R., Kim, J., Yoo, I. S., Park, C. K., & Kang, S. W. (2022). Hypoxia-Inducible Factor-2 Alpha Regulates the Migration of Fibroblast-like Synoviocytes via Oxidative Stress-Induced CD70 Expression in Patients with Rheumatoid Arthritis. International Journal of Molecular Sciences, 23(4), 2342. https://doi.org/10.3390/ijms23042342

