The G Protein-Coupled Serotonin 1A Receptor Augments Protein Kinase Cε-Mediated Neurogenesis in Neonatal Mouse Hippocampus—PKCε-Mediated Signaling in the Early Hippocampus
Abstract
1. Introduction
2. Results
2.1. Two Developmental Time Points of Increase in the G Protein-Coupled 5-HT1A-R in Mouse Hippocampus
2.2. Agonist Stimulation of the 5-HT1A-R Boosts the Level of Nuclear P-ERK Downstream of PKCε
2.3. 5-HT1A-R Signaling Induces Neuroblast Proliferation in the P6 DG
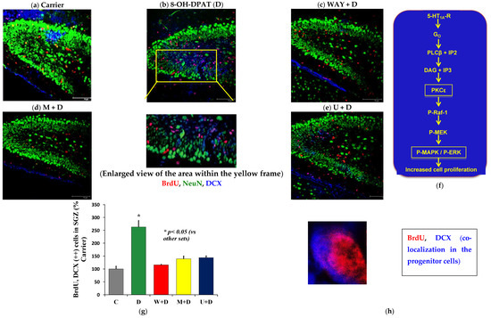
2.4. Agonist Stimulation of the Hippocampal 5-HT1A-R Augments Neurogenesis in the DG
2.5. The 5-HT1A-R-Mediated Increase in Neuroproliferation or Neurogenesis Is Not Due to A Decrease in Apoptosis
3. Materials and Methods
3.1. Animals
3.2. Hippocampal Neuron-Derived Cell Line HN2-5
3.3. Materials
3.4. Drug Concentrations Used In Vitro and In Vivo
3.5. Preparation of Mouse Hippocampal Lysates and [3H] 8-OH-DPAT Binding Assays to Determine G-Protein-Coupled 5-HT1A-R Content
3.6. BrdU Injection
3.7. Intra-Hippocampal Infusion
3.8. Drug Concentration
3.9. Processing of the Brains
3.10. Cryosectioning and Immunostaining of Slices
3.11. TUNEL Assay of Tissue Sections
3.12. Confocal Microscopy of Immunostained Slices and Quantification
3.13. Western Blotting
3.14. Statistical Analysis
4. Discussion
Supplementary Materials
Author Contributions
Funding
Acknowledgments
Conflicts of Interest
Abbreviations
References
- Smith, S.A.; Vale, W.W. The role of the hypothalamic-pituitary-adrenal axis in neuroendocrine responses to stress. Dialogues Clin. Neurosci. 2006, 8, 383–395. [Google Scholar]
- Bale, T.L.; Baram, T.Z.; Brown, A.S.; Goldstein, J.M.; Insel, T.R.; McCarthy, M.M.; Nemeroff, C.B.; Reyes, T.M.; Simerly, R.B.; Susser, E.S.; et al. Early life programming and neurodevelopmental disorders. Biol. Psychiatry 2010, 68, 314–319. [Google Scholar] [CrossRef] [PubMed]
- Belmonte, M.K.; Allen, G.; Beckel-Mitchener, A.; Boulanger, L.M.; Carper, R.A.; Webb, S.J. Autism and abnormal development of brain connectivity. J. Neurosci. 2004, 24, 9228–9231. [Google Scholar] [CrossRef]
- Duman, R.S.; Malberg, J.; Nakagawa, S.; D’Sa, C. Neuronal plasticity and survival in mood disorders. Biol. Psychiatry 2000, 48, 732–739. [Google Scholar] [CrossRef]
- Kempermann, G.; Kronenberg, G. Depressed new neurons-adult hippocampal neurogenesis and a cellular plasticity hypothesis of major depression. Biol. Psychiatry 2003, 54, 499–503. [Google Scholar] [CrossRef]
- Santarelli, L.; Saxe, M.; Gross, C.; Surget, A.; Battaglia, F.; Dulawa, S.; Weisstaub, N.; Lee, J.; Duman, R.; Aracio, O.; et al. Requirement of hippocampal neurogenesis for the behavioral effects of antidepressants. Science 2003, 301, 805–809. [Google Scholar] [CrossRef] [PubMed]
- Vollmayr, B.; Simonis, C.; Weber, S.; Gass, P.; Henn, F. Reduced cell proliferation in the dentate gyrus is not correlated with the development of learned helplessness. Biol. Psychiatry 2003, 54, 1035–1040. [Google Scholar] [CrossRef]
- Boldrini, M.; Underwood, M.D.; Hen, R.; Rosoklija, G.B.; Dwork, A.J.; Mann, J.J.; Arango, V. Antidepressants increase neural progenitor cells in the human hippocampus. Neuropsychopharmacology 2009, 34, 2376–2389. [Google Scholar] [CrossRef]
- Morgane, P.J.; Mokler, D.J.; Baller, J.R. Effects of prenatal protein malnutrition on the hippocampal formation. Neurosci. Behav. Rev. 2002, 26, 471–483. [Google Scholar] [CrossRef]
- Bale, T.L. Neuroendocrine and immune influences on the CNS: It’s a matter of sex. Neuron 2009, 64, 13–16. [Google Scholar] [CrossRef]
- Nagano, M.; Takumi, T.; Suzuki, H. Critical roles of serotonin-oxytocin interaction during the neonatal period in social behavior in 15q dup mice with autistic traits. Sci. Rep. 2018, 8, 13675. [Google Scholar] [CrossRef]
- Mogha, A.; Guariglia, S.R.; Debata, P.R.; Wen, G.Y.; Banerjee, P. Serotonin 1A Receptor-Mediated Signaling Through ERK and PKCα is Essential for Normal Synaptogenesis in Neonatal Mouse Hippocampus. Transl. Psychiatry (Nat. Group) 2012, 2, e66. [Google Scholar] [CrossRef]
- Samaddar, S.; Ranasinghe, B.; Tantry, S.J.; Debata, P.R.; Banerjee, P. Involvement of Vascular Endothelial Growth Factor in Serotonin 1A Receptor-Mediated Neuroproliferation in Neonatal Mouse Hippcampus. Adv. Exp. Med. Biol. 2015, 842, 375–388. [Google Scholar]
- Samaddar, S.; Schroder, R.; Banerjee, P. Rectification of Aberrant Mossy Fiber connections by DCP-LA, Selective Activator of PKC Epsilon: A Possible Target for Later-Life Mood Disorders. BAOJ Neuro 2015, 1, 005. [Google Scholar]
- Mehta, M.; Ahmed, Z.; Fernando, S.S.; Cano-Sanchez, P.; Adayev, T.; Ziemnicka, D.; Wieraszko, A.; Banerjee, P. Plasticity of 5-HT1A receptor-mediated signaling during early postnatal brain development. J. Neurochem. 2007, 101, 918–928. [Google Scholar] [CrossRef]
- Debata, P.R.; Ranasinghe, B.; Berliner, A.; Curcio, G.M.; Tantry, S.J.; Banerjee, P. Erk1/2-dependent phosphorylation of PKCalpha at threonine 638 in hippocampal 5-HT1A receptor signaling. Biochem. Biophys. Res. Commun. 2010, 397, 401–406. [Google Scholar] [CrossRef] [PubMed][Green Version]
- Bijak, M.; Tokarski, K.; Czyrak, A.; Maćkowiak, M.; Wedzony, K. Imipramine increases the 5-HT1A receptor-mediated inhibition of hippocampal neurons without changing the 5-HT1A receptor binding. Eur. J. Pharmacol. 1996, 305, 79–85. [Google Scholar] [CrossRef]
- Mann, J.J. Neurobiology of Suicidal Behaviour. Nat. Rev. Neurosci. 2003, 4, 819–828. [Google Scholar] [CrossRef] [PubMed]
- Lemonde, S.; Turecki, G.; Bakish, D.; Du, L.; Hrdina, P.D.; Bown, C.D.; Sequeira, A.; Kushwaha, N.; Morris, S.J.; Basak, A.; et al. Impaired repression at a 5-Hydroxytryptamine 1A receptor gene polymorphism associated with major depression and suicide. J. Neurosci. 2003, 23, 8788–8799. [Google Scholar] [CrossRef] [PubMed]
- Lowther, S.; De Paermentier, F.; Cheetham, S.C.; Crompton, M.R.; Katona, C.L.; Horton, R.W. 5-HT1A receptor binding sites in post-mortem brain samples from depressed suicides and controls. J. Affect. Disord. 1997, 42, 199–207. [Google Scholar] [CrossRef]
- Neumeister, A.; Bain, E.; Nugent, A.C.; Carson, R.E.; Bonne, O.; Luckenbaugh, D.A.; Eckelman, W.; Herscovitch, P.; Charney, D.S.; Drevets, W.C. Reduced Serotonin Type 1A Receptor Binding in Panic Disorder. J. Neurosci. 2004, 24, 589–591. [Google Scholar] [CrossRef]
- Albert, P.R.; Lemonde, S. 5-HT1A Receptors, Gene Repression, and Depression: Guilt by Association. Neuroscientist 2004, 10, 575–593. [Google Scholar] [CrossRef]
- Arrango, V.; Underwood, M.D.; Boldrini, M.; Tamir, H.; Kassir, S.A.; Hsiung, S.-C.; Chen, J.J.-X.; Mann, J.J. Serotonin 1A Receptors, Serotonin Transporter Binding and Serotonin Transporter mRNA Expression in the Brainstem of Depressed Suicide Victims. Neuropsychopharmacology 2001, 25, 892–903. [Google Scholar] [CrossRef]
- Purkayastha, S.; Fernando, S.S.; Diallo, S.; Cohen, L.; Levano, K.; Banerjee, P. Regulation of Protein Kinase C Isozymes during Early Post-Natal Hippocampal Development. Brain Res. 2009, 1288, 29–41. [Google Scholar] [CrossRef] [PubMed]
- Banerjee, P.; Berry-Kravis, E.; Bonafede-Chhabra, D.; Dawson, G. Heterologous expression of the serotonin 5-HT1A receptor in neural and nonneural cell lines. Biochem. Biophys. Res. Commun. 1993, 192, 104–110. [Google Scholar] [CrossRef] [PubMed]
- Singh, J.K.; Chromy, B.A.; Boyers, M.; Dawson, G.; Banerjee, P. Induction of Serotonin1A Receptor in Neuronal Cell during Prolonged Stress and Degeneration. J. Neurochem. 1996, 66, 2361–2372. [Google Scholar] [CrossRef]
- Adayev, T.; El-Sherif, Y.; Barua, M.; Banerjee, P. Agonist stimulation of the serotonin 1A receptor causes supression of anoxia-induced apoptosis via mitogen-activated protein kinase in neuronal HN2-5 cells. J. Neurochem. 1999, 72, 1489–1496. [Google Scholar] [CrossRef] [PubMed]
- Adayev, T.; Ray, I.; Sondhi, R.; Sobocki, T.; Banerjee, P. The G protein-coupled 5-HT1A receptor causes suppression of caspase-3 through MAPK and protein kinase Ca. Biochim. Biophys. Acta 2003, 1640, 85–96. [Google Scholar] [CrossRef]
- Singh, J.K.; Yan, Q.; Dawson, G.; Banerjee, P. Cell-specific regulation of the stably expressed serotonin 5-HT1A receptor and altered ganglioside synthesis. Biochim. Biophys. Acta 1996, 1310, 201–211. [Google Scholar] [CrossRef][Green Version]
- Chen, L.; Hahn, H.; Wu, G.; Chen, S.-H.; Liron, R.; Schechtman, D.; Cavallaro, G.; Banci, L.; Guo, Y.; Bolli, R.; et al. Opposing cardioprotective actions and parallel hypertrophic effects of deltaPKC and epsilonPKC. Proc. Natl. Acad. Sci. USA 2001, 98, 11114–11119. [Google Scholar] [CrossRef]
- Johnson, J.A.; Gray, M.O.; Chen, C.-H.; Mochly-Rosen, D. A protein kinase C translocation inhibitor as an isozyme-selective antagonist of cardiac function. J. Biol. Chem. 1996, 271, 24962–24966. [Google Scholar] [CrossRef]
- Teng, L.C.-W.; Kay, H.; Chen, Q.; Adams, J.S.; Grilli, C.; Gugleilmello, G.; Zambrano, D.; Krass, S.; Bell, A.; Young, L.H. Mechanisms related to cardioprotective effects of protein kinase epsilon (PKCε) peptide activator or inhibitor in rat ischemia/reperfusion injury. Naunyn-Schmiedeberg’s Arch. Pharm. 2008, 378, 1–15. [Google Scholar] [CrossRef]
- Smith, E.R.; Cai, K.Q.; Smedberg, J.L.; Ribeiro, M.M.; Rula, M.E.; Slater, C.; Godwin, A.K.; Xu, X.-X. Nuclear Entry of Activated MAPK Is Restricted in Primary Ovarian and Mammary Epithelial Cells. PLoS ONE 2010, 5, e9295. [Google Scholar] [CrossRef] [PubMed]
- Kushwaha, N.; Albert, N. Coupling of 5-HT1A autoreceptors to inhibition of mitogen-activated protein kinase activation via G beta gamma subunit signaling. Eur. J. Neurosci. 2005, 21, 721–732. [Google Scholar] [CrossRef]
- Crane, J.; Shimizu, K.; Carrasco, G.; Garcia, F.; Jia, C.; Sullivan, N.; D’Souza, D.; Zhang, Y.; Kar, L.; Muma, N.; et al. 5-HT1A Receptors mediate (+)8-OH-DPAT-stimulation of extracellular signal-regulated kinase (MAP Kinase) in vivo in rat hypothalamus: Time dependence and regional differences. Brain Res. 2008, 1183, 51–59. [Google Scholar] [CrossRef]
- Lee, H.J.; Hammond, D.N.; Large, T.H.; Roback, J.D.; Sim, J.A.; Brown, D.A.; Otten, U.H.; Wainer, B.H. Neuronal properties and trophic activities of immortalized hippocampal cells from embryonic and young adult mice. J. Neurosci. 1990, 10, 1779–1787. [Google Scholar] [CrossRef]
- Fargin, A.; Raymond, J.R.; Lohse, M.J.; Kobilka, B.K.; Caron, M.G.; Lefkowitz, R.J. The genomic clone G-21 which resembles a beta-adrenergic receptor sequence encodes the 5-HT1A receptor. Nature 1988, 335, 358–360. [Google Scholar] [CrossRef] [PubMed]
- Fargin, A.; Raymond, J.R.; Regan, J.W.; Cotecchia, S.; Lefkowitz, R.J.; Caron, M.G. Effector coupling mechanisms of the cloned 5-HT1A receptor. J. Biol. Chem. 1989, 264, 14848–14852. [Google Scholar] [CrossRef]
- Banerjee, P.; Chromy, B.A.; Berry-Kravis, E.; Hammond, D.; Singh, J.K.; Dawson, G. Stable expression and heterologous coupling of the kappa opioid receptor in cell lines of neural and non-neural origin. Life Sci. 1996, 58, 1277–1284. [Google Scholar] [CrossRef]
- Hume, S.; Hirani, E.; Opacka-Juffry, J.; Myers, R.; Townsend, C.; Pike, V.; Grasby, P. Effect of 5-HT on binding of [(11)C] WAY 100635 to 5-HT(IA) receptors in rat brain, assessed using in vivo microdialysis nd PET after fenfluramine. Synapse 2001, 41, 150–159. [Google Scholar] [CrossRef] [PubMed]
- Adayev, T.; Ranasinghe, B.; Banerjee, P. Transmembrane signaling in the brain by serotonin, a key regulator of physiology and emotion. Biosci. Rep. 2005, 25, 363–385. [Google Scholar] [CrossRef] [PubMed]
- David, D.J.; Samuels, B.A.; Rainer, Q.; Wang, J.-W.; Marsteller, D.; Mendez, I.; Drew, M.; Craig, D.A.; Guiard, B.P.; Guilloux, J.-P.; et al. Neurogenesis-Dependent and -Independent Effects of Fluoxetine in an Animal Model of Anxiety/Depression. Neuron 2009, 62, 479–493. [Google Scholar] [CrossRef] [PubMed]
- Banerjee, P.; Buse, J.T.; Dawson, G. Asymmetric Extraction of Membrane Lipids by CHAPS. Biochem. Biophys. Acta 1990, 1044, 305–314. [Google Scholar] [CrossRef]
- Banerjee, P.; Chromy, B.A.; Dawson, G. Differential Solubilization of Membrane Lipids by Detergents: Co-enrichment of the Sheep Brain Serotonin 5-HT1A Receptor with Phospholipids Containing Predominantly Saturated Fatty Acids. Arch. Biochem. Biophys. 1993, 305, 68–77. [Google Scholar] [CrossRef] [PubMed]
- Magavi, S.S.; Macklis, J.D. Identification of newborn cells by BrdU labeling and immunocytochemistry in vivo. Methods Mol. Biol. 2008, 438, 335–343. [Google Scholar] [PubMed]
- Magavi, S.S.; Leavitt, B.R.; Macklis, J. Induction of neurogenesis in the neocortex of adult mice. Nature 2000, 405, 951–955. [Google Scholar] [CrossRef] [PubMed]
- Paxinos, G.; Franklin, K.B.J. The Mouse Brain in Stereotaxic Coordinates, 2nd ed.; Academic Press: New York, NY, USA, 2001. [Google Scholar]
- Weis, W.I.; Kobilka, B.K. The Molecular Basis of G Protein-Coupled Receptor Activation. Annu. Rev. Biochem. 2018, 87, 897–919. [Google Scholar] [CrossRef]
- Maguire, M.E.; Van Arsdale, P.M.; Gilman, A.G. An agonist-specific effect of guanine nucleotides on binding to the beta adrenergic receptor. Mol. Pharmacol. 1976, 12, 335–339. [Google Scholar]
- De Lean, A.; Stadel, J.M.; Lefkowitz, R.J. A ternary complex model explains the agonist-specific binding properties of the adenylate cyclase-coupled beta-adrenergic receptor. J. Biol. Chem. 1980, 255, 7108–7117. [Google Scholar] [CrossRef]
- Riad, M.; Watkins, K.C.; Doucet, E.; Hamon, M.; Descarries, L. Agonist-Induced Internalization of Serotonin-1A Receptors in the Dorsal Raphe Nucleus (Autoreceptors) But Not Hippocampus (Heteroreceptors). J. Neurosci. 2001, 22, 8378–8386. [Google Scholar] [CrossRef]
- Zuideveld, K.P.; Treijtel, N.; Maas, H.J.; Gubbens-Stibbe, J.M.; Peletier, L.A.; van der Graaf, P.H.; Danhof, M. A Competitive Interaction Model Predicts the Effect of WAY-100,635 on the Time Course of R-(+)-8-Hydroxy-2-(di-npropylamino) tetralin-Induced Hypothermia. J. Pharmacol. Exp. Ther. 2002, 300, 330–338. [Google Scholar] [CrossRef]
- Banerjee, P.; Mehta, M.; Kanjilal, B. The 5-HT1A Receptor: A Signaling Hub linked to Health and Emotional Balance. In Frontiers in Neuroscience; Chattopadhyay, A., Ed.; CRC Press: Boca Raton, FL, USA, 2007; pp. 133–155. [Google Scholar]
- Chilmonczyk, Z.; Bojarski, A.J.; Pile, A.; Sylte, I. Functional Selectivity and Antidepressant Activity of Serotonin 1A Receptor Ligands. Int. J. Mol. Sci. 2015, 16, 18474–18506. [Google Scholar] [CrossRef]
- Sahay, A.; Wilson, D.A.; Hen, R. Pattern Separation: A common function for new neurons in hippocampus and olfactory bulb. Neuron 2011, 70, 582–588. [Google Scholar] [CrossRef]
- Aimone, J.B.; Deng, W.; Gage, F.H. Resolving New Memories: A Critical Look at the Dentate Gyrus, Adult Neurogenesis, and Pattern Separation. Neuron 2011, 70, 589–596. [Google Scholar] [CrossRef] [PubMed]
- Rojas, P.S.; Fiedler, J.L. What Do We Really Know About 5-HT1A Receptor Signaling in Neuronal Cells? Front. Cell. Neurosci. 2016, 10, 272. [Google Scholar] [CrossRef] [PubMed]
- Mangoura, D.; Sogos, V.; Dawson, G. Protein kinase C-e is a developmentally regulated, neuronal isoform in the chick embryo central nervous system. J. Neurosci. Res. 1993, 35, 488–498. [Google Scholar] [CrossRef] [PubMed]
- Tejero-Diez, P.; Rodriguez-Sanchez, P.; Diez-Guerra, F.J. Expression of protein kinase C isozymes in hippocampal neurones in culture. FEBS Lett. 1995, 363, 293–298. [Google Scholar] [CrossRef][Green Version]
- Xuan, Y.T.; Guo, Y.; Zhu, Y.; Wang, O.L.; Rokosh, G.; Messing, R.O.; Bolli, R. Role of the protein kinase C-epsilon-Raf-1-MEK-1/2-p44/42 MAPK signaling cascade in the activation of signal transducers and activators of transcription 1 and 3 and induction of cyclooxygenase-2 after ischemic preconditioning. Circulation 2005, 112, 1971–1978. [Google Scholar] [CrossRef]
- Gross, C.; Zhuang, X.; Stark, K.; Ramboz, S.; Oosting, R.; Kirby, L.; Santarelli, L.; Beck, S.; Hen, R. Serotonin1A receptor acts during development to establish normal anxiety-like behaviour in the adult. Nature 2002, 416, 396–400. [Google Scholar] [CrossRef]
- Diamond, A. Rate of maturation of the hippocampus and the developmental progression of children’s performance on the delayed non-matching to sample and visual paired comparison task. Ann. N. Y. Acad. Sci. 1990, 608, 394–426. [Google Scholar] [CrossRef] [PubMed]
- Wallace, J.A.; Lauder, J.M. Development of the serotonergic system in the rat embryo: An immunocytochemical study. Brain Res. Bull. 1983, 10, 459–479. [Google Scholar] [CrossRef]
- Forster, E.A.; Cliffe, I.A.; Bill, D.J.; Dover, G.M.; Jones, D.; Reilly, Y.; Fletcher, A. A pharmacological profile of the selective silent 5-HT1A receptor antagonist, WAY-100635. Eur. J. Pharmacol. 1995, 281, 81–88. [Google Scholar] [CrossRef]
- Duncia, J.V.; Santella, J.B., 3rd; Higley, C.A.; Pitts, W.J.; Wityak, J.; Frietze, W.E.; Rankin, F.W.; Sun, J.H.; Earl, R.A.; Tabaka, A.C.; et al. MEK inhibitors: The chemistry and biological activity of U0126, its analogs, and cyclization products. Bioorg. Med. Chem. Lett. 1998, 8, 2839–2844. [Google Scholar] [CrossRef]
- Namura, S.; Iihara, K.; Takami, S.; Nagata, I.; Kikuchi, H.; Matsushita, K.; Moskowitz, M.A.; Bonventre, J.V.; Alessandrini, A. Intravenous administration of MEK inhibitor U0126 affords brain protection against forebrain ischemia and focal cerebral ischemia. Proc. Natl. Acad. Sci. USA 2001, 98, 11569–11574. [Google Scholar] [CrossRef] [PubMed]
- Samaddar, S.; Debata, P.R.; Chanthrakumar, P.; Marsillo, A.; Tantry, S.J.; Banerjee, P. Serotonin 1A receptor-mediated signaling cascade in neuroblast proliferation and neurogenesis in neonatal hippocampus. In Proceedings of the 24th Biennial Joint meeting of the International Society for Neurochemistry (ISN) and American Society for Neurochemistry (ASN), Cancun, Mexico, 20–24 April 2013. Abstract Code: PSM08-14. [Google Scholar]
- Alexovič Matiašová, A.; Sevc, J.; Mikeš, J.; Jendzelovsky, R.; Daxnerová, Z.; Fedoročko, P. Flow cytometric determination of 5-bromo-2′-deoxyuridine pharmacokinetics in blood serum after intraperitoneal administration to rats and mice. Histochem. Cell Biol. 2014, 142, 703–712. [Google Scholar] [CrossRef] [PubMed]








Publisher’s Note: MDPI stays neutral with regard to jurisdictional claims in published maps and institutional affiliations. |
© 2022 by the authors. Licensee MDPI, Basel, Switzerland. This article is an open access article distributed under the terms and conditions of the Creative Commons Attribution (CC BY) license (https://creativecommons.org/licenses/by/4.0/).
Share and Cite
Samaddar, S.; Purkayastha, S.; Diallo, S.; Tantry, S.J.; Schroder, R.; Chanthrakumar, P.; Flory, M.J.; Banerjee, P. The G Protein-Coupled Serotonin 1A Receptor Augments Protein Kinase Cε-Mediated Neurogenesis in Neonatal Mouse Hippocampus—PKCε-Mediated Signaling in the Early Hippocampus. Int. J. Mol. Sci. 2022, 23, 1962. https://doi.org/10.3390/ijms23041962
Samaddar S, Purkayastha S, Diallo S, Tantry SJ, Schroder R, Chanthrakumar P, Flory MJ, Banerjee P. The G Protein-Coupled Serotonin 1A Receptor Augments Protein Kinase Cε-Mediated Neurogenesis in Neonatal Mouse Hippocampus—PKCε-Mediated Signaling in the Early Hippocampus. International Journal of Molecular Sciences. 2022; 23(4):1962. https://doi.org/10.3390/ijms23041962
Chicago/Turabian StyleSamaddar, Sreyashi, Sudarshana Purkayastha, Souleymane Diallo, Subramanyam J. Tantry, Ryan Schroder, Pranavan Chanthrakumar, Michael J. Flory, and Probal Banerjee. 2022. "The G Protein-Coupled Serotonin 1A Receptor Augments Protein Kinase Cε-Mediated Neurogenesis in Neonatal Mouse Hippocampus—PKCε-Mediated Signaling in the Early Hippocampus" International Journal of Molecular Sciences 23, no. 4: 1962. https://doi.org/10.3390/ijms23041962
APA StyleSamaddar, S., Purkayastha, S., Diallo, S., Tantry, S. J., Schroder, R., Chanthrakumar, P., Flory, M. J., & Banerjee, P. (2022). The G Protein-Coupled Serotonin 1A Receptor Augments Protein Kinase Cε-Mediated Neurogenesis in Neonatal Mouse Hippocampus—PKCε-Mediated Signaling in the Early Hippocampus. International Journal of Molecular Sciences, 23(4), 1962. https://doi.org/10.3390/ijms23041962

