Long Non-Coding RNA KCNQ1OT1 Regulates Protein Kinase CK2 Via miR-760 in Senescence and Calorie Restriction
Abstract
:1. Introduction
2. Results
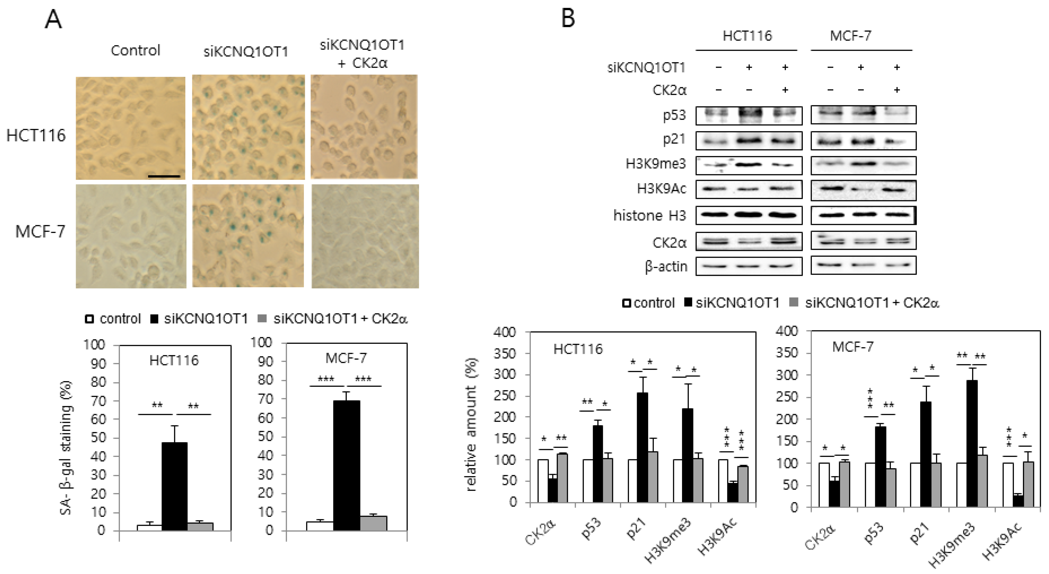
2.1. KCNQ1OT1 Knockdown Induced Activation of SA-β-gal Staining, the p53-p21Cip1/WAF1 Pathway, and H3K9 Trimethylation Via CK2α Silencing in Human Cancer Cells
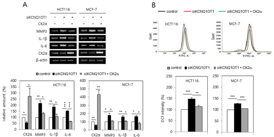
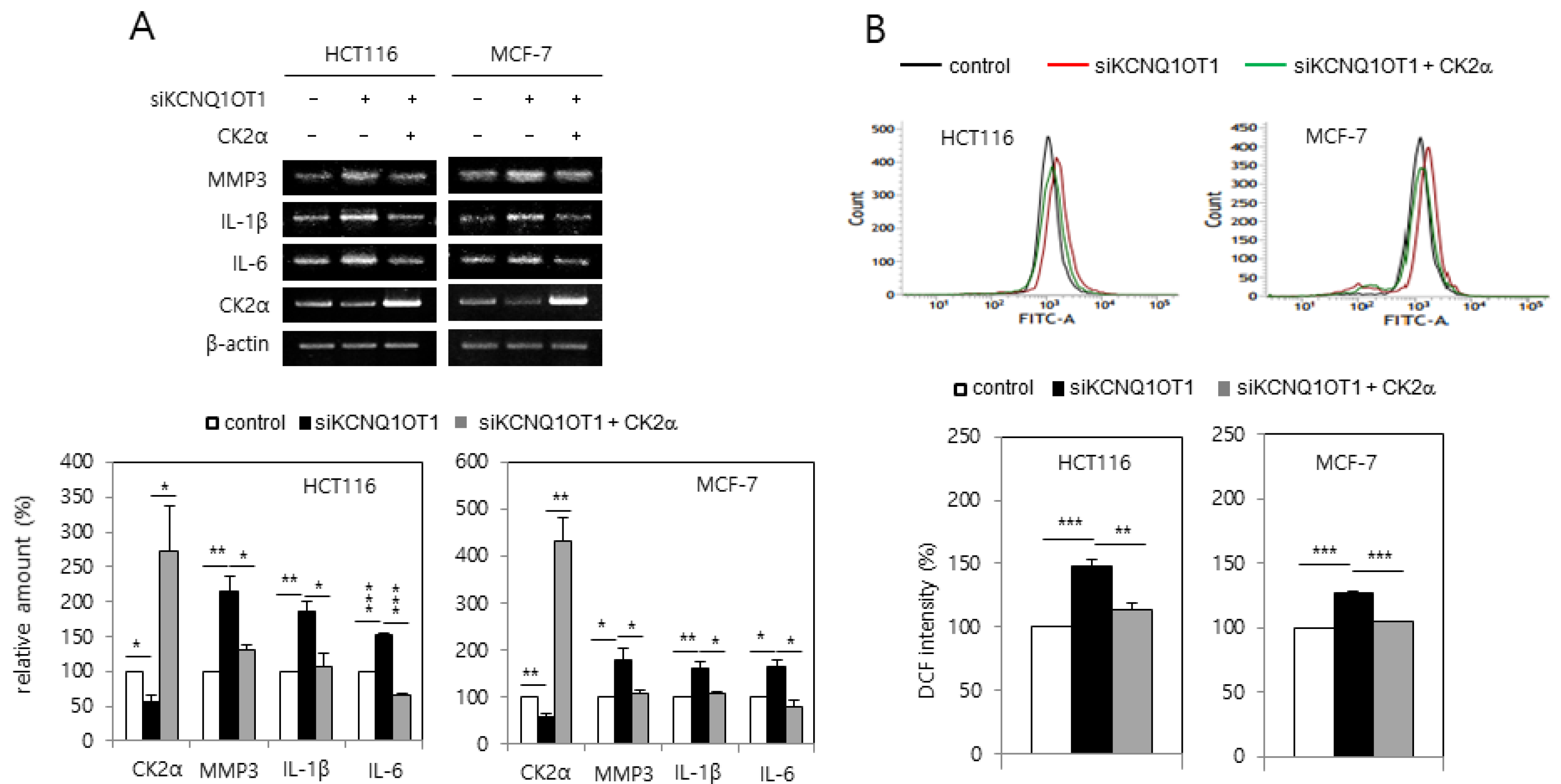
2.2. KCNQ1OT1 Knockdown Induced SASP Factor Expression and ROS Generation Via CK2α Silencing in Human Cancer Cells
2.3. KCNQ1OT1 Was Involved in Lipopolysaccharide (LPS)-Mediated SASP Factor Expression Via Silencing CK2α in Human Cancer Cells
2.4. KCNQ1OT1 Upregulated CK2α by Sponging miR-760 in Human Cancer Cells
2.5. CR Condition Upregulated CK2α by miR-760 Downregulation Via KCNQ1OT1 Upregulation in Human Cancer Cells
2.6. KCNQ1OT1 Was Downregulated during Replicative Senescence in Human Lung Fibroblast Cells, Which Was Rescued by CR Conditions
3. Discussion
4. Materials and Methods
4.1. Materials
4.2. Cell Culture and CR
4.3. RNA Extraction and miRNA Quantitative Real-Time PCR
4.4. DNA Transfection and RNA Interference
4.5. SA-β-gal Activity Assay
4.6. Measurement of Intracellular ROS Levels
4.7. Reverse Transcription (RT)-PCR
4.8. Immunoblotting
4.9. Statistical Analysis
Supplementary Materials
Author Contributions
Funding
Institutional Review Board Statement
Informed Consent Statement
Data Availability Statement
Conflicts of Interest
References
- Ulitsky, I.; Bartel, D.P. lincRNAs: Genomics, evolution, and mechanisms. Cell 2013, 154, 26–46. [Google Scholar] [CrossRef] [PubMed] [Green Version]
- Esteller, M. Non-coding RNAs in human disease. Nat. Rev. Genet. 2011, 12, 861–874. [Google Scholar] [CrossRef] [PubMed]
- Quinn, J.J.; Chang, H.Y. Unique features of long non-coding RNA biogenesis and function. Nat. Rev. Genet. 2016, 17, 47–62. [Google Scholar] [CrossRef] [PubMed]
- Mancini-Dinardo, D.; Steele, S.J.; Levorse, J.M.; Ingram, R.S.; Tilghman, S.M. Elongation of the Kcnq1ot1 transcript is required for genomic imprinting of neighboring genes. Genes Dev. 2006, 20, 1268–1282. [Google Scholar] [CrossRef] [PubMed] [Green Version]
- Pandey, R.R.; Mondal, T.; Mohammad, F.; Enroth, S.; Redrup, L.; Komorowski, J.; Nagano, T.; Mancini-Dinardo, D.; Kanduri, C. Kcnq1ot1 antisense noncoding RNA mediates lineage-specific transcriptional silencing through chromatin-level regulation. Mol. Cell 2008, 32, 232–246. [Google Scholar] [CrossRef]
- Kanduri, C. Kcnq1ot1: A chromatin regulatory RNA. Semin. Cell. Dev. Biol. 2011, 22, 343–350. [Google Scholar] [CrossRef]
- Yang, F.; Qin, Y.; Lv, J.; Wang, Y.; Che, H.; Chen, X.; Jiang, Y.; Li, A.; Sun, X.; Yue, E.; et al. Silencing long non-coding RNA Kcnq1ot1 alleviates pyroptosis and fibrosis in diabetic cardiomyopathy. Cell Death Dis. 2018, 9, 1000. [Google Scholar] [CrossRef]
- Yu, S.; Yu, M.; He, X.; Wen, L.; Bu, Z.; Feng, J. KCNQ1OT1 promotes autophagy by regulating miR-200a/FOXO3/ATG7 pathway in cerebral ischemic stroke. Aging Cell 2019, 18, e12940. [Google Scholar] [CrossRef]
- Yu, X.H.; Deng, W.Y.; Chen, J.J.; Xu, X.D.; Liu, X.X.; Chen, L.; Shi, M.W.; Liu, Q.X.; Tao, M.; Ren, K. LncRNA kcnq1ot1 promotes lipid accumulation and accelerates atherosclerosis via functioning as a ceRNA through the miR-452-3p/HDAC3/ABCA1 axis. Cell Death Dis. 2020, 11, 1043. [Google Scholar] [CrossRef]
- Cagle, P.; Qi, Q.; Niture, S.; Kumar, D. KCNQ1OT1: An oncogenic long noncoding RNA. Biomolecules 2021, 11, 1602. [Google Scholar] [CrossRef]
- Wang, J.L.; Wei, X.; Wang, A.G.; Bai, Y.; Wu, X.J. KCNQ1OT1 regulates osteogenic differentiation of hBMSC by miR-320a/Smad5 axis. Eur. Rev. Med. Pharmacol. Sci. 2020, 24, 2843–2854. [Google Scholar] [PubMed]
- Chen, L.; Xiong, Y.; Yan, C.; Zhou, W.; Endo, Y.; Xue, H.; Hu, Y.; Hu, L.; Leng, X.; Liu, J.; et al. LncRNA KCNQ1OT1 accelerates fracture healing via modulating miR-701-3p/FGFR3 axis. FASEB J. 2020, 34, 5208–5222. [Google Scholar] [CrossRef] [PubMed] [Green Version]
- Chen, Y.; Zhang, Z.; Zhu, D.; Zhao, W.; Li, F. Knockdown of KCNQ1OT1 attenuates cardiac hypertrophy through modulation of the miR-2054/AKT3 axis. J. Thorac. Dis. 2020, 12, 4771–4780. [Google Scholar] [CrossRef] [PubMed]
- Childs, B.G.; Durik, M.; Baker, D.J.; van Deursen, J.M. Cellular senescence in aging and age-related disease: From mechanisms to therapy. Nat. Med. 2015, 21, 1424–1435. [Google Scholar] [CrossRef] [Green Version]
- McHugh, D.; Gil, J. Senescence and aging: Causes, consequences, and therapeutic avenues. J. Cell Biol. 2018, 217, 65–77. [Google Scholar] [CrossRef]
- Ryu, S.W.; Woo, J.H.; Kim, Y.H.; Lee, Y.S.; Park, J.W.; Bae, Y.S. Downregulation of protein kinase CKII is associated with cellular senescence. FEBS Lett. 2006, 580, 988–994. [Google Scholar] [CrossRef] [Green Version]
- Kang, J.Y.; Kim, J.J.; Jang, S.Y.; Bae, Y.S. The p53-p21Cip1/WAF1 pathway is necessary for cellular senescence induced by the inhibition of protein kinase CKII in human colon cancer cells. Mol. Cells 2009, 28, 489–494. [Google Scholar] [CrossRef]
- Jeon, S.M.; Lee, S.J.; Kwon, T.K.; Kim, K.J.; Bae, Y.S. NADPH oxidase is involved in protein kinase CKII down-regulation-mediated senescence through elevation of the level of reactive oxygen species in human colon cancer cells. FEBS Lett. 2010, 584, 3137–3142. [Google Scholar] [CrossRef] [Green Version]
- Park, J.W.; Kim, J.J.; Bae, Y.S. CK2 downregulation induces senescence-associated heterochromatic foci formation through activating SUV39h1 and inactivating G9a. Biochem. Biophys. Res. Commun. 2018, 505, 67–73. [Google Scholar] [CrossRef]
- Song, J.; Bae, Y.S. CK2 down-regulation increases the expression of senescence-associated secretory phenotype factors through NF-κB activation. Int. J. Mol. Sci. 2021, 22, 406. [Google Scholar] [CrossRef]
- Kim, S.Y.; Lee, Y.H.; Bae, Y.S. miR-186, miR-216b, miR-337-3p, and miR-760 cooperatively induce cellular senescence by targeting α subunit of protein kinase CKII in human colorectal cancer cells. Biochem. Biophys. Res. Commun. 2012, 429, 173–179. [Google Scholar] [CrossRef] [PubMed]
- Lee, Y.H.; Kim, S.Y.; Bae, Y.S. Upregulation of miR-760 and miR-186 is associated with replicative senescence in human lung fibroblast cells. Mol. Cells 2014, 37, 620–627. [Google Scholar] [CrossRef] [PubMed] [Green Version]
- Sinclair, D.A. Toward a unified theory of caloric restriction and longevity regulation. Mech. Ageing Dev. 2005, 126, 987–1002. [Google Scholar] [CrossRef] [PubMed]
- Park, J.W.; Jeong, J.; Bae, Y.S. Protein kinase CK2 is upregulated by calorie restriction and induces autophagy. Mol. Cells 2022, 45, 1–50. [Google Scholar] [CrossRef]
- Zhu, Y.; Xing, Y.; Chi, F.; Sun, W.; Zhang, Z.; Piao, D. Long noncoding RNA SNHG6 promotes the progression of colorectal cancer through sponging miR-760 and activation of FOXC1. Onco. Targets Ther. 2018, 11, 5743–5752. [Google Scholar] [CrossRef] [Green Version]
- Ramzan, F.; Vickers, M.H.; Mithen, R.F. Epigenetics, microRNA and metabolic syndrome: A comprehensive review. Int. J. Mol. Sci. 2021, 22, 5047. [Google Scholar] [CrossRef]
- Xian, D.; Zhao, Y. LncRNA KCNQ1OT1 enhanced the methotrexate resistance of colorectal cancer cells by regulating miR-760/PPP1R1B via the cAMP signalling pathway. J. Cell. Mol. Med. 2019, 23, 3808–3823. [Google Scholar] [CrossRef]
- Pandey, R.R.; Ceribelli, M.; Singh, P.B.; Ericsson, J.; Mantovani, R.; Kanduri, C. NF-Y regulates the antisense promoter, bidirectional silencing, and differential epigenetic marks of the Kcnq1 imprinting control region. J. Biol. Chem. 2004, 279, 52685–52693. [Google Scholar] [CrossRef] [Green Version]
- Sunamura, N.; Ohira, T.; Kataoka, M.; Inaoka, D.; Tanabe, H.; Nakayama, Y.; Oshimura, M.; Kugoh, H. Regulation of functional KCNQ1OT1 lncRNA by β-catenin. Sci. Rep. 2016, 6, 20690. [Google Scholar] [CrossRef] [Green Version]






Publisher’s Note: MDPI stays neutral with regard to jurisdictional claims in published maps and institutional affiliations. |
© 2022 by the authors. Licensee MDPI, Basel, Switzerland. This article is an open access article distributed under the terms and conditions of the Creative Commons Attribution (CC BY) license (https://creativecommons.org/licenses/by/4.0/).
Share and Cite
Lee, Y.; Bae, Y.-S. Long Non-Coding RNA KCNQ1OT1 Regulates Protein Kinase CK2 Via miR-760 in Senescence and Calorie Restriction. Int. J. Mol. Sci. 2022, 23, 1888. https://doi.org/10.3390/ijms23031888
Lee Y, Bae Y-S. Long Non-Coding RNA KCNQ1OT1 Regulates Protein Kinase CK2 Via miR-760 in Senescence and Calorie Restriction. International Journal of Molecular Sciences. 2022; 23(3):1888. https://doi.org/10.3390/ijms23031888
Chicago/Turabian StyleLee, Yoonsung, and Young-Seuk Bae. 2022. "Long Non-Coding RNA KCNQ1OT1 Regulates Protein Kinase CK2 Via miR-760 in Senescence and Calorie Restriction" International Journal of Molecular Sciences 23, no. 3: 1888. https://doi.org/10.3390/ijms23031888
APA StyleLee, Y., & Bae, Y.-S. (2022). Long Non-Coding RNA KCNQ1OT1 Regulates Protein Kinase CK2 Via miR-760 in Senescence and Calorie Restriction. International Journal of Molecular Sciences, 23(3), 1888. https://doi.org/10.3390/ijms23031888

