The Soluble Fms-like Tyrosine Kinase-1 Contributes to Structural and Functional Changes in Endothelial Cells in Chronic Kidney Disease
Abstract
1. Introduction
2. Results
2.1. Sera from Patients with CKD and Excess sFlt-1 Stiffen Endothelial Cell Cortex
2.2. sFlt-1 Treatment Activates the p38 MAPK Stress Response Pathway
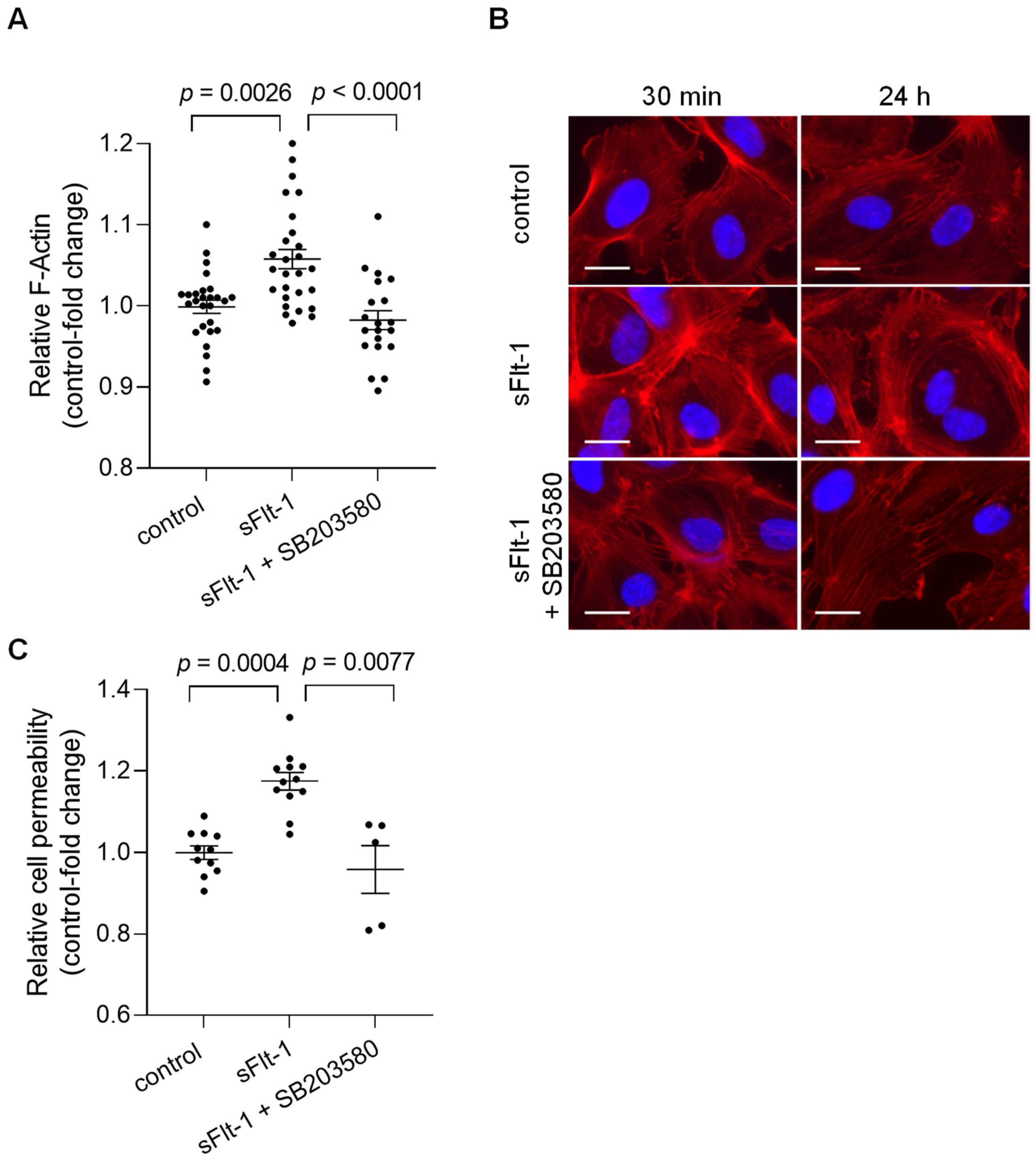
2.3. sFlt-1 Induces Changes in the F-Actin Distribution and Disturbs the Barrier Function of Endothelial Cells
2.4. sFlt-1 Only Slightly Affects Mechanosensitive Genes in HUVECs
3. Discussion
4. Materials and Methods
4.1. Endothelial Cell Culture and Treatment Protocol
4.2. Atomic Force Microscopy
4.3. Western Blotting Analysis
4.4. Cellular ROS Detection
4.5. F-Actin Quantification
4.6. Endothelial Cell Permeability
4.7. Real-Time PCR
4.8. Statistical Analysis
5. Conclusions
Author Contributions
Funding
Institutional Review Board Statement
Informed Consent Statement
Data Availability Statement
Conflicts of Interest
References
- Kendall, R.L.; Wang, G.; Thomas, K.A. Identification of a Natural Soluble Form of the Vascular Endothelial Growth Factor Receptor, FLT-1, and Its Heterodimerization with KDR. Biochem. Biophys. Res. Commun. 1996, 226, 324–328. [Google Scholar] [CrossRef] [PubMed]
- Levine, R.J.; Maynard, S.E.; Qian, C.; Lim, K.H.; England, L.J.; Yu, K.F.; Schisterman, E.F.; Thadhani, R.; Sachs, B.P.; Epstein, F.H.; et al. Circulating Angiogenic Factors and the Risk of Preeclampsia. N. Engl. J. Med. 2004, 350, 672–683. [Google Scholar] [CrossRef] [PubMed]
- Maynard, S.E.; Venkatesha, S.; Thadhani, R.; Karumanchi, S.A. Soluble Fms-like Tyrosine Kinase 1 and Endothelial Dysfunction in the Pathogenesis of Preeclampsia. Pediatr. Res. 2005, 57, 1R–7R. [Google Scholar] [CrossRef]
- Di Marco, G.S.; Reuter, S.; Hillebrand, U.; Amler, S.; König, M.; Larger, E.; Oberleithner, H.; Brand, E.; Pavenstädt, H.; Brand, M. The Soluble VEGF Receptor SFlt1 Contributes to Endothelial Dysfunction in CKD. J. Am. Soc. Nephrol. 2009, 20, 2235–2245. [Google Scholar] [CrossRef] [PubMed]
- Di Marco, G.S.; Kentrup, D.; Reuter, S.; Mayer, A.B.A.B.; Golle, L.; Tiemann, K.; Fobker, M.; Engelbertz, C.; Breithardt, G.; Brand, E.; et al. Soluble Flt-1 Links Microvascular Disease with Heart Failure in CKD. Basic Res. Cardiol. 2015, 110, 30. [Google Scholar] [CrossRef] [PubMed]
- Matsui, M.; Takeda, Y.; Uemura, S.; Matsumoto, T.; Seno, A.; Onoue, K.; Tsushima, H.; Morimoto, K.; Soeda, T.; Okayama, S.; et al. vSuppressed Soluble Fms-like Tyrosine Kinase-1 Production Aggravates Atherosclerosis in Chronic Kidney Disease. Kidney Int. 2014, 85, 393–403. [Google Scholar] [CrossRef]
- Ky, B.; French, B.; Ruparel, K.; Sweitzer, N.K.; Fang, J.C.; Levy, W.C.; Sawyer, D.B.; Cappola, T.P. The Vascular Marker Soluble Fms-like Tyrosine Kinase 1 Is Associated with Disease Severity and Adverse Outcomes in Chronic Heart Failure. J. Am. Coll. Cardiol. 2011, 58, 386–394. [Google Scholar] [CrossRef]
- Onoue, K.; Uemura, S.; Takeda, Y.; Somekawa, S.; Iwama, H.; Nishida, T.; Morikawa, Y.; Nakagawa, H.; Tsutsumi, T.; Sung, J.H.; et al. Usefulness of Soluble Fms-like Tyrosine Kinase-1 as a Biomarker of Acute Severe Heart Failure in Patients With Acute Myocardial Infarction. Am. J. Cardiol. 2009, 104, 1478–1483. [Google Scholar] [CrossRef]
- Wewers, T.M.; Schulz, A.; Nolte, I.; Pavenstädt, H.; Brand, M.; Di Marco, G.S. Circulating Soluble Fms-like Tyrosine Kinase in Renal Diseases Other than Preeclampsia. J. Am. Soc. Nephrol. 2021, 32, 1853–1863. [Google Scholar] [CrossRef]
- Le Roux, S.; Pepper, R.J.; Dufay, A.; Néel, M.; Meffray, E.; Lamandé, N.; Rimbert, M.; Josien, R.; Hamidou, M.; Hourmant, M.; et al. Elevated Soluble Flt1 Inhibits Endothelial Repair in PR3-ANCA-Associated Vasculitis. J. Am. Soc. Nephrol. 2012, 23, 155–164. [Google Scholar] [CrossRef][Green Version]
- Zhai, Y.L.; Zhu, L.; Shi, S.F.; Liu, L.J.; Lv, J.C.; Zhang, H. Elevated Soluble VEGF Receptor SFlt-1 Correlates with Endothelial Injury in IgA Nephropathy. PLoS ONE 2014, 9, e0101779. [Google Scholar] [CrossRef] [PubMed]
- Yuan, J.; Guo, Q.; Qureshi, A.R.; Anderstam, B.; Eriksson, M.; Heimbürger, O.; Bárány, P.; Stenvinkel, P.; Lindholm, B. Circulating Vascular Endothelial Growth Factor (VEGF) and Its Soluble Receptor 1 (SVEGFR-1) Are Associated with Inflammation and Mortality in Incident Dialysis Patients. Nephrol. Dial. Transplant. 2013, 28, 2356–2363. [Google Scholar] [CrossRef] [PubMed]
- Chen, J.; Hamm, L.L.; Mohler, E.R.; Hudaihed, A.; Arora, R.; Chen, C.S.; Liu, Y.; Browne, G.; Mills, K.T.; Kleinpeter, M.A.; et al. Interrelationship of Multiple Endothelial Dysfunction Biomarkers with Chronic Kidney Disease. PLoS ONE 2015, 10, e0132047. [Google Scholar] [CrossRef]
- Cuenca, M.V.; Hordijk, P.L.; Vervloet, M.G. Most Exposed: The Endothelium in Chronic Kidney Disease. Nephrol. Dial. Transplant. 2020, 35, 1478. [Google Scholar] [CrossRef]
- Ahmed, A.; Ahmad, S.; Hewett, P.W.; Al-Ani, B.; Sissaoui, S.; Fujisawa, T.; Cudmore, M.J. Autocrine Activity of Soluble Flt-1 Controls Endothelial Cell Function and Angiogenesis. Vasc. Cell 2011, 3, 15. [Google Scholar] [CrossRef]
- Chia, P.Y.; Teo, A.; Yeo, T.W. Overview of the Assessment of Endothelial Function in Humans. Front. Med. 2020, 7, 542567. [Google Scholar] [CrossRef]
- Kusche-Vihrog, K.; Urbanova, K.; Blanqué, A.; Wilhelmi, M.; Schillers, H.; Kliche, K.; Pavenstädt, H.; Brand, E.; Oberleithner, H. C-Reactive Protein Makes Human Endothelium Stiff and Tight. Hypertension 2011, 57, 231–237. [Google Scholar] [CrossRef]
- Kliche, K.; Jeggle, P.; Pavenstädt, H.; Oberleithner, H. Role of Cellular Mechanics in the Function and Life Span of Vascular Endothelium. Pflug. Arch. 2011, 462, 209–217. [Google Scholar] [CrossRef]
- Fels, J.; Kusche-Vihrog, K. Endothelial Nanomechanics in the Context of Endothelial (Dys)Function and Inflammation. Antioxid. Redox Signal 2019, 30, 945–959. [Google Scholar] [CrossRef]
- Fels, J.; Jeggle, P.; Liashkovich, I.; Peters, W.; Oberleithner, H. Nanomechanics of Vascular Endothelium. Cell Tissue Res. 2014, 355, 727–737. [Google Scholar] [CrossRef]
- Goligorsky, M.S. Pathogenesis of Endothelial Cell Dysfunction in Chronic Kidney Disease: A Retrospective and What the Future May Hold. Kidney Res. Clin. Pract. 2015, 34, 76–82. [Google Scholar] [CrossRef] [PubMed]
- Lang, F. Stiff Endothelial Cell Syndrome in Vascular Inflammation and Mineralocorticoid Excess. Hypertension 2011, 57, 146–147. [Google Scholar] [CrossRef] [PubMed]
- Kasas, S.; Wang, X.; Hirling, H.; Marsault, R.; Huni, B.; Yersin, A.; Regazzi, R.; Grenningloh, G.; Riederer, B.; Forrò, L.; et al. Superficial and Deep Changes of Cellular Mechanical Properties Following Cytoskeleton Disassembly. Cell Motil. Cytoskelet. 2005, 62, 124–132. [Google Scholar] [CrossRef] [PubMed]
- Nebreda, A.R.; Porras, A. P38 MAP Kinases: Beyond the Stress Response. Trends Biochem. Sci. 2000, 25, 257–260. [Google Scholar] [CrossRef] [PubMed]
- Wang, Q.; Doerschuk, C.M. The P38 Mitogen-Activated Protein Kinase Mediates Cytoskeletal Remodeling in Pulmonary Microvascular Endothelial Cells upon Intracellular Adhesion Molecule-1 Ligation. J. Immunol. 2001, 166, 6877–6884. [Google Scholar] [CrossRef] [PubMed]
- Corre, I.; Paris, F.; Huot, J. The P38 Pathway, a Major Pleiotropic Cascade That Transduces Stress and Metastatic Signals in Endothelial Cells. Oncotarget 2017, 8, 55684. [Google Scholar] [CrossRef]
- Sukriti, S.; Tauseef, M.; Yazbeck, P.; Mehta, D. Mechanisms Regulating Endothelial Permeability. Pulm. Circ. 2014, 4, 535–551. [Google Scholar] [CrossRef]
- Oberleithner, H. Aldosterone Makes Human Endothelium Stiff and Vulnerable. Kidney Int. 2005, 67, 1680–1682. [Google Scholar] [CrossRef]
- Mehta, D.; Malik, A.B. Signaling Mechanisms Regulating Endothelial Permeability. Physiol. Rev. 2006, 86, 279–367. [Google Scholar] [CrossRef]
- Cosgun, Z.C.; Fels, B.; Kusche-Vihrog, K. Nanomechanics of the Endothelial Glycocalyx: From Structure to Function. American J. Pathol. 2020, 190, 732–741. [Google Scholar] [CrossRef]
- Lal, B.K.; Varma, S.; Pappas, P.J.; Hobson, R.W.; Durán, W.N. VEGF Increases Permeability of the Endothelial Cell Monolayer by Activation of PKB/Akt, Endothelial Nitric-Oxide Synthase, and MAP Kinase Pathways. Microvasc. Res. 2001, 62, 252–262. [Google Scholar] [CrossRef] [PubMed]
- Ourradi, K.; Blythe, T.; Jarrett, C.; Barratt, S.L.; Welsh, G.I.; Millar, A.B. VEGF Isoforms Have Differential Effects on Permeability of Human Pulmonary Microvascular Endothelial Cells. Respir. Res. 2017, 18, 116. [Google Scholar] [CrossRef] [PubMed]
- Gavard, J.; Gutkind, J.S. VEGF Controls Endothelial-Cell Permeability by Promoting the Beta-Arrestin-Dependent Endocytosis of VE-Cadherin. Nat. Cell Biol. 2006, 8, 1223–1234. [Google Scholar] [CrossRef]
- Claesson-Welsh, L.; Dejana, E.; McDonald, D.M. Permeability of the Endothelial Barrier: Identifying and Reconciling Controversies. Trends Mol. Med. 2021, 27, 314–331. [Google Scholar] [CrossRef] [PubMed]
- Schreurs, M.P.H.; Houston, E.M.; May, V.; Cipolla, M.J. The Adaptation of the Blood-Brain Barrier to Vascular Endothelial Growth Factor and Placental Growth Factor during Pregnancy. FASEB J. 2012, 26, 355–362. [Google Scholar] [CrossRef]
- Thickett, D.R.; Armstrong, L.; Christie, S.J.; Millar, A.B. Vascular Endothelial Growth Factor May Contribute to Increased Vascular Permeability in Acute Respiratory Distress Syndrome. Am. J. Respir. Crit. Care Med. 2001, 164, 1601–1605. [Google Scholar] [CrossRef]
- Doi, K.; Noiri, E.; Fujita, T. Role of Vascular Endothelial Growth Factor in Kidney Disease. Curr. Vasc. Pharmacol. 2010, 8, 122–128. [Google Scholar] [CrossRef]
- Burke, S.D.; Zsengellér, Z.K.; Khankin, E.V.; Lo, A.S.; Rajakumar, A.; DuPont, J.J.; McCurley, A.; Moss, M.E.; Zhang, D.; Clark, C.D.; et al. Soluble FMS-like Tyrosine Kinase 1 Promotes Angiotensin II Sensitivity in Preeclampsia. J. Clin. Investig. 2016, 126, 2561–2574. [Google Scholar] [CrossRef]
- Wewers, T.M.; Mayer, A.B.; Pfleiderer, A.; Beul, K.; Schmidt, R.; Heitplatz, B.; van Marck, V.; Nolte, I.; Pavenstädt, H.; Reuter, S.; et al. Increased Soluble Fms-like Tyrosine Kinase 1 after Ischemia Reperfusion Contributes to Adverse Clinical Outcomes Following Kidney Transplantation. Kidney Int. 2019, 95, 1091–1102. [Google Scholar] [CrossRef]
- Sánchez-Aranguren, L.C.; Espinosa-González, C.T.; González-Ortiz, L.M.; Sanabria-Barrera, S.M.; Riaño-Medina, C.E.; Nuñez, A.F.; Ahmed, A.; Vasquez-Vivar, J.; López, M. Soluble Fms-like Tyrosine Kinase-1 Alters Cellular Metabolism and Mitochondrial Bioenergetics in Preeclampsia. Front. Physiol. 2018, 9, 83. [Google Scholar] [CrossRef]
- Jiang, Z.; Zou, Y.; Ge, Z.; Zuo, Q.; Huang, S.Y.; Sun, L. A Role of SFlt-1 in Oxidative Stress and Apoptosis in Human and Mouse Pre-Eclamptic Trophoblasts. Biol. Reprod. 2015, 93, 73–74. [Google Scholar] [CrossRef] [PubMed]
- Sandrin, V.C.; Palei, A.C.T.; Metzger, I.F.; Gomes, V.A.; Cavalli, R.C.; Tanus-Santos, J.E. Nitric Oxide Formation Is Inversely Related to Serum Levels of Antiangiogenic Factors Soluble Fms-like Tyrosine Kinase-1 and Soluble Endogline in Preeclampsia. Hypertension 2008, 52, 402–407. [Google Scholar] [CrossRef] [PubMed]
- Bastounis, E.E.; Yeh, Y.T.; Theriot, J.A. Subendothelial Stiffness Alters Endothelial Cell Traction Force Generation While Exerting a Minimal Effect on the Transcriptome. Sci. Rep. 2019, 9, 18209. [Google Scholar] [CrossRef] [PubMed]
- Liao, J.K. Linking Endothelial Dysfunction with Endothelial Cell Activation. J. Clin. Investig. 2013, 123, 540–541. [Google Scholar] [CrossRef] [PubMed]
- Bhagat, K.; Vallance, P. Inflammatory Cytokines Impair Endothelium-Dependent Dilatation in Human Veins in Vivo. Circulation 1997, 96, 3042–3047. [Google Scholar] [CrossRef] [PubMed]
- Higashi, Y. Roles of Oxidative Stress and Inflammation in Vascular Endothelial Dysfunction-Related Disease. Antioxidants 2022, 11. [Google Scholar] [CrossRef]
- Stroka, K.M.; Vaitkus, J.A.; Aranda-Espinoza, H. Endothelial Cells Undergo Morphological, Biomechanical, and Dynamic Changes in Response to Tumor Necrosis Factor-α. Eur. Biophys. J. 2012, 41, 939. [Google Scholar] [CrossRef]
- Lee, S.Y.; Zaske, A.M.; Novellino, T.; Danila, D.; Ferrari, M.; Conyers, J.; Decuzzi, P. Probing the Mechanical Properties of TNF-α Stimulated Endothelial Cell with Atomic Force Microscopy. Int. J. Nanomed. 2011, 6, 179–195. [Google Scholar] [CrossRef]
- Amraoui, F.; Spijkers, L.; Lahsinoui, H.H.; Vogt, L.; van der Post, J.; Peters, S.; Afink, G.; Ris-Stalpers, C.; van den Born, B.J. SFlt-1 Elevates Blood Pressure by Augmenting Endothelin-1-Mediated Vasoconstriction in Mice. PLoS ONE 2014, 9, e91897. [Google Scholar] [CrossRef]
- Cindrova-Davies, T.; Sanders, D.A.; Burton, G.J.; Charnock-Jones, D.S. Soluble FLT1 Sensitizes Endothelial Cells to Inflammatory Cytokines by Antagonizing VEGF Receptor-Mediated Signalling. Cardiovasc. Res. 2011, 89, 671–679. [Google Scholar] [CrossRef]
- Li, F.; Hagaman, J.R.; Kim, H.S.; Maeda, N.; Jennette, J.C.; Faber, J.E.; Karumanchi, S.A.; Smithies, O.; Takahashi, N. ENOS Deficiency Acts through Endothelin to Aggravate SFlt-1-Induced Pre-Eclampsia-like Phenotype. J. Am. Soc. Nephrol. 2012, 23, 652–660. [Google Scholar] [CrossRef] [PubMed]
- Hillebrand, U.; Schillers, H.; Riethmüller, C.; Stock, C.; Wilhelmi, M.; Oberleithner, H.; Hausberg, M. Dose-Dependent Endothelial Cell Growth and Stiffening by Aldosterone: Endothelial Protection by Eplerenone. J. Hypertens. 2007, 25, 639–647. [Google Scholar] [CrossRef] [PubMed]
- Di Marco, G.S.; König, M.; Stock, C.; Wiesinger, A.; Hillebrand, U.; Reiermann, S.; Reuter, S.; Amler, S.; Köhler, G.; Buck, F.; et al. High Phosphate Directly Affects Endothelial Function by Downregulating Annexin II. Kidney Int. 2013, 83, 213–222. [Google Scholar] [CrossRef]
- Wiesinger, A.; Peters, W.; Chappell, D.; Kentrup, D.; Reuter, S.; Pavenstädt, H.; Oberleithner, H.; Kümpers, P. Nanomechanics of the Endothelial Glycocalyx in Experimental Sepsis. PLoS ONE 2013, 8, e0080905. [Google Scholar] [CrossRef]
- Hesse, B.; Rovas, A.; Buscher, K.; Kusche-Vihrog, K.; Brand, M.; di Marco, G.S.; Kielstein, J.T.; Pavenstädt, H.; Linke, W.A.; Nofer, J.R.; et al. Symmetric Dimethylarginine in Dysfunctional High-Density Lipoprotein Mediates Endothelial Glycocalyx Breakdown in Chronic Kidney Disease. Kidney Int. 2020, 97, 502–515. [Google Scholar] [CrossRef] [PubMed]
- Mewes, M.; Lenders, M.; Stappers, F.; Scharnetzki, D.; Nedele, J.; Fels, J.; Wedlich-Söldner, R.; Brand, S.-M.; Schmitz, B.; Brand, E. Soluble Adenylyl Cyclase (SAC) Regulates Calcium Signaling in the Vascular Endothelium. FASEB J. 2019, 33, 13762–13774. [Google Scholar] [CrossRef] [PubMed]




| Controls | CKD Patients | p-Value 1 | ||||
|---|---|---|---|---|---|---|
| Stage 3 CKD (eGFR 30–59) | Stage 4 CKD (eGFR 15–29) | Stage 5 CKD (eGFR < 15) | Total | |||
| N = 4 | n = 4 | n = 3 | n = 3 | N = 10 | ||
| eGFR, mL/min/1.73 m2 (mean ± SD) | 114 ± 16 | 52 ± 7 | 22 ± 5 | 8 ± 7 | 30 ± 20 | <0.0001 |
| Endothelial dysfunction markers/risk factors | ||||||
| sFlt-1, pg/mL (median, IQR) | 44 (35–108) | 101 (65–138) | 139 (60–152) | 188 (126–574) | 133 (72–161) | 0.0158 |
| sVCAM-1, ng/mL (median, IQR) | 623 (502–710) | 845 (794–1007) | 1028 (657–1899) | 1722 (1008–1924) | 1018 (801–1766) | 0.0411 |
| vWF, U/mL (mean ± SD) | 0.13 ± 0.09 | 0.56 ± 0.27 | 0.71 ± 0.33 | 0.95 ± 0.15 | 0.76 ± 0.28 | 0.0575 |
| Aldosterone, ng/dL (median, IQR) | 20 (7–44) | 8 (4–10) | 21 (5–49) | 19 (5–49) | 10 (5–28) | 0.2857 |
| Phosphate, mg/dL (mean ± SD) | 3.1 ± 0.48 | 3.3 ± 0.99 | 4.0 ± 1.13 | 4.5 ± 0.51 | 3.9 ± 0.96 | 0.0760 |
| Demographic characteristics | ||||||
| Age, years (mean ± SD) | 39 ± 5 | 72 ± 9 | 71 ± 4 | 60 ± 9 | 68 ± 9 | 0.0108 |
| Sex, female (%) | 33 | 50 | 67 | 33 | 50 | 0.7033 |
| Risk factor profile | ||||||
| Smokers (%) | 0 | 25 | 67 | 33 | 40 | 0.3589 |
| Hypertension (%) | 0 | 100 | 100 | 100 | 100 | 0.0046 |
| Diabetes (%) | 0 | 25 | 67 | 33 | 40 | 0.3589 |
| BMI, kg/m2 (mean ± SD) | 22 ± 1 | 26 ± 5 | 28 ± 6 | 24 ± 3 | 26 ± 4 | 0.1153 |
| Clinical measures | ||||||
| SBP, mmHg (median, IQR) | 120 (120–125) | 144 (136–150) | 150 (135–150) | 140 (130–150) | 145 (135–150) | 0.0451 |
| DBP, mmHg (median, IQR) | 80 (70–80) | 81 (76–96) | 80 (80–80) | 80 (80–85) | 80 (80–83) | 0.5573 |
| Laboratory values | ||||||
| Creatinine, mg/dL (mean ± SD) | 0.8 ± 0.1 | 1.1 ± 0.2 | 2.5 ± 0.6 | 6.8 ± 2.8 | 3.3 ± 2.9 | <0.0001 |
| HbA1c, % (mean ± SD) | 4.6 ± 0.1 | 5.1 ± 1.0 | 6.0 ± 1.4 | 5.3 ± 0.3 | 5.4 ± 1.0 | 0.3641 |
| Cholesterol total, mg/dL (median, IQR) | 155 (134–178) | 193 (180–287) | 170 (115–198) | 153 (103–177) | 177 (144–198) | 0.1334 |
| Cholesterol HDL, mg/dL (mean ± SD) | 45 ± 3 | 54 ± 23 | 48 ± 6 | 40 ± 6 | 48 ± 15 | 0.4853 |
| Cholesterol LDL, mg/dL (mean ± SD) | 141 ± 33 | 129 ± 40 | 98 ± 67 | 75 ± 12 | 103 ± 46 | 0.1053 |
| Triglycerides, mg/dL (mean ± SD) | 152 ± 8 | 201 ± 49 | 119 ± 6 | 194 ± 85 | 174 ± 62 | 0.0417 |
| Medication 2 | ||||||
| ACE inhibitor, yes (%) | - | 100 | 0 | 0 | 40 | 0.0402 |
| AT1 blocker, yes (%) | - | 25 | 67 | 33 | 40 | 0.1146 |
| Statin, yes (%) | - | 25 | 33 | 33 | 30 | 0.9611 |
| Erythropoietin, yes (%) | - | 0 | 0 | 0 | 0 | NA |
| Heparin, yes (%) | - | 0 | 67 | 67 | 40 | 0.1084 |
Publisher’s Note: MDPI stays neutral with regard to jurisdictional claims in published maps and institutional affiliations. |
© 2022 by the authors. Licensee MDPI, Basel, Switzerland. This article is an open access article distributed under the terms and conditions of the Creative Commons Attribution (CC BY) license (https://creativecommons.org/licenses/by/4.0/).
Share and Cite
Schulz, A.; Drost, C.C.; Hesse, B.; Beul, K.; Brand, M.; Di Marco, G.S. The Soluble Fms-like Tyrosine Kinase-1 Contributes to Structural and Functional Changes in Endothelial Cells in Chronic Kidney Disease. Int. J. Mol. Sci. 2022, 23, 16059. https://doi.org/10.3390/ijms232416059
Schulz A, Drost CC, Hesse B, Beul K, Brand M, Di Marco GS. The Soluble Fms-like Tyrosine Kinase-1 Contributes to Structural and Functional Changes in Endothelial Cells in Chronic Kidney Disease. International Journal of Molecular Sciences. 2022; 23(24):16059. https://doi.org/10.3390/ijms232416059
Chicago/Turabian StyleSchulz, Annika, Carolin Christina Drost, Bettina Hesse, Katrin Beul, Marcus Brand, and Giovana Seno Di Marco. 2022. "The Soluble Fms-like Tyrosine Kinase-1 Contributes to Structural and Functional Changes in Endothelial Cells in Chronic Kidney Disease" International Journal of Molecular Sciences 23, no. 24: 16059. https://doi.org/10.3390/ijms232416059
APA StyleSchulz, A., Drost, C. C., Hesse, B., Beul, K., Brand, M., & Di Marco, G. S. (2022). The Soluble Fms-like Tyrosine Kinase-1 Contributes to Structural and Functional Changes in Endothelial Cells in Chronic Kidney Disease. International Journal of Molecular Sciences, 23(24), 16059. https://doi.org/10.3390/ijms232416059

