Neural Stem Cells Overexpressing Arginine Decarboxylase Improve Functional Recovery from Spinal Cord Injury in a Mouse Model
Abstract
1. Introduction
2. Results
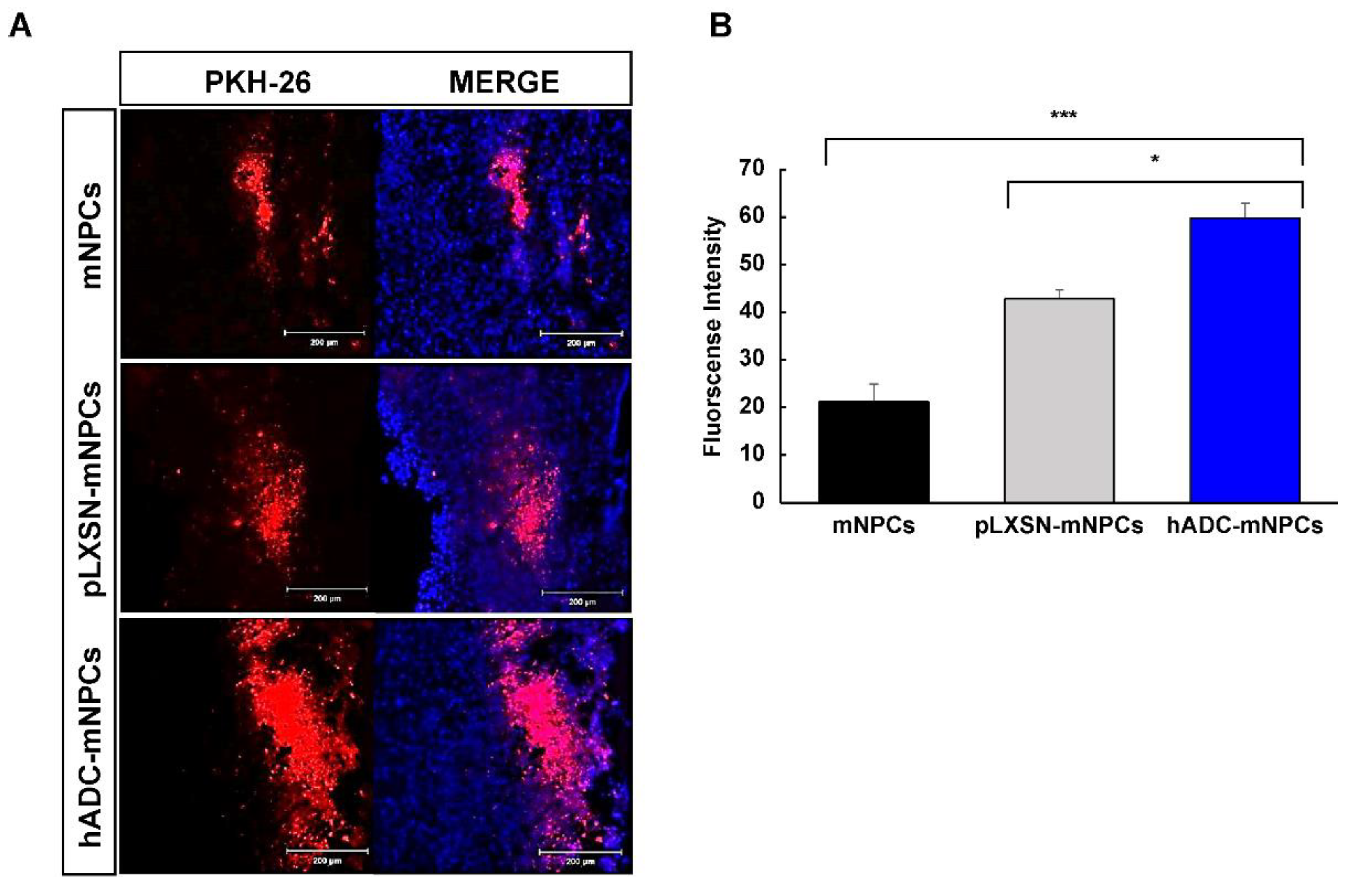
2.1. Treatment with hADC-mNPC Led to Enhanced Cell Survival around the SCI Lesion Site
2.2. Transplantation of hADC-mNPCs Attenuated Astrocyte Clustering at the Lesion Site
2.3. Transplantation of hADC-mNPCs Promoted Endogenous mNPC Differentiation into Oligodendrocytes Following SCI
2.4. Transplanted hADC-mNPC Colocalization with Oligodendrocytes Was Stronger Than pLXSN-mNPCs at Early Stage after SCI
2.5. Transplantation of hADC-mNPCs Preserved and Enhanced Remyelination in the Injured Spinal Cord
2.6. Transplantation of hADC-mNPCs Regulated BMP Expression in SCI Mice
2.7. Transplantation of hADC-mNPCs Improved Locomotor and Bladder Functional Recovery Following SCI
3. Discussion
4. Materials and Methods
4.1. Isolation and Cultivation of Murine-Cortex-Derived Neural Precursor Cells
4.2. Construction of Recombinant Retrovirus pLXSN Containing Human Arginine Decarboxylase Gene
4.3. Animal Model of Compression SCI
4.4. Cell Transplantation in SCI Mice
4.5. PKH-26 Labeling of Transplanted Cells
4.6. Locomotor Recovery and Bladder Function Assessments
4.7. Glial Scar Formation Analysis
4.8. Immunohistochemistry and Histology
4.9. Immunoblotting
4.10. Luxol Fast Blue Staining
4.11. Assessing Ultrastructural Spinal Cord Changes
4.12. Statistical Analysis
5. Conclusions
Author Contributions
Funding
Institutional Review Board Statement
Informed Consent Statement
Data Availability Statement
Conflicts of Interest
References
- Griffin, J.M.; Bradke, F. Therapeutic repair for spinal cord injury: Combinatory approaches to address a multifaceted problem. EMBO Mol. Med. 2020, 12, e11505. [Google Scholar] [CrossRef] [PubMed]
- Oyinbo, C.A. Secondary injury mechanisms in traumatic spinal cord injury: A nugget of this multiply cascade. Acta Neurobiol. Exp. (Wars) 2011, 71, 281–299. [Google Scholar] [PubMed]
- Faaborg, P.M.; Christensen, P.; Krassioukov, A.; Laurberg, S.; Frandsen, E.; Krogh, K. Autonomic dysreflexia during bowel evacuation procedures and bladder filling in subjects with spinal cord injury. Spinal Cord 2014, 52, 494–498. [Google Scholar] [CrossRef]
- Anjum, A.; Yazid, M.D.; Fauzi Daud, M.; Idris, J.; Ng, A.M.H.; Selvi Naicker, A.; Ismail, O.H.R.; Athi Kumar, R.K.; Lokanathan, Y. Spinal cord injury: Pathophysiology, multimolecular interactions, and underlying recovery mechanisms. Int. J. Mol. Sci. 2020, 21, 7533. [Google Scholar] [CrossRef]
- Shahsavani, N.; Kataria, H.; Karimi-Abdolrezaee, S. Mechanisms and repair strategies for white matter degeneration in CNS injury and diseases. Biochim. Biophys. Acta Mol. Basis Dis. 2021, 1867, 166117. [Google Scholar] [CrossRef]
- Srivastava, E.; Singh, A.; Kumar, A. Spinal cord regeneration: A brief overview of the present scenario and a sneak peek into the future. Biotechnol. J. 2021, 16, e2100167. [Google Scholar] [CrossRef]
- Fan, B.; Wei, Z.; Feng, S. Progression in translational research on spinal cord injury based on microenvironment imbalances. Bone Res. 2022, 10, 35. [Google Scholar] [CrossRef]
- O'Shea, T.M.; Burda, J.E.; Sofroniew, M.V. Cell biology of spinal cord injury and repair. J. Clin. Investig. 2017, 127, 3259–3270. [Google Scholar] [CrossRef]
- Ashammakhi, N.; Kim, H.J.; Ehsanipour, A.; Bierman, R.D.; Kaarela, O.; Xue, C.; Khademhosseini, A.; Seidlits, S.K. Regenerative therapies for spinal cord injury. Tissue Eng. Part B Rev. 2019, 25, 471–491. [Google Scholar] [CrossRef]
- Nicaise, A.M.; D’Angelo, A.; Ionescu, R.B.; Krzak, G.; Willis, C.M.; Pluchino, S. The role of neural stem cells in regulating glial scar formation and repair. Cell Tissue Res. 2022, 387, 399–414. [Google Scholar] [CrossRef]
- Huang, L.; Fu, C.; Xiong, F.; He, C.; Wei, Q. Stem cell therapy for spinal cord injury. Cell Transplant. 2021, 30, 963689721989266. [Google Scholar] [CrossRef]
- de Freria, C.M.; Van Niekerk, E.; Blesch, A.; Lu, P. Neural stem cells: Promoting axonal regeneration and spinal cord connectivity. Cells 2021, 10, 3296. [Google Scholar] [CrossRef] [PubMed]
- De Gioia, R.; Biella, F.; Citterio, G.; Rizzo, F.; Abati, E.; Nizzardo, M.; Bresolin, N.; Comi, G.P.; Corti, S. Neural stem cell transplantation for neurodegenerative diseases. Int. J. Mol. Sci. 2020, 21, 3103. [Google Scholar] [CrossRef] [PubMed]
- Shao, A.; Tu, S.; Lu, J.; Zhang, J. Crosstalk between stem cell and spinal cord injury: Pathophysiology and treatment strategies. Stem Cell Res. Ther. 2019, 10, 238. [Google Scholar] [CrossRef] [PubMed]
- Shroff, G. Human embryonic stem cell therapy in chronic spinal cord injury: A retrospective study. Clin. Transl. Sci. 2016, 9, 168–175. [Google Scholar] [CrossRef]
- Keirstead, H.S.; Nistor, G.; Bernal, G.; Totoiu, M.; Cloutier, F.; Sharp, K.; Steward, O. Human embryonic stem cell-derived oligodendrocyte progenitor cell transplants remyelinate and restore locomotion after spinal cord injury. J. Neurosci. 2005, 25, 4694–4705. [Google Scholar] [CrossRef]
- Hosseini, S.M.; Sharafkhah, A.; Ziaee, S.M. Spinal cord-derived neural precursor cells as a preventive therapy for spinal cord injury. Asian J. Neurosurg. 2018, 13, 1101–1107. [Google Scholar] [CrossRef]
- Cummings, B.J.; Uchida, N.; Tamaki, S.J.; Salazar, D.L.; Hooshmand, M.; Summers, R.; Gage, F.H.; Anderson, A.J. Human neural stem cells differentiate and promote locomotor recovery in spinal cord-injured mice. Proc. Natl Acad. Sci. USA 2005, 102, 14069–14074. [Google Scholar] [CrossRef]
- Gilbert, E.A.B.; Lakshman, N.; Lau, K.S.K.; Morshead, C.M. Regulating endogenous neural stem cell activation to promote spinal cord injury repair. Cells 2022, 11, 846. [Google Scholar] [CrossRef] [PubMed]
- Nagoshi, N.; Okano, H.; Nakamura, M. Regenerative therapy for spinal cord injury using iPSC technology. Inflam. Regen. 2020, 40, 1–5. [Google Scholar] [CrossRef]
- Cofano, F.; Boido, M.; Monticelli, M.; Zenga, F.; Ducati, A.; Vercelli, A.; Garbossa, D. Mesenchymal stem cells for spinal cord injury: Current options, limitations, and future of cell therapy. Int. J. Mol. Sci. 2019, 20, 2698. [Google Scholar] [CrossRef] [PubMed]
- Fischer, I.; Dulin, J.N.; Lane, M.A. Transplanting neural progenitor cells to restore connectivity after spinal cord injury. Nat. Rev. Neurosci. 2020, 21, 366–383. [Google Scholar] [CrossRef]
- Younsi, A.; Zheng, G.; Riemann, L.; Scherer, M.; Zhang, H.; Tail, M.; Hatami, M.; Skutella, T.; Unterberg, A.; Zweckberger, K. Long-term effects of neural precursor cell transplantation on secondary injury processes and functional recovery after severe cervical contusion-compression spinal cord injury. Int. J. Mol. Sci. 2021, 22, 13106. [Google Scholar] [CrossRef] [PubMed]
- Zavvarian, M.M.; Toossi, A.; Khazaei, M.; Hong, J.; Fehlings, M. Novel innovations in cell and gene therapies for spinal cord injury. F1000Research 2020, 9, F1000. [Google Scholar] [CrossRef] [PubMed]
- Izmailov, A.A.; Povysheva, T.V.; Bashirov, F.V.; Sokolov, M.E.; Fadeev, F.O.; Garifulin, R.R.; Naroditsky, B.S.; Logunov, D.Y.; Salafutdinov, I.I.; Chelyshev, Y.A.; et al. Spinal cord molecular and cellular changes induced by adenoviral vector- and cell-mediated triple gene therapy after severe contusion. Front. Pharmacol. 2017, 8, 813. [Google Scholar] [CrossRef] [PubMed]
- Lim, S.T.; Airavaara, M.; Harvey, B.K. Viral vectors for neurotrophic factor delivery: A gene therapy approach for neurodegenerative diseases of the CNS. Pharmacol. Res. 2010, 61, 14–26. [Google Scholar] [CrossRef] [PubMed]
- Walthers, C.M.; Seidlits, S.K. Gene delivery strategies to promote spinal cord repair. Biomark. Insights 2015, 10, 11–29. [Google Scholar] [CrossRef]
- Zhu, M.Y.; Iyo, A.; Piletz, J.E.; Regunathan, S. Expression of human arginine decarboxylase, the biosynthetic enzyme for agmatine. Biochim. Biophys. Acta 2004, 1670, 156–164. [Google Scholar] [CrossRef]
- Ahn, S.K.; Hong, S.; Park, Y.M.; Lee, W.T.; Park, K.A.; Lee, J.E. Effects of agmatine on hypoxic microglia and activity of nitric oxide synthase. Brain Res. 2011, 1373, 48–54. [Google Scholar] [CrossRef]
- Barua, S.; Kim, J.Y.; Lee, J.E. Role of agmatine on neuroglia in central nervous system injury. Brain Neurorehabil. 2019, 12, e2. [Google Scholar] [CrossRef]
- Gilad, G.M.; Salame, K.; Rabey, J.M.; Gilad, V.H. Agmatine treatment is neuroprotective in rodent brain injury models. Life Sci. 1996, 58, PL 41–PL 46. [Google Scholar] [CrossRef] [PubMed]
- Uranchimeg, D.; Kim, J.H.; Kim, J.Y.; Lee, W.T.; Park, K.A.; Batbaatar, G.; Tundevrentsen, S.; Amgalanbaatar, D.; Lee, J.E. Recovered changes in the spleen by agmatine treatment after transient cerebral ischemia. Anat. Cell Biol. 2010, 43, 44–53. [Google Scholar] [CrossRef] [PubMed]
- Otake, K.; Ruggiero, D.A.; Regunathan, S.; Wang, H.; Milner, T.A.; Reis, D.J. Regional localization of agmatine in the rat brain: An immunocytochemical study. Brain Res. 1998, 787, 1–14. [Google Scholar] [CrossRef]
- Gorbatyuk, O.S.; Milner, T.A.; Wang, G.; Regunathan, S.; Reis, D.J. Localization of agmatine in vasopressin and oxytocin neurons of the rat hypothalamic paraventricular and supraoptic nuclei. Exp. Neurol. 2001, 171, 235–245. [Google Scholar] [CrossRef]
- Regunathan, S.; Feinstein, D.L.; Raasch, W.; Reis, D.J. Agmatine (decarboxylated arginine) is synthesized and stored in astrocytes. NeuroReport 1995, 6, 1897–1900. [Google Scholar] [CrossRef]
- Reis, D.J.; Yang, X.C.; Milner, T.A. Agmatine containing axon terminals in rat hippocampus form synapses on pyramidal cells. Neurosci. Lett. 1998, 250, 185–188. [Google Scholar] [CrossRef]
- Gilad, G.M.; Gilad, V.H. Accelerated functional recovery and neuroprotection by agmatine after spinal cord ischemia in rats. Neurosci. Lett. 2000, 296, 97–100. [Google Scholar] [CrossRef]
- Halaris, A.; Plietz, J. Agmatine: Metabolic pathway and spectrum of activity in brain. CNS Drugs 2007, 21, 885–900. [Google Scholar] [CrossRef]
- Fairbanks, C.A.; Schreiber, K.L.; Brewer, K.L.; Yu, C.G.; Stone, L.S.; Kitto, K.F.; Nguyen, H.O.; Grocholski, B.M.; Shoeman, D.W.; Kehl, L.J.; et al. Agmatine reverses pain induced by inflammation, neuropathy, and spinal cord injury. Proc. Natl Acad. Sci. USA 2000, 97, 10584–10589. [Google Scholar] [CrossRef]
- Kim, J.H.; Yenari, M.A.; Giffard, R.G.; Cho, S.W.; Park, K.A.; Lee, J.E. Agmatine reduces infarct area in a mouse model of transient focal cerebral ischemia and protects cultured neurons from ischemia-like injury. Exp. Neurol. 2004, 189, 122–130. [Google Scholar] [CrossRef]
- Moon, S.U.; Kwon, K.H.; Kim, J.H.; Bokara, K.K.; Park, K.A.; Lee, W.T.; Lee, J.E. Recombinant hexahistidine arginine decarboxylase (hisADC) induced endogenous agmatine synthesis during stress. Mol. Cell. Biochem. 2010, 345, 53–60. [Google Scholar] [CrossRef] [PubMed]
- Bokara, K.K.; Kim, J.H.; Kim, J.Y.; Lee, J.E. Transfection of arginine decarboxylase gene increases the neuronal differentiation of neural progenitor cells. Stem Cell Res. 2016, 17, 256–265. [Google Scholar] [CrossRef] [PubMed]
- Song, H.W.; Kumar, B.K.; Kim, S.H.; Jeon, Y.H.; Lee, Y.A.; Lee, W.T.; Park, K.A.; Lee, J.E. Agmatine enhances neurogenesis by increasing ERK1/2 expression, and suppresses astrogenesis by decreasing BMP 2,4 and SMAD 1,5,8 expression in subventricular zone neural stem cells. Life Sci. 2011, 89, 439–449. [Google Scholar] [CrossRef] [PubMed]
- Iyo, A.H.; Zhu, M.Y.; Ordway, G.A.; Regunathan, S. Expression of arginine decarboxylase in brain regions and neuronal cells. J. Neurochem. 2006, 96, 1042–1050. [Google Scholar] [CrossRef] [PubMed]
- Park, Y.M.; Han, S.H.; Seo, S.K.; Park, K.A.; Lee, W.T.; Lee, J.E. Restorative benefits of transplanting human mesenchymal stromal cells overexpressing arginine decarboxylase genes after spinal cord injury. Cytotherapy 2015, 17, 25–37. [Google Scholar] [CrossRef]
- Park, Y.M.; Lee, W.T.; Bokara, K.K.; Seo, S.K.; Park, S.H.; Kim, J.H.; Yenari, M.A.; Park, K.A.; Lee, J.E. The multifaceted effects of agmatine on functional recovery after spinal cord injury through Modulations of BMP-2/4/7 expressions in neurons and glial cells. PLoS ONE 2013, 8, e53911. [Google Scholar] [CrossRef]
- Wang, R.N.; Green, J.; Wang, Z.; Deng, Y.; Qiao, M.; Peabody, M.; Zhang, Q.; Ye, J.; Yan, Z.; Denduluri, S.; et al. Bone morphogenetic protein (BMP) signaling in development and human diseases. Genes Dis. 2014, 1, 87–105. [Google Scholar] [CrossRef]
- Al-Sammarraie, N.; Ray, S.K. Bone morphogenic protein signaling in spinal cord injury. Neuroimmunol. Neuroinflamm. 2021, 8, 53–63. [Google Scholar] [CrossRef]
- Matsuura, I.; Taniguchi, J.; Hata, K.; Saeki, N.; Yamashita, T. BMP inhibition enhances axonal growth and functional recovery after spinal cord injury. J. Neurochem. 2008, 105, 1471–1479. [Google Scholar] [CrossRef]
- Xiao, Q.; Du, Y.; Wu, W.; Yip, H.K. Bone morphogenetic proteins mediate cellular responses and, together with noggin, regulate astrocyte differentiation after spinal cord injury. Exp. Neurol. 2010, 221, 353–366. [Google Scholar] [CrossRef]
- Hart, C.G.; Dyck, S.M.; Kataria, H.; Alizadeh, A.; Nagakannan, P.; Thliveris, J.A.; Eftekharpour, E.; Karimi-Abdolrezaee, S. Acute upregulation of bone morphogenetic protein-4 regulates endogenous cell responses and promotes cell death in spinal cord injury. Exp. Neurol. 2020, 325, 113163. [Google Scholar] [CrossRef] [PubMed]
- Setoguchi, T.; Yone, K.; Matsuoka, E.; Takenouchi, H.; Nakashima, K.; Sakou, T.; Komiya, S.; Izumo, S. Traumatic injury-induced BMP7 expression in the adult rat spinal cord. Brain Res. 2001, 921, 219–225. [Google Scholar] [CrossRef]
- Wang, Y.; Cheng, X.; He, Q.; Zheng, Y.; Kim, D.H.; Whittemore, S.R.; Cao, Q.L. Astrocytes from the contused spinal cord inhibit oligodendrocyte differentiation of adult oligodendrocyte precursor cells by increasing the expression of bone morphogenetic proteins. J. Neurosci. 2011, 31, 6053–6058. [Google Scholar] [CrossRef] [PubMed]
- Song, P.; Xia, X.; Han, T.; Fang, H.; Wang, Y.; Dong, F.; Zhang, R.; Ge, P.; Shen, C. BMSCs promote the differentiation of NSCs into oligodendrocytes by mediating Id2 and Olig expression through the BMP/Smad signaling pathway. Biosci. Rep. 2018, 38, BSR20180303. [Google Scholar] [CrossRef] [PubMed]
- Kotil, K.; Kuscuoglu, U.; Kirali, M.; Uzun, H.; Akçetin, M.; Bilge, T. Investigation of the dose-dependent neuroprotective effects of agmatine in experimental spinal cord injury: A prospective randomized and placebo-control trial. J. Neurosurg. Spine 2006, 4, 392–399. [Google Scholar] [CrossRef]
- Kim, J.H.; Lee, Y.W.; Park, K.A.; Lee, W.T.; Lee, J.E. Agmatine attenuates brain edema through reducing the expression of aquaporin-1 after cerebral ischemia. J. Cereb. Blood Flow Metab. 2010, 30, 943–949. [Google Scholar] [CrossRef]
- Wang, C.C.; Chio, C.C.; Chang, C.H.; Kuo, J.R.; Chang, C.P. Beneficial effect of agmatine on brain apoptosis, astrogliosis, and edema after rat transient cerebral ischemia. BMC Pharmacol. 2010, 10, 11. [Google Scholar] [CrossRef]
- Yasuda, A.; Tsuji, O.; Shibata, S.; Nori, S.; Takano, M.; Kobayashi, Y.; Takahashi, Y.; Fujiyoshi, K.; Hara, C.M.; Miyawaki, A.; et al. Significance of remyelination by neural stem/progenitor cells transplanted into the injured spinal cord. Stem Cells 2011, 29, 1983–1994. [Google Scholar] [CrossRef]
- Li, X.; Sundström, E. Stem cell therapies for central nervous system trauma: The 4 Ws—What, when, where, and why. Stem Cells Transl. Med. 2022, 11, 14–25. [Google Scholar] [CrossRef]
- Bokara, K.K.; Kwon, K.H.; Nho, Y.; Lee, W.T.; Park, K.A.; Lee, J.E. Retroviral expression of arginine decarboxylase attenuates oxidative burden in mouse cortical neural stem cells. Stem Cells Dev. 2011, 20, 527–537. [Google Scholar] [CrossRef]
- Yu, C.G.; Marcillo, A.E.; Fairbanks, C.A.; Wilcox, G.L.; Yezierski, R.P. Agmatine improves locomotor function and reduces tissue damage following spinal cord injury. NeuroReport 2000, 11, 3203–3207. [Google Scholar] [CrossRef] [PubMed]
- Hong, S.; Lee, J.E.; Kim, C.Y.; Seong, G.J. Agmatine protects retinal ganglion cells from hypoxia-induced apoptosis in transformed rat retinal ganglion cell line. BMC Neurosci. 2007, 8, 81. [Google Scholar] [CrossRef] [PubMed]
- Kim, J.H.; Lee, Y.W.; Park, Y.M.; Park, K.A.; Park, S.H.; Lee, W.T.; Lee, J.E. Agmatine-reduced collagen scar area accompanied with surface righting reflex recovery after complete transection spinal cord injury. Spine 2011, 36, 2130–2138. [Google Scholar] [CrossRef] [PubMed]
- Tsivelekas, K.; Evangelopoulos, D.S.; Pallis, D.; Benetos, I.S.; Papadakis, S.A.; Vlamis, J.; Pneumaticos, S.G. Angiogenesis in spinal cord injury: Progress and treatment. Cureus 2022, 14, e25475. [Google Scholar] [CrossRef] [PubMed]
- Kwiecien, J.M.; Dąbrowski, W.; Yaron, J.R.; Zhang, L.; Delaney, K.H.; Lucas, A.R. The role of astrogliosis in formation of the syrinx in spinal cord injury. Curr. Neuropharmacol. 2021, 19, 294–303. [Google Scholar] [CrossRef] [PubMed]
- Alizadeh, A.; Dyck, S.M.; Karimi-Abdolrezaee, S. Myelin damage and repair in pathologic CNS: Challenges and prospects. Front. Mol. Neurosci. 2015, 8, 35. [Google Scholar] [CrossRef] [PubMed]
- Fehlings, M.G.; Vaccaro, A.R.; Boakye, M.; Rossignol, S.; Ditunno, J.F.; Burns, A.S. (Eds.) Essentials of Spinal Cord Injury Basic Research to Clinical Practice; Thieme Publishing: New York, NY, USA, 2013. [Google Scholar]
- von Leden, R.E.; Yauger, Y.J.; Khayrullina, G.; Byrnes, K.R. Central nervous system injury and nicotinamide adenine dinucleotide phosphate oxidase: Oxidative stress and therapeutic targets. J. Neurotrauma 2017, 34, 755–764. [Google Scholar] [CrossRef]
- Sezer, N.; Akkuş, S.; Uğurlu, F.G. Chronic complications of spinal cord injury. World J. Orthop. 2015, 6, 24–33. [Google Scholar] [CrossRef]
- Shang, Z.; Li, D.; Chen, J.; Wang, R.; Wang, M.; Zhang, B.; Wang, X.; Wanyan, P. What is the optimal timing of transplantation of neural stem cells in spinal cord injury? A systematic review and network meta-analysis based on animal studies. Front. Immunol. 2022, 13, 855309. [Google Scholar]
- Yang, T.; Dai, Y.; Chen, G.; Cui, S. Dissecting the dual role of the glial scar and scar-forming astrocytes in spinal cord injury. Front. Cell. Neurosci. 2020, 14, 78. [Google Scholar] [CrossRef]
- Okada, S.; Hara, M.; Kobayakawa, K.; Matsumoto, Y.; Nakashima, Y. Astrocyte reactivity and astrogliosis after spinal cord injury. Neurosci. Res. 2018, 126, 39–43. [Google Scholar] [CrossRef] [PubMed]
- Alizadeh, A.; Dyck, S.M.; Karimi-Abdolrezaee, S. Traumatic spinal cord injury: An overview of pathophysiology, models and acute injury mechanisms. Front. Neurol. 2019, 10, 282. [Google Scholar] [CrossRef] [PubMed]
- Abrams, G.M.; Ganguly, K. Management of chronic spinal cord dysfunction. Continuum Lifelong Learn. Neurol. 2015, 21, 188–200. [Google Scholar] [CrossRef]
- Lü, H.Z.; Wang, Y.X.; Zou, J.; Li, Y.; Fu, S.L.; Jin, J.Q.; Hu, J.G.; Lu, P.H. Differentiation of neural precursor cell-derived oligodendrocyte progenitor cells after transplantation into normal and injured spinal cords. Differentiation 2010, 80, 228–240. [Google Scholar] [CrossRef] [PubMed]
- Mazuir, E.; Fricker, D.; Sol-Foulon, N. Neuron-oligodendrocyte communication in myelination of cortical GABAergic cells. Life 2021, 11, 216. [Google Scholar] [CrossRef]
- Duncan, I.D.; Radcliff, A.B.; Heidari, M.; Kidd, G.; August, B.K.; Wierenga, L.A. The adult oligodendrocyte can participate in remyelination. Proc. Natl Acad. Sci. USA 2018, 115, E11807–E11816. [Google Scholar] [CrossRef]
- Chew, A.B.; Suda, K.J.; Patel, U.C.; Fitzpatrick, M.A.; Ramanathan, S.; Burns, S.P.; Evans, C.T. Long-term prescribing of nitrofurantoin for urinary tract infections (UTI) in veterans with spinal cord injury (SCI). J. Spinal Cord Med. 2019, 42, 485–493. [Google Scholar] [CrossRef]
- Fuller, M.L.; Dechant, A.K.; Rothstein, B.; Caprariello, A.; Wang, R.; Hall, A.K.; Miller, R.H. Bone morphogenetic proteins promote gliosis in demyelinating spinal cord lesions. Ann. Neurol. 2007, 62, 288–300. [Google Scholar] [CrossRef]
- Baaklini, C.S.; Rawji, K.S.; Duncan, G.J.; Ho, M.F.S.; Plemel, J.R. Central nervous system remyelination: Roles of glia and innate immune cells. Front. Mol. Neurosci. 2019, 12, 225. [Google Scholar] [CrossRef]
- Kjell, J.; Olson, L. Rat models of spinal cord injury: From pathology to potential therapies. Dis. Model. Mech. 2016, 9, 1125–1137. [Google Scholar] [CrossRef]
- Basso, D.M.; Fisher, L.C.; Anderson, A.J.; Jakeman, L.B.; McTigue, D.M.; Popovich, P.G. Basso Mouse Scale for locomotion detects differences in recovery after spinal cord injury in five common mouse strains. J. Neurotrauma 2006, 23, 635–659. [Google Scholar] [CrossRef] [PubMed]









Publisher’s Note: MDPI stays neutral with regard to jurisdictional claims in published maps and institutional affiliations. |
© 2022 by the authors. Licensee MDPI, Basel, Switzerland. This article is an open access article distributed under the terms and conditions of the Creative Commons Attribution (CC BY) license (https://creativecommons.org/licenses/by/4.0/).
Share and Cite
Park, Y.M.; Kim, J.H.; Lee, J.E. Neural Stem Cells Overexpressing Arginine Decarboxylase Improve Functional Recovery from Spinal Cord Injury in a Mouse Model. Int. J. Mol. Sci. 2022, 23, 15784. https://doi.org/10.3390/ijms232415784
Park YM, Kim JH, Lee JE. Neural Stem Cells Overexpressing Arginine Decarboxylase Improve Functional Recovery from Spinal Cord Injury in a Mouse Model. International Journal of Molecular Sciences. 2022; 23(24):15784. https://doi.org/10.3390/ijms232415784
Chicago/Turabian StylePark, Yu Mi, Jae Hwan Kim, and Jong Eun Lee. 2022. "Neural Stem Cells Overexpressing Arginine Decarboxylase Improve Functional Recovery from Spinal Cord Injury in a Mouse Model" International Journal of Molecular Sciences 23, no. 24: 15784. https://doi.org/10.3390/ijms232415784
APA StylePark, Y. M., Kim, J. H., & Lee, J. E. (2022). Neural Stem Cells Overexpressing Arginine Decarboxylase Improve Functional Recovery from Spinal Cord Injury in a Mouse Model. International Journal of Molecular Sciences, 23(24), 15784. https://doi.org/10.3390/ijms232415784

