Complement C3 Regulates Inflammatory Response and Monocyte/Macrophage Phagocytosis of Streptococcus agalactiae in a Teleost Fish
Abstract
1. Introduction
2. Results
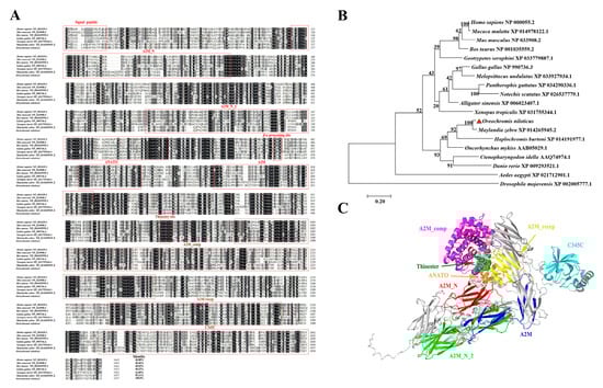
2.1. Sequence Analysis of OnC3
2.2. Tissue Distribution and Expression Pattern of OnC3
2.3. Effects of (r)OnC3 on Inflammatory Response In Vitro and In Vivo
2.4. (r)OnC3 Regulates ROS Levels in MO/Mø
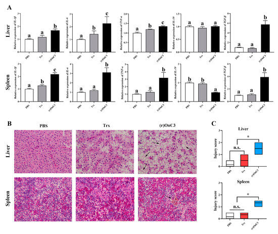
2.5. (r)OnC3 Regulates Inflammation after S. agalactiae Infection
2.6. (r)OnC3 Alleviates Inflammatory Response and Pathological Damage
2.7. (r)OnC3 Regulates Monocyte/Macrophage Phagocytosis
3. Discussion
4. Materials and Methods
4.1. Animals and Sample Acquisition
4.2. Total RNA Extraction
4.3. cDNA Synthesis
4.4. Amplification and Identification of OnC3
4.5. Bioinformatics Analysis of OnC3
4.6. Real-Time Quantitative PCR
4.7. Isolation of Nile Tilapia Head Kidney MO/Mø
4.8. Expression and Purification of (r)OnC3
4.9. (r)OnC3 Regulates the Expression of Inflammation-Related Factors
4.10. Histopathological Analysis
4.11. Determination of ROS in MO/Mø
4.12. Detection of Phagocytosis-Related Receptors and Enzyme Expression
4.13. Assay of Nile Tilapia Head Kidney MO/Mø Phagocytosis
4.14. Statistical Analysis
Supplementary Materials
Author Contributions
Funding
Institutional Review Board Statement
Informed Consent Statement
Data Availability Statement
Conflicts of Interest
References
- Holland, M.C.; Lambris, J.D. The Complement System in Teleosts. Fish Shellfish Immunol. 2002, 12, 399–420. [Google Scholar] [CrossRef] [PubMed]
- Magnadottir, B. Innate Immunity of Fish (Overview). Fish Shellfish Immunol. 2006, 20, 137–151. [Google Scholar] [CrossRef]
- Molina, H. Complement and Immunity. Rheum. Dis. Clin. 2004, 30, 1–18. [Google Scholar] [CrossRef]
- Ferreira, V.P.; Cortes, C. The Complement System. Encycl. Infect. Immun. 2022, 1, 144–169. [Google Scholar] [CrossRef]
- Nonaka, M.; Smith, S.L. Complement System of Bony and Cartilaginous Fish. Fish Shellfish Immunol. 2000, 10, 215–228. [Google Scholar] [CrossRef] [PubMed]
- Fujita, T.; Matsushita, M.; Endo, Y. The Lectin-Complement Pathway—Its Role in Innate Immunity and Evolution. Immunol. Rev. 2004, 198, 185–202. [Google Scholar] [CrossRef] [PubMed]
- Pangburn, M.K.; Müller-Eberhard, H. The C3 Convertase of the Alternative Pathway of Human Complement. Enzymic Properties of the Bimolecular Proteinase. Biochem. J. 1986, 235, 723–730. [Google Scholar] [CrossRef]
- Bavia, L.; Santiesteban-Lores, L.E.; Carneiro, M.C.; Prodocimo, M.M. Advances in the Complement System of a Teleost Fish, Oreochromis niloticus. Fish Shellfish Immunol. 2022, 123, 61–74. [Google Scholar] [CrossRef]
- Carroll, M.C. The Complement System in Regulation of Adaptive Immunity. Nat. Immunol. 2004, 5, 981–986. [Google Scholar] [CrossRef]
- Janssen, B.J.; Huizinga, E.G.; Raaijmakers, H.C.; Roos, A.; Daha, M.R.; Nilsson-Ekdahl, K.; Nilsson, B.; Gros, P. Structures of Complement Component C3 Provide Insights into the Function and Evolution of Immunity. Nature 2005, 437, 505–511. [Google Scholar] [CrossRef]
- Boshra, H.; Li, J.; Sunyer, J.O. Recent Advances on the Complement System of Teleost Fish. Fish Shellfish Immunol. 2006, 20, 239–262. [Google Scholar] [CrossRef]
- Peng, M.; Niu, D.; Wang, F.; Chen, Z.; Li, J. Complement C3 Gene: Expression Characterization and Innate Immune Response in Razor Clam Sinonovacula constricta. Fish Shellfish Immunol. 2016, 55, 223–232. [Google Scholar] [CrossRef]
- Ruseva, M.M.; Heurich, M. Purification and Characterization of Human and Mouse Complement C3. Methods Mol. Biol. 2014, 1100, 75–91. [Google Scholar] [CrossRef]
- Zhu, C.; Song, H.; Xu, F.; Yi, W.; Liu, F.; Liu, X. Hepatitis B Virus Inhibits the Expression of Complement C3 and C4, In Vitro and In Vivo. Oncol. Lett. 2018, 15, 7459–7463. [Google Scholar] [CrossRef]
- Brown, E.J. Complement Receptors and Phagocytosis. Curr. Opin. Immunol. 1991, 3, 76–82. [Google Scholar] [CrossRef]
- Newman, S.L.; Becker, S.; Halme, J. Phagocytosis by Receptors for C3b (CR1), iC3b (CR3), and IgG (Fc) on Human Peritoneal Macrophages. J. Leukoc. Biol. 1985, 38, 267–278. [Google Scholar] [CrossRef]
- Van Lookeren Campagne, M.; Wiesmann, C.; Brown, E.J. Macrophage Complement Receptors and Pathogen Clearance. Cell. Microbiol. 2007, 9, 2095–2102. [Google Scholar] [CrossRef]
- Coulthard, L.G.; Woodruff, T.M. Is the Complement Activation Product C3a a Proinflammatory Molecule? Re-Evaluating the Evidence and the Myth. J. Immunol. 2015, 194, 3542–3548. [Google Scholar] [CrossRef]
- Deranleau, G. Activation of Human Neutrophils by C3a and C5A Comparison of the Effects on Shape Changes, Chemotaxis, Secretion, and Respiratory Burst. FEBS Lett. 1994, 346, 181–184. [Google Scholar] [CrossRef]
- Ramadass, M.; Ghebrehiwet, B.; Smith, R.J.; Kew, R.R. Generation of Multiple Fuid-Phase C3b:Plasma Protein Complexes during Complement Activation: Possible Implications in C3 Glomerulopathies. J. Immunol. 2014, 192, 1220–1230. [Google Scholar] [CrossRef]
- Vasilev, V.V.; Radanova, M.; Lazarov, V.J.; Dragon-Durey, M.A.; Fremeaux-Bacchi, V.; Roumenina, L.T. Autoantibodies against C3b-Functional Consequences and Disease Relevance. Front. Immunol. 2019, 10, 64–72. [Google Scholar] [CrossRef] [PubMed]
- Han, S.R.; Cho, M.H.; Moon, J.S.; Ha, I.S.; Cheong, H.I.; Kang, H.G. Life-Threatening Extrarenal Manifestations in an Infant with Atypical Hemolytic Uremic Syndrome Caused by a Complement 3-Gene Mutation. Kidney Blood Press. Res. 2019, 44, 1300–1305. [Google Scholar] [CrossRef] [PubMed]
- Vignesh, P.; Rawat, A.; Sharma, M.; Singh, S. Complement in Autoimmune Diseases. Clin. Chim. Acta 2017, 465, 123–130. [Google Scholar] [CrossRef] [PubMed]
- Ma, Z.-Y.; Liang, J.-X.; Li, W.-S.; Sun, Y.; Wu, C.S.; Hu, Y.Z.; Li, J.; Zhang, Y.A.; Zhang, X.J. Complement C3a Enhances the Phagocytic Activity of B Cells Through C3aR in a Fish. Front. Immunol. 2022, 13, 873982. [Google Scholar] [CrossRef]
- Meng, X.; Shen, Y.; Wang, S.; Xu, X.; Dang, Y.; Zhang, M.; Li, L.; Zhang, J.; Wang, R.; Li, J. Complement Component 3 (C3): An Important Role in Grass Carp (Ctenopharyngodon idella) Experimentally Exposed to Aeromonas hydrophila. Fish Shellfish Immun. 2019, 88, 189–197. [Google Scholar] [CrossRef]
- Wu, M.; Jia, B.B.; Li, M.F. Complement C3 and Activated Fragment C3a Are Involved in Complement Activation and Anti-Bacterial Immunity. Front. Immunol. 2022, 13, 813173. [Google Scholar] [CrossRef]
- Wang, H.; Qi, P.; Guo, B.; Li, J.; Gul, Y. Molecular Characterization and Expression Analysis of a Complement Component C3 in Large Yellow Croaker (Larimichthys crocea). Fish Shellfish Immun. 2015, 42, 540–547. [Google Scholar] [CrossRef]
- Xu, Y.; Yu, Y.; Zhang, X.; Huang, Z.; Li, H.; Dong, S.; Liu, Y.; Dong, F.; Xu, Z. Molecular Characterization and Expression Analysis of Complement Component 3 in Dojo Loach (Misgurnus anguillicaudatus). Fish Shellfish Immun. 2018, 72, 484–493. [Google Scholar] [CrossRef]
- Lvoll, M.; Kilvik, T.; Boshra, H.; Bgwald, J.; Sunyer, J.O.; Dalmo, R.A. Maternal Transfer of Complement Components C3-1, C3-3, C3-4, C4, C5, C7, Bf, and Df to Offspring in Rainbow Trout (Oncorhynchus mykiss). Immunogenetics 2006, 58, 168–179. [Google Scholar] [CrossRef]
- Yuan, Y.M.; Yuan, Y.; Dai, Y.Y.; Yan-Hui, H.E.; Zhang, H.Y.; Gong, Y.C.; Wang, H.M. Production Status and Development Trend Analysis on Tilapia Industry in 2013. Chin. Fish. Econ. 2013, 32, 149–156. [Google Scholar]
- Amal, M.N.A.; Zamri-Saad, M. Streptococcosis in Tilapia (Oreochromis niloticus): A Review. Pertanika J. Trop. Agric. Sci. 2011, 34, 95–206. [Google Scholar]
- Yardimci, B.; Aydin, Y. Pathological Findings of Experimental Aeromonas hydrophila Infection in Nile Tilapia (Oreochromis niloticus). Ankara Univ. Vet. Fak. Derg. 2011, 58, 47–54. [Google Scholar] [CrossRef]
- Sim, R.B.; Schwaeble, W.; Fujita, T. Complement Research in the 18th–21st Centuries: Progress Comes with New Technology. Immunobiology 2016, 221, 1037–1045. [Google Scholar] [CrossRef]
- Wang, Z.; Liang, X.; Li, G.; Liufu, B.; Lin, K.; Li, J.; Wang, J.; Wang, B. Molecular Characterization of Complement Component 3 (C3) in the Pearl Oyster Pinctada fucata Improves Our Understanding of the Primitive Complement System in Bivalve. Front. Immunol. 2021, 12, 652805. [Google Scholar] [CrossRef]
- Gharagozloo, M.; Smith, M.D.; Jin, J.; Garton, T.; Taylor, M.; Chao, A.; Meyers, K.; Kornberg, M.D.; Zack, D.J.; Ohayon, J.; et al. Complement Component 3 from Astrocytes Mediates Retinal Ganglion Cell Loss during Neuroinflammation. Acta Neuropathol. 2021, 142, 899–915. [Google Scholar] [CrossRef]
- Singer, L.; Colten, H.R.; Wetsel, R.A. Complement C3 Deficiency: Human, Animal, and Experimental Models. Pathobiology 1994, 62, 14–28. [Google Scholar] [CrossRef]
- Zhu, W.; Su, J. Immune Functions of Phagocytic Blood Cells in Teleost. Rev. Aquac. 2021, 14, 630–646. [Google Scholar] [CrossRef]
- Schena, F.P.; Esposito, P.; Rossini, M. A Narrative Review on C3 Glomerulopathy: A Rare Renal Disease. Int. J. Mol. Sci. 2020, 21, 525. [Google Scholar] [CrossRef]
- Mcintire, C.R.; Yeretssian, G.; Saleh, M. Inflammasomes in Infection and Inflammation. Apoptosis 2009, 14, 522–535. [Google Scholar] [CrossRef]
- Chang, P.H.; Plumb, J.A. Histopathology of Experimental Streptococcus sp. Infection in Tilapia, Oreochromis niloticus (L.), and Channel Catfish, Ictalurus punctatus (Rafinesque). J. Fish Dis. 1996, 3, 235–241. [Google Scholar] [CrossRef]
- Fujiwara, N.; Kobayashi, K. Macrophages in Inflammation. Curr. Drug Targets Inflamm. Allergy 2005, 4, 281–286. [Google Scholar] [CrossRef] [PubMed]
- Medzhitov, R. Origin and Physiological Roles of Inflammation. Nature 2008, 454, 428–435. [Google Scholar] [CrossRef] [PubMed]
- Abuseliana, A.F.; Daud, H.; Aziz, S.A.; Bejo, S.K.; Alsaid, M. Pathogenicity of Streptococcus agalactiae Isolated from a Fish Farm in Selangor to Juvenile Red Tilapia (Oreochromis sp.). J. Anim. Vet. Adv. 2011, 10, 914–919. [Google Scholar] [CrossRef]
- Stratev, D. Some Varieties of Pathological Changes in Experimental Infection of Carps (Cyprinus carpio) with Aeromonas hydrophila. J. Aquac. Eng. Fish. Res. 2015, 1, 191–202. [Google Scholar] [CrossRef]
- Yin, X.; Li, X.; Chen, N.; Mu, L.; Wu, H.; Yang, Y.; Han, K.; Huang, Y.; Wang, B.; Jian, J.; et al. Hemopexin as an Acute Phase Protein Regulates the Inflammatory Response against Bacterial Infection of Nile Tilapia (Oreochromis niloticus). Int. J. Biol. Macromol. 2021, 187, 166–178. [Google Scholar] [CrossRef]
- Walbaum, S.; Ambrosy, B.; Schutz, P.; Bachg, A.C.; Horsthemke, M.; Leusen, J.H.; Mócsai, A.; Hanley, P.J. Complement Receptor 3 Mediates both Sinking Phagocytosis and Phagocytic Cup Formation via Distinct Mechanisms. J. Biol. Chem. 2021, 296, 100256. [Google Scholar] [CrossRef]
- Dai, S.; Rajaram, M.V.; Curry, H.M.; Leander, R.; Schlesinger, L.S. Fine Tuning Inflammation at the Front Door: Macrophage Complement Receptor 3-Mediates Phagocytosis and Immune Suppression for Francisella tularensis. PLoS Pathog. 2013, 9, e1003114. [Google Scholar] [CrossRef]
- Ehlers, M. CR3: A General Purpose Adhesion-Recognition Receptor Essential for Innate Immunity. Microbes Infect. 2000, 2, 289–294. [Google Scholar] [CrossRef]
- Mao, Y.; Finnemann, S.C. Regulation of Phagocytosis by Rho GTPases. Small GTPases 2015, 6, 89–99. [Google Scholar] [CrossRef]
- Tzircotis, G.; Braga, V.M.; Caron, E. RhoG is Required for both FcgammaR- and CR3-Mediated Phagocytosis. J. Cell Sci. 2011, 124, 2897–2902. [Google Scholar] [CrossRef]
- Boueid, M.J.; Mikdache, A.; Lesport, E.; Degerny, C.; Tawk, M. Rho GTPases Signaling in Zebrafish Development and Disease. Cells 2020, 9, 2634. [Google Scholar] [CrossRef]
- Riento, K.; Ridley, A.J. Rocks: Multifunctional Kinases in Cell Behaviour. Nat. Rev. Mol. Cell Biol. 2003, 4, 446–456. [Google Scholar] [CrossRef]
- Yamaguchi, H.; Kasa, M.; Amano, M.; Kaibuchi, K.; Hakoshima, T. Molecular Mechanism for the Regulation of Rho-Kinase by Dimerization and Its Inhibition by Fasudil. Structure 2006, 14, 589–600. [Google Scholar] [CrossRef]
- Gray, M.; Botelho, R.J. Phagocytosis: Hungry, Hungry Cells. Methods Mol. Biol. 2017, 1519, 1–16. [Google Scholar] [CrossRef]
- Yin, X.; Bai, H.; Mu, L.; Chen, N.; Qi, W.; Huang, Y.; Xu, H.; Jian, J.; Wang, A.; Ye, J. Expression and Functional Characterization of the Mannose Receptor (MR) from Nile Tilapia (Oreochromis niloticus) in Response to Bacterial Infection. Dev. Comp. Immunol. 2022, 126, 104257. [Google Scholar] [CrossRef]
- Mu, L.; Yin, X.; Liu, J.; Wu, L.; Bian, X.; Wang, Y.; Ye, J. Identification and Characterization of a Mannose-Binding Lectin from Nile Tilapia (Oreochromis niloticus). Fish Shellfish Immun. 2017, 67, 244–253. [Google Scholar] [CrossRef]
- Yin, X.; Mu, L.; Li, Y.; Wu, L.; Yang, Y.; Bian, X.; Li, B.; Liao, S.; Miao, Y.; Ye, J. Identification and Characterization of a B-type Mannose-Binding Lectin from Nile Tilapia (Oreochromis niloticus) in Response to Bacterial Infection. Fish Shellfish Immun. 2019, 84, 91–99. [Google Scholar] [CrossRef]
- Jumper, J.; Evans, R.; Pritzel, A.; Green, T.; Figurnov, M.; Ronneberger, O.; Tunyasuvunakool, K.; Bates, R.; Žídek, A.; Potapenko, A.; et al. Highly Accurate Protein Structure Prediction with AlphaFold. Nature 2021, 596, 583–589. [Google Scholar] [CrossRef]
- Livak, K.J.; Schmittgen, T.D. Analysis of Relative Gene Expression Data Using Real-Time Quantitative PCR and the 2(-Delta Delta C(T)) Method. Methods 2001, 25, 402–408. [Google Scholar] [CrossRef]
- Mu, L.; Yin, X.; Bian, X.; Wu, L.; Yang, Y.; Wei, X.; Guo, Z.; Ye, J. Expression and Functional Characterization of Collection-K1 from Nile Tilapia (Oreochromis niloticus) in Host Innate Immune Defense. Mol. Immunol. 2018, 103, 21–34. [Google Scholar] [CrossRef] [PubMed]
- Mu, L.; Yin, X.; Wu, H.; Lei, Y.; Han, K.; Mo, J.; Guo, Z.; Li, J.; Ye, J. Mannose-Binding Lectin Possesses Agglutination Activity and Promotes Opsonophagocytosis of Macrophages with Calreticulin Interaction in an Early Vertebrate. J. Immunol. 2020, 205, 3443–3455. [Google Scholar] [CrossRef] [PubMed]
- Yin, X.; Wu, H.; Mu, L.; Han, K.; Xu, H.; Jian, J.; Wang, A.; Ye, J. Identification and Characterization of Calreticulin (CRT) from Nile Tilapia (Oreochromis niloticus) in Response to Bacterial Infection. Aquaculture 2020, 529, 73570. [Google Scholar] [CrossRef]
- Ma, C.; Sun, Z.; Zeng, B.; Huang, S.; Zhao, J.; Zhang, Y.; Su, X.; Xu, J.; Wei, H.; Zhang, H. Cow-to-Mouse Fecal Transplantations Suggest Intestinal Microbiome as One Cause of Mastitis. Microbiome 2018, 6, 200–217. [Google Scholar] [CrossRef] [PubMed]
- Song, X.; Zhao, J.; Bo, Y.; Liu, Z.; Wu, K.; Gong, C. Aeromonas hydrophila Induces Intestinal Inflammation in Grass Carp (Ctenopharyngodon idella): An Experimental Model. Aquaculture 2014, 434, 171–178. [Google Scholar] [CrossRef]
- Rastogi, R.P.; Singh, S.P.; Hader, D.P.; Sinha, R.P. Detection of Reactive Oxygen Species (ROS) by the Oxidant-Sensing Probe 2′,7′-Dichlorodihydrofluorescein Diacetate in the Cyanobacterium Anabaena Variabilis PCC 7937. Biochem. Biophys. Res. Commun. 2010, 397, 603–607. [Google Scholar] [CrossRef]








| Primers | Sequence (5′–3′) | Purpose |
|---|---|---|
| OnC3-F1 | TGTCCCCTTCGTCATTATTCC | Sequencing |
| OnC3-R1 | CATCTCCTCCAAGCCCAAGC | Sequencing |
| OnC3-F2 | GGAGGGAGGTTAGTGAATAAAAGAA | Sequencing |
| OnC3-R2 | GGAATAATGACGAAGGGGAC | Sequencing |
| OnC3-F3 | AAAGGACCAAAGCAAGC | Sequencing |
| OnC3-R3 | GGCTATGATGCGGAACGATG | Sequencing |
| EOnC3-F | CCGGAATTCAACCATCCAACCAAAACGA | Protein expression |
| EonC3-R | CCCAAGCTTTATGATGCGGAACGATGG | Protein expression |
| qC3-F | GAGCGGGACATCAACAGCC | RT-qPCR |
| qC3-R | CTCAGTTCAGCCTCCACCATTT | RT-qPCR |
| M13-F | TGTAAAACGACGGCCAGT | Sequencing |
| M13-R | CAGGAAACAGCTATGACC | Sequencing |
| T7 | TAATACGACTCACTATAGGG | Sequencing |
| T7t | GCTAGTTATTGCTCAGCGG | Sequencing |
| β-actin-F | CGAGAGGGAAATCGTGCGTGACA | Control, RT-qPCR |
| β-actin-R | AGGAAGGAAGGCTGGAAGAGGGC | Control, RT-qPCR |
| qIL-1β-F | GTTCACCAGCAGGGATGAGATT | RT-qPCR |
| qIL-1β-R | TGCGGTCTTCACTGCCTCC | RT-qPCR |
| qIL-6-F | ACAGAGGAGGCGGAGATG | RT-qPCR |
| qIL-6-R | GCAGTGCTTCGGGATAGAG | RT-qPCR |
| qTNF-α-F | GCTGAGGCTCCTGGACAAAA | RT-qPCR |
| qTNF-α-R | TCTGCCATTCCACTGAGGTCTT | RT-qPCR |
| qIL-10-F | TGGAGGGCTTCCCCGTCAG | RT-qPCR |
| qIL-10-R | CTGTCGGCAGAACCGTGTCC | RT-qPCR |
| qTGF-β-F | CAAACACGCTGAAGGACAAATG | RT-qPCR |
| qTGF-β-R | CGTTATTGCCGCATTCACAG | RT-qPCR |
| qCD11b-F | GGAAATGATGAAGAACCAGGTGTC | RT-qPCR |
| qCD11b-R | GCAGCCTTGCCGTGAATGTG | RT-qPCR |
| qCD18-F | GAGTCGTCTACAGGCCGATATGCA | RT-qPCR |
| qCD18-R | AATGCCCCGTGGACTGATGGT | RT-qPCR |
| qRhoA-F | ACAGGATTGGTGCCTTTGG | RT-qPCR |
| qRhoA-R | AGTAGGACGCATTTATTGCTCTT | RT-qPCR |
| qROCK-F | TTGGAGGGCTGGCTGTCTA | RT-qPCR |
| qROCK-R | CTTCTTACTGCTCACCACCACAT | RT-qPCR |
| qEEA-F | GGTGCGTGAAGGGTGAAGGT | RT-qPCR |
| qEEA-R | ATCTGAAGCGACTGGTTCTCTCTGC | RT-qPCR |
| qM6PR-F | GCAATAAGGAAGAAAGGAAAGCC | RT-qPCR |
| qM6PR-R | TCCAGAATCCCCTCCAGCGT | RT-qPCR |
| qvATPase-F | CGAGACCTCAAGTGGGAGTTTT | RT-qPCR |
| qvATPase-R | CATACCATAGATGTCGCCGCC | RT-qPCR |
Publisher’s Note: MDPI stays neutral with regard to jurisdictional claims in published maps and institutional affiliations. |
© 2022 by the authors. Licensee MDPI, Basel, Switzerland. This article is an open access article distributed under the terms and conditions of the Creative Commons Attribution (CC BY) license (https://creativecommons.org/licenses/by/4.0/).
Share and Cite
Bai, H.; Mu, L.; Qiu, L.; Chen, N.; Li, J.; Zeng, Q.; Yin, X.; Ye, J. Complement C3 Regulates Inflammatory Response and Monocyte/Macrophage Phagocytosis of Streptococcus agalactiae in a Teleost Fish. Int. J. Mol. Sci. 2022, 23, 15586. https://doi.org/10.3390/ijms232415586
Bai H, Mu L, Qiu L, Chen N, Li J, Zeng Q, Yin X, Ye J. Complement C3 Regulates Inflammatory Response and Monocyte/Macrophage Phagocytosis of Streptococcus agalactiae in a Teleost Fish. International Journal of Molecular Sciences. 2022; 23(24):15586. https://doi.org/10.3390/ijms232415586
Chicago/Turabian StyleBai, Hao, Liangliang Mu, Li Qiu, Nuo Chen, Jiadong Li, Qingliang Zeng, Xiaoxue Yin, and Jianmin Ye. 2022. "Complement C3 Regulates Inflammatory Response and Monocyte/Macrophage Phagocytosis of Streptococcus agalactiae in a Teleost Fish" International Journal of Molecular Sciences 23, no. 24: 15586. https://doi.org/10.3390/ijms232415586
APA StyleBai, H., Mu, L., Qiu, L., Chen, N., Li, J., Zeng, Q., Yin, X., & Ye, J. (2022). Complement C3 Regulates Inflammatory Response and Monocyte/Macrophage Phagocytosis of Streptococcus agalactiae in a Teleost Fish. International Journal of Molecular Sciences, 23(24), 15586. https://doi.org/10.3390/ijms232415586

