Evaluating the Expression and Prognostic Value of Genes Encoding Microtubule-Associated Proteins in Lung Cancer
Abstract
1. Introduction
2. Results
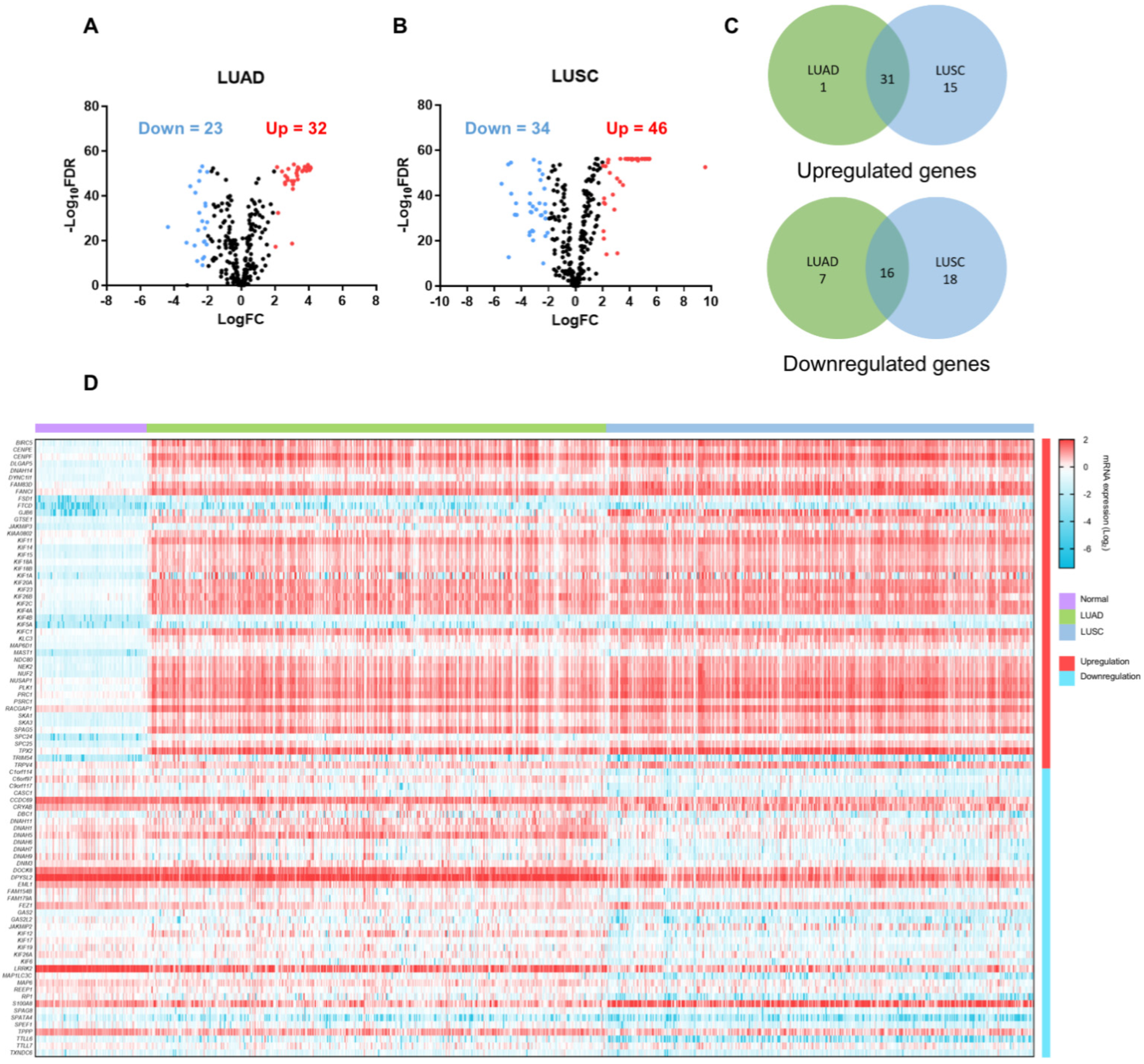
2.1. Identification of DEMGs between Tumor and Normal Lung Tissues
2.2. Association between DEMG Expressions and Lung Cancer Hallmark Gene Alterations
2.3. Prognostic Value of DEMGs
2.4. Gene Set Enrichment Analysis (GSEA) of DEMGs
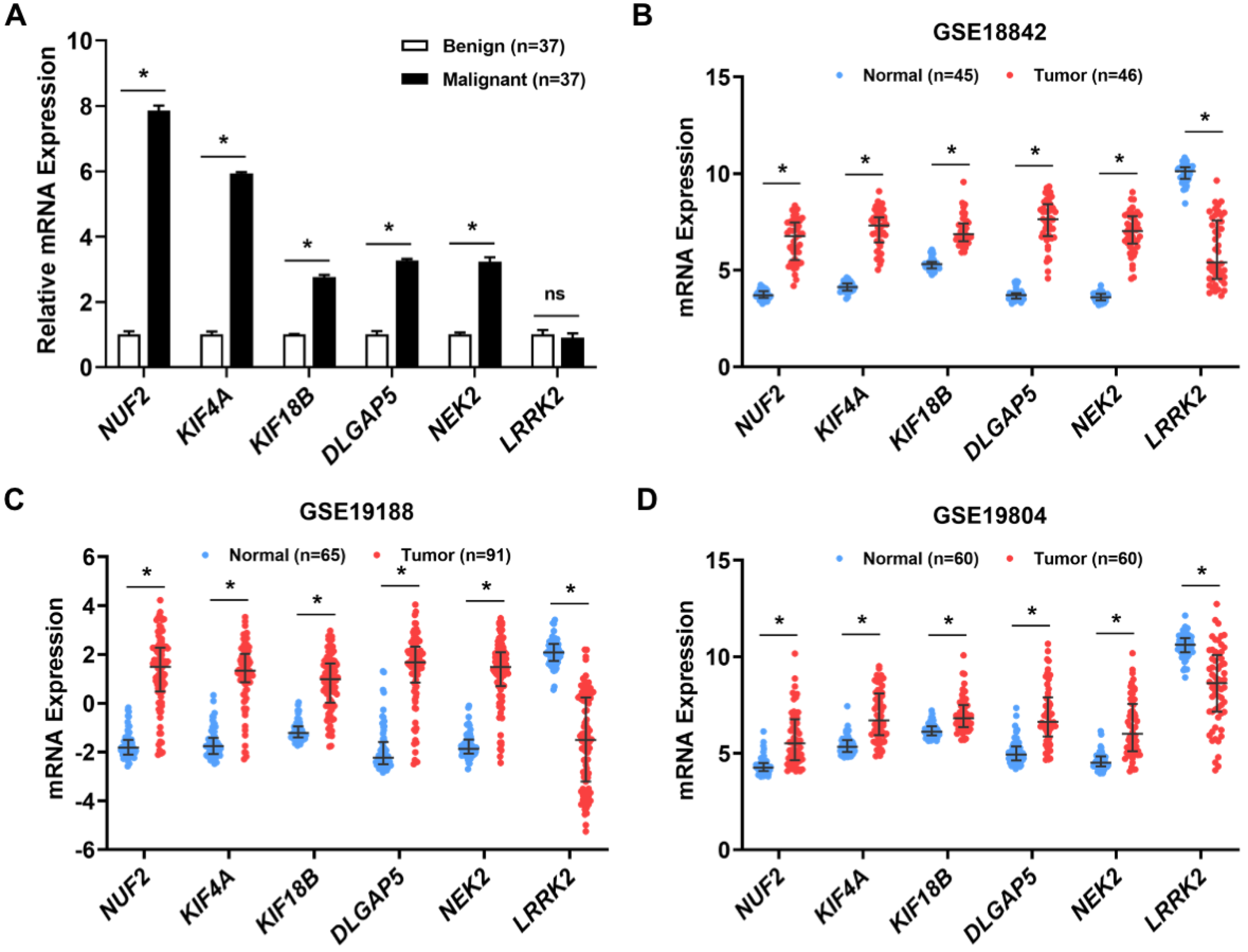
2.5. Validation of the Six Candidate Biomarkers Using Patient Samples and GEO Databases
3. Discussion
4. Materials and Methods
4.1. Gene Expression Datasets
4.2. Differential Expression Analysis
4.3. Lung Cancer Hallmark Gene Alteration Analysis
4.4. Survival Analysis
4.5. Patients and Tissue Samples
4.6. qRT-PCR
4.7. GEO Data Validation
4.8. Statistical Analysis
5. Conclusions
Supplementary Materials
Author Contributions
Funding
Institutional Review Board Statement
Informed Consent Statement
Data Availability Statement
Conflicts of Interest
References
- Schabath, M.B.; Cote, M.L. Cancer Progress and Priorities: Lung Cancer. Cancer Epidemiol. Biomark. Prev. 2019, 28, 1563–1579. [Google Scholar] [CrossRef] [PubMed]
- Bray, F.; Ferlay, J.; Soerjomataram, I.; Siegel, R.L.; Torre, L.A.; Jemal, A. Global cancer statistics 2018: GLOBOCAN estimates of incidence and mortality worldwide for 36 cancers in 185 countries. CA Cancer J. Clin. 2018, 68, 394–424. [Google Scholar] [CrossRef]
- Siegel, R.L.; Miller, K.D.; Fuchs, H.E.; Jemal, A. Cancer Statistics, 2021. CA Cancer J. Clin. 2021, 71, 7–33. [Google Scholar] [CrossRef]
- Aisner, D.L.; Akerley, W.; Bauman, J.R.; Bruno, D.S.; Chang, J.Y.; Chirieac, L.R.; Center Thomas, D.C.A.; DeCamp, M.; Dilling, T.J.; Dowell, J.; et al. NCCN Guidelines Version 5.2022 Non-Small Cell Lung Cancer Continue NCCN Guidelines Panel Disclosures. 2022. Available online: https://www.nccn.org/professionals/physician_gls/pdf/nscl.pdf (accessed on 11 November 2022).
- Planchard, D.; Popat, S.; Kerr, K.; Novello, S.; Smit, E.F.; Faivre-Finn, C.; Mok, T.S.; Reck, M.; Van Schil, P.E.; Hellmann, M.D.; et al. Metastatic non-small cell lung cancer: ESMO Clinical Practice Guidelines for diagnosis, treatment and follow-up. Ann. Oncol. 2018, 29 (Suppl. 4), iv192–iv237. [Google Scholar] [CrossRef] [PubMed]
- Suh, J.H.; Johnson, A.; Albacker, L.; Wang, K.; Chmielecki, J.; Frampton, G.; Gay, L.; Elvin, J.A.; Vergilio, J.-A.; Ali, S.; et al. Comprehensive Genomic Profiling Facilitates Implementation of the National Comprehensive Cancer Network Guidelines for Lung Cancer Biomarker Testing and Identifies Patients Who May Benefit from Enrollment in Mechanism-Driven Clinical Trials. Oncologist 2016, 21, 684–691. [Google Scholar] [CrossRef] [PubMed]
- Šutić, M.; Vukić, A.; Baranašić, J.; Försti, A.; Džubur, F.; Samaržija, M.; Jakopović, M.; Brčić, L.; Knežević, J. Diagnostic, Predictive, and Prognostic Biomarkers in Non-Small Cell Lung Cancer (NSCLC) Management. J. Pers. Med. 2021, 11, 1102. [Google Scholar] [CrossRef]
- de Forges, H.; Bouissou, A.; Perez, F. Interplay between microtubule dynamics and intracellular organization. Int. J. Biochem. Cell Biol. 2012, 44, 266–274. [Google Scholar] [CrossRef] [PubMed]
- Parker, A.L.; Kavallaris, M.; McCarroll, J.A. Microtubules and Their Role in Cellular Stress in Cancer. Front. Oncol. 2014, 4, 153. [Google Scholar] [CrossRef] [PubMed]
- Wattanathamsan, O.; Pongrakhananon, V. Post-translational modifications of tubulin: Their role in cancers and the regulation of signaling molecules. Cancer Gene Ther. 2021, 1–8. [Google Scholar] [CrossRef] [PubMed]
- Etienne-Manneville, S. Microtubules in Cell Migration. Annu. Rev. Cell Dev. Biol. 2013, 29, 471–499. [Google Scholar] [CrossRef] [PubMed]
- Lopes, D.; Maiato, H. The Tubulin Code in Mitosis and Cancer. Cells 2020, 9, 2356. [Google Scholar] [CrossRef] [PubMed]
- Luo, J.; Hu, Q.; Gou, M.; Liu, X.; Qin, Y.; Zhu, J.; Cai, C.; Tian, T.; Tu, Z.; Du, Y.; et al. Expression of Microtubule-Associated Proteins in Relation to Prognosis and Efficacy of Immunotherapy in Non-Small Cell Lung Cancer. Front. Oncol. 2021, 11, 680402. [Google Scholar] [CrossRef] [PubMed]
- Schiewek, J.; Schumacher, U.; Lange, T.; Joosse, S.A.; Wikman, H.; Pantel, K.; Mikhaylova, M.; Kneussel, M.; Linder, S.; Schmalfeldt, B.; et al. Clinical relevance of cytoskeleton associated proteins for ovarian cancer. J. Cancer Res. Clin. Oncol. 2018, 144, 2195–2205. [Google Scholar] [CrossRef]
- Baquero, M.T.; Lostritto, K.; Gustavson, M.D.; ABassi, K.; Appia, F.; Camp, R.L.; Molinaro, A.M.; Harris, L.N.; Rimm, D.L. Evaluation of prognostic and predictive value of microtubule associated protein tau in two independent cohorts. Breast Cancer Res. 2011, 13, R85. [Google Scholar] [CrossRef] [PubMed]
- Yang, J.; Yu, Y.; Liu, W.; Li, Z.; Wei, Z.; Jiang, R. Microtubule-associated protein tau is associated with the resistance to docetaxel in prostate cancer cell lines. Res. Rep. Urol. 2017, 9, 71–77. [Google Scholar] [CrossRef]
- Zheng, S.; Shi, L.; Zhang, Y.; He, T. Expression of SNCG, MAP2, SDF-1 and CXCR4 in gastric adenocarcinoma and their clinical significance. Int. J. Clin. Exp. Pathol. 2014, 7, 6606–6615. [Google Scholar]
- Xia, X.; He, C.; Wu, A.; Zhou, J.; Wu, J. Microtubule-Associated Protein 4 Is a Prognostic Factor and Promotes Tumor Progression in Lung Adenocarcinoma. Dis. Markers 2018, 2018, 8956072. [Google Scholar] [CrossRef]
- Khwaja, S.; Kumar, K.; Das, R.; Negi, A.S. Microtubule associated proteins as targets for anticancer drug development. Bioorgan. Chem. 2021, 116, 105320. [Google Scholar] [CrossRef]
- Wattanathamsan, O.; Pongrakhananon, V. Emerging role of microtubule-associated proteins on cancer metastasis. Front. Pharmacol. 2022, 13, 935493. [Google Scholar] [CrossRef] [PubMed]
- Hoadley, K.A.; Yau, C.; Hinoue, T.; Wolf, D.M.; Lazar, A.J.; Drill, E.; Shen, R.; Taylor, A.M.; Cherniack, A.D.; Thorsson, V.; et al. Cell-of-Origin Patterns Dominate the Molecular Classification of 10,000 Tumors from 33 Types of Cancer. Cell 2018, 173, 291–304.e6. [Google Scholar] [CrossRef]
- Edgar, R.; Domrachev, M.; Lash, A.E. Gene Expression Omnibus: NCBI gene expression and hybridization array data repository. Nucleic Acids Res. 2002, 30, 207–210. [Google Scholar] [CrossRef] [PubMed]
- Liu, X.; Wang, J.; Chen, M.; Liu, S.; Yu, X.; Wen, F. Combining data from TCGA and GEO databases and reverse transcription quantitative PCR validation to identify gene prognostic markers in lung cancer. OncoTargets Ther. 2019, 12, 709–720. [Google Scholar] [CrossRef] [PubMed]
- Zengin, T.; Önal-Süzek, T. Comprehnsive Profiling of Genomic and Transcriptomic Differences between Risk Groups of Lung Adenocarcinoma and Lung Squamous Cell Carcinoma. J. Pers. Med. 2021, 11, 154. [Google Scholar] [CrossRef] [PubMed]
- Yu, Y.; Tian, X. Analysis of genes associated with prognosis of lung adenocarcinoma based on GEO and TCGA databases. Medicine 2020, 99, e20183. [Google Scholar] [CrossRef]
- Zheng, Q.; Min, S.; Zhou, Q. Identification of potential diagnostic and prognostic biomarkers for LUAD based on TCGA and GEO databases. Biosci. Rep. 2021, 41, BSR20204370. [Google Scholar] [CrossRef]
- Zhao, J.; Guo, C.; Ma, Z.; Liu, H.; Yang, C.; Li, S. Identification of a novel gene expression signature associated with overall survival in patients with lung adenocarcinoma: A comprehensive analysis based on TCGA and GEO databases. Lung Cancer 2020, 149, 90–96. [Google Scholar] [CrossRef]
- Li, Y.; Gu, J.; Xu, F.; Zhu, Q.; Ge, D.; Lu, C. Transcriptomic and functional network features of lung squamous cell carcinoma through integrative analysis of GEO and TCGA data. Sci. Rep. 2018, 8, 15834. [Google Scholar] [CrossRef]
- Bateman, A.; Martin, M.J.; Orchard, S.; Magrane, M.; Agivetova, R.; Ahmad, S.; Alpi, E.; Bowler-Barnett, E.H.; Britto, R.; Bursteinas, B.; et al. UniProt: The Universal Protein Knowledgebase in 2021. Nucleic Acids Res. 2021, 49, D480–D489. [Google Scholar] [CrossRef]
- Gibbons, D.L.; Byers, L.A.; Kurie, J.M. Smoking, p53 Mutation, and Lung Cancer. Mol. Cancer Res. 2014, 12, 3–13. [Google Scholar] [CrossRef]
- Ruiz-Ceja, K.A.; Chirino, Y.I. Current FDA-approved treatments for non-small cell lung cancer and potential biomarkers for its detection. Biomed. Pharmacother. 2017, 90, 24–37. [Google Scholar] [CrossRef]
- Hirsch, F.R.; Suda, K.; Wiens, J.; Bunn, P.A., Jr. New and emerging targeted treatments in advanced non-small-cell lung cancer. Lancet 2016, 388, 1012–1024. [Google Scholar] [CrossRef] [PubMed]
- Vaishnavi, A.; Capelletti, M.; Le, A.T.; Kako, S.; Butaney, M.; Ercan, D.; Mahale, S.; Davies, K.D.; Aisner, D.L.; Pilling, A.B.; et al. Oncogenic and drug-sensitive NTRK1 rearrangements in lung cancer. Nat. Med. 2013, 19, 1469–1472. [Google Scholar] [CrossRef] [PubMed]
- Oxnard, G.R.; Binder, A.; Jänne, P.A. New Targetable Oncogenes in Non–Small-Cell Lung Cancer. J. Clin. Oncol. 2013, 31, 1097–1104. [Google Scholar] [CrossRef] [PubMed]
- Álvarez-Garcia, V.; Tawil, Y.; Wise, H.M.; Leslie, N.R. Mechanisms of PTEN loss in cancer: It’s all about diversity. Semin. Cancer Biol. 2019, 59, 66–79. [Google Scholar] [CrossRef]
- Cerami, E.; Gao, J.; Dogrusoz, U.; Gross, B.E.; Sumer, S.O.; Aksoy, B.A.; Jacobsen, A.; Byrne, C.J.; Heuer, M.L.; Larsson, E.; et al. The cBio cancer genomics portal: An open platform for exploring multidimensional cancer genomics data. Cancer Discov. 2012, 2, 401–404. [Google Scholar] [CrossRef]
- Bland, J.M.; Altman, D.G. The logrank test. BMJ 2004, 328, 1073. [Google Scholar] [CrossRef]
- Zhuyan, J.; Chen, M.; Zhu, T.; Bao, X.; Zhen, T.; Xing, K.; Wang, Q.; Zhu, S. Critical steps to tumor metastasis: Alterations of tumor microenvironment and extracellular matrix in the formation of pre-metastatic and metastatic niche. Cell Biosci. 2020, 10, 89. [Google Scholar] [CrossRef]
- Kim, E.S. Chemotherapy Resistance in Lung Cancer. Adv. Exp. Med. Biol. 2015, 893, 189–209. [Google Scholar] [CrossRef]
- Schneider, M.A.; Christopoulos, P.; Muley, T.; Warth, A.; Klingmueller, U.; Thomas, M.; Herth, F.J.; Dienemann, H.; Mueller, N.S.; Theis, F.; et al. AURKA, DLGAP5, TPX2, KIF11 and CKAP5: Five specific mitosis-associated genes correlate with poor prognosis for non-small cell lung cancer patients. Int. J. Oncol. 2017, 50, 365–372. [Google Scholar] [CrossRef]
- Zhang, T.; Zhou, Y.; Qi, S.; Wang, Z.-B.; Qian, W.-P.; Ouyang, Y.-C.; Shen, W.; Schatten, H.; Sun, Q.-Y. Nuf2 is required for chromosome segregation during mouse oocyte meiotic maturation. Cell Cycle 2015, 14, 2701–2710. [Google Scholar] [CrossRef]
- Jiang, X.; Jiang, Y.; Luo, S.; Sekar, K.; Koh, C.K.T.; Deivasigamani, A.; Dong, Q.; Zhang, N.; Li, S.; Hao, F.; et al. Correlation of NUF2 Overexpression with Poorer Patient Survival in Multiple Cancers. Cancer Res. Treat. 2021, 53, 944–961. [Google Scholar] [CrossRef] [PubMed]
- Liu, Q.; Dai, S.-J.; Li, H.; Dong, L.; Peng, Y.-P. Silencing of NUF2 Inhibits Tumor Growth and Induces Apoptosis in Human Hepatocellular Carcinomas. Asian Pac. J. Cancer Prev. 2014, 15, 8623–8629. [Google Scholar] [CrossRef] [PubMed]
- Hu, P.; Chen, X.; Sun, J.; Bie, P.; Zhang, L.D. SiRNA-Mediated Knockdown against NUF2 Suppresses Pancreatic Cancer Proliferation in Vitro and in Vivo. Biosci. Rep. 2015, 35, 170. [Google Scholar] [CrossRef] [PubMed]
- Li, X.; Zhang, L.; Yi, Z.; Zhou, J.; Song, W.; Zhao, P.; Wu, J.; Song, J.; Ni, Q. NUF2 Is a Potential Immunological and Prognostic Marker for Non-Small-Cell Lung Cancer. J. Immunol. Res. 2022, 2022, 1161931. [Google Scholar] [CrossRef] [PubMed]
- Chen, M.; Li, S.; Liang, Y.; Zhang, Y.; Luo, D.; Wang, W. Integrative Multi-Omics Analysis of Identified NUF2 as a Candidate Oncogene Correlates with Poor Prognosis and Immune Infiltration in Non-Small Cell Lung Cancer. Front. Oncol. 2021, 11, 656509. [Google Scholar] [CrossRef] [PubMed]
- You, X.; Ren, H.; Wen, L. MicroRNA-34c-5p Inhibition of NUF2 Suppresses Lung Adenocarcinoma Cell Viability and Invasion. J. Nanomater. 2021, 2021, 9152985. [Google Scholar] [CrossRef]
- Nukaga, S.; Yasuda, H.; Tsuchihara, K.; Hamamoto, J.; Masuzawa, K.; Kawada, I.; Naoki, K.; Matsumoto, S.; Mimaki, S.; Ikemura, S.; et al. Amplification of EGFR Wild-Type Alleles in Non–Small Cell Lung Cancer Cells Confers Acquired Resistance to Mutation-Selective EGFR Tyrosine Kinase Inhibitors. Cancer Res. 2017, 77, 2078–2089. [Google Scholar] [CrossRef]
- Terai, H.; Tan, L.; Beauchamp, E.M.; Hatcher, J.M.; Liu, Q.; Meyerson, M.; Gray, N.S.; Hammerman, P.S. Characterization of DDR2 Inhibitors for the Treatment of DDR2 Mutated Nonsmall Cell Lung Cancer. ACS Chem. Biol. 2015, 10, 2687–2696. [Google Scholar] [CrossRef]
- Hammerman, P.S.; Sos, M.L.; Ramos, A.H.; Xu, C.; Dutt, A.; Zhou, W.; Brace, L.E.; Woods, B.A.; Lin, W.; Zhang, J.; et al. Mutations in the DDR2 Kinase Gene Identify a Novel Therapeutic Target in Squamous Cell Lung Cancer. Cancer Discov. 2011, 1, 78–89. [Google Scholar] [CrossRef]
- Wang, Y.; Wang, Y.; Li, J.; Li, J.; Che, G. Clinical Significance of PIK3CA Gene in Non-Small-Cell Lung Cancer: A Systematic Review and Meta-Analysis. BioMed Res. Int. 2020, 2020, 3608241. [Google Scholar] [CrossRef]
- Tan, A.C. Targeting the PI3K/Akt/mTOR pathway in non-small cell lung cancer (NSCLC). Thorac. Cancer 2020, 11, 511–518. [Google Scholar] [CrossRef] [PubMed]
- Brito, M.B.; Goulielmaki, E.; Papakonstanti, E.A. Focus on PTEN regulation. Front. Oncol. 2015, 5, 166. [Google Scholar] [CrossRef]
- Hirokawa, N.; Tanaka, Y. Kinesin superfamily proteins (KIFs): Various functions and their relevance for important phenomena in life and diseases. Exp. Cell Res. 2015, 334, 16–25. [Google Scholar] [CrossRef] [PubMed]
- Wu, J.; Li, L.; Zhong, H.; Zhang, H.-H.; Li, J.; Zhang, H.-B.; Zhao, Y.-Q.; Xu, B.; Song, Q.-B. Bioinformatic and Experimental Analyses Reveal That KIF4A Is a Biomarker of Therapeutic Sensitivity and Predicts Prognosis in Cervical Cancer Patients. Curr. Med. Sci. 2022, 1–12. [Google Scholar] [CrossRef] [PubMed]
- Qiu, M.-J.; Wang, Q.-S.; Li, Q.-T.; Zhu, L.-S.; Li, Y.-N.; Yang, S.-L.; Xiong, Z.-F. KIF18B is a Prognostic Biomarker and Correlates with Immune Infiltrates in Pan-Cancer. Front. Mol. Biosci. 2021, 8, 559800. [Google Scholar] [CrossRef] [PubMed]
- Hou, P.-F.; Jiang, T.; Chen, F.; Shi, P.-C.; Li, H.-Q.; Bai, J.; Song, J. KIF4A facilitates cell proliferation via induction of p21-mediated cell cycle progression and promotes metastasis in colorectal cancer. Cell Death Dis. 2018, 9, 477. [Google Scholar] [CrossRef]
- Gao, J.; Sai, N.; Wang, C.; Sheng, X.; Shao, Q.; Zhou, C.; Shi, Y.; Sun, S.; Qu, X.; Zhu, C. Overexpression of chromokinesin KIF4 inhibits proliferation of human gastric carcinoma cells both in vitro and in vivo. Tumor Biol. 2010, 32, 53–61. [Google Scholar] [CrossRef]
- Wu, Y.; Wang, A.; Zhu, B.; Huang, J.; Lu, E.; Xu, H.; Xia, W.; Dong, G.; Jiang, F.; Xu, L. KIF18B promotes tumor progression through activating the Wnt/β-catenin pathway in cervical cancer. OncoTargets Ther. 2018, 11, 1707–1720. [Google Scholar] [CrossRef]
- Liu, L.; Zhang, Z.; Xia, X.; Lei, J. KIF18B Promotes Breast Cancer Cell Proliferation, Migration and Invasion by Targeting TRIP13 and Activating the Wnt/β-Catenin Signaling Pathway. Oncol. Lett. 2022, 23, 112. [Google Scholar] [CrossRef]
- Song, Y.; Tang, W.; Li, H. Identification of KIF4A and its effect on the progression of lung adenocarcinoma based on the bioinformatics analysis. Biosci. Rep. 2021, 41, BSR20203973. [Google Scholar] [CrossRef]
- Ji, Z.; Pan, X.; Shang, Y.; Ni, D.-T.; Wu, F.-L. KIF18B as a regulator in microtubule movement accelerates tumor progression and triggers poor outcome in lung adenocarcinoma. Tissue Cell 2019, 61, 44–50. [Google Scholar] [CrossRef] [PubMed]
- Zhong, Y.; Jiang, L.; Long, X.; Zhou, Y.; Deng, S.; Lin, H.; Li, X. Clinical Significance and Integrative Analysis of Kinesin Family Member 18B In Lung Adenocarcinoma. OncoTargets Ther. 2019, 12, 9249–9264. [Google Scholar] [CrossRef] [PubMed]
- Hanselmann, S.; Wolter, P.; Malkmus, J.; Gaubatz, S. The microtubule-associated protein PRC1 is a potential therapeutic target for lung cancer. Oncotarget 2017, 9, 4985–4997. [Google Scholar] [CrossRef] [PubMed]
- Fathi, Z.; Mousavi, S.A.J.; Roudi, R.; Ghazi, F. Distribution of KRAS, DDR2, and TP53 gene mutations in lung cancer: An analysis of Iranian patients. PLoS ONE 2018, 13, e0200633. [Google Scholar] [CrossRef]
- Yang, Y.; Gao, L.; Weng, N.-N.; Li, J.-J.; Liu, J.L.; Zhou, Y.; Liao, R.; Xiong, Q.-L.; Xu, Y.-F.; Varela-Ramirez, A.; et al. Identification of Novel Molecular Therapeutic Targets and Their Potential Prognostic Biomarkers Among Kinesin Superfamily of Proteins in Pancreatic Ductal Adenocarcinoma. Front. Oncol. 2021, 11, 3260. [Google Scholar] [CrossRef]
- Rosenkranz, A.A.; Slastnikova, T.A. Epidermal Growth Factor Receptor: Key to Selective Intracellular Delivery. Biochemistry 2020, 85, 967–993. [Google Scholar] [CrossRef]
- Shi, Y.-X.; Yin, J.-Y.; Shen, Y.; Zhang, W.; Zhou, H.-H.; Liu, Z. Genome-scale analysis identifies NEK2, DLGAP5 and ECT2 as promising diagnostic and prognostic biomarkers in human lung cancer. Sci. Rep. 2017, 7, 8072. [Google Scholar] [CrossRef]
- Zhang, H.; Liu, Y.; Tang, S.; Qin, X.; Li, L.; Zhou, J.; Zhang, J.; Liu, B. Knockdown of DLGAP5 suppresses cell proliferation, induces G2/M phase arrest and apoptosis in ovarian cancer. Exp. Ther. Med. 2021, 22, 1245. [Google Scholar] [CrossRef]
- Fang, Y.; Zhang, X. Targeting NEK2 as a promising therapeutic approach for cancer treatment. Cell Cycle 2016, 15, 895–907. [Google Scholar] [CrossRef]
- Xu, T.; Zeng, Y.; Shi, L.; Yang, Q.; Chen, Y.; Wu, G.; Li, G.; Xu, S. Targeting NEK2 impairs oncogenesis and radioresistance via inhibiting the Wnt1/β-catenin signaling pathway in cervical cancer. J. Exp. Clin. Cancer Res. 2020, 39, 183. [Google Scholar] [CrossRef] [PubMed]
- Rivera-Rivera, Y.; Marina, M.; Jusino, S.; Lee, M.; Velázquez, J.V.; Chardón-Colón, C.; Vargas, G.; Padmanabhan, J.; Chellappan, S.P.; Saavedra, H.I. The Nek2 centrosome-mitotic kinase contributes to the mesenchymal state, cell invasion, and migration of triple-negative breast cancer cells. Sci. Rep. 2021, 11, 9016. [Google Scholar] [CrossRef]
- Zhong, X.; Guan, X.; Liu, W.; Zhang, L. Aberrant expression of NEK2 and its clinical significance in non-small cell lung cancer. Oncol. Lett. 2014, 8, 1470–1476. [Google Scholar] [CrossRef]
- Shah, D.; Joshi, M.; Patel, B.M. Role of NIMA-related kinase 2 in lung cancer: Mechanisms and therapeutic prospects. Fundam. Clin. Pharmacol. 2022, 36, 766–776. [Google Scholar] [CrossRef] [PubMed]
- Cusan, M.; Wang, L. NEK2, a promising target in TP53 mutant cancer. Blood Sci. 2022, 4, 97–98. [Google Scholar] [CrossRef] [PubMed]
- Chen, C.; Peng, S.; Li, P.; Ma, L.; Gan, X. High expression of NEK2 promotes lung cancer progression and drug resistance and is regulated by mutant EGFR. Mol. Cell. Biochem. 2020, 475, 15–25. [Google Scholar] [CrossRef] [PubMed]
- Ma, Q.; Xu, Y.; Liao, H.; Cai, Y.; Xu, L.; Xiao, D.; Liu, C.; Pu, W.; Zhong, X.; Guo, X. Identification and validation of key genes associated with non-small-cell lung cancer. J. Cell. Physiol. 2019, 234, 22742–22752. [Google Scholar] [CrossRef] [PubMed]
- Lebovitz, C.; Wretham, N.; Osooly, M.; Milne, K.; Dash, T.; Thornton, S.; Tessier-Cloutier, B.; Sathiyaseelan, P.; Bortnik, S.; Go, N.E.; et al. Loss of Parkinson’s susceptibility gene LRRK2 promotes carcinogen-induced lung tumorigenesis. Sci. Rep. 2021, 11, 2097. [Google Scholar] [CrossRef]
- Yan, J.; Zhao, W.; Yu, W.; Cheng, H.; Zhu, B. LRRK2 correlates with macrophage infiltration in pan-cancer. Genomics 2021, 114, 316–327. [Google Scholar] [CrossRef] [PubMed]
- Jiang, Z.-C.; Chen, X.-J.; Zhou, Q.; Gong, X.-H.; Chen, X.; Wu, W.-J. Downregulated LRRK2 gene expression inhibits proliferation and migration while promoting the apoptosis of thyroid cancer cells by inhibiting activation of the JNK signaling pathway. Int. J. Oncol. 2019, 55, 21–34. [Google Scholar] [CrossRef]
- Li, T.-F.; Zeng, H.-J.; Shan, Z.; Ye, R.-Y.; Cheang, T.-Y.; Zhang, Y.-J.; Lu, S.-H.; Zhang, Q.; Shao, N.; Lin, Y. Overexpression of kinesin superfamily members as prognostic biomarkers of breast cancer. Cancer Cell Int. 2020, 20, 123. [Google Scholar] [CrossRef] [PubMed]
- Dana, D.; Das, T.; Choi, A.; Bhuiyan, A.I.; Das, T.K.; Talele, T.T.; Pathak, S.K. Nek2 Kinase Signaling in Malaria, Bone, Immune and Kidney Disorders to Metastatic Cancers and Drug Resistance: Progress on Nek2 Inhibitor Development. Molecules 2022, 27, 347. [Google Scholar] [CrossRef] [PubMed]
- Thakur, G.; Kumar, V.; Lee, K.W.; Won, C. Structural Insights and Development of LRRK2 Inhibitors for Parkinson’s Disease in the Last Decade. Genes 2022, 13, 1426. [Google Scholar] [CrossRef] [PubMed]
- Therneau, T.M. Survival Analysis [R Package Survival Version 3.4-0]. 2022. Available online: https://cran.r-project.org/web/packages/survival/index.html (accessed on 19 August 2022).
- Ji, Q.; Cai, G.; Liu, X.; Zhang, Y.; Wang, Y.; Zhou, L.; Sui, H.; Li, Q. MALAT1 regulates the transcriptional and translational levels of proto-oncogene RUNX2 in colorectal cancer metastasis. Cell Death Dis. 2019, 10, 378. [Google Scholar] [CrossRef] [PubMed]






| Characteristic | Tumor (n = 868) | Normal (n = 107) | p-Value * |
|---|---|---|---|
| Sex―no. (%) | |||
| Female | 351 (40.44) | 46 (42.99) | 0.612 |
| Male | 517 (59.56) | 61 (57.01) | |
| Age―years | |||
| Median (Min, Max) | 67 (38, 88) | 67 (42, 86) | 0.330 |
| Overall Survival―no. (%) | |||
| Alive | 576 (66.36) | ||
| Deceased | 292 (33.64) | ||
| Race―no. (%) | |||
| White | 613 (87.20) | 93 (92.08) | 0.360 |
| Black or African American | 73 (10.38) | 8 (7.92) | |
| Asian | 16 (2.28) | 0 (0) | |
| American Indian or Alaskan Native | 1 (0.14) | 0 (0) | |
| Cancer subtype―no. (%) | |||
| LUAD | 451 (51.96) | ||
| LUSC | 417 (48.04) | ||
| Stage―no. (%) | |||
| I | 457 (52.65) | ||
| II | 247 (28.46) | ||
| III | 134 (15.44) | ||
| IV | 30 (3.46) | ||
| Characteristic | Malignancy (n = 37) | Benign (n = 37) | p-Value * |
|---|---|---|---|
| Sex―no. (%) | |||
| Female | 17 (45.95) | 19 (51.35) | 0.816 |
| Male | 20 (54.05) | 18 (48.65) | |
| Age―years | |||
| Median (Min, Max) | 65 (42, 87) | 63 (17, 81) | 0.030 |
| Smoking―no. (%) | |||
| Yes | 18 (48.65) | 15 (40.54) | 0.640 |
| No | 19 (51.35) | 22 (59.46) | |
| Carcinogen exposure―no. (%) | |||
| Yes | 7 (18.92) | 5 (13.51) | 0.754 |
| No | 30 (81.08) | 32 (74.42) | |
| Family history―no. (%) | |||
| Yes | 8 (21.62) | 2 (5.41) | 0.085 |
| No | 29 (78.38) | 35 (94.60) | |
| Stage―no. (%) | |||
| I | 4 (10.81) | ||
| II | 9 (24.32) | ||
| III | 11 (29.73) | ||
| IV | 13 (35.14) | ||
Publisher’s Note: MDPI stays neutral with regard to jurisdictional claims in published maps and institutional affiliations. |
© 2022 by the authors. Licensee MDPI, Basel, Switzerland. This article is an open access article distributed under the terms and conditions of the Creative Commons Attribution (CC BY) license (https://creativecommons.org/licenses/by/4.0/).
Share and Cite
Singharajkomron, N.; Yodsurang, V.; Seephan, S.; Kungsukool, S.; Petchjorm, S.; Maneeganjanasing, N.; Promboon, W.; Dangwilailuck, W.; Pongrakhananon, V. Evaluating the Expression and Prognostic Value of Genes Encoding Microtubule-Associated Proteins in Lung Cancer. Int. J. Mol. Sci. 2022, 23, 14724. https://doi.org/10.3390/ijms232314724
Singharajkomron N, Yodsurang V, Seephan S, Kungsukool S, Petchjorm S, Maneeganjanasing N, Promboon W, Dangwilailuck W, Pongrakhananon V. Evaluating the Expression and Prognostic Value of Genes Encoding Microtubule-Associated Proteins in Lung Cancer. International Journal of Molecular Sciences. 2022; 23(23):14724. https://doi.org/10.3390/ijms232314724
Chicago/Turabian StyleSingharajkomron, Natsaranyatron, Varalee Yodsurang, Suthasinee Seephan, Sakkarin Kungsukool, Supinda Petchjorm, Nara Maneeganjanasing, Warunyu Promboon, Wadsana Dangwilailuck, and Varisa Pongrakhananon. 2022. "Evaluating the Expression and Prognostic Value of Genes Encoding Microtubule-Associated Proteins in Lung Cancer" International Journal of Molecular Sciences 23, no. 23: 14724. https://doi.org/10.3390/ijms232314724
APA StyleSingharajkomron, N., Yodsurang, V., Seephan, S., Kungsukool, S., Petchjorm, S., Maneeganjanasing, N., Promboon, W., Dangwilailuck, W., & Pongrakhananon, V. (2022). Evaluating the Expression and Prognostic Value of Genes Encoding Microtubule-Associated Proteins in Lung Cancer. International Journal of Molecular Sciences, 23(23), 14724. https://doi.org/10.3390/ijms232314724

