Nuclear Factor of Activated T Cells-5 Regulates Notochord Lumenogenesis in Chordate Larval Development
Abstract
1. Introduction
2. Results
2.1. Phylogenetic and Expression Pattern Analysis of NFAT5
2.2. Loss of NFAT5 Resulted in the Failure of Lumen Formation and Expansion
2.3. Ciona-NFAT5 Responds to Hypertonicity
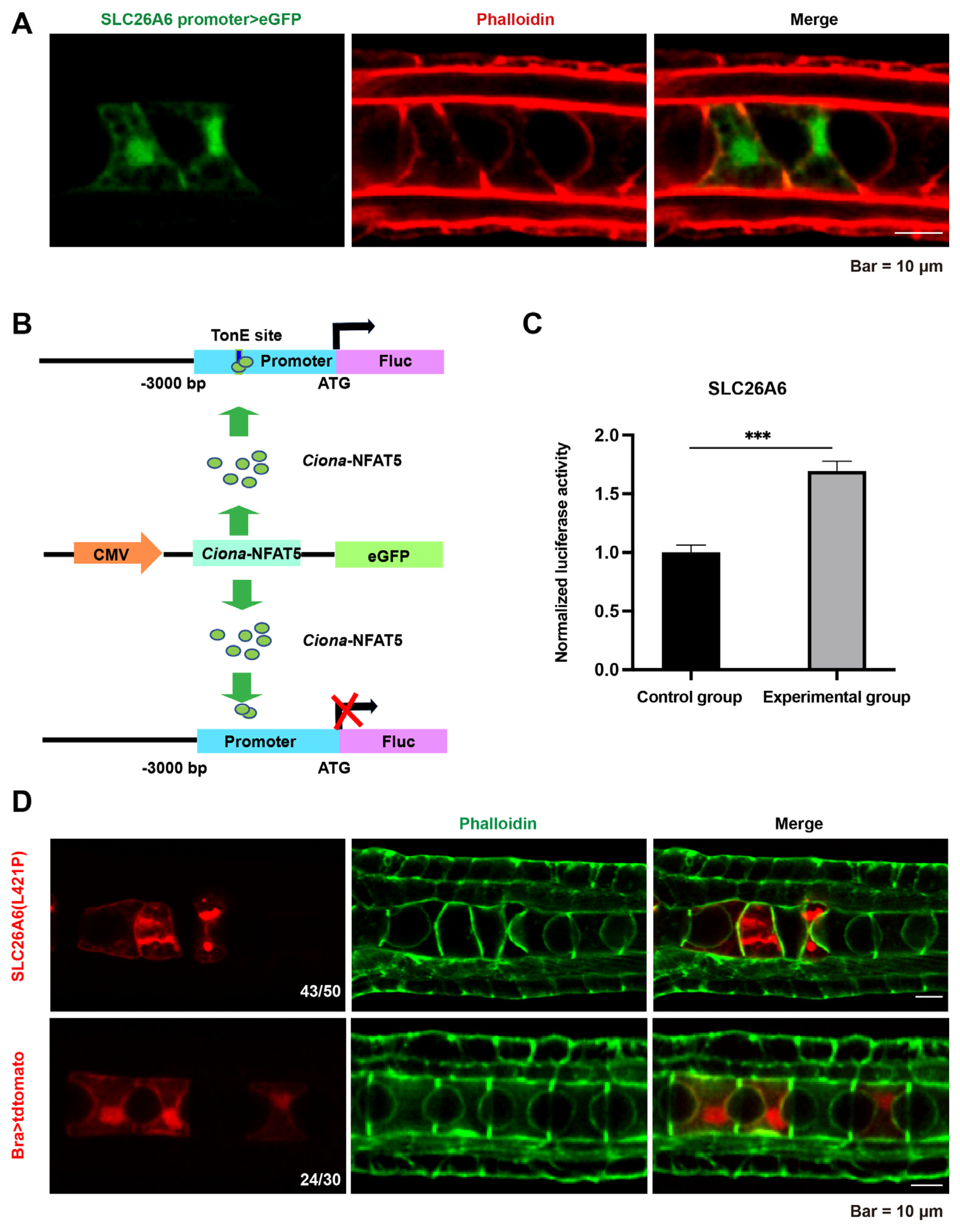
2.4. Ci-NFAT5 Regulates Lumen Expansion via SLC26A6 Pathway
3. Discussion
4. Materials and Methods
4.1. Experimental Animals
4.2. Electroporation
4.3. Phylogenetic and Motif Analysis
4.4. Quantitative Real-Time PCR (qPCR)
4.5. Plasmid Constructions
4.6. Cells Culture and Transfection
4.7. Hypertonic Treatment
4.8. Double Luciferase Reporting System Experiment
4.9. ATAC-Seq Analysis and Downstream Gene Screening of Ciona-NFAT5
Supplementary Materials
Author Contributions
Funding
Institutional Review Board Statement
Informed Consent Statement
Data Availability Statement
Acknowledgments
Conflicts of Interest
References
- Datta, A.; Bryant, D.M.; Mostov, K.E. Molecular regulation of lumen morphogenesis. Curr. Biol. 2011, 21, R126–R136. [Google Scholar] [CrossRef]
- Cameron, A.C.; Lang, N.N.; Touyz, R.M. Drug Treatment of Hypertension: Focus on Vascular Health. Drugs 2016, 76, 1529–1550. [Google Scholar] [CrossRef]
- Harvey, A.; Montezano, A.C.; Lopes, R.A.; Rios, F.; Touyz, R.M. Vascular Fibrosis in Aging and Hypertension: Molecular Mechanisms and Clinical Implications. Can. J. Cardiol. 2016, 32, 659–668. [Google Scholar] [CrossRef]
- Dasgupta, S.; Gupta, K.; Zhang, Y.; Viasnoff, V.; Prost, J. Physics of lumen growth. Proc. Natl. Acad. Sci. USA 2018, 115, E4751–E4757. [Google Scholar] [CrossRef]
- Ruiz-Herrero, T.; Alessandri, K.; Gurchenkov, B.V.; Nassoy, P.; Mahadevan, L. Organ size control via hydraulically gated oscillations. Development 2017, 144, 4422–4427. [Google Scholar] [CrossRef]
- Bagnat, M.; Navis, A.; Herbstreith, S.; Brand-Arzamendi, K.; Curado, S.; Gabriel, S.; Mostov, K.; Huisken, J.; Stainier, D.Y. Cse1l is a negative regulator of CFTR-dependent fluid secretion. Curr. Biol. 2010, 20, 1840–1845. [Google Scholar] [CrossRef][Green Version]
- Yang, B.; Sonawane, N.D.; Zhao, D.; Somlo, S.; Verkman, A.S. Small-molecule CFTR inhibitors slow cyst growth in polycystic kidney disease. J. Am. Soc. Nephrol. JASN 2008, 19, 1300–1310. [Google Scholar] [CrossRef]
- Bagnat, M.; Cheung, I.D.; Mostov, K.E.; Stainier, D.Y. Genetic control of single lumen formation in the zebrafish gut. Nat. Cell Biol. 2007, 9, 954–960. [Google Scholar] [CrossRef]
- Khan, L.A.; Zhang, H.; Abraham, N.; Sun, L.; Fleming, J.T.; Buechner, M.; Hall, D.H.; Gobel, V. Intracellular lumen extension requires ERM-1-dependent apical membrane expansion and AQP-8-mediated flux. Nat. Cell Biol. 2013, 15, 143–156. [Google Scholar] [CrossRef]
- Jayaram, S.A.; Senti, K.A.; Tiklová, K.; Tsarouhas, V.; Hemphälä, J.; Samakovlis, C. COPI vesicle transport is a common requirement for tube expansion in Drosophila. PLoS ONE 2008, 3, e1964. [Google Scholar] [CrossRef] [PubMed]
- Sigurbjörnsdóttir, S.; Mathew, R.; Leptin, M. Molecular mechanisms of de novo lumen formation. Nat. Rev. Mol. Cell Biol. 2014, 15, 665–676. [Google Scholar] [CrossRef]
- Keyser, P.; Borge-Renberg, K.; Hultmark, D. The Drosophila NFAT homolog is involved in salt stress tolerance. Insect Biochem. Mol. Biol. 2007, 37, 356–362. [Google Scholar] [CrossRef] [PubMed]
- Chris, Y.K.; Cheung, B.C.K. NFAT5 in cellular adaptation to hypertonic stress-regulations and functional significance. J. Mol. Signal. 2013, 8, 5. [Google Scholar]
- Lee, J.H.; Kim, M.; Im, Y.S.; Choi, W.; Byeon, S.H.; Lee, H.K. NFAT5 induction and its role in hyperosmolar stressed human limbal epithelial cells. Investig. Ophthalmol. Vis. Sci. 2008, 49, 1827–1835. [Google Scholar] [CrossRef]
- Lopez-Rodríguez, C.; Aramburu, J.; Rakeman, A.S.; Rao, A. NFAT5, a constitutively nuclear NFAT protein that does not cooperate with Fos and Jun. Proc. Natl. Acad. Sci. USA 1999, 96, 7214–7219. [Google Scholar] [CrossRef]
- Bringmann, A.; Hollborn, M.; Kohen, L.; Wiedemann, P. Intake of dietary salt and drinking water: Implications for the development of age-related macular degeneration. Mol. Vis. 2016, 22, 1437–1454. [Google Scholar]
- Yamauchi, A.; Uchida, S.; Preston, A.S.; Kwon, H.M.; Handler, J.S. Hypertonicity stimulates transcription of gene for Na(+)-myo-inositol cotransporter in MDCK cells. Am. J. Physiol. 1993, 264 Pt 2, F20-3. [Google Scholar] [CrossRef]
- Uchida, S.; Yamauchi, A.; Preston, A.S.; Kwon, H.M.; Handler, J.S. Medium tonicity regulates expression of the Na(+)- and Cl(-)-dependent betaine transporter in Madin-Darby canine kidney cells by increasing transcription of the transporter gene. J. Clin. Invest. 1993, 91, 1604–1607. [Google Scholar] [CrossRef] [PubMed]
- Miyakawa, H.; Woo, S.K.; Chen, C.P.; Dahl, S.C.; Handler, J.S.; Kwon, H.M. Cis- and trans-acting factors regulating transcription of the BGT1 gene in response to hypertonicity. Am. J. Physiol. 1998, 274, F753–F761. [Google Scholar] [PubMed]
- Zhang, Z.; Ferraris, J.D.; Brooks, H.L.; Brisc, I.; Burg, M.B. Expression of osmotic stress-related genes in tissues of normal and hyposmotic rats. Am. J. Physiol. Renal. Physiol. 2003, 285, F688–F693. [Google Scholar] [CrossRef][Green Version]
- López-Rodríguez, C.; Antos, C.L.; Shelton, J.M.; Richardson, J.A.; Lin, F.; Novobrantseva, T.I.; Bronson, R.T.; Igarashi, P.; Rao, A.; Olson, E.N. Loss of NFAT5 results in renal atrophy and lack of tonicity-responsive gene expression. Proc. Natl. Acad. Sci. USA 2004, 101, 2392–2397. [Google Scholar] [CrossRef] [PubMed]
- Kasono, K.; Saito, T.; Saito, T.; Tamemoto, H.; Yanagidate, C.; Uchida, S.; Kawakami, M.; Sasaki, S.; Ishikawa, S.E. Hypertonicity regulates the aquaporin-2 promoter independently of arginine vasopressin. Nephrol. Dial. Transplant. Off. Publ. Eur. Dial. Transplant. Assoc.-Eur. Ren. Assoc. 2005, 20, 509–515. [Google Scholar] [CrossRef] [PubMed]
- Lemaire, P. Unfolding a chordate developmental program, one cell at a time: Invariant cell lineages, short-range inductions and evolutionary plasticity in ascidians. Dev. Biol. 2009, 332, 48–60. [Google Scholar] [CrossRef] [PubMed]
- Denker, E.; Jiang, D. Ciona intestinalis notochord as a new model to investigate the cellular and molecular mechanisms of tubulogenesis. Semin. Cell Dev. Biol. 2012, 23, 308–319. [Google Scholar] [CrossRef] [PubMed]
- Lu, Q.; Bhattachan, P.; Dong, B. Ascidian notochord elongation. Dev. Biol. 2019, 448, 147–153. [Google Scholar] [CrossRef] [PubMed]
- Peng, H.; Qiao, R.; Dong, B. Polarity Establishment and Maintenance in Ascidian Notochord. Front. Cell Dev. Biol. 2020, 8, 597446. [Google Scholar] [CrossRef]
- Dong, B.; Horie, T.; Denker, E.; Kusakabe, T.; Tsuda, M.; Smith, W.C.; Jiang, D. Tube formation by complex cellular processes in Ciona intestinalis notochord. Dev. Biol. 2009, 330, 237–249. [Google Scholar] [CrossRef]
- Jose-Edwards, D.S.; Kerner, P.; Kugler, J.E.; Deng, W.; Jiang, D.; Di Gregorio, A. The identification of transcription factors expressed in the notochord of Ciona intestinalis adds new potential players to the brachyury gene regulatory network. Dev. Dyn. 2011, 240, 1793–1805. [Google Scholar] [CrossRef]
- Zhang, K.; Wang, W.; Chen, L.; Liu, Y.; Hu, J.; Guo, F.; Tian, W.; Wang, Y.; Xue, F. Cross-validation of genes potentially associated with neoadjuvant chemotherapy and platinum-based chemoresistance in epithelial ovarian carcinoma. Oncol. Rep. 2020, 44, 909–926. [Google Scholar] [CrossRef]
- Adachi, A.; Takahashi, T.; Ogata, T.; Imoto-Tsubakimoto, H.; Nakanishi, N.; Ueyama, T.; Matsubara, H. NFAT5 regulates the canonical Wnt pathway and is required for cardiomyogenic differentiation. Biochem. Biophys. Res. Commun. 2012, 426, 317–323. [Google Scholar] [CrossRef]
- Ko, B.C.; Turck, C.W.; Lee, K.W.; Yang, Y.; Chung, S.S. Purification, identification, and characterization of an osmotic response element binding protein. Biochem. Biophys. Res. Commun. 2000, 270, 52–61. [Google Scholar] [CrossRef] [PubMed]
- Reeves, W.M.; Wu, Y.; Harder, M.J.; Veeman, M.T. Functional and evolutionary insights from the Ciona notochord transcriptome. Development 2017, 144, 3375–3387. [Google Scholar] [CrossRef] [PubMed]
- Rossi, A.; Bonaventure, J.; Delezoide, A.L.; Cetta, G.; Superti-Furga, A. Undersulfation of proteoglycans synthesized by chondrocytes from a patient with achondrogenesis type 1B homozygous for an L483P substitution in the diastrophic dysplasia sulfate transporter. J. Biol. Chem. 1996, 271, 18456–18464. [Google Scholar] [CrossRef] [PubMed]
- Deng, W.; Nies, F.; Feuer, A.; Bocina, I.; Oliver, D.; Jiang, D. Anion translocation through an Slc26 transporter mediates lumen expansion during tubulogenesis. Proc. Natl. Acad. Sci. USA 2013, 110, 14972–14977. [Google Scholar] [CrossRef]
- Bourque, C.W. Central mechanisms of osmosensation and systemic osmoregulation. Nat. Rev. Neurosci. 2008, 9, 519–531. [Google Scholar] [CrossRef]
- Wang, Y.; Ko, B.C.; Yang, J.Y.; Lam, T.T.; Jiang, Z.; Zhang, J.; Chung, S.K.; Chung, S.S. Transgenic mice expressing dominant-negative osmotic-response element-binding protein (OREBP) in lens exhibit fiber cell elongation defect associated with increased DNA breaks. J. Biol. Chem. 2005, 280, 19986–19991. [Google Scholar] [CrossRef]
- Kraemer, J.; Kolditz, D.; Gowin, R. Water and electrolyte content of human intervertebral discs under variable load. Spine (Phila Pa 1976) 1985, 10, 69–71. [Google Scholar] [CrossRef]
- Narayanan, V.; Schappell, L.E.; Mayer, C.R.; Duke, A.A.; Armiger, T.J.; Arsenovic, P.T.; Mohan, A.; Dahl, K.N.; Gleghorn, J.P.; Conway, D.E. Osmotic Gradients in Epithelial Acini Increase Mechanical Tension across E-cadherin, Drive Morphogenesis, and Maintain Homeostasis. Curr. Biol. 2020, 30, 624–633.e4. [Google Scholar] [CrossRef]
- Strange, K. Cellular volume homeostasis. Adv. Physiol. Educ. 2004, 28, 155–159. [Google Scholar] [CrossRef]
- Steenbergen, C.; Hill, M.L.; Jennings, R.B. Volume regulation and plasma membrane injury in aerobic, anaerobic, and ischemic myocardium in vitro. Effects of osmotic cell swelling on plasma membrane integrity. Circ. Res. 1985, 57, 864–875. [Google Scholar] [CrossRef]
- Somero, G.N. Protons, osmolytes, and fitness of internal milieu for protein function. Am. J. Physiol. 1986, 251 Pt 2, R197–R213. [Google Scholar] [CrossRef] [PubMed]
- Ohana, E.; Yang, D.; Shcheynikov, N.; Muallem, S. Diverse transport modes by the solute carrier 26 family of anion transporters. J. Physiol. 2009, 587 Pt 10, 2179–2185. [Google Scholar] [CrossRef] [PubMed]
- Busija, A.R.; Patel, H.H.; Insel, P.A. Caveolins and cavins in the trafficking, maturation, and degradation of caveolae: Implications for cell physiology. Am. J. Physiol. Cell Physiol. 2017, 312, C459–C477. [Google Scholar] [CrossRef] [PubMed]
- Bhattachan, P.; Rae, J.; Yu, H.; Jung, W.; Wei, J.; Parton, R.G.; Dong, B. Ascidian caveolin induces membrane curvature and protects tissue integrity and morphology during embryogenesis. FASEB J. Off. Publ. Fed. Am. Soc. Exp. Biol. 2020, 34, 1345–1361. [Google Scholar] [CrossRef] [PubMed]
- Mizotani, Y.; Suzuki, M.; Hotta, K.; Watanabe, H.; Shiba, K.; Inaba, K.; Tashiro, E.; Oka, K.; Imoto, M. 14-3-3εa directs the pulsatile transport of basal factors toward the apical domain for lumen growth in tubulogenesis. Proc. Natl. Acad. Sci. USA 2018, 115, E8873–E8881. [Google Scholar] [CrossRef]
- Dong, B.; Deng, W.; Jiang, D. Distinct cytoskeleton populations and extensive crosstalk control Ciona notochord tubulogenesis. Development 2011, 138, 1631–1641. [Google Scholar] [CrossRef]
- Wang, J.; Wang, W.; Wang, H.; Tuo, B. Physiological and Pathological Functions of SLC26A6. Front. Med. (Lausanne) 2020, 7, 618256. [Google Scholar] [CrossRef]
- Ruhr, I.M.; Takei, Y.; Grosell, M. The role of the rectum in osmoregulation and the potential effect of renoguanylin on SLC26a6 transport activity in the Gulf toadfish (Opsanus beta). Am. J. Physiol. Regul. Integr. Comp. Physiol. 2016, 311, R179–R191. [Google Scholar] [CrossRef]
- Wilson, R.W.; Wilson, J.M.; Grosell, M. Intestinal bicarbonate secretion by marine teleost fish--why and how? Biochim. Biophys. Acta 2002, 1566, 182–193. [Google Scholar] [CrossRef]
- Corbo, J.C.; Levine, M.; Zeller, R.W. Characterization of a notochord-specific enhancer from the Brachyury promoter region of the ascidian, Ciona intestinalis. Development 1997, 124, 589–602. [Google Scholar] [CrossRef]
- Stolfi, A.; Gandhi, S.; Salek, F.; Christiaen, L. Tissue-specific genome editing in Ciona embryos by CRISPR/Cas9. Development 2014, 141, 4115–4120. [Google Scholar] [CrossRef] [PubMed]
- Yang, L.; Zhang, X.; Liu, C.; Zhang, J.; Dong, B. MiR-92 Family Members Form a Cluster Required for Notochord Tubulogenesis in Urochordate Ciona savignyi. Genes 2021, 12, 406. [Google Scholar] [CrossRef] [PubMed]
- Ren, P.; Wei, J.; Yu, H.; Dong, B. Identification and functional characterization of solute carrier family 6 genes in Ciona savignyi. Gene 2019, 705, 142–148. [Google Scholar] [CrossRef] [PubMed]





Publisher’s Note: MDPI stays neutral with regard to jurisdictional claims in published maps and institutional affiliations. |
© 2022 by the authors. Licensee MDPI, Basel, Switzerland. This article is an open access article distributed under the terms and conditions of the Creative Commons Attribution (CC BY) license (https://creativecommons.org/licenses/by/4.0/).
Share and Cite
He, M.; Wei, J.; Li, Y.; Dong, B. Nuclear Factor of Activated T Cells-5 Regulates Notochord Lumenogenesis in Chordate Larval Development. Int. J. Mol. Sci. 2022, 23, 14407. https://doi.org/10.3390/ijms232214407
He M, Wei J, Li Y, Dong B. Nuclear Factor of Activated T Cells-5 Regulates Notochord Lumenogenesis in Chordate Larval Development. International Journal of Molecular Sciences. 2022; 23(22):14407. https://doi.org/10.3390/ijms232214407
Chicago/Turabian StyleHe, Muchun, Jiankai Wei, Yuting Li, and Bo Dong. 2022. "Nuclear Factor of Activated T Cells-5 Regulates Notochord Lumenogenesis in Chordate Larval Development" International Journal of Molecular Sciences 23, no. 22: 14407. https://doi.org/10.3390/ijms232214407
APA StyleHe, M., Wei, J., Li, Y., & Dong, B. (2022). Nuclear Factor of Activated T Cells-5 Regulates Notochord Lumenogenesis in Chordate Larval Development. International Journal of Molecular Sciences, 23(22), 14407. https://doi.org/10.3390/ijms232214407

