Genome-Wide Association Study Reveals Novel QTLs and Candidate Genes for Grain Number in Rice
Abstract
1. Introduction
2. Results
2.1. Phenotypic Variation of Panicle Traits in 468 Rice Accessions
2.2. Population Structure of 468 Rice Accessions
2.3. Mining Loci Associated with Grain Number by GWAS
2.4. Validation of GWAS-Associated qPSG1 Using CSSLs
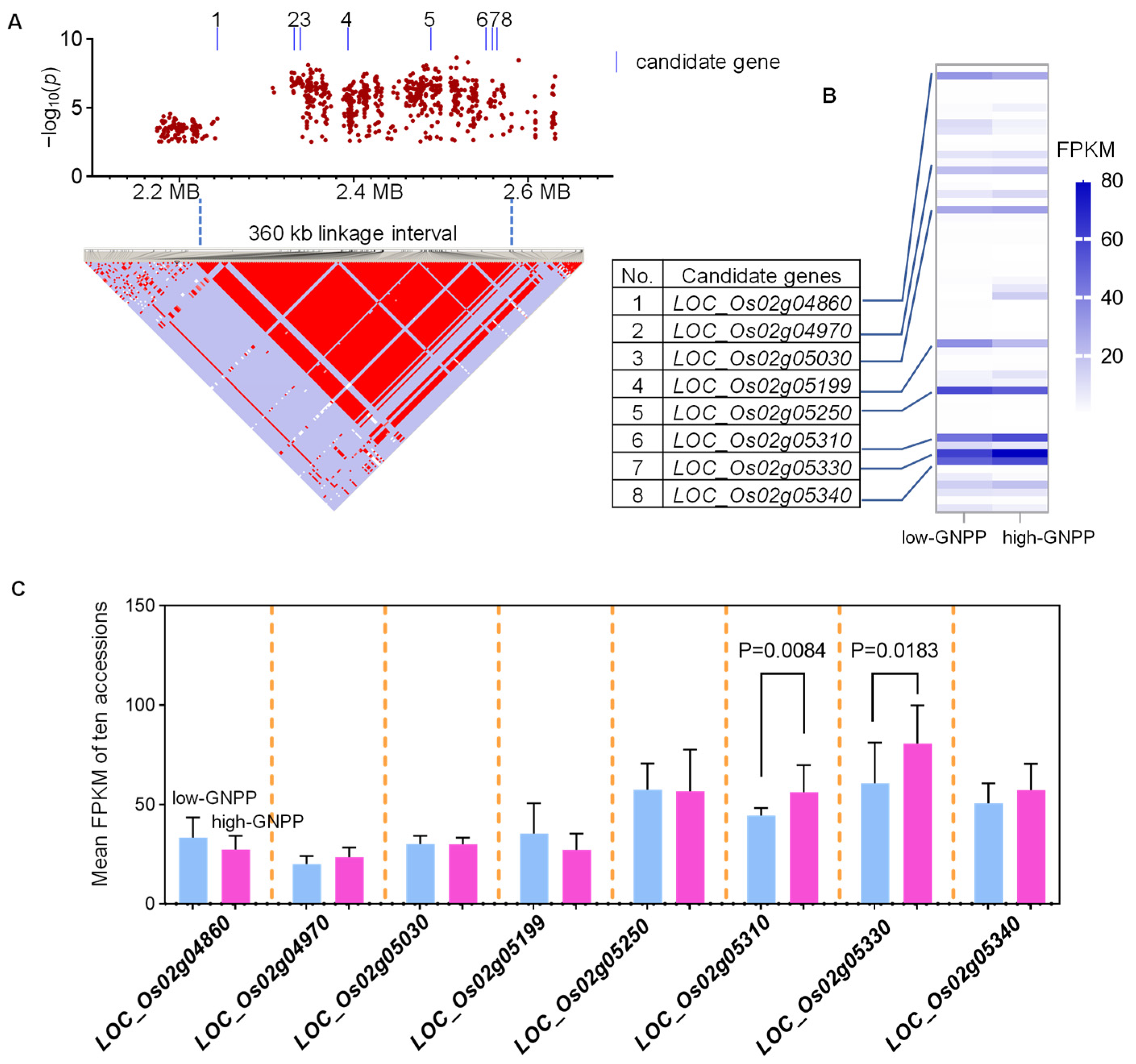
2.5. Identification of GNPP-Related Candidate Genes in qPSG1
3. Discussion
4. Materials and Methods
4.1. Plant Materials and Phenotypes
4.2. SNP Genotyping
4.3. Phylogenetic Tree Analysis
4.4. Genome-Wide Association Study
4.5. Linkage Disequilibrium (LD) Analysis
4.6. RNA-Seq Analysis
4.7. Haplotype Analysis
Supplementary Materials
Author Contributions
Funding
Institutional Review Board Statement
Informed Consent Statement
Data Availability Statement
Conflicts of Interest
References
- Tilman, D.; Balzer, C.; Hill, J.; Befort, B.L. Global food demand and the sustainable intensification of agriculture. Proc. Natl. Acad. Sci. USA 2011, 108, 20260–20264. [Google Scholar] [CrossRef] [PubMed]
- Seck, P.A.; Diagne, A.; Mohanty, S.; Wopereis, M.C.S. Crops that feed the world 7: Rice. Food Secur. 2012, 4, 7–24. [Google Scholar] [CrossRef]
- Xing, Y.; Zhang, Q. Genetic and molecular bases of rice yield. Annu. Rev. Plant Biol. 2010, 61, 421–442. [Google Scholar] [CrossRef]
- Li, G.; Zhang, H.; Li, J.; Zhang, Z.; Li, Z. Genetic control of panicle architecture in rice. Crop J. 2021, 9, 590–597. [Google Scholar] [CrossRef]
- Ashikari, M.; Sakakibara, H.; Lin, S.; Yamamoto, T.; Takashi, T.; Nishimura, A.; Angeles, E.R.; Qian, Q.; Kitano, H.; Matsuoka, M. Cytokinin oxidase regulates rice grain production. Science 2005, 309, 741–745. [Google Scholar] [CrossRef]
- Xue, W.; Xing, Y.; Weng, X.; Zhao, Y.; Tang, W.; Wang, L.; Zhou, H.; Yu, S.; Xu, C.; Li, X.; et al. Natural variation in ghd7 is an important regulator of heading date and yield potential in rice. Nat. Genet. 2008, 40, 761–767. [Google Scholar] [CrossRef]
- Yan, W.; Wang, P.; Chen, H.; Zhou, H.; Li, Q.; Wang, C.; Ding, Z.; Zhang, Y.; Yu, S.; Xing, Y.; et al. A major qtl, ghd8, plays pleiotropic roles in regulating grain productivity, plant height, and heading date in rice. Mol. Plant 2011, 4, 319–330. [Google Scholar] [CrossRef] [PubMed]
- Huang, X.; Qian, Q.; Liu, Z.; Sun, H.; He, S.; Luo, D.; Xia, G.; Chu, C.; Li, J.; Fu, X. Natural variation at the dep1 locus enhances grain yield in rice. Nat. Genet. 2009, 41, 494–497. [Google Scholar] [CrossRef]
- Jiao, Y.; Wang, Y.; Xue, D.; Wang, J.; Yan, M.; Liu, G.; Dong, G.; Zeng, D.; Lu, Z.; Zhu, X.; et al. Regulation of osspl14 by osmir156 defines ideal plant architecture in rice. Nat. Genet. 2010, 42, 541–544. [Google Scholar] [CrossRef]
- Miura, K.; Ikeda, M.; Matsubara, A.; Song, X.; Ito, M.; Asano, K.; Matsuoka, M.; Kitano, H.; Ashikari, M. OsSPL14 promotes panicle branching and higher grain productivity in rice. Nat. Genet. 2010, 42, 545–549. [Google Scholar] [CrossRef]
- Luo, J.; Liu, H.; Zhou, T.; Gu, B.; Huang, X.; Shangguan, Y.; Zhu, J.; Li, Y.; Zhao, Y.; Wang, Y.; et al. An-1 encodes a basic helix-loop-helix protein that regulates awn development, grain size, and grain number in rice. Plant Cell 2013, 25, 3360–3376. [Google Scholar] [CrossRef] [PubMed]
- Gu, B.; Zhou, T.; Luo, J.; Liu, H.; Wang, Y.; Shangguan, Y.; Zhu, J.; Li, Y.; Sang, T.; Wang, Z.; et al. An-2 encodes a cytokinin synthesis enzyme that regulates awn length and grain production in rice. Mol. Plant 2015, 8, 1635–1650. [Google Scholar] [CrossRef]
- Wu, Y.; Wang, Y.; Mi, X.; Shan, J.; Li, X.; Xu, J.; Lin, H. The qtl GNP1 encodes GA20ox1, which increases grain number and yield by increasing cytokinin activity in rice panicle meristems. PLoS Genet. 2016, 12, e1006386. [Google Scholar] [CrossRef] [PubMed]
- Huo, X.; Wu, S.; Zhu, Z.; Liu, F.; Fu, Y.; Cai, H.; Sun, X.; Gu, P.; Xie, D.; Tan, L.; et al. NOG1 increases grain production in rice. Nat. Commun. 2017, 8, 1497. [Google Scholar] [CrossRef] [PubMed]
- Su, S.; Hong, J.; Chen, X.; Zhang, C.; Chen, M.; Luo, Z.; Chang, S.; Bai, S.; Liang, W.; Liu, Q.; et al. Gibberellins orchestrate panicle architecture mediated by DELLA-KNOX signalling in rice. Plant Biotechnol. J. 2021, 19, 2304–2318. [Google Scholar] [CrossRef]
- Ikeda, K.; Ito, M.; Nagasawa, N.; Kyozuka, J.; Nagato, Y. Rice ABERRANT PANICLE ORGANIZATION 1, encoding an F-box protein, regulates meristem fate. Plant J. 2007, 51, 1030–1040. [Google Scholar] [CrossRef]
- Ikeda-Kawakatsu, K.; Maekawa, M.; Izawa, T.; Itoh, J.; Nagato, Y. ABERRANT PANICLE ORGANIZATION 2/RFL, the rice ortholog of Arabidopsis LEAFY, suppresses the transition from inflorescence meristem to floral meristem through interaction with APO1. Plant J. 2011, 69, 168–180. [Google Scholar] [CrossRef]
- Li, S.; Zhao, B.; Yuan, D.; Duan, M.; Qian, Q.; Tang, L.; Wang, B.; Liu, X.; Zhang, J.; Wang, J.; et al. Rice zinc finger protein DST enhances grain production through controlling Gn1a/osCKX2 expression. Proc. Natl. Acad. Sci. USA 2013, 110, 3167–3172. [Google Scholar] [CrossRef]
- Guo, T.; Chen, K.; Dong, N.; Shi, C.; Ye, W.; Gao, J.; Shan, J.; Lin, H. GRAIN SIZE AND NUMBER1 negatively regulates the OsMKKK10-OsMKK4-OsMPK6 cascade to coordinate the trade-off between grain number per panicle and grain size in rice. Plant Cell 2018, 30, 871–888. [Google Scholar] [CrossRef]
- Zhou, Y.; Tao, Y.; Zhu, J.; Miao, J.; Liu, J.; Liu, Y.; Yi, C.; Yang, Z.; Gong, Z.; Liang, G. GNS4, a novel allele of DWARF11, regulates grain number and grain size in a high-yield rice variety. Rice 2017, 10, 34. [Google Scholar] [CrossRef]
- Duan, E.; Wang, Y.; Li, X.; Lin, Q.; Zhang, T.; Wang, Y.; Zhou, C.; Zhang, H.; Jiang, L.; Wang, J.; et al. OsSHI1 regulates plant architecture through modulating the transcriptional activity of IPA1 in rice. Plant Cell 2019, 31, 1026–1042. [Google Scholar] [CrossRef] [PubMed]
- Huang, L.; Hua, K.; Xu, R.; Zeng, D.; Wang, R.; Dong, G.; Zhang, G.; Lu, X.; Fang, N.; Wang, D.; et al. The LARGE2-APO1/APO2 regulatory module controls panicle size and grain number in rice. Plant Cell 2021, 33, 1212–1228. [Google Scholar] [CrossRef]
- Hu, L.; Chen, W.; Yang, W.; Li, X.; Zhang, C.; Zhang, X.; Zheng, L.; Zhu, X.; Yin, J.; Qin, P.; et al. OsSPL9 regulates grain number and grain yield in rice. Front. Plant Sci. 2021, 12, 682018. [Google Scholar] [CrossRef] [PubMed]
- Lu, Z.; Yu, H.; Xiong, G.; Wang, J.; Jiao, Y.; Liu, G.; Jing, Y.; Meng, X.; Hu, X.; Qian, Q.; et al. Genome-wide binding analysis of the transcription activator IDEAL PLANT ARCHITECTURE1 reveals a complex network regulating rice plant architecture. Plant Cell 2013, 25, 3743–3759. [Google Scholar] [CrossRef]
- Zhang, Z.; Chu, C. Nitrogen-use divergence between indica and japonica rice: Variation at nitrate assimilation. Mol. Plant 2020, 13, 6–7. [Google Scholar] [CrossRef]
- Li, Q.; Lu, X.; Wang, C.; Shen, L.; Dai, L.; He, J.; Yang, L.; Li, P.; Hong, Y.; Zhang, Q.; et al. Genome-wide association study and transcriptome analysis reveal new QTL and candidate genes for nitrogen-deficiency tolerance in rice. Crop J. 2022, 10, 942–951. [Google Scholar] [CrossRef]
- Xu, J.L.; Xue, Q.Z.; Luo, L.J.; Li, Z.K. QTL dissection of panicle number per plant and spikelet number per panicle in rice (Oryza sativa L.). Acta Genet. Sin. 2001, 28, 752–759. [Google Scholar]
- Bai, S.; Hong, J.; Li, L.; Su, S.; Li, Z.; Wang, W.; Zhang, F.; Liang, W.; Zhang, D. Dissection of the genetic basis of rice panicle architecture using a genome-wide association study. Rice 2021, 14, 77. [Google Scholar] [CrossRef]
- Hittalmani, S.; Shashidhar, H.E.; Bagali, P.G.; Huang, N.; Sidhu, J.S.; Singh, V.P.; Khush, G.S. Molecular mapping of quantitative trait loci for plant growth, yield and yield related traits across three diverse locations in a doubled haploid rice population. Euphytica 2002, 125, 207–214. [Google Scholar] [CrossRef]
- Mei, H.W.; Luo, L.J.; Ying, C.S.; Wang, Y.P.; Yu, X.Q.; Guo, L.B.; Paterson, A.H.; Li, Z.K. Gene actions of QTLs affecting several agronomic traits resolved in a recombinant inbred rice population and two testcross populations. Theor. Appl. Genet. 2005, 110, 649–659. [Google Scholar] [CrossRef]
- Li, C.; Zhou, A.; Sang, T. Genetic analysis of rice domestication syndrome with the wild annual species, Oryza nivara. New Phytol. 2006, 170, 185–193. [Google Scholar] [CrossRef] [PubMed]
- Butt, H.; Eid, A.; Momin, A.A.; Bazin, J.; Crespi, M.; Arold, S.T.; Mahfouz, M.M. CRISPR directed evolution of the spliceosome for resistance to splicing inhibitors. Genome Biol. 2019, 20, 73. [Google Scholar] [CrossRef] [PubMed]
- Dangwal, M.; Malik, G.; Kapoor, S.; Kapoor, M. De Novo methyltransferase, OsDRM2, interacts with the ATP-dependent RNA helicase, OseIF4A, in rice. J. Mol. Biol. 2013, 425, 2853–2866. [Google Scholar] [CrossRef] [PubMed]
- Moritoh, S.; Eun, C.; Ono, A.; Asao, H.; Okano, Y.; Yamaguchi, K.; Shimatani, Z.; Koizumi, A.; Terada, R. Targeted disruption of an orthologue of DOMAINS REARRANGED METHYLASE 2, OsDRM2 impairs the growth of rice plants by abnormal DNA methylation. Plant J. 2012, 71, 85–98. [Google Scholar] [CrossRef]
- Reig-Valiente, J.L.; Marqués, L.; Talón, M.; Domingo, C. Genome-wide association study of agronomic traits in rice cultivated in temperate regions. BMC Genom. 2018, 19, 706. [Google Scholar] [CrossRef]
- Ta, K.N.; Khong, N.G.; Ha, T.L.; Nguyen, D.T.; MAI, D.C.; Hoang, T.G.; Phung, T.P.N.; Bourrie, I.; Courtois, B.; Tran, T.T.H.; et al. A genome-wide association study using a Vietnamese landrace panel of rice (Oryza sativa) reveals new QTLs controlling panicle morphological traits. BMC Plant Biol. 2018, 18, 282. [Google Scholar] [CrossRef]
- Yano, K.; Morinaka, Y.; Wang, F.; Huang, P.; Takehara, S.; Hirai, T.; Ito, A.; Koketsu, E.; Kawamura, M.; Kotake, K.; et al. GWAS with principal component analysis identifies a gene comprehensively controlling rice architecture. Proc. Natl. Acad. Sci. USA 2019, 116, 21262–21267. [Google Scholar] [CrossRef]
- Zhan, C.; Hu, J.; Pang, Q.; Yang, B.; Cheng, Y.; Xu, E.; Zhu, P.; Li, Y.; Zhang, H.; Cheng, J. Genome-wide association analysis of panicle exsertion and uppermost internode in rice (Oryza sativa L.). Rice 2019, 12, 72. [Google Scholar] [CrossRef]
- Sahu, P.K.; Mondal, S.; Sao, R.; Vishwakarma, G.; Kumar, V.; Das, B.K.; Sharma, D. Genome-wide association mapping revealed numerous novel genomic loci for grain nutritional and yield-related traits in rice (Oryza sativa L.) Landraces. 3 Biotech 2020, 10, 487. [Google Scholar] [CrossRef]
- Li, C.; Liu, L.; Teo, Z.W.N.; Shen, L.; Yu, H. Nucleoporin 160 regulates flowering through anchoring HOS1 for destabilizing co in Arabidopsis. Plant Commun. 2020, 1, 100033. [Google Scholar] [CrossRef]
- Braun, D.; Wang, L.; Ruan, Y. Understanding and manipulating sucrose phloem loading, unloading, metabolism, and signalling to enhance crop yield and food security. J. Exp. Bot. 2014, 65, 1713–1735. [Google Scholar] [CrossRef] [PubMed]
- Wang, L.; Lu, Q.; Wen, X.; Lu, C. Enhanced sucrose loading improves rice yield by increasing grain size. Plant Physiol. 2015, 169, 2848–2862. [Google Scholar] [CrossRef] [PubMed]
- Fei, H.; Yang, Z.; Lu, Q.; Wen, X.; Zhang, Y.; Zhang, A.; Lu, C. OsSWEET14 cooperates with OsSWEET11 to contribute to grain filling in rice. Plant Sci. 2021, 306, 110851. [Google Scholar] [CrossRef] [PubMed]
- Brukhin, V.; Gheyselinck, J.; Gagliardini, V.; Genschik, P.; Grossniklaus, U. The RPN1 subunit of the 26s proteasome in Arabidopsis is essential for embryogenesis. Plant Cell 2005, 17, 2723–2737. [Google Scholar] [CrossRef]
- Yao, C.; Wu, Y.; Nie, H.; Tang, D. RPN1a, a 26s proteasome subunit, is required for innate immunity in Arabidopsis. Plant J. 2012, 71, 1015–1028. [Google Scholar] [CrossRef]
- Dai, L.; Lu, X.; Zou, W.; Wang, C.; Shen, L.; Hu, J.; Zhang, G.; Ren, D.; Chen, G.; Zhang, Q.; et al. Mapping of QTLs for source and sink associated traits under elevated CO2 in rice (Oryza Sativa L.). Plant Growth Regul. 2020, 90, 359–367. [Google Scholar] [CrossRef]
- Li, H. Fast and accurate short read alignment with Burrows-Wheeler transform. Bioinformatics 2009, 25, 1754–1760. [Google Scholar] [CrossRef]
- McKenna, A.; Hanna, M.; Banks, E.; Sivachenko, A.; Cibulskis, K.; Kernytsky, A.; Garimella, K.; Altshuler, D.; Gabriel, S.; Daly, M.; et al. The Genome Analysis Toolkit: A MapReduce framework for analyzing next-generation DNA sequencing data. Genome Res. 2010, 20, 1297–1303. [Google Scholar] [CrossRef]
- Lefort, V.; Desper, R.; Gascuel, O. FastME 2.0: A comprehensive, accurate, and fast distance-based phylogeny inference program. Mol. Biol. Evol. 2015, 32, 2798–2800. [Google Scholar] [CrossRef]
- Huang, X.; Wei, X.; Sang, T.; Zhao, Q.; Feng, Q.; Zhao, Y.; Li, C.; Zhu, C.; Lu, T.; Zhang, Z.; et al. Genome-wide association studies of 14 agronomic traits in rice landraces. Nat. Genet. 2010, 42, 961–967. [Google Scholar] [CrossRef]
- Ya-fang, Z.; Yu-yin, M.A.; Zong-xiang, C.; Jie, Z.; Tian-xiao, C.; Qian-qian, L.I.; Xue-biao, P.; Shi-min, Z. Genome-wide association studies reveal new genetic targets for five panicle traits of international rice varieties. Rice Sci. 2015, 22, 217–226. [Google Scholar] [CrossRef]
- Kim, D.; Langmead, B.; Salzberg, S.L. HISAT: A fast spliced aligner with low memory requirements. Nat. Methods 2015, 12, 357–360. [Google Scholar] [CrossRef] [PubMed]
- Anders, S.; Pyl, P.T.; Huber, W. HTSeq-a Python framework to work with high-throughput sequencing data. Bioinformatics 2015, 31, 166–169. [Google Scholar] [CrossRef] [PubMed]







| Detected Trait | Group | QTL | Chr. | Physical Region (nt) | Significant SNPs | Lead SNP | Co-Location Loci (Reference) | |
|---|---|---|---|---|---|---|---|---|
| Position (nt) | −log10(p) | |||||||
| PBN | all | qPBN1 * | 2 | 2,247,586–2,689,197 | 7 | 2,517,880 | 8.64 | QPbn2 [27] |
| all | qPBN2 | 4 | 25,922,967–26,322,167 | 1 | 26,122,967 | 8.36 | QPbn4 [27] | |
| all | qPBN3 | 6 | 15,750,260–16,150,660 | 1 | 15,950,460 | 8.36 | ||
| all | qPBN4 | 9 | 19,819,916–20,288,743 | 4 | 20,019,916 | 10.69 | ||
| indica | qPBNi1 | 11 | 24,250,379–24,650,379 | 3 | 24,450,379 | 8.42 | ||
| japonica | qPBNj1 * | 2 | 2,150,634–2,630,974 | 154 | 2,350,634 | 10.83 | ||
| SBN | all | qSBN1 * | 2 | 2,330,919–2,730,919 | 2 | 2,530,919 | 6.15 | |
| all | qSBN2 | 9 | 19,942,726–20,342,726 | 1 | 20,142,726 | 6.11 | ||
| indica | qSBNi1 | 2 | 25,653,167–26,053,167 | 14 | 25,853,167 | 6.15 | ||
| indica | qSBNi2 | 4 | 29,672,943–31,234,590 | 4 | 30,724,432 | 6.44 | QSbn4a [27], qSBN4-3 [28] | |
| indica | qSBNi3 | 12 | 18,302,808–18,940,801 | 21 | 18,449,870 | 8.18 | ||
| japonica | qSBNj1 * | 2 | 2,218,262–2,630,654 | 2 | 2,218,262 | 6.01 | ||
| GNPP | all | qGNPP1 * | 2 | 2,283,931–2,683,931 | 2 | 2,483,931 | 6.66 | |
| all | qGNPP2 | 8 | 17,369,016–17,769,016 | 1 | 17,569,016 | 6.18 | ||
| indica | qGNPPi1 | 2 | 25,554,962–25,954,962 | 18 | 25,754,962 | 6.55 | ||
| indica | qGNPPi2 | 4 | 29,672,943–31,261,400 | 65 | 31,235,111 | 7.38 | qNOS-4-2 [29], QSn4 [30] | |
| indica | qGNPPi3 | 12 | 18,161,765–18,940,801 | 9 | 18,450,273 | 7.62 | sn12 [31] | |
| japonica | qGNPPj1 * | 2 | 2,180,189–2,637,259 | 12 | 2,193,580 | 6.44 | ||
Publisher’s Note: MDPI stays neutral with regard to jurisdictional claims in published maps and institutional affiliations. |
© 2022 by the authors. Licensee MDPI, Basel, Switzerland. This article is an open access article distributed under the terms and conditions of the Creative Commons Attribution (CC BY) license (https://creativecommons.org/licenses/by/4.0/).
Share and Cite
Li, P.; Li, Q.; Lu, X.; Dai, L.; Yang, L.; Hong, Y.; Yan, T.; Shen, L.; Zhang, Q.; Ren, D.; et al. Genome-Wide Association Study Reveals Novel QTLs and Candidate Genes for Grain Number in Rice. Int. J. Mol. Sci. 2022, 23, 13617. https://doi.org/10.3390/ijms232113617
Li P, Li Q, Lu X, Dai L, Yang L, Hong Y, Yan T, Shen L, Zhang Q, Ren D, et al. Genome-Wide Association Study Reveals Novel QTLs and Candidate Genes for Grain Number in Rice. International Journal of Molecular Sciences. 2022; 23(21):13617. https://doi.org/10.3390/ijms232113617
Chicago/Turabian StyleLi, Peiyuan, Qing Li, Xueli Lu, Liping Dai, Long Yang, Yifeng Hong, Tiancai Yan, Lan Shen, Qiang Zhang, Deyong Ren, and et al. 2022. "Genome-Wide Association Study Reveals Novel QTLs and Candidate Genes for Grain Number in Rice" International Journal of Molecular Sciences 23, no. 21: 13617. https://doi.org/10.3390/ijms232113617
APA StyleLi, P., Li, Q., Lu, X., Dai, L., Yang, L., Hong, Y., Yan, T., Shen, L., Zhang, Q., Ren, D., Zhu, L., Hu, J., Dong, G., Zhang, G., Qian, Q., & Zeng, D. (2022). Genome-Wide Association Study Reveals Novel QTLs and Candidate Genes for Grain Number in Rice. International Journal of Molecular Sciences, 23(21), 13617. https://doi.org/10.3390/ijms232113617

