Increase in Cd Tolerance through Seed-Borne Endophytic Fungus Epichloë gansuensis Affected Root Exudates and Rhizosphere Bacterial Community of Achnatherum inebrians
Abstract
1. Introduction
2. Results and Discussion
2.1. The Effect of E. gansuensis on Biomass and Cd Uptake of Host A. inebrians under CdCl2 Stress
2.2. The Effect of E. gansuensis on the Rhizosphere and Root Endophyte Bacterial Community Structure and Function under CdCl2 Stress
2.2.1. Rhizosphere and Root Endophyte Bacterial Community Composition and Diversity
2.2.2. Network Characteristics of Bacterial Community
2.2.3. Response Characteristics of Bacterial Community Function
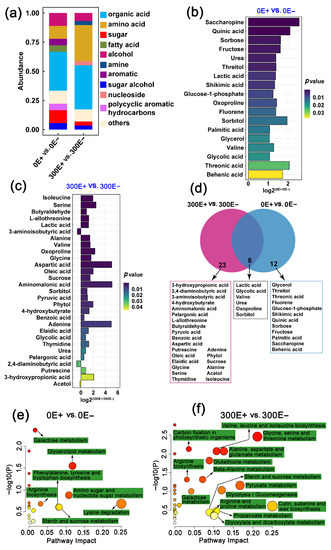
2.3. Root Exudate Profiles of E+ and E− A. inebrians under CdCl2 Stress
2.4. Relationship of Bacterial Community with Root Exudates under CdCl2 Stress
3. Materials and Methods
3.1. Plant Growth and Cd Treatment
3.2. Determination of the Dry Weight and Cd Content of Leaf and Root
3.3. Acquisition of Rhizosphere Soil and Surface Disinfection of Roots
3.4. DNA Extraction, Amplicon Sequence and Bioinformatics Analysis
3.5. Root Exudates Determination
3.6. Statistical Analysis
4. Conclusions
Supplementary Materials
Author Contributions
Funding
Institutional Review Board Statement
Informed Consent Statement
Data Availability Statement
Acknowledgments
Conflicts of Interest
References
- Zhang, X.; Yu, J.; Huang, Z.; Li, H.; Liu, X.; Huang, J.; Zhuo, R.; Wu, Z.; Qin, X.; Gao, Y.; et al. Enhanced Cd phytostabilization and rhizosphere bacterial diversity of Robinia pseudoacacia L. by endophyte Enterobacter sp. YG-14 combined with sludge biochar. Sci. Total Environ. 2021, 787, 147660. [Google Scholar] [CrossRef] [PubMed]
- Mu, T.; Wu, T.; Zhou, T.; Li, Z.; Ouyang, Y.; Jiang, J.; Zhu, D.; Hou, J.; Wang, Z.; Luo, Y.; et al. Geographical variation in arsenic, cadmium, and lead of soils and rice in the major rice producing regions of China. Sci. Total Environ. 2019, 677, 373–381. [Google Scholar] [CrossRef] [PubMed]
- Rombel-Bryzek, A.; Rajfur, M.; Żuk, O.; Zając, P. The effect of cadmium on oxidative stress in Beta vulgaris. Ecol. Chem. Eng. 2018, 25, 457–467. [Google Scholar] [CrossRef]
- Glick, B.R. Using soil bacteria to facilitate phytoremediation. Biotechnol. Adv. 2010, 28, 367–374. [Google Scholar] [CrossRef] [PubMed]
- Ramezani, M.; Enayati, M.; Ramezani, M.; Ghorbani, A. A study of different strategical views into heavy metal(oid) removal in the environment. Arab. J. Geosci. 2021, 14, 2225. [Google Scholar] [CrossRef]
- Ke, T.; Guo, G.; Liu, J.; Zhang, C.; Tao, Y.; Wang, P.; Xu, Y.; Chen, L. Improvement of the Cu and Cd phytostabilization efficiency of perennial ryegrass through the inoculation of three metal-resistant PGPR strains. Environ. Pollut. 2021, 271, 116314. [Google Scholar] [CrossRef]
- Chen, B.C.; Lai, H.Y.; Juang, K.W. Model evaluation of plant metal content and biomass yield for the phytoextraction of heavy metals by switchgrass. Ecotox. Environ. Safe 2012, 80, 393–400. [Google Scholar] [CrossRef]
- Gu, H.H.; Zhou, Z.; Gao, Y.Q.; Yuan, X.T.; Ai, Y.J.; Zhang, J.Y.; Zuo, W.Z.; Taylor, A.A.; Nan, S.Q.; Li, F.P. The influences of arbuscular mycorrhizal fungus on phytostabilization of lead/zinc tailings using four plant species. Int. J. Phytoremediat. 2017, 19, 739–745. [Google Scholar] [CrossRef]
- Phusantisampan, T.; Meeinkuirt, W.; Saengwilai, P.; Pichtel, J.; Chaiyarat, R. Phytostabilization potential of two ecotypes of Vetiveria zizanioides in cadmium-contaminated soils: Greenhouse and field experiments. Environ. Sci. Pollut. Res. 2016, 23, 20027–20038. [Google Scholar] [CrossRef]
- Zhao, Y.P.; Cui, J.L.; Chan, T.S.; Dong, J.C.; Chen, D.L.; Li, X.D. Role of chelant on Cu distribution and speciation in Lolium multiflorum by synchrotron techniques. Sci. Total Environ. 2018, 621, 772–781. [Google Scholar] [CrossRef]
- Ju, W.; Jin, X.; Liu, L.; Shen, G.; Zhao, W.; Duan, C.; Fang, L. Rhizobacteria inoculation benefits nutrient availability for phytostabilization in copper contaminated soil: Drivers from bacterial community structures in rhizosphere. Appl. Soil Ecol. 2020, 150, 103450. [Google Scholar] [CrossRef]
- Kumar, A.; Verma, J.P. Does plant-microbe interaction confer stress tolerance in plants: A review? Microbiol. Res. 2018, 207, 41–52. [Google Scholar] [CrossRef] [PubMed]
- Kost, T.; Stopnisek, N.; Agnoli, K.; Eberl, L.; Weisskopf, L. Oxalotrophy, a widespread trait of plant-associated Burkholderia species, is involved in successful root colonization of lupin and maize by Burkholderia phytofirmans. Front. Microbiol. 2014, 4, 421. [Google Scholar] [CrossRef] [PubMed]
- Vives-Peris, V.; de Ollas, C.; Gómez-Cadenas, A.; Pérez-Clemente, R.M. Root exudates: From plant to rhizosphere and beyond. Plant Cell Rep. 2020, 39, 3–17. [Google Scholar] [CrossRef]
- Liu, Y.; Hou, W.; Jin, J.; Christensen, M.J.; Gu, L.; Cheng, C.; Wang, J. Epichloë gansuensis increases the tolerance of Achnatherum inebrians to low-P Stress by modulating amino acids metabolism and phosphorus utilization efficiency. J. Fungi 2021, 7, 390. [Google Scholar] [CrossRef]
- Wang, J.; Tian, P.; Christensen, M.J.; Zhang, X.; Li, C.; Nan, Z. Effect of Epichloë gansuensis endophyte on the activity of enzymes of nitrogen metabolism, nitrogen use efficiency and photosynthetic ability of Achnatherum inebrians under various NaCl concentrations. Plant Soil 2019, 435, 57–68. [Google Scholar] [CrossRef]
- Wang, J.; Hou, W.; Christensen, M.J.; Li, X.; Xia, C.; Li, C.; Nan, Z. Role of Epichloë endophytes in improving host grass resistance ability and soil properties. J. Agric. Food Chem. 2020, 68, 6944–6955. [Google Scholar] [CrossRef]
- Wang, J.; Hou, W.; Christensen, M.J.; Xia, C.; Chen, T.; Zhang, Z.; Nan, Z. The fungal endophyte Epichloë gansuensis increases NaCl-tolerance in Achnatherum inebrians through enhancing the activity of plasma membrane H+-ATPase and glucose-6-phosphate dehydrogenase. Sci. China Life Sci. 2021, 64, 452–465. [Google Scholar] [CrossRef]
- Ju, Y.; Zhong, R.; Christensen, M.J.; Zhang, X. Effects of Epichloë gansuensis endophyte on the root and rhizosphere soil bacteria of Achnatherum inebrians under different moisture conditions. Front. Microbiol. 2020, 11, 13. [Google Scholar] [CrossRef]
- Zhong, R.; Xia, C.; Ju, Y.; Li, N.; Zhang, X.; Nan, Z.; Christensen, M.J. Effects of Epichloë gansuensis on root-associated fungal communities of Achnatherum inebrians under different growth conditions. Fungal Ecol. 2018, 31, 29–36. [Google Scholar] [CrossRef]
- Zhang, X.; Li, C.; Nan, Z. Effects of cadmium stress on growth and anti-oxidative systems in Achnatherum inebrians symbiotic with Neotyphodium gansuense. J. Hazard. Mater. 2010, 175, 703–709. [Google Scholar] [CrossRef] [PubMed]
- Han, H.; Cai, H.; Wang, X.; Hu, X.; Chen, Z.; Yao, L. Heavy metal-immobilizing bacteria increase the biomass and reduce the Cd and Pb uptake by pakchoi (Brassica chinensis L.) in heavy metal-contaminated soil. Ecotox. Environ. Safe 2020, 195, 110375. [Google Scholar] [CrossRef] [PubMed]
- Huang, L.; Wang, X.; Chi, Y.; Huang, L.; Li, W.C.; Ye, Z. Rhizosphere bacterial community composition affects cadmium and arsenic accumulation in rice (Oryza sativa L.). Ecotox. Environ. Safe 2021, 222, 112474. [Google Scholar] [CrossRef] [PubMed]
- Solans, M.; Vobis, G.; Jozsa, L.; Wall, L.G. Synergy of Actinomycete co-inoculation. Plant Growth Promoting Actinobacteria. Springer: Singapore, 2016; pp. 161–177. [Google Scholar]
- Banerjee, S.; Schlaeppi, K.; van der Heijden, M.G.A. Keystone taxa as drivers of microbiome structure and functioning. Nat. Rev. Microbiol. 2018, 16, 567–576. [Google Scholar] [CrossRef] [PubMed]
- Zhao, X.; Huang, J.; Lu, J.; Sun, Y. Study on the influence of soil microbial community on the long-term heavy metal pollution of different land use types and depth layers in mine. Ecotox. Environ. Safe 2019, 170, 218–226. [Google Scholar] [CrossRef]
- Dong, Y.; Wu, S.; Deng, Y.; Wang, S.; Fan, H.; Li, X.; Bai, Z.; Zhuang, X. Distinct functions and assembly mechanisms of soil abundant and rare bacterial taxa under increasing pyrene stresses. Fronti. Microbiol. 2021, 12, 689762. [Google Scholar] [CrossRef]
- Yi, M.; Zhang, L.; Li, Y.; Qian, Y. Structural, metabolic, and functional characteristics of soil microbial communities in response to benzo[a]pyrene stress. J. Hazard. Mater. 2022, 431, 128632. [Google Scholar] [CrossRef]
- Daims, H.; Wagner, M. Nitrospira. Trends Microbiol. 2018, 26, 462–463. [Google Scholar] [CrossRef]
- Battista, J.R. Deinococcus-Thermus Group. In eLS; John Wiley & Sons, Ltd.: Hoboken, NJ, USA, 2016; pp. 1–12. [Google Scholar]
- Faust, K.; Raes, J. Microbial interactions: From networks to models. Nat. Rev. Microbiol. 2012, 10, 538–550. [Google Scholar] [CrossRef]
- Liu, J.; Li, S.; Yue, S.; Tian, J.; Chen, H.; Jiang, H.; Siddique, K.H.M.; Zhan, A.; Fang, Q.; Yu, Q. Soil microbial community and network changes after long-term use of plastic mulch and nitrogen fertilization on semiarid farmland. Geoderma 2021, 396, 115086. [Google Scholar] [CrossRef]
- Hou, J.; Liu, W.; Wu, L.; Ge, Y.; Hu, P.; Li, Z.; Christie, P. Rhodococcus sp. NSX2 modulates the phytoremediation efficiency of a trace metal-contaminated soil by reshaping the rhizosphere microbiome. Appl. Soil Ecol. 2019, 133, 62–69. [Google Scholar] [CrossRef]
- Layeghifard, M.; Hwang, D.M.; Guttman, D.S. Disentangling interactions in the microbiome: A Network Perspective. Trends Microbiol. 2017, 25, 217–228. [Google Scholar] [PubMed]
- Chen, Z.-J.; Tian, W.; Li, Y.-J.; Sun, L.-N.; Chen, Y.; Zhang, H.; Li, Y.-Y.; Han, H. Responses of rhizosphere bacterial communities, their functions and their network interactions to Cd stress under phytostabilization by Miscanthus spp. Environ. Pollut. 2021, 287, 117663. [Google Scholar] [CrossRef] [PubMed]
- Wang, Y.; Zhang, R.; Zheng, Q.; Deng, Y.; Van Nostrand, J.D.; Zhou, J.; Jiao, N. Bacterioplankton community resilience to ocean acidification: Evidence from microbial network analysis. ICES J. Mar. Sci. 2016, 73, 865–875. [Google Scholar] [CrossRef]
- Sun, K.; Han, L.; Yang, Y.; Xia, X.; Yang, Z.; Wu, F.; Li, F.; Feng, Y.; Xing, B. Application of hydrochar altered soil microbial community composition and the molecular structure of native soil organic carbon in a paddy soil. Environ. Sci. Technol. 2020, 54, 2715–2725. [Google Scholar]
- Li, H.; La, S.; Zhang, X.; Gao, L. Salt-induced recruitment of specific root-associated bacterial consortium capable of enhancing plant adaptability to salt stress. ISME J. 2021, 15, 2865–2882. [Google Scholar] [CrossRef]
- Etesami, H. Bacterial mediated alleviation of heavy metal stress and decreased accumulation of metals in plant tissues: Mechanisms and future prospects. Ecotox. Environ. Safe 2018, 147, 175–191. [Google Scholar] [CrossRef]
- Sasse, J.; Martinoia, E.; Northen, T. Feed your Friends: Do plant exudates shape the root microbiome? Trends Plant Sci. 2018, 23, 25–41. [Google Scholar] [CrossRef]
- Fu, H.; Yu, H.; Li, T.; Zhang, X. Influence of cadmium stress on root exudates of high cadmium accumulating rice line (Oryza sativa L.). Ecotox. Environ. Safe 2018, 150, 168–175. [Google Scholar] [CrossRef]
- Javed, M.T.; Akram, M.S.; Tanwir, K.; Chaudhary, H.J.; Ali, Q.; Stoltz, E.; Lindberg, S. Cadmium spiked soil modulates root organic acids exudation and ionic contents of two differentially Cd tolerant maize (Zea mays L.) cultivars. Ecotox. Environ. Safe 2017, 141, 216–225. [Google Scholar] [CrossRef]
- Bali, A.S.; Sidhu, G.P.S.; Kumar, V. Root exudates ameliorate cadmium tolerance in plants: A review. Environ. Chem. Lett. 2020, 18, 1243–1275. [Google Scholar] [CrossRef]
- Lapie, C.; Leglize, P.; Paris, C.; Buisson, T.; Sterckeman, T. Profiling of main metabolites in root exudates and mucilage collected from maize submitted to cadmium stress. Environ. Sci. Pollut. Res. 2019, 26, 17520–17534. [Google Scholar] [CrossRef] [PubMed]
- Mishra, J.; Singh, R.; Arora, N.K. Alleviation of heavy metal stress in plants and remediation of soil by rhizosphere microorganisms. Front. Microbiol. 2017, 8, 1706. [Google Scholar] [CrossRef] [PubMed]
- Adeleke, R.; Nwangburuka, C.; Oboirien, B. Origins, roles and fate of organic acids in soils: A review. S. Afr. J. Bot. 2017, 108, 393–406. [Google Scholar] [CrossRef]
- Zheng, Z.; Li, W.; Wang, Y.; Zhang, D.; Qin, W.; Zhao, Y. Application of glucose for improving NH4+-N removal in micro-polluted source water by immobilized heterotrophic nitrifiers at low temperature. Chemosphere 2021, 278, 130459. [Google Scholar] [CrossRef]
- Hartmann, A.; Rothballer, M.; Schmid, M. Lorenz Hiltner, a pioneer in rhizosphere microbial ecology and soil bacteriology research. Plant Soil 2008, 312, 7–14. [Google Scholar] [CrossRef]
- Qin, F.X.; Yi, Y.; Gong, J.Y.; Zhang, Y.B.; Hong, K.; Li, Y.K. Accumulation characteristics and risk assessment of potentially toxic elements for major crops and farmland around A high-arsenic coal mine in Xingren, Guizhou, Southwest China. Nat. Environ. Pollut. Technol. 2020, 19, 909–921. [Google Scholar] [CrossRef]
- McPherson, M.R.; Wang, P.; Marsh, E.L.; Mitchell, R.B.; Schachtman, D.P. Isolation and analysis of microbial communities in soil, rhizosphere, and roots in perennial grass experiments. J. Vis. Exp. 2018, 137, 11. [Google Scholar] [CrossRef]
- Tang, M.; Liu, J.; Hou, W.; Stubbendieck, R.M.; Xiong, H.; Jin, J.; Gong, J.; Cheng, C.; Tang, X.; Liu, Y.; et al. Structural variability in the bulk soil, rhizosphere, and root endophyte fungal communities of Themeda japonica plants under different grades of karst rocky desertification. Plant Soil 2021, 18, 105–122. [Google Scholar] [CrossRef]
- Martins, M. Cutadapt Removes Adapter Sequences from High-Throughput Sequencing Reads. EMBnet J. 2011, 17, 10–12. [Google Scholar] [CrossRef]
- Bolyen, E.; Rideout, J.R.; Dillon, M.R.; Bokulich, N.A.; Abnet, C.C.; Al-Ghalith, G.A.; Alexander, H.; Alm, E.J.; Arumugam, M.; Asnicar, F.; et al. Reproducible, interactive, scalable and extensible microbiome data science using QIIME 2. Nat. Biotechnol. 2019, 37, 852–857. [Google Scholar] [CrossRef] [PubMed]
- Callahan, B.J.; McMurdie, P.J.; Rosen, M.J.; Han, A.W.; Johnson, A.J.; Holmes, S.P. DADA2:high-resolution sample inference from Illumina amplicon data. Nat. Methods 2016, 13, 581–583. [Google Scholar] [CrossRef] [PubMed]
- Hou, W.; Wang, J.; Christensen, M.J.; Liu, J.; Zhang, Y.; Liu, Y.; Cheng, C. Metabolomics insights into the mechanism by which Epichloe gansuensis endophyte increased Achnatherum inebrians tolerance to low nitrogen stress. Plant Soil 2021, 463, 487–508. [Google Scholar] [CrossRef]









| Treatments | Rhizosphere | Root Endophyte | ||
|---|---|---|---|---|
| R2 | p | R2 | p | |
| E. gansuensis | 0.082 | 0.025 | 0.062 | 0.056 |
| CdCl2 | 0.287 | 0.001 | 0.211 | 0.001 |
| E. gansuensis × CdCl2 | 0.064 | 0.040 | 0.069 | 0.054 |
Publisher’s Note: MDPI stays neutral with regard to jurisdictional claims in published maps and institutional affiliations. |
© 2022 by the authors. Licensee MDPI, Basel, Switzerland. This article is an open access article distributed under the terms and conditions of the Creative Commons Attribution (CC BY) license (https://creativecommons.org/licenses/by/4.0/).
Share and Cite
Jin, J.; Huang, R.; Wang, J.; Wang, C.; Liu, R.; Zhang, H.; Deng, M.; Li, S.; Li, X.; Tang, R.; et al. Increase in Cd Tolerance through Seed-Borne Endophytic Fungus Epichloë gansuensis Affected Root Exudates and Rhizosphere Bacterial Community of Achnatherum inebrians. Int. J. Mol. Sci. 2022, 23, 13094. https://doi.org/10.3390/ijms232113094
Jin J, Huang R, Wang J, Wang C, Liu R, Zhang H, Deng M, Li S, Li X, Tang R, et al. Increase in Cd Tolerance through Seed-Borne Endophytic Fungus Epichloë gansuensis Affected Root Exudates and Rhizosphere Bacterial Community of Achnatherum inebrians. International Journal of Molecular Sciences. 2022; 23(21):13094. https://doi.org/10.3390/ijms232113094
Chicago/Turabian StyleJin, Jie, Rong Huang, Jianfeng Wang, Chao Wang, Ronggui Liu, Hanwen Zhang, Maohua Deng, Shicai Li, Xinglu Li, Rong Tang, and et al. 2022. "Increase in Cd Tolerance through Seed-Borne Endophytic Fungus Epichloë gansuensis Affected Root Exudates and Rhizosphere Bacterial Community of Achnatherum inebrians" International Journal of Molecular Sciences 23, no. 21: 13094. https://doi.org/10.3390/ijms232113094
APA StyleJin, J., Huang, R., Wang, J., Wang, C., Liu, R., Zhang, H., Deng, M., Li, S., Li, X., Tang, R., & Li, C. (2022). Increase in Cd Tolerance through Seed-Borne Endophytic Fungus Epichloë gansuensis Affected Root Exudates and Rhizosphere Bacterial Community of Achnatherum inebrians. International Journal of Molecular Sciences, 23(21), 13094. https://doi.org/10.3390/ijms232113094

