Transcriptome and Metabolome Analysis Provides Insights into the Heterosis of Yield and Quality Traits in Two Hybrid Rice Varieties (Oryza sativa L.)
Abstract
1. Introduction
2. Results
2.1. Yield and Quality Analysis
2.2. Metabolite Profiles of Rice Grains
2.3. Transcriptome Profiles of Rice Grains
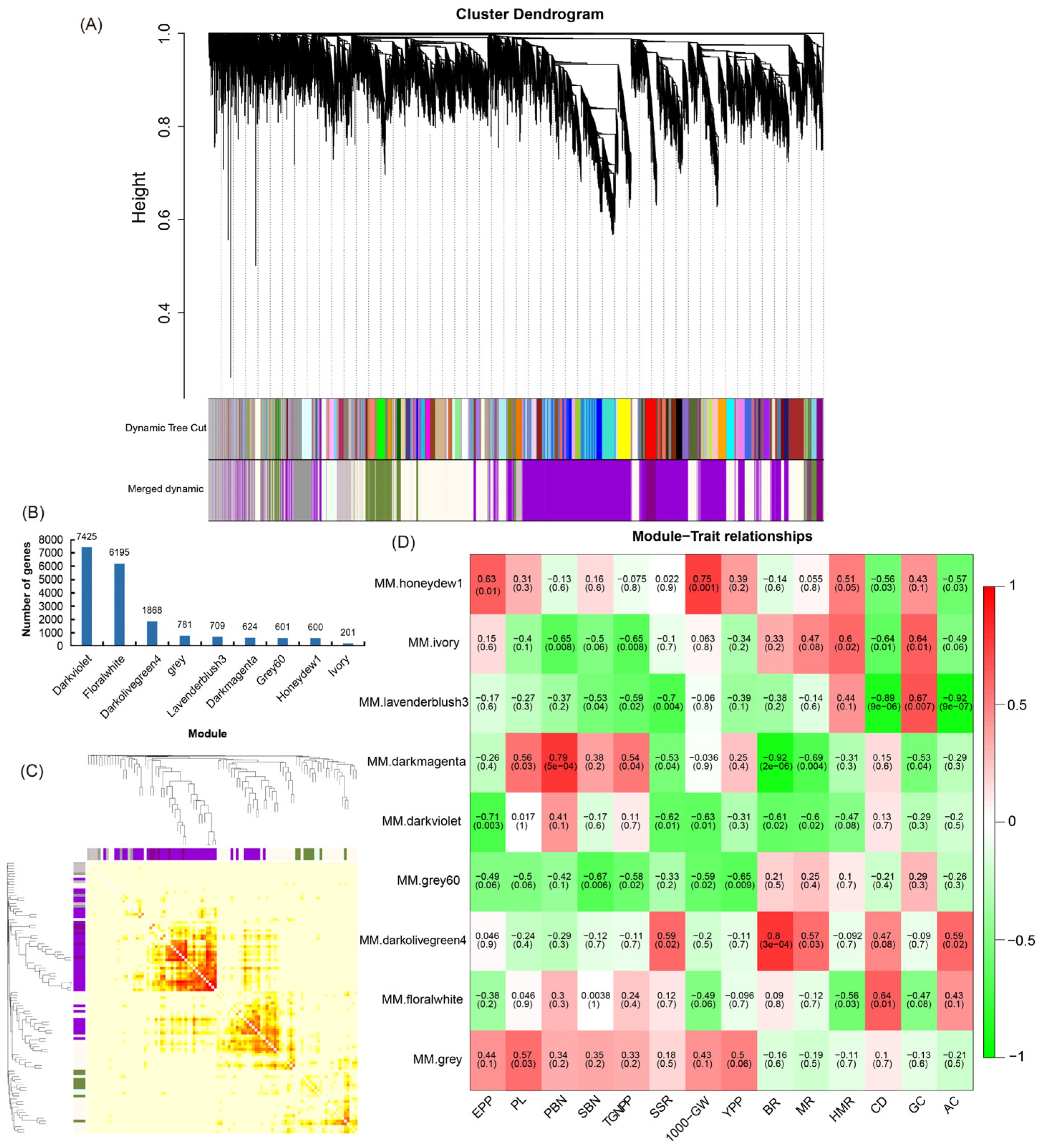
2.4. Identification of WGCNA Modules Associated with Yield and Rice Quality in Different Varieties
2.5. Functional Annotation of Hub Genes Highly Associated with Yield and Quality Traits
3. Discussion
4. Materials and Methods
4.1. Plant Materials, Field Experiments, and Sampling
4.2. RNA Extraction and Profiling Analysis
4.3. Metabolite Extraction, Identification, and Profiling Analysis
4.4. Yield and Rice Quality Determination
4.5. Quantitative Real-Time Polymerase Chain Reaction (qRT‒PCR)
4.6. Statistical Analysis
5. Conclusions
Supplementary Materials
Author Contributions
Funding
Institutional Review Board Statement
Informed Consent Statement
Data Availability Statement
Conflicts of Interest
Abbreviations
| WGCNA | weighted gene coexpression network |
| GO | Gene Ontology |
| KEGG | Kyoto Encyclopedia of Genes and Genomes |
| DEG | differentially expressed gene |
| PCA | principal component analysis |
| DMs | differential metabolites |
| TY871 | Taiyou 871 |
| CH | Changhui 871 |
| TF | Taifeng B |
| TY398 | Taiyou 398 |
| GH | Guanghui 398 |
| PL | panicle length |
| TGNPP | total grain number per panicle |
| 1000-GW | 1000-grain weight |
| EPP | effective panicle per plant |
| PBN | primary branch number |
| SBN | secondary branch number |
| YPP | yield per plant |
| SSR | seed setting rate |
| BR | brown rice rate |
| MR | milled rice rate |
| HMR | head milled rice rate |
| CD | chalkiness degree |
| GC | gel consistency |
| AC | amylose content |
| qRT‒PCR | quantitative real-time polymerase chain reaction |
References
- Chen, L.; Bian, J.; Shi, S.; Yu, J.; Khanzada, H.; Wassan, G.M.; Zhu, C.; Luo, X.; Tong, S.; Yang, X.; et al. Genetic analysis for the grain number heterosis of a super-hybrid rice WFYT025 combination using RNA-Seq. Rice 2018, 11, 1–13. [Google Scholar] [CrossRef] [PubMed]
- You, H.; Zafar, S.; Zhang, F.; Zhu, S.; Chen, K.; Shen, C.; Zhao, X.; Zhang, W.; Xu, J. Genetic mechanism of heterosis for rice milling and appearance quality in an elite rice hybrid. Crop J. 2022, in press. [Google Scholar] [CrossRef]
- Ouyang, Y.; Li, X.; Zhang, Q. Understanding the genetic and molecular constitutions of heterosis for developing hybrid rice. J. Genet. Genom. 2022, 49, 385–393. [Google Scholar] [CrossRef] [PubMed]
- Zhang, S.; Huang, X.; Han, B. Understanding the genetic basis of rice heterosis: Advances and prospects. Crop J. 2021, 9, 688–692. [Google Scholar] [CrossRef]
- Prathap, V.; Ali, K.; Singh, A.; Vishwakarma, C.; Tyagi, A. Starch accumulation in rice grains subjected to drought during grain filling stage. Plant Physiol. Bioch. 2019, 142, 440–451. [Google Scholar]
- Liu, E.; Zeng, S.; Zhu, S.; Liu, Y.; Wu, G.; Zhao, K.; Liu, X.; Liu, Q.; Dong, Z.; Dang, X.; et al. Favorable alleles of GRAIN-FILLING RATE1 increase the grain-filling RATE and yield of Rice. Plant Physiol. 2019, 181, 1207–1222. [Google Scholar] [CrossRef]
- Chen, T.; Li, G.; Islam, M.R.; Fu, W.; Feng, B.; Tao, L.; Fu, G. Abscisic acid synergizes with sucrose to enhance grain yield and quality of rice by improving the source-sink relationship. BMC Plant Biol. 2019, 19, 525. [Google Scholar] [CrossRef]
- Li, D.; Huang, Z.; Song, S.; Xin, Y.; Mao, D.; Lv, Q.; Zhou, M.; Tian, D.; Tang, M.; Wu, Q.; et al. Integrated analysis of phenome, genome, and transcriptome of hybrid rice uncovered multiple heterosis-related loci for yield increase. Proc. Natl. Acad. Sci. USA 2016, 113, 6026–6035. [Google Scholar] [CrossRef]
- Xing, Y.; Wang, B.; Chen, T.; Yang, B.; Liu, Y.; Xu, B.; Sun, Z.; Chi, M.; Li, J.; Li, J.; et al. Heterosis analysis of yield and quality characters of two-line india-japonica hybrid combination. Jiangsu Agr. Sci. 2021, 49, 59–63. [Google Scholar]
- Ghaleb, M.A.A.; Li, C.; Shahid, M.Q.; Yu, H.; Liang, J.; Chen, R.; Wu, J.; Liu, X. Heterosis analysis and underlying molecular regulatory mechanism in a wide-compatible neo-tetraploid rice line with long panicles. BMC Plant Biol. 2020, 20, 83. [Google Scholar] [CrossRef]
- Zheng, Y.; Wang, P.; Chen, X.; Yue, C.; Guo, Y.; Yang, J.; Sun, Y.; Ye, N. Integrated transcriptomics and metabolomics provide novel insight into changes in specialized metabolites in an albino tea cultivar (Camellia sinensis (L.) O. Kuntz). Plant Physiol. Bioch. 2021, 160, 27–36. [Google Scholar] [CrossRef] [PubMed]
- Feregrino, C.; Tschopp, P. Assessing evolutionary and developmental transcriptome dynamics in homologous cell types. Dev. Dynam. 2022, 251, 1472–1489. [Google Scholar] [CrossRef] [PubMed]
- Lin, Z.; Qin, P.; Zhang, X.; Fu, C.; Deng, H.; Fu, X.; Huang, Z.; Jiang, S.; Li, C.; Tang, X.; et al. Divergent selection and genetic introgression shape the genome landscape of heterosis in hybrid rice. Proc. Natl. Acad. Sci. USA 2020, 117, 4623–4631. [Google Scholar] [CrossRef] [PubMed]
- Shen, G.; Hu, W.; Wang, X.; Zhou, X.; Han, Z.; Sherif, A.; Ayaad, M.; Xing, Y. Assembly of yield heterosis of an elite rice hybrid is promising by manipulating dominant quantitative trait loci. J. Integr. Plant Biol. 2022, 64, 688–701. [Google Scholar] [CrossRef] [PubMed]
- Shao, L.; Xing, F.; Xu, C.; Zhang, Q.; Che, J.; Wang, X.; Song, J.; Li, X.; Xiao, J.; Chen, L.-L.; et al. Patterns of genome-wide allele-specific expression in hybrid rice and the implications on the genetic basis of heterosis. Proc. Natl. Acad. Sci. USA 2019, 116, 5653–5658. [Google Scholar] [CrossRef]
- Zhang, X.; Zhang, G. Transcriptome and metabolome profiling reveal the regulatory mechanism of protein accumulation in inferior grains of indica-japonica rice hybrids. Current Plant Biol. 2021, 28, 100226. [Google Scholar] [CrossRef]
- Xiong, Q.; Sun, C.; Li, A.; Zhang, J.; Shi, Q.; Zhang, Y.; Hu, J.; Zhou, N.; Wei, H.; Liu, B.; et al. Metabolomics and biochemical analyses revealed metabolites important for the antioxidant properties of purple glutinous rice. Food Chem. 2022, 389, 133080. [Google Scholar] [CrossRef]
- Xiong, Q.; Zhang, J.; Shi, Q.; Zhang, Y.; Sun, C.; Li, A.; Lu, W.; Hu, J.; Zhou, N.; Wei, H.; et al. The key metabolites associated with nutritional components in purple glutinous rice. Food Res. Int. 2022, 160, 111686. [Google Scholar] [CrossRef]
- Xiong, Q.; Sun, C.; Shi, H.; Cai, S.; Xie, H.; Liu, F.; Zhu, J. Analysis of related metabolites affecting taste values in rice under different nitrogen fertilizer amounts and planting densities. Foods 2022, 11, 1508. [Google Scholar] [CrossRef]
- Dan, Z.; Chen, Y.; Li, H.; Zeng, Y.; Xu, W.; Zhao, W.; He, R.; Huang, W. The metabolomic landscape of rice heterosis highlights pathway biomarkers for predicting complex phenotypes. Plant Physiol. 2021, 187, 1011–1025. [Google Scholar] [CrossRef]
- Fu, J.; Zhang, Y.; Yan, T.; Li, Y.; Jiang, N.; Zhou, Y.; Zhou, Q.; Qin, P.; Fu, C.; Lin, H.; et al. Transcriptome profiling of two super hybrid rice provides insights into the genetic basis of heterosis. BMC Plant Biol. 2022, 22, 314. [Google Scholar] [CrossRef] [PubMed]
- Wang, P.; Gu, M.; Shao, S.; Chen, X.; Hou, B.; Ye, N.; Zhang, X. Changes in non-volatile and volatile metabolites associated with heterosis in tea plants (Camellia sinensis). J. Agr. Food Chem. 2022, 70, 3067–3078. [Google Scholar] [CrossRef] [PubMed]
- Li, D.; Lu, X.; Zhu, Y.; Pan, J.; Zhou, S.; Zhang, X.; Zhu, G.; Shang, Y.; Huang, S.; Zhang, C. The multi-omics basis of potato heterosis. J. Integr. Plant Biol. 2022, 64, 671–687. [Google Scholar] [CrossRef] [PubMed]
- Xu, Y.; Zhao, Y.; Wang, X.; Ma, Y.; Li, P.; Yang, Z.; Zhang, X.; Xu, C.; Xu, S. Incorporation of parental phenotypic data into multi-omic models improves prediction of yield-related traits in hybrid rice. Plant Biotechnol. J. 2021, 19, 261–272. [Google Scholar] [CrossRef]
- Zhou, J.; Liu, C.; Chen, Q.; Liu, L.; Niu, S.; Chen, R.; Li, K.; Sun, Y.; Shi, Y.; Yang, C.; et al. Integration of rhythmic metabolome and transcriptome provides insights into the transmission of rhythmic fluctuations and temporal diversity of metabolism in rice. Sci. China Life Sci. 2022, 65, 1794–1810. [Google Scholar] [CrossRef]
- Zhao, W.; Langfelder, P.; Fuller, T.; Dong, J.; Li, A.; Hovarth, S. Weighted gene coexpression network analysis: State of the art. J. Biopharm Stat. 2010, 20, 281–300. [Google Scholar] [CrossRef]
- Pan, Y.; Chen, L.; Zhao, Y.; Guo, H.; Li, J.; Rashid, M.A.R.; Lu, C.; Zhou, W.; Yang, X.; Liang, Y.; et al. Natural variation in OsMKK3 contributes to grain size and chalkiness in rice. Front. Plant Sci. 2021, 12, 784037. [Google Scholar] [CrossRef]
- Xiong, Q.; Zhong, L.; Du, J.; Zhu, C.; Peng, X.; He, X.; Fu, J.; Ouyang, L.; Bian, J.; Hu, L.; et al. Ribosome profiling reveals the effects of nitrogen application translational regulation of yield recovery after abrupt drought-flood alternation in rice. Plant Physiol. Biochem. 2020, 155, 42–58. [Google Scholar] [CrossRef]
- Love, M.I.; Huber, W.; Anders, S. Moderated estimation of fold change and dispersion for RNAseq data with DESeq2. Genome Biol. 2014, 15, 550. [Google Scholar] [CrossRef]
- Zhang, B.; Horvath, S. A general framework for weighted gene co-expression network analysis. Stat. Appl. Genet. Mol. 2005, 4, 1128. [Google Scholar] [CrossRef]
- Langfelder, P.; Horvath, S. WGCNA: An R package for weighted correlation network analysis. BMC Bioinform. 2008, 9, 559. [Google Scholar] [CrossRef] [PubMed]
- Shannon, P.; Markiel, A.; Ozier, O.; Baliga, N.S.; Wang, J.T.; Ramage, D.; Amin, N.; Schwikowski, B.; Ideker, T. Cytoscape: A software environment for integrated models of biomolecular interaction networks. Genome Res. 2003, 13, 2498–2504. [Google Scholar] [CrossRef] [PubMed]
- Dunn, W.B.; Broadhurst, D.; Begley, P.; Zelena, E.; Francis-McIntyre, S.; Anderson, N.; Brown, M.; Knowles, J.D.; Halsall, A.; Haselden, J.N.; et al. Procedures for large-scale metabolic profiling of serum and plasma using gas chromatography and liquid chromatography coupled to mass spectrometry. Nat. Protoc. 2011, 6, 1060–1083. [Google Scholar] [CrossRef] [PubMed]
- Sangster, T.; Major, H.; Plumb, R.; Wilson, A.J.; Wilson, I.D. A pragmatic and readily implemented quality control strategy for HPLC-MS and GC-MS-based metabonomic analysis. Analyst 2006, 131, 1075–1078. [Google Scholar] [CrossRef]
- Smith, C.A.; Want, E.J.; O’Maille, G.; Abagyan, R.; Siuzdak, G. XCMS: Processing mass spectrometry data for metabolite profiling using nonlinear peak alignment, matching, and identification. Anal. Chem. 2006, 78, 779–787. [Google Scholar] [CrossRef]
- Wei, T.; Simko, V.; Levy, M.; Xie, Y.; Jin, Y.; Zemla, J. Package ‘corrplot’. Statistician 2017, 56, e24. [Google Scholar]
- Kolde, R.; Kolde, M.R. Package ‘pheatmap’. R Package 2015, 1, 790. [Google Scholar]
- Kanehisa, M.; Goto, S. KEGG: Kyoto encyclopedia of genes and genomes. Nucl. Acids Res. 2000, 28, 27–30. [Google Scholar] [CrossRef]
- GB 5009.6-2016High Quality Paddy; National Standard of the People’s Republic of China: Beijing, China, 2017.






| Variety | EPP | PL (cm) | PBN | SBN | TGNPP | SSR (%) | 1000-GW (g) | YPP (g) |
|---|---|---|---|---|---|---|---|---|
| TY398 | 12.67 ± 0.58 a | 25.63 ± 0.46 a | 13.78 ± 0.69 bc | 43.78 ± 5.23 ab | 196.83 ± 4.01 b | 81.79 ± 0.85 a | 23.55 ± 0.59 b | 39.25 ± 4.65 ab |
| GH | 9.67 ± 0.58 b | 22.68 ± 0.19 b | 12.47 ± 1.12 c | 36.58 ± 6.57 b | 163.33 ± 8.97 c | 80.48 ± 1.28 ab | 20.53 ± 0.32 cd | 22.94 ± 1.52 c |
| TF | 8.00 ± 1.00 b | 21.81 ± 0.59 b | 12.00 ± 0.58 c | 23.22 ± 2.12 c | 109.89 ± 0.69 d | 70.65 ± 1.16 d | 19.95 ± 0.18 e | 13.14 ± 0.88 d |
| TY871 | 12.67 ± 0.58 a | 27.38 ± 2.00 a | 15.11 ± 0.69 b | 52.22 ± 1.71 a | 215.00 ± 2.52 b | 78.55 ± 0.65 b | 24.97 ± 0.09 a | 44.91 ± 2.43 a |
| CH | 9.00 ± 1.00 b | 27.24 ± 0.17 a | 18.00 ± 0.00 a | 51.00 ± 3.18 a | 253.44 ± 14.69 a | 75.61 ± 0.97 c | 20.95 ± 0.42 c | 35.96 ± 1.99 b |
| Variety | BR | MR | HMR | CD | GC | AC |
|---|---|---|---|---|---|---|
| TY398 | 75.39 ± 0.07 b | 63.23 ± 0.25 d | 49.73 ± 2.99 bc | 3.67 ± 0.34 bc | 73.00 ± 1.00 a | 16.03 ± 0.81 ab |
| GH | 77.18 ± 0.36 a | 67.25 ± 0.10 a | 53.72 ± 0.74 ab | 4.39 ± 0.13 ab | 63.33 ± 3.79 b | 17.15 ± 0.58 a |
| TF | 73.71 ± 0.26 c | 64.15 ± 0.23 c | 55.08 ± 2.06 b | 2.08 ± 0.48 d | 80.00 ± 1.00 a | 13.93 ± 0.07 c |
| TY871 | 74.03 ± 0.66 c | 65.29 ± 0.30 b | 56.85 ± 2.41 a | 3.39 ± 0.37 c | 64.33 ± 2.52 b | 15.14 ± 0.84 bc |
| CH | 72.54 ± 0.25 d | 61.82 ± 0.09 e | 47.31 ± 0.28 d | 4.80 ± 0.17 a | 49.00 ± 4.36 c | 16.23 ± 0.34 ab |
| Module | Core Gene | Gene Function |
|---|---|---|
| Honeydew1 | Os04g0350700 | Basic helix–loop–helix protein, Regulation of awn development, grain size, and grain number |
| Ivory | Os06g0318500 | Sodium/hydrogen exchanger |
| Ivory | Os03g0793700 | RmlC-like jelly roll fold domain containing protein |
| Grey60 | Os05g0363200 | UDP-glucuronic acid decarboxylase |
| Grey60 | Os05g0154700 | Kinesin 13 protein, Regulation of grain length and plant height |
| Lavenderblush3 | Os06g0254300 | EF-hand calcium binding protein |
| Lavenderblush3 | Os03g0168100 | Late embryogenesis abundant protein repeat containing protein |
Publisher’s Note: MDPI stays neutral with regard to jurisdictional claims in published maps and institutional affiliations. |
© 2022 by the authors. Licensee MDPI, Basel, Switzerland. This article is an open access article distributed under the terms and conditions of the Creative Commons Attribution (CC BY) license (https://creativecommons.org/licenses/by/4.0/).
Share and Cite
Zhou, D.; Zhou, X.; Sun, C.; Tang, G.; Liu, L.; Chen, L.; He, H.; Xiong, Q. Transcriptome and Metabolome Analysis Provides Insights into the Heterosis of Yield and Quality Traits in Two Hybrid Rice Varieties (Oryza sativa L.). Int. J. Mol. Sci. 2022, 23, 12934. https://doi.org/10.3390/ijms232112934
Zhou D, Zhou X, Sun C, Tang G, Liu L, Chen L, He H, Xiong Q. Transcriptome and Metabolome Analysis Provides Insights into the Heterosis of Yield and Quality Traits in Two Hybrid Rice Varieties (Oryza sativa L.). International Journal of Molecular Sciences. 2022; 23(21):12934. https://doi.org/10.3390/ijms232112934
Chicago/Turabian StyleZhou, Dahu, Xinyi Zhou, Changhui Sun, Guoping Tang, Lin Liu, Le Chen, Haohua He, and Qiangqiang Xiong. 2022. "Transcriptome and Metabolome Analysis Provides Insights into the Heterosis of Yield and Quality Traits in Two Hybrid Rice Varieties (Oryza sativa L.)" International Journal of Molecular Sciences 23, no. 21: 12934. https://doi.org/10.3390/ijms232112934
APA StyleZhou, D., Zhou, X., Sun, C., Tang, G., Liu, L., Chen, L., He, H., & Xiong, Q. (2022). Transcriptome and Metabolome Analysis Provides Insights into the Heterosis of Yield and Quality Traits in Two Hybrid Rice Varieties (Oryza sativa L.). International Journal of Molecular Sciences, 23(21), 12934. https://doi.org/10.3390/ijms232112934
