Comprehensive Identification and Analyses of the GRF Gene Family in the Whole-Genome of Four Juglandaceae Species
Abstract
1. Introduction
2. Results
2.1. Identification of GRF Family Genes and Protein Structure Analysis in the Juglandaceae Family
2.2. Evolutionary Relationships and Selection Pressure Analysis
2.3. Gene Structure and Conserved Motif Analyses
2.4. Chromosomal Distribution and Synteny Analysis of GRFs
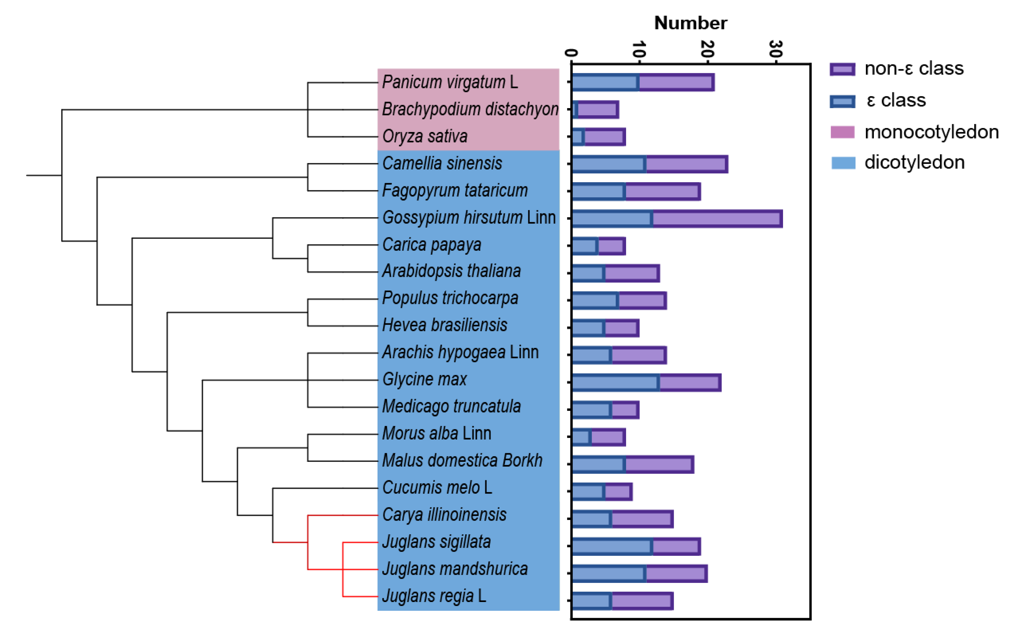
2.5. Identification of Orthologous and Paralogous GRF Family Genes
2.6. Prediction of Cis-Acting Elements in the Promoter of the GRF Gene of the Four Juglandaceae Species
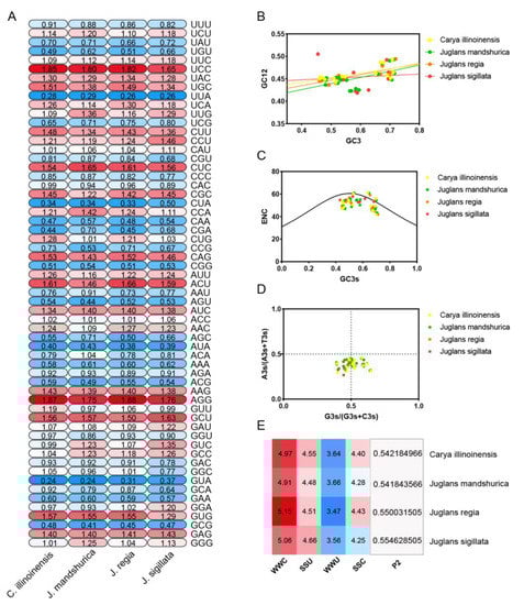
2.7. Codon Bias Analysis of the Juglandaceae GRF Gene Family
2.8. Gene Expression Analysis of GRF Family in Juglandaceae
2.9. Prediction of Walnut GRF Gene Transcription Factor Binding Sites
2.10. Expression Analysis of JrGRF Gene in Different Tissues and Different Stages of Female Flower Bud Differentiation
3. Discussion
3.1. Identification, Evolution and Gene Structure Analysis of GRF Gene Family
3.2. Analysis of GRF Gene Duplication, Collinearity, and Codon Bias
3.3. GRF Gene Expression Analysis
4. Materials and Methods
4.1. Plant Materials
4.2. Identification of Juglandaceae Family GRF Gene Family Members
4.3. Construction of Phylogenetic Tree and Selection Pressure Analysis
4.4. Conserved Motifs, Gene Structure and Domain Analysis
4.5. Synteny Analysis of GRF Gene Family
4.6. Ortholog, Paralog, and Ka/Ks Calculation
4.7. Prediction of Promoter Elements
4.8. Analysis of Codon Preferences in the GRF Gene Family of Juglandaceae Family
4.9. Expression Analysis of the GRF Gene Family in the Juglandaceae Family
4.10. Transcription Factor Binding Sites of JrGRF Genes
4.11. Gene Expression Analysis
5. Conclusions
Supplementary Materials
Author Contributions
Funding
Institutional Review Board Statement
Informed Consent Statement
Data Availability Statement
Conflicts of Interest
References
- Manos, P.S.; Stone, D.E. Evolution, phylogeny, and systematics of the Juglandaceae. Ann. Mo. Bot. Gard. 2001, 88, 231–269. [Google Scholar] [CrossRef]
- Guo, W.; Chen, J.; Li, J.; Huang, J.; Wang, Z.; Lim, K.J. Portal of Juglandaceae: A comprehensive platform for Juglandaceae study. Hortic. Res. 2020, 7, 35. [Google Scholar] [CrossRef] [PubMed]
- Li, X.; Cai, K.; Zhang, Q.; Pei, X.; Chen, S.; Jiang, L.; Han, Z.; Zhao, M.; Li, Y.; Zhang, X.; et al. The Manchurian Walnut Genome: Insights into Juglone and Lipid Biosynthesis. GigaScience 2022, 11, giac057. [Google Scholar] [CrossRef] [PubMed]
- Oecking, C.; Jaspert, N. Plant 14-3-3 proteins catch up with their mammalian orthologs. Curr. Opin. Plant Biol. 2009, 12, 760–765. [Google Scholar] [CrossRef]
- Sehnke, P.C.; DeLille, J.M.; Ferl, R.J. Consummating signal transduction: The role of 14-3-3 proteins in the completion of signal-induced transitions in protein activity. Plant Cell 2002, 14, S339–S354. [Google Scholar] [CrossRef]
- Ferl, R.J. 14-3-3 proteins and signal transduction. Ann. Rev. Plant Biol. 1996, 47, 49–73. [Google Scholar] [CrossRef]
- Mayfield, J.D.; Folta, K.M.; Paul, A.L.; Ferl, R.J. The 14-3-3 proteins μ and υ influence transition to flowering and early phytochrome response. Plant Physiol. 2007, 145, 1692–1702. [Google Scholar] [CrossRef]
- Jing, L.I.; Song, S.S.; Zhao, Y.S.; Guo, W.W.; Guo, G.H.; Peng, H.R.; NI, Z.-F.; Sun, Q.X.; Yao, Y.Y. Wheat 14-3-3 protein conferring growth retardation in Arabidopsis. J. Integr. Agric. 2013, 12, 209–217. [Google Scholar]
- Purwestri, Y.A.; Ogaki, Y.; Tamaki, S.; Tsuji, H.; Shimamoto, K. The 14-3-3 protein GF14c acts as a negative regulator of flowering in rice by interacting with the florigen Hd3a. Plant Cell Physiol. 2009, 50, 429–438. [Google Scholar] [CrossRef]
- Tsuji, H.; Nakamura, H.; Taoka, K.I.; Shimamoto, K. Functional diversification of FD transcription factors in rice, components of florigen activation complexes. Plant Cell Physiol. 2013, 54, 385–397. [Google Scholar] [CrossRef]
- Gampala, S.S.; Kim, T.W.; He, J.X.; Tang, W.; Deng, Z.; Bai, M.Y.; Wang, Z.Y. An essential role for 14-3-3 proteins in brassinosteroid signal transduction in Arabidopsis. Dev. Cell 2007, 13, 177–189. [Google Scholar] [CrossRef] [PubMed]
- Camoni, L.; Visconti, S.; Aducci, P.; Marra, M. 14-3-3 proteins in plant hormone signaling: Doing several things at once. Front. Plant Sci. 2018, 9, 297. [Google Scholar] [CrossRef] [PubMed]
- Wang, H.; Yang, C.; Zhang, C.; Wang, N.; Lu, D.; Wang, J.; Wang, X. Dual role of BKI1 and 14-3-3 s in brassinosteroid signaling to link receptor with transcription factors. Dev. Cell 2011, 21, 825–834. [Google Scholar] [CrossRef]
- Schoonheim, P.J.; Pereira, D.D.C.; Boer, A.H.D. Dual role for 14-3-3 proteins and ABF transcription factors in gibberellic acid and abscisic acid signalling in barley (Hordeum vulgare) aleurone cells. Plant Cell Environ. 2009, 32, 439–447. [Google Scholar] [CrossRef] [PubMed]
- Yan, J.; He, C.; Wang, J.; Mao, Z.; Holaday, S.A.; Allen, R.D.; Zhang, H. Overexpression of the Arabidopsis 14-3-3 protein GF14λ in cotton leads to a “stay-green” phenotype and improves stress tolerance under moderate drought conditions. Plant Cell Physiol. 2004, 8, 1007–1014. [Google Scholar] [CrossRef] [PubMed]
- Wu, K.; Rooney, M.F.; Ferl, R.J. The Arabidopsis 14-3-3 multigene family. Plant Physiol. 1997, 114, 1421–1431. [Google Scholar] [CrossRef]
- Yao, Y.; Du, Y.; Jiang, L.; Liu, J.Y. Molecular analysis and expression patterns of the 14-3-3 gene family from Oryza sativa. BMB Rep. 2007, 40, 349–357. [Google Scholar] [CrossRef]
- Wang, Y.; Ling, L.; Jiang, Z.; Tan, W.; Liu, Z.; Wu, L.; Li, W. Genome-wide identification and expression analysis of the 14-3-3 gene family in soybean (Glycine max). PeerJ. 2019, 7, e7950. [Google Scholar] [CrossRef]
- Moore, R.C.; Purugganan, M.D. The early stages of duplicate gene evolution. Proc. Natl. Acad. Sci. USA 2003, 100, 15682–15687. [Google Scholar] [CrossRef]
- Wang, L.; Xing, H.; Yuan, Y.; Wang, X.; Saeed, M.; Tao, J.; Sun, X. Genome-wide analysis of codon usage bias in four sequenced cotton species. PLoS ONE 2018, 13, e0194372. [Google Scholar] [CrossRef]
- Sharp, P.M.; Li, W.H. An evolutionary perspective on synonymous codon usage in unicellular organisms. J. Mol. Evol. 1986, 24, 28–38. [Google Scholar] [CrossRef] [PubMed]
- Yang, Z.P.; Li, H.L.; Guo, D.; Tang, X.; Peng, S.Q. Identification and characterization of the 14-3-3 gene family in Hevea brasiliensis. Plant Physiol. Biochem. 2014, 80, 121–127. [Google Scholar] [CrossRef] [PubMed]
- Zhang, Z.B.; Wang, X.K.; Wang, S.; Guan, Q.; Zhang, W.; Feng, Z.G. Expansion and Diversification of the 14-3-3 Gene Family in Camellia sinensis. J. Mol. Evol. 2022, 90, 296–306. [Google Scholar] [CrossRef] [PubMed]
- Sang, N.; Liu, H.; Ma, B.; Huang, X.; Zhuo, L.; Sun, Y. Roles of the 14-3-3 gene family in cotton flowering. BMC Plant Biol. 2021, 21, 162. [Google Scholar] [CrossRef] [PubMed]
- Wu, S.; Yan, H.D.; Zhang, A.L.; Huang, L.K.; Yin, G.H.; Lee, S. Identification and characterization of the 14-3-3 gene family in switchgrass. Genet. Mol. Res. 2016, 15, gmr15048688. [Google Scholar] [CrossRef]
- Yang, L.; You, J.; Wang, Y.; Li, J.; Quan, W.; Yin, M.; Chan, Z. Systematic analysis of the G-box Factor 14-3-3 gene family and functional characterization of GF14a in Brachypodium distachyon. Plant Physiol. Biochem. 2017, 117, 1–11. [Google Scholar] [CrossRef]
- Qin, C.; Cheng, L.; Shen, J.; Zhang, Y.; Cao, H.; Lu, D.; Shen, C. Genome-wide identification and expression analysis of the 14-3-3 family genes in Medicago truncatula. Front Plant Sci. 2016, 7, 320. [Google Scholar] [CrossRef]
- Shi, X.; Chen, Y.; Li, Y.; Yuan, Z.; Dong, Y.; Li, L. Bioinformatics Analysis of 14-3-3 Gene Family in Tartary Buckwheat. Mol. Plant Breed. 2021, 19, 1473–1483. [Google Scholar]
- Ren, Y.R.; Yang, Y.Y.; Zhang, R.; You, C.X.; Zhao, Q.; Hao, Y.J. MdGRF11, an apple 14-3-3 protein, acts as a positive regulator of drought and salt tolerance. Plant Sci. 2019, 288, 110–219. [Google Scholar] [CrossRef]
- Yang, Y.; Yu, M.; Xu, F.; Yu, Y.; Liu, C.; Li, J.; Wang, X. Identification and expression analysis of the 14-3-3 gene family in the mulberry tree. Plant Mol. Biol. Rep. 2015, 33, 1815–1824. [Google Scholar] [CrossRef]
- Li, M.; Ren, L.; Zou, Z.; Hu, W.; Xiao, S.; Yang, X.; Guo, A. Identification and Expression Analyses of the Special 14–3-3 Gene Family in Papaya and its Involvement in Fruit Development, Ripening, and Abiotic Stress Responses. Biochem. Genet. 2021, 05, 1599–1616. [Google Scholar] [CrossRef] [PubMed]
- Jiang, H.; Wang, T.; Yu, S.; Chen, M.; Wang, M.; Chen, N.; Chi, X. Bioinformatic analysis of 14-3-3 gene family in peanut. Chinese J. Oil Crop Sci. 2018, 40, 501–507. [Google Scholar]
- Tian, F.; Wang, T.; Xie, Y.; Zhang, J.; Hu, J. Genome-wide identification, classification, and expression analysis of 14-3-3 gene family in Populus. PLoS ONE 2015, 10, e0123225. [Google Scholar] [CrossRef]
- Ma, Y.; Liu, J.; Bader, R.; Hass, A. Genome-wide identification and phylogenetic analysis of 14-3-3 gene family in melon. Guangdong Agric. Sci. 2013, 40, 104–111. [Google Scholar]
- Xia, L.; He, X.; Huang, X.; Yu, H.; Lu, T.; Xie, X.; Zeng, X.; Zhu, J.; Luo, C. Genome-Wide Identification and Expression Analysis of the 14-3-3 Gene Family in Mango (Mangifera indica L.). Int. J. Mol. Sci. 2022, 23, 1593. [Google Scholar] [CrossRef] [PubMed]
- Kaessmann, H. Origins, evolution, and phenotypic impact of new genes. Genome Res. 2010, 20, 1313–1326. [Google Scholar] [CrossRef] [PubMed]
- Mushegian, A.R.; Koonin, E.V. Gene order is not conserved in bacterial evolution. Trends Genet. 1996, 12, 289–290. [Google Scholar] [CrossRef]
- Tatusov, R.L.; Galperin, M.Y.; Natale, D.A.; Koonin, E.V. The COG database: A tool for genome-scale analysis of protein functions and evolution. Nucleic Acids Res. 2000, 28, 33–36. [Google Scholar] [CrossRef]
- Folta, K.M.; Paul, A.L.; Mayfield, J.D.; Ferl, R.J. 14-3-3 isoforms participate in red light signaling and photoperiodic flowering. Plant Signal Behav. 2008, 3, 304–306. [Google Scholar] [CrossRef]
- Schultz, T.F.; Medina, J.; Hill, A.; Quatrano, R.S. 14-3-3 proteins are part of an abscisic acid-VIVIPAROUS1 (VP1) response complex in the Em promoter and interact with VP1 and EmBP1. Plant Cell 1998, 10, 837–847. [Google Scholar]
- Sirichandra, C.; Davanture, M.; Turk, B.E.; Zivy, M.; Valot, B.; Leung, J.; Merlot, S. The Arabidopsis ABA-activated kinase OST1 phosphorylates the bZIP transcription factor ABF3 and creates a 14-3-3 binding site involved in its turnover. PLoS ONE 2010, 5, e13935. [Google Scholar] [CrossRef] [PubMed]
- Ooka, H.; Satoh, K.; Doi, K.; Nagata, T.; Otomo, Y.; Murakami, K.; Kikuchi, S. Comprehensive analysis of NAC family genes in Oryza sativa and Arabidopsis thaliana. DNA Res. 2003, 10, 239–247. [Google Scholar] [CrossRef]
- Weiste, C.; Iven, T.; Fischer, U.; Oñate-Sánchez, L.; Dröge-Laser, W. In planta ORFeome analysis by large-scale over-expression of GATEWAY®-compatible cDNA clones: Screening of ERF transcription factors involved in abiotic stress defense. Plant J. 2007, 52, 382–390. [Google Scholar] [CrossRef] [PubMed]
- Zhang, X.Y.; Qiu, J.Y.; Hui, Q.L.; Xu, Y.Y.; He, Y.Z.; Peng, L.Z.; Fu, X.Z. Systematic analysis of the basic/helix-loop-helix (bHLH) transcription factor family in pummelo (Citrus grandis) and identification of the key members involved in the response to iron deficiency. BMC Genom. 2020, 21, 1–16. [Google Scholar] [CrossRef] [PubMed]
- Zhang, Z.; Quan, S.; Niu, J.; Guo, C.; Kang, C.; Liu, J.; Yuan, X. Genome-Wide Identification, Classification, Expression and Duplication Analysis of bZIP Family Genes in Juglans regia L. Int. J. Mol. Sci. 2022, 23, 5961. [Google Scholar] [CrossRef]
- Liang, M.; Ow, D.W. Nucleocytoplasmic OXIDATIVE STRESS 2 can relocate FLOWERING LOCUS T. Biochem. Biophys. Res. Commun. 2019, 517, 735–740. [Google Scholar] [CrossRef]
- Ishida, S.; Yuasa, T.; Nakata, M.; Takahashi, Y. A tobacco calcium-dependent protein kinase, CDPK1, regulates the transcription factor REPRESSION OF SHOOT GROWTH in response to gibberellins. Plant Cell 2008, 20, 3273–3288. [Google Scholar] [CrossRef] [PubMed]
- Ormancey, M.; Thuleau, P.; Mazars, C.; Cotelle, V. CDPKs and 14-3-3 proteins: Emerging duo in signaling. Trends Plant Sci. 2017, 22, 263–272. [Google Scholar] [CrossRef]
- Quan, S.; Niu, J.; Zhou, L.; Xu, H.; Ma, L.; Qin, Y. Stages identifying and transcriptome profiling of the floral transition in Juglans regia. Sci. Rep. 2019, 9, 7092. [Google Scholar] [CrossRef]
- Soding, J. Protein homology detection by HMM-HMM comparison. Bioinformatics 2005, 21, 951–960. [Google Scholar] [CrossRef]
- Gasteiger, E.; Hoogland, C.; Gattiker, A.; Wilkins, M.R.; Appel, R.D.; Bairoch, A. Protein identification and analysis tools on the ExPASy server. Proteom. Protoc. Handb. 2005, 112, 571–607. [Google Scholar]
- Waterhouse, A.; Bertoni, M.; Bienert, S.; Studer, G.; Tauriello, G.; Gumienny, R.; Heer, F.T.; de Beer, T.A.P.; Rempfer, C.; Bordoli, L.; et al. SWISS-MODEL: Homology modelling of protein structures and complexes. Nucleic Acids Res. 2018, 46, W296–W303. [Google Scholar] [CrossRef] [PubMed]
- Kumar, S.; Stecher, G.; Tamura, K. MEGA7: Molecular evolutionary genetics analysis version 7.0 for bigger datasets. Mol. Biol. Evol. 2016, 33, 1870–1874. [Google Scholar] [CrossRef] [PubMed]
- Gao, F.; Chen, C.; Arab, D.A.; Du, Z.; He, Y.; Ho, S.Y. EasyCodeML: A visual tool for analysis of selection using CodeML. Ecol. Evol. 2019, 9, 3891–3898. [Google Scholar] [CrossRef] [PubMed]
- Hu, B.; Jin, J.; Guo, A.Y.; Zhang, H.; Luo, J.; Gao, G. GSDS 2.0: An upgraded gene feature visualization server. Bioinformatics 2015, 3, 1296–1297. [Google Scholar] [CrossRef]
- Bailey, T.L.; Elkan, C. Fitting a Mixture Model by Expectation Maximization to Discover Motifs in Bipolymers. In Proceedings of the Second International Conference on Intelligent Systems for Molecular Biology, Menlo, CA, USA, 14–17 August 1994; pp. 28–36. [Google Scholar]
- Wang, Y.; Tang, H.; Debarry, J.D.; Tan, X.; Li, J.; Wang, X.; Lee, T.H.; Jin, H.; Marler, B.; Guo, H.; et al. MCScanX: A toolkit for detection and evolutionary analysis of gene synteny and collinearity. Nucleic Acids Res. 2012, 40, e49. [Google Scholar] [CrossRef]
- Chen, C.; Chen, H.; Zhang, Y.; Thomas, H.R.; Frank, M.H.; He, Y.; Xia, R. TBtools: An Integrative Toolkit Developed for Interactive Analyses of Big Biological Data. Mol. Plant 2020, 13, 1194–1202. [Google Scholar] [CrossRef]
- Stolzer, M.; Lai, H.; Xu, M.; Sathaye, D.; Vernot, B.; Durand, D. Inferring duplications, losses, transfers and incomplete lineage sorting with nonbinary species trees. Bioinformatics 2012, 28, i409–i415. [Google Scholar] [CrossRef]
- Xu, L.; Dong, Z.; Fang, L.; Luo, Y.; Wei, Z.; Guo, H.; Wang, Y. OrthoVenn2: A web server for whole-genome comparison and annotation of orthologous clusters across multiple species. Nucleic Acids Res. 2019, 47, W52–W58. [Google Scholar] [CrossRef]
- Lescot, M.; Dehais, P.; Thijs, G.; Marchal, K.; Moreau, Y.; de Peer, Y.V.; Rouze, P.; Rombauts, S. PlantCARE, a database of plant cis-acting regulatory elements and a portal to tools for in silico analysis of promoter sequences. Nucleic Acids Res. 2002, 30, 325–327. [Google Scholar] [CrossRef]
- Puigbo, P.; Bravo, I.G.; Garcia-Vallve, S. CAIcal: A combined set of tools to assess codon usage adaptation. Biol. Direct 2008, 3, 1–8. [Google Scholar] [CrossRef]
- Kawabe, A.; Miyashita, N.T. Patterns of codon usage bias in three dicot and four monocot plant species. Genes. Genet. Syst. 2003, 78, 343–352. [Google Scholar] [CrossRef] [PubMed]
- Guo, C.; Quan, S.; Zhang, Z.; Kang, C.; Liu, J.; Niu, J. Genome-wide Identification, Characterization and Expression profile of TALE gene family in (Juglans regia L.). Sci. Hortic. 2022, 297, 110945. [Google Scholar] [CrossRef]
- Tian, F.; Yang, D.C.; Meng, Y.Q.; Jin, J.; Gao, G. PlantRegMap: Charting functional regulatory maps in plants. Nucleic Acids Res. 2020, 48, D1104–D1113. [Google Scholar] [CrossRef] [PubMed]
- Zhou, L.; Niu, J.; Quan, S. Identification of appropriate reference genes for RT-qPCR analysis in Juglans regia L. PLoS ONE 2018, 13, e0209424. [Google Scholar] [CrossRef]
- Livak, K.J.; Schmittgen, T.D. Analysis of relative gene expression data using real-time quantitative PCR and the 2−ΔΔCT method. Methods 2001, 25, 402–408. [Google Scholar] [CrossRef] [PubMed]










Publisher’s Note: MDPI stays neutral with regard to jurisdictional claims in published maps and institutional affiliations. |
© 2022 by the authors. Licensee MDPI, Basel, Switzerland. This article is an open access article distributed under the terms and conditions of the Creative Commons Attribution (CC BY) license (https://creativecommons.org/licenses/by/4.0/).
Share and Cite
Zhang, Z.; Quan, S.; Niu, J.; Guo, C.; Kang, C.; Liu, J.; Yuan, X. Comprehensive Identification and Analyses of the GRF Gene Family in the Whole-Genome of Four Juglandaceae Species. Int. J. Mol. Sci. 2022, 23, 12663. https://doi.org/10.3390/ijms232012663
Zhang Z, Quan S, Niu J, Guo C, Kang C, Liu J, Yuan X. Comprehensive Identification and Analyses of the GRF Gene Family in the Whole-Genome of Four Juglandaceae Species. International Journal of Molecular Sciences. 2022; 23(20):12663. https://doi.org/10.3390/ijms232012663
Chicago/Turabian StyleZhang, Zhongrong, Shaowen Quan, Jianxin Niu, Caihua Guo, Chao Kang, Jinming Liu, and Xing Yuan. 2022. "Comprehensive Identification and Analyses of the GRF Gene Family in the Whole-Genome of Four Juglandaceae Species" International Journal of Molecular Sciences 23, no. 20: 12663. https://doi.org/10.3390/ijms232012663
APA StyleZhang, Z., Quan, S., Niu, J., Guo, C., Kang, C., Liu, J., & Yuan, X. (2022). Comprehensive Identification and Analyses of the GRF Gene Family in the Whole-Genome of Four Juglandaceae Species. International Journal of Molecular Sciences, 23(20), 12663. https://doi.org/10.3390/ijms232012663

