Antiviral Compounds Screening Targeting HBx Protein of the Hepatitis B Virus
Abstract
1. Introduction
2. Results
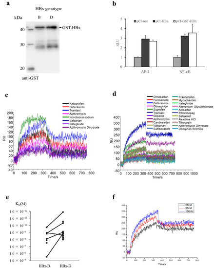
2.1. GST-HBx Expression
2.2. Transcriptional Activity of GST-HBx
2.3. SPRi Screening to Target HBx Protein
2.4. Anti-HBV Activity of Candidate Compounds
2.5. Anti-HBV Activity of Tranilast on Human Hepatocytes
2.6. The Effect of Tranilast on HBx-Induced Transcriptional Activity
3. Discussion
4. Materials and Methods
4.1. Cell Culture
4.2. Compounds
4.3. Protein Expression, Purification, and Immunoblot
4.4. Luciferase Reporter Assays
4.5. Surface Plasmon Resonance Imaging
4.6. HBV Infection
4.7. HBV DNA Quantification
4.8. HBsAg Quantificatio
4.9. Real-Time PCR
4.10. Cell Viability Assay
4.11. Statistical Analysis
Supplementary Materials
Author Contributions
Funding
Institutional Review Board Statement
Informed Consent Statement
Data Availability Statement
Conflicts of Interest
References
- Zhang, Y.-Y.; Hu, K.-Q. Rethinking the Pathogenesis of Hepatitis B Virus (HBV) Infection. J. Med. Virol. 2015, 87, 1989–1999. [Google Scholar] [CrossRef] [PubMed]
- Terrault, N.A.; Lok, A.S.; McMahon, B.J.; Chang, K.-M.; Hwang, J.P.; Jonas, M.M.; Brown, R.S.; Bzowej, N.H.; Wong, J.B. Update on Prevention, Diagnosis, and Treatment of Chronic Hepatitis B: AASLD 2018 Hepatitis B Guidance. Hepatology 2018, 67, 1560–1599. [Google Scholar] [CrossRef] [PubMed]
- Levrero, M.; Subic, M.; Villeret, F.; Zoulim, F. Perspectives and Limitations for Nucleo(t)Side Analogs in Future HBV Therapies. Curr. Opin. Virol. 2018, 30, 80–89. [Google Scholar] [CrossRef] [PubMed]
- Locarnini, S.; Hatzakis, A.; Chen, D.-S.; Lok, A. Strategies to Control Hepatitis B: Public Policy, Epidemiology, Vaccine and Drugs. J. Hepatol. 2015, 62, S76–S86. [Google Scholar] [CrossRef]
- Slagle, B.L.; Bouchard, M.J. Hepatitis B Virus X and Regulation of Viral Gene Expression. Cold Spring Harb. Perspect. Med. 2016, 6, a021402. [Google Scholar] [CrossRef]
- Lucifora, J.; Arzberger, S.; Durantel, D.; Belloni, L.; Strubin, M.; Levrero, M.; Zoulim, F.; Hantz, O.; Protzer, U. Hepatitis B Virus X Protein Is Essential to Initiate and Maintain Virus Replication after Infection. J. Hepatol. 2011, 55, 996–1003. [Google Scholar] [CrossRef]
- Tsuge, M.; Hiraga, N.; Akiyama, R.; Tanaka, S.; Matsushita, M.; Mitsui, F.; Abe, H.; Kitamura, S.; Hatakeyama, T.; Kimura, T.; et al. HBx Protein Is Indispensable for Development of Viraemia in Human Hepatocyte Chimeric Mice. J. Gen. Virol. 2010, 91, 1854–1864. [Google Scholar] [CrossRef]
- Decorsière, A.; Mueller, H.; van Breugel, P.C.; Abdul, F.; Gerossier, L.; Beran, R.K.; Livingston, C.M.; Niu, C.; Fletcher, S.P.; Hantz, O.; et al. Hepatitis B Virus X Protein Identifies the Smc5/6 Complex as a Host Restriction Factor. Nature 2016, 531, 386–389. [Google Scholar] [CrossRef]
- Li, T.; Robert, E.I.; van Breugel, P.C.; Strubin, M.; Zheng, N. A Promiscuous Alpha-Helical Motif Anchors Viral Hijackers and Substrate Receptors to the CUL4-DDB1 Ubiquitin Ligase Machinery. Nat. Struct. Mol. Biol. 2010, 17, 105–111. [Google Scholar] [CrossRef]
- Zhang, T.-Y.; Chen, H.-Y.; Cao, J.-L.; Xiong, H.-L.; Mo, X.-B.; Li, T.-L.; Kang, X.-Z.; Zhao, J.-H.; Yin, B.; Zhao, X.; et al. Structural and Functional Analyses of Hepatitis B Virus X Protein BH3-like Domain and Bcl-XL Interaction. Nat. Commun. 2019, 10, 3192. [Google Scholar] [CrossRef]
- Kinoshita, W.; Ogura, N.; Watashi, K.; Wakita, T. Host Factor PRPF31 Is Involved in CccDNA Production in HBV-Replicating Cells. Biochem. Biophys. Res. Commun. 2017, 482, 638–644. [Google Scholar] [CrossRef] [PubMed]
- Saeed, U.; Kim, J.; Piracha, Z.Z.; Kwon, H.; Jung, J.; Chwae, Y.-J.; Park, S.; Shin, H.-J.; Kim, K. Parvulin 14 and Parvulin 17 Bind to HBx and CccDNA and Upregulate Hepatitis B Virus Replication from CccDNA to Virion in an HBx-Dependent Manner. J. Virol. 2019, 93, e01840-18. [Google Scholar] [CrossRef] [PubMed]
- Hu, J.; Lin, Y.-Y.; Chen, P.-J.; Watashi, K.; Wakita, T. Cell and Animal Models for Studying Hepatitis B Virus Infection and Drug Development. Gastroenterology 2019, 156, 338–354. [Google Scholar] [CrossRef] [PubMed]
- Kornyeyev, D.; Ramakrishnan, D.; Voitenleitner, C.; Livingston, C.M.; Xing, W.; Hung, M.; Kwon, H.J.; Fletcher, S.P.; Beran, R.K. Spatiotemporal Analysis of Hepatitis B Virus X Protein in Primary Human Hepatocytes. J. Virol. 2019, 93, e00248-19. [Google Scholar] [CrossRef] [PubMed]
- Pathak, R.K.; Baunthiyal, M.; Taj, G.; Kumar, A. Virtual Screening of Natural Inhibitors to the Predicted HBx Protein Structure of Hepatitis B Virus Using Molecular Docking for Identification of Potential Lead Molecules for Liver Cancer. Bioinformation 2014, 10, 428–435. [Google Scholar] [CrossRef] [PubMed]
- Sekiba, K.; Otsuka, M.; Ohno, M.; Yamagami, M.; Kishikawa, T.; Suzuki, T.; Ishibashi, R.; Seimiya, T.; Tanaka, E.; Koike, K. Inhibition of HBV Transcription From CccDNA With Nitazoxanide by Targeting the HBx-DDB1 Interaction. Cell Mol. Gastroenterol. Hepatol. 2019, 7, 297–312. [Google Scholar] [CrossRef]
- Miyazaki, I.; Simizu, S.; Okumura, H.; Takagi, S.; Osada, H. A Small-Molecule Inhibitor Shows That Pirin Regulates Migration of Melanoma Cells. Nat. Chem. Biol. 2010, 6, 667–673. [Google Scholar] [CrossRef]
- Nguyen, H.H.; Park, J.; Kang, S.; Kim, M. Surface Plasmon Resonance: A Versatile Technique for Biosensor Applications. Sensors 2015, 15, 10481–10510. [Google Scholar] [CrossRef]
- Bouchard, M.J.; Schneider, R.J. The Enigmatic X Gene of Hepatitis B Virus. J. Virol. 2004, 78, 12725–12734. [Google Scholar] [CrossRef]
- Tang, H.; Delgermaa, L.; Huang, F.; Oishi, N.; Liu, L.; He, F.; Zhao, L.; Murakami, S. The Transcriptional Transactivation Function of HBx Protein Is Important for Its Augmentation Role in Hepatitis B Virus Replication. J. Virol. 2005, 79, 5548–5556. [Google Scholar] [CrossRef]
- Darakhshan, S.; Pour, A.B. Tranilast: A Review of Its Therapeutic Applications. Pharmacol. Res. 2015, 91, 15–28. [Google Scholar] [CrossRef] [PubMed]
- Yan, J.-H.; Bifano, M.; Olsen, S.; Smith, R.A.; Zhang, D.; Grasela, D.M.; LaCreta, F. Entecavir Pharmacokinetics, Safety, and Tolerability after Multiple Ascending Doses in Healthy Subjects. J. Clin. Pharmacol. 2006, 46, 1250–1258. [Google Scholar] [CrossRef] [PubMed]
- Wu, J.; Liu, Q.; Xie, H.; Chen, R.; Huang, W.; Liang, C.; Xiao, X.; Yu, Y.; Wang, Y. Screening and Evaluation of Potential Inhibitors against Vaccinia Virus from 767 Approved Drugs. J. Med. Virol. 2019, 91, 2016–2024. [Google Scholar] [CrossRef] [PubMed]
- Moore, B.J.R.; Islam, B.; Ward, S.; Jackson, O.; Armitage, R.; Blackburn, J.; Haider, S.; McHugh, P.C. Repurposing of Tranilast for Potential Neuropathic Pain Treatment by Inhibition of Sepiapterin Reductase in the BH4 Pathway. ACS Omega 2019, 4, 11960–11972. [Google Scholar] [CrossRef]
- Ishida, Y.; Yamasaki, C.; Yanagi, A.; Yoshizane, Y.; Fujikawa, K.; Watashi, K.; Abe, H.; Wakita, T.; Hayes, C.N.; Chayama, K.; et al. Novel Robust in Vitro Hepatitis B Virus Infection Model Using Fresh Human Hepatocytes Isolated from Humanized Mice. Am. J. Pathol. 2015, 185, 1275–1285. [Google Scholar] [CrossRef]
- Pushpakom, S.; Iorio, F.; Eyers, P.A.; Escott, K.J.; Hopper, S.; Wells, A.; Doig, A.; Guilliams, T.; Latimer, J.; McNamee, C.; et al. Drug Repurposing: Progress, Challenges and Recommendations. Nat. Rev. Drug Discov. 2019, 18, 41–58. [Google Scholar] [CrossRef]
- Tanaka, Y.; Kanai, F.; Kawakami, T.; Tateishi, K.; Ijichi, H.; Kawabe, T.; Arakawa, Y.; Kawakami, T.; Nishimura, T.; Shirakata, Y.; et al. Interaction of the Hepatitis B Virus X Protein (HBx) with Heat Shock Protein 60 Enhances HBx-Mediated Apoptosis. Biochem. Biophys. Res. Commun. 2004, 318, 461–469. [Google Scholar] [CrossRef]
- Kanoh, N.; Kyo, M.; Inamori, K.; Ando, A.; Asami, A.; Nakao, A.; Osada, H. SPR Imaging of Photo-Cross-Linked Small-Molecule Arrays on Gold. Anal. Chem. 2006, 78, 2226–2230. [Google Scholar] [CrossRef]
- Miyazaki, Y.; Ishikawa, T.; Kamatari, Y.O.; Nakagaki, T.; Takatsuki, H.; Ishibashi, D.; Kuwata, K.; Nishida, N.; Atarashi, R. Identification of Alprenolol Hydrochloride as an Anti-Prion Compound Using Surface Plasmon Resonance Imaging. Mol. Neurobiol. 2019, 56, 367–377. [Google Scholar] [CrossRef]
- Hoppe-Seyler, K.; Sauer, P.; Lohrey, C.; Hoppe-Seyler, F. The Inhibitors of Nucleotide Biosynthesis Leflunomide, FK778, and Mycophenolic Acid Activate Hepatitis B Virus Replication in Vitro. Hepatology 2012, 56, 9–16. [Google Scholar] [CrossRef]
- Takkenberg, R.B.; Zaaijer, H.L.; Molenkamp, R.; Menting, S.; Terpstra, V.; Weegink, C.J.; Dijkgraaf, M.G.W.; Jansen, P.L.M.; Reesink, H.W.; Beld, M.G.H.M. Validation of a Sensitive and Specific Real-Time PCR for Detection and Quantitation of Hepatitis B Virus Covalently Closed Circular DNA in Plasma of Chronic Hepatitis B Patients. J. Med. Virol. 2009, 81, 988–995. [Google Scholar] [CrossRef] [PubMed]



| KD Rank | Drugs | KD (M) | Function | Cmax * (uM) | HBx Genotype |
|---|---|---|---|---|---|
| 1 | Tranilast | 1.35 × 10−12 | Anti-allergic | 67 | B/D |
| 2 | Domiphen Bromide | 2.88 × 10−11 | Antimicrobial | NA | D |
| 3 | Azithromycin | 4.67 × 10−11 | Anti-biotic | 0.98 | B/D |
| 4 | Alexidine hydrochloride | 4.95 × 10−11 | Antimicrobial | NA | D |
| 5 | Ammonium glycyrrhizinate | 7.56 × 10−10 | Anti-allergic | 133 | D |
| 6 | Valsartan | 9.12 × 10−10 | Angiotensin II receptor blocker | 12.1 | B/D |
Publisher’s Note: MDPI stays neutral with regard to jurisdictional claims in published maps and institutional affiliations. |
© 2022 by the authors. Licensee MDPI, Basel, Switzerland. This article is an open access article distributed under the terms and conditions of the Creative Commons Attribution (CC BY) license (https://creativecommons.org/licenses/by/4.0/).
Share and Cite
Ma, Y.; Nakamoto, S.; Ao, J.; Qiang, N.; Kogure, T.; Ogawa, K.; Nakagawa, M.; Fujiwara, K.; Iwanaga, T.; Kojima, R.; et al. Antiviral Compounds Screening Targeting HBx Protein of the Hepatitis B Virus. Int. J. Mol. Sci. 2022, 23, 12015. https://doi.org/10.3390/ijms231912015
Ma Y, Nakamoto S, Ao J, Qiang N, Kogure T, Ogawa K, Nakagawa M, Fujiwara K, Iwanaga T, Kojima R, et al. Antiviral Compounds Screening Targeting HBx Protein of the Hepatitis B Virus. International Journal of Molecular Sciences. 2022; 23(19):12015. https://doi.org/10.3390/ijms231912015
Chicago/Turabian StyleMa, Yaojia, Shingo Nakamoto, Junjie Ao, Na Qiang, Tadayoshi Kogure, Keita Ogawa, Miyuki Nakagawa, Kisako Fujiwara, Terunao Iwanaga, Ryuta Kojima, and et al. 2022. "Antiviral Compounds Screening Targeting HBx Protein of the Hepatitis B Virus" International Journal of Molecular Sciences 23, no. 19: 12015. https://doi.org/10.3390/ijms231912015
APA StyleMa, Y., Nakamoto, S., Ao, J., Qiang, N., Kogure, T., Ogawa, K., Nakagawa, M., Fujiwara, K., Iwanaga, T., Kojima, R., Kanzaki, H., Koroki, K., Kobayashi, K., Kanogawa, N., Kiyono, S., Nakamura, M., Kondo, T., Nakagawa, R., Ogasawara, S., ... Kato, N. (2022). Antiviral Compounds Screening Targeting HBx Protein of the Hepatitis B Virus. International Journal of Molecular Sciences, 23(19), 12015. https://doi.org/10.3390/ijms231912015

