Antibacterial Activity of Allicin-Inspired Disulfide Derivatives against Xanthomonas axonopodis pv. citri
Abstract
1. Introduction
2. Results
2.1. In Vitro Antibacterial Activity of Target Compounds
2.2. Antibacterial Activity Assay in Leaf of Navel Orange
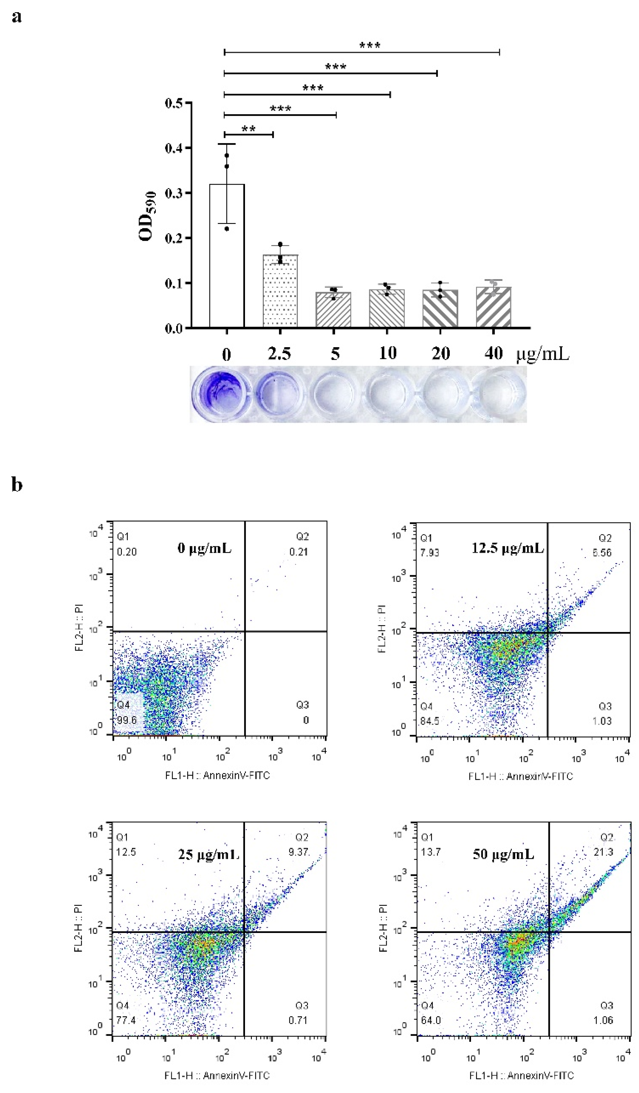
2.3. Effects of Compound 1 on the Formation of Bacterial Biofilm, Apoptosis, and Morphology
2.4. Quantitative Proteomics Results and RT-qPCR Analysis
3. Discussion
4. Materials and Methods
4.1. Equipment and Materials
4.2. Synthetic Procedure
4.3. Bacterial Strain and Culture Conditions
4.4. In Vitro Antibacterial Activity of Title Compounds
4.5. Antibacterial Activity Assay in Leaf of Navel Orange
4.6. Biofilm Formation
4.7. Apoptosis Detection
4.8. Scanning Electron Microscopy (SEM) Observations
4.9. Quantitative Proteomics Assay
4.10. RNA Extraction and Real-Time Reverse Transcription Quantitative PCR Assay
Supplementary Materials
Author Contributions
Funding
Institutional Review Board Statement
Informed Consent Statement
Data Availability Statement
Conflicts of Interest
References
- Brunings, A.M.; Gabriel, D.W. Xanthomonas citri: Breaking the surface. Mol. Plant Pathol. 2003, 4, 141–157. [Google Scholar] [CrossRef]
- An, S.Q.; Potnis, N.; Dow, M.; Vorhölter, F.J.; He, Y.Q.; Becker, A.; Teper, D.; Li, Y.; Wang, N.; Bleris, L.; et al. Mechanistic insights into host adaptation, virulence and epidemiology of the phytopathogen Xanthomonas. FEMS Microbiol. Rev. 2020, 44, 1–32. [Google Scholar] [CrossRef] [PubMed]
- Li, J.Y.; Wang, N. Foliar Application of Biofilm Formation–Inhibiting Compounds Enhances Control of Citrus Canker Caused by Xanthomonas citri subsp. citri. Phytopathology 2014, 104, 134–142. [Google Scholar] [CrossRef] [PubMed]
- Young, M.; Santra, S. Copper (Cu)–Silica Nanocomposite Containing Valence-Engineered Cu: A New Strategy for Improving the Antimicrobial Efficacy of Cu Biocides. J. Agric. Food Chem. 2014, 62, 6043–6052. [Google Scholar] [CrossRef] [PubMed]
- Marin, T.G.S.; Galvanin, A.L.; Lanza, F.E.; Behlau, F. Description of copper tolerant Xanthomonas citri subsp. Citri and genotypic comparison with sensitive and resistant strains. Plant Pathol. 2019, 68, 1088–1098. [Google Scholar] [CrossRef]
- Graham, J.H.; Leite, R.P. Lack of Control of Citrus Canker by Induced Systemic Resistance Compounds. Plant Dis. 2004, 88, 745–750. [Google Scholar] [CrossRef] [PubMed]
- Hale, I.; O’Neill, P.M.; Berry, N.G.; Odom, A.; Sharma, R. The MEP pathway and the development of inhibitors as potential anti-infective agents. Med. Chem. Comm. 2012, 3, 418–433. [Google Scholar] [CrossRef]
- Nakagawa, K.; Takada, K.; Imamura, N. Probable novel MEP pathway inhibitor and its binding protein, IspG. Biosci. Biotech. Bioch. 2013, 77, 1449–1454. [Google Scholar] [CrossRef]
- Jackson, E.R.; Dowd, C. Inhibition of 1-Deoxy-D-Xylulose-5-Phosphate Reductoisomerase (Dxr): A Review of the Synthesis and Biological Evaluation of Recent Inhibitors. Curr. Top. Med. Chem. 2012, 12, 706–728. [Google Scholar] [CrossRef] [PubMed]
- Singh, K.S.; Sharma, R.; Reddy, P.A.N.; Vonteddu, P.; Good, M.; Sundarrajan, A.; Choi, H.; Muthumani, K.; Kossenkov, A.; Goldman, A.R.; et al. IspH inhibitors kill Gram-negative bacteria and mobilize immune clearance. Nature 2021, 589, 597–602. [Google Scholar] [CrossRef] [PubMed]
- Baatarkhuu, Z.; Chaignon, P.; Borel, F.; Ferrer, J.L.; Wagner, L.; Seemann, M. Synthesis and Kinetic evaluation of an azido analogue of methylerythritol phosphate: A Novel Inhibitor of E. coli YgbP/IspD. Sci. Rep. 2018, 8, 17892. [Google Scholar] [PubMed]
- Buha, V.M.; Rana, D.N.; Chhabria, M.T.; Chikhalia, K.H.; Mahajan, B.M.; Brahmkshatriya, P.S.; Shah, N.K. Synthesis, biological evaluation and QSAR study of a series of substituted quinazolines as antimicrobial agents. Med. Chem. Res. 2012, 22, 4096–4109. [Google Scholar] [CrossRef]
- Gatadi, S.; Gour, J.; Shukla, M.; Kaul, G.; Das, S.; Dasgupta, A.; Malasala, S.; Borra, R.S.; Madhavi, Y.V.; Chopra, S.; et al. Synthesis of 1,2,3-triazole linked 4-(3H)-Quinazolinones as potent antibacterial agents against multidrug-resistant Staphylococcus aureus. Eur. J. Med. Chem. 2018, 157, 1056–1067. [Google Scholar] [CrossRef] [PubMed]
- Zu, G.C.; Gan, X.H.; Xie, D.D.; Yang, H.Y.; Zhang, A.W.; Li, S.Y.; Hu, D.Y.; Song, B.A. Design, Synthesis, and Anti-ToCV Activity of Novel 4-(3H)-Quinazolinone Derivatives Bearing Dithioacetal Moiety. J. Agric. Food Chem. 2020, 68, 5539–5544. [Google Scholar] [CrossRef] [PubMed]
- Mostafavi, H.; Islami, M.R.; Khabazzadeh, H.; Khaleghi, M. Synthesis of New Quinazolin-4-(3H)-one Derivatives and Evaluation of Their Biological Activities. ChemistrySelect 2019, 4, 3169–3174. [Google Scholar] [CrossRef]
- Borlinghaus, J.; Albrecht, F.; Gruhlke, M.; Nwachukwu, I.; Slusarenko, A. Allicin: Chemistry and biological properties. Molecules 2014, 19, 12591–12618. [Google Scholar] [CrossRef]
- Reiter, J.; Hübbers, A.M.; Albrecht, F.; Leichert, L.I.O.; Slusarenko, A.J. Allicin, a natural antimicrobial defence substance from garlic, inhibits DNA gyrase activity in bacteria. Int. J. Med. Microbiol. 2020, 310, 151359. [Google Scholar] [CrossRef]
- Sheppard, J.G.; Long, T.E. Allicin-inspired thiolated fluoroquinolones as antibacterials against ESKAPE pathogens. Bioorg. Med. Chem. Lett. 2016, 26, 5545–5549. [Google Scholar] [CrossRef]
- Qhobosheane, M.A.; Petzer, A.; Petzer, J.P.; Legoabe, L.J. Synthesis and evaluation of 2-substituted 4(3H)-quinazolinone thioether derivatives as monoamine oxidase inhibitors. Bioorg. Med. Chem. 2018, 26, 5531–5537. [Google Scholar] [CrossRef]
- Ran, L.L.; Yang, H.Y.; Luo, L.Z.; Huang, M.X.; Hu, D.Y. Discovery of Potent and Novel Quinazolinone Sulfide Inhibitors with Anti-ToCV Activity. J. Agric. Food Chem. 2020, 68, 5302–5308. [Google Scholar] [CrossRef]
- Dwyer, D.J.; Winkler, J.A. Identification and Characterization of Programmed Cell Death Markers in Bacterial Models. In Necrosis. Methods in Molecular Biology; McCall, K., Klein, C., Eds.; Humana Press: Totowa, NJ, USA, 2013; Volume 1004, pp. 145–159. [Google Scholar]
- King, J.R.; Woolston, B.M.; Stephanopoulos, G. Designing a New Entry Point into Isoprenoid Metabolism by Exploiting Fructose-6-Phosphate Aldolase Side Reactivity of Escherichia coli. ACS Synth. Biol. 2017, 6, 1416–1426. [Google Scholar] [CrossRef]
- Testa, C.A.; Johnson, L.J. A whole-cell phenotypic screening platform for identifying methylerythritol phosphate pathway-selective inhibitors as novel antibacterial agents. Antimicrob. Agents Chemother. 2012, 56, 4906–4913. [Google Scholar] [CrossRef] [PubMed][Green Version]
- Slade, J.A.; Brockett, M.; Singh, R.; Liechti, G.W.; Maurelli, A.T. Fosmidomycin, an inhibitor of isoprenoid synthesis, induces persistence in Chlamydia by inhibiting peptidoglycan assembly. PLoS Pathog. 2019, 15, e1008078. [Google Scholar] [CrossRef] [PubMed]
- Abby, S.S.; Kazemzadeh, K.; Vragniau, C.; Pelosi, L.; Pierrel, F. Advances in bacterial pathways for the biosynthesis of ubiquinone. BBA—Bioenerg. 2020, 186, 1148259. [Google Scholar] [CrossRef] [PubMed]
- Fox, D.T.; Schmidt, E.N.; Tian, H.; Dhungana, S.; Valentine, M.C.; Warrington, N.V.; Phillips, P.D.; Finney, K.B.; Cope, E.K.; Leid, J.G.; et al. Sub-inhibitory fosmidomycin exposures elicits oxidative stress in Salmonella enterica serovar Typhimurium LT2. PLoS ONE 2014, 9, e95271. [Google Scholar] [CrossRef] [PubMed][Green Version]
- Song, P.P.; Cui, F.; Li, N.; Xin, J.C.; Ma, Q.S.; Meng, X.C.; Wang, C.J.; Cao, Q.P.; Gu, Y.F.; Ke, Y.; et al. Synthesis, Cytotoxic Activity Evaluation of Novel 1,2,3-Triazole Linked Quinazoline Derivatives. Chin. J. Chem. 2017, 35, 1633–1639. [Google Scholar] [CrossRef]
- Shang, J.; Wang, W.M.; Li, Y.H.; Song, H.B.; Li, Z.M.; Wang, J.G. Synthesis, crystal structure, in vitro acetohydroxyacid synthase inhibition, in vivo herbicidal activity, and 3D-QSAR of new asymmetric aryl disulfides. J. Agric. Food Chem. 2012, 60, 8286–8293. [Google Scholar] [CrossRef]
- Jiang, S.C.; Su, S.J.; Chen, M.; Peng, F.; Zhou, Q.; Liu, T.T.; Liu, L.W.; Xue, W. Antibacterial Activities of Novel Dithiocarbamate-Containing 4H-Chromen-4-one Derivatives. J. Agric. Food Chem. 2020, 68, 5641–5647. [Google Scholar] [CrossRef]
- Liu, D.Y.; Zhang, J.; Zhao, L.; He, W.J.; Liu, Z.J.; Gan, X.H.; Song, B.A. First Discovery of Novel Pyrido[1,2-a]pyrimidinone Mesoionic Compounds as Antibacterial Agents. J. Agric. Food Chem. 2019, 67, 11860–11866. [Google Scholar] [CrossRef]
- Liu, H.W.; Ji, Q.T.; Ren, G.G.; Wang, F.; Su, F.; Wang, P.Y.; Zhou, X.; Wu, Z.B.; Li, Z.; Yang, S. Antibacterial Functions and Proposed Modes of Action of Novel 1,2,3,4-Tetrahydro-beta-carboline Derivatives that Possess an Attractive 1,3-Diaminopropan-2-ol Pattern against Rice Bacterial Blight, Kiwifruit Bacterial Canker, and Citrus Bacterial Canker. J. Agric. Food Chem. 2020, 68, 12558–12568. [Google Scholar] [CrossRef]
- Bai, Y.B.; Gao, Y.Q.; Nie, X.D.; Tuong, T.M.L.; Li, D.; Gao, J.M. Antifungal Activity of Griseofulvin Derivatives against Phytopathogenic Fungi in Vitro and in Vivo and Three-Dimensional Quantitative Structure-Activity Relationship Analysis. J. Agric. Food Chem. 2019, 67, 6125–6132. [Google Scholar] [CrossRef] [PubMed]
- Antar, A.; Lee, M.A.; Yoo, Y.; Cho, M.H.; Lee, S.W. PXO_RS20535, Encoding a Novel Response Regulator, Is Required for Chemotactic Motility, Biofilm Formation, and Tolerance to Oxidative Stress in Xanthomonas oryzae pv. oryzae. Pathogens 2020, 9, 956. [Google Scholar] [CrossRef] [PubMed]
- Xiang, M.; Zhou, X.; Luo, T.R.; Wang, P.Y.; Liu, L.W.; Li, Z.; Wu, Z.B.; Yang, S. Design, Synthesis, Antibacterial Evaluation, and Induced Apoptotic Behaviors of Epimeric and Chiral 18β-Glycyrrhetinic Acid Ester Derivatives with an Isopropanolamine Bridge against Phytopathogens. J. Agric. Food Chem. 2019, 67, 13212–13220. [Google Scholar] [CrossRef] [PubMed]
- Shi, J.; Ding, M.H.; Luo, N.; Wan, S.R.; Li, P.J.; Li, J.H.; Bao, X.P. Design, Synthesis, Crystal Structure, and Antimicrobial Evaluation of 6-Fluoroquinazolinylpiperidinyl-Containing 1,2,4-Triazole Mannich Base Derivatives against Phytopathogenic Bacteria and Fungi. J. Agric. Food Chem. 2020, 68, 9613–9623. [Google Scholar] [CrossRef]
- Zhang, J.; Islam, M.S.; Wang, J.; Zhao, Y.; Dong, W. Isolation of Potato Endophytes and Screening of Chaetomium globosum Antimicrobial Genes. Int. J. Mol. Sci. 2022, 23, 4611. [Google Scholar] [CrossRef]
- Wang, Y.M.; Gupta, R.; Song, W.; Huh, H.H.; Lee, S.E.; Wu, J.N.; Agrawal, G.K.; Rakwal, R.; Kang, K.Y.; Park, S.R.; et al. Label-free quantitative secretome analysis of Xanthomonas oryzae pv. oryzae highlights the involvement of a novel cysteine protease in its pathogenicity. J. Proteom. 2017, 169, 202–214. [Google Scholar]
- Ma, L.T.; Hao, Y.R.; Liu, X.R.; Shao, L.L.; Wang, H.R.; Zhou, H.; Zhang, D.Z.; Zhu, T.; Ding, Q.; Ma, L.J. Proteomic and Phosphoproteomic Analyses Reveal a Complex Network Regulating Pollen Abortion and Potential Candidate Proteins in TCMS Wheat. Int. J. Mol. Sci. 2022, 23, 6428. [Google Scholar] [CrossRef] [PubMed]
- Gao, M.N.; Yu, L.; Li, P.; Song, X.P.; Chen, Z.; He, M.; Song, B.A. Label-free quantitative proteomic analysis of inhibition of Xanthomonas axonopodis pv. citri by the novel bactericide Fubianezuofeng. Pestic. Biochem. Phys. 2017, 138, 37–42. [Google Scholar] [CrossRef]
- Wang, M.W.; Zhu, H.H.; Wang, P.Y.; Zeng, D.; Wu, Y.Y.; Liu, L.W.; Wu, Z.B.; Li, Z.; Yang, S. Synthesis of Thiazolium-Labeled 1,3,4-Oxadiazole Thioethers as Prospective Antimicrobials: In Vitro and in Vivo Bioactivity and Mechanism of Action. J. Agric. Food Chem. 2019, 67, 12696–12708. [Google Scholar] [CrossRef]
- Yu, C.; Nguyen, D.P.; Ren, Z.Y.; Liu, J.N.; Yang, F.H.; Tian, F.; Fan, S.S.; Chen, H.M. The RpoN2-PilRX regulatory system governs type IV pilus gene transcription and is required for bacterial motility and virulence in Xanthomonas oryzae pv. oryzae. Mol. Plant Pathol. 2020, 21, 652–666. [Google Scholar] [CrossRef]






| Compound | ![]() | 100 μg/mL | 50 μg/mL | 25 μg/mL |
|---|---|---|---|---|
| 1 | R: butyl | 96.24 ± 3.53 | 96.11 ± 0.61 | 98.46 ± 0.30 |
| 2 | R: isobutyl | 100.37 ± 1.86 | 99.31 ± 0.12 | 98.81 ± 0.20 |
| 3 | R: sec-butyl | 99.30 ± 0.08 | 99.24 ± 0.09 | 99.37 ± 0.08 |
| 4 | R: tert-butyl | 98.67 ± 0.21 | 98.60 ± 0.44 | 99.32 ± 0.46 |
| 5 | R: pentyl | 97.10 ± 1.08 | 53.19 ± 3.22 | 33.55 ± 2.86 |
| 6 | R: isopentyl | 69.73 ± 4.65 | 30.51 ± 2.85 | 34.55 ± 5.99 |
| 7 | R: hexyl | 92.91 ± 0.15 | 34.53 ± 4.40 | 38.48 ± 2.30 |
| 8 | R: cyclohexyl | 37.26 ± 5.30 | 33.41 ± 3.69 | 30.18 ± 6.24 |
| 9 | R: octyl | 41.71 ± 3.33 | 30.48 ± 3.61 | 23.42 ± 4.01 |
| 10 | R: benzyl | 98.75 ± 0.05 | 98.89 ± 0.19 | 98.94 ± 0.12 |
| 11 | R: phenyl | 98.08 ± 0.65 | 98.91 ± 0.09 | 98.74 ± 0.04 |
| 12 | R: p-tolyl | 32.14 ± 3.89 | 39.65 ± 5.91 | 38.62 ± 2.38 |
| 13 | R: 4-methoxyphenyl | 41.45 ± 0.43 | 31.87 ± 1.65 | 27.76 ± 2.84 |
| 14 | R: 4-fluorophenyl | 87.83 ± 0.16 | 34.72 ± 0.91 | 22.13 ± 0.95 |
| 15 | R: 4-chlorophenyl | 43.62 ± 2.38 | 28.44 ± 2.92 | 28.55 ± 3.20 |
| 16 | R: 4-bromophenyl | 38.93 ± 5.38 | 35.57 ± 2.80 | 33.93 ± 4.08 |
| 17 | R: 2-fluorophenyl | 48.64 ± 2.89 | 35.51 ± 4.72 | 26.79 ± 3.35 |
| 18 | R: 2-chlorophenyl | 41.05 ± 2.00 | 32.26 ± 4.63 | 36.80 ± 1.02 |
| 19 | R: 2-bromophenyl | 39.59 ± 3.14 | 39.19 ± 1.12 | 39.41 ± 0.67 |
| 20 | R: 3-fluorophenyl | 93.97 ± 2.17 | 88.90 ± 1.86 | 60.40 ± 1.83 |
| BM | 67.67 ± 0.42 | 34.82 ± 2.91 | 13.96 ± 1.10 | |
| TC | 69.94 ± 0.37 | 50.86 ± 0.94 | 16.82 ± 1.79 |
| Compound | Regression Equation | R2 | EC50 (μg/mL) |
|---|---|---|---|
| 1 | y = 4.64x + 3.09 | 0.966 | 2.6 |
| 2 | y = 4.78x + 1.48 | 0.927 | 5.5 |
| 3 | y = 4.60x + 1.51 | 0.909 | 5.7 |
| 4 | y = 4.74x + 0.64 | 0.944 | 8.5 |
| 5 | y = 3.85x − 1.03 | 0.904 | 36 |
| 10 | y = 4.39x + 2.17 | 0.903 | 4.4 |
| 11 | y = 2.19x + 4.07 | 0.974 | 2.7 |
| 20 | y = 1.73x + 3.10 | 0.923 | 12 |
| BM | y = 2.56x + 0.31 | 0.997 | 68 |
| TC | y = 2.47x + 0.67 | 0.966 | 57 |
| Primer | Sequence |
|---|---|
| 16s rRNA-F | CGCTTTCGTGCCTCAGTGTCAGTGTTGG |
| 16s rRNA-R | GGCGTAAAGCGTGCGTAGGTGGTGGTT |
| dxs-F | CAAGGGCAAGGGCTACGAACTG |
| dxs-R | TCGGTGTAGGTCGGCTTCTTGG |
| dxr-F | AGTGGTCGATGGGTCCGAAGATC |
| dxr-R | CCGGCAGTCCAAACAGGTGATG |
| ispD-F | TGTTTCGTCGCCATCAACTGATCC |
| ispD-R | CTCCATCGCCATCGCTTCATCG |
| ispH-F | GACGATGCCACGGTGATCTTCAG |
| ispH-R | GCGTCGAACACCTTCAGTCCAC |
Publisher’s Note: MDPI stays neutral with regard to jurisdictional claims in published maps and institutional affiliations. |
© 2022 by the authors. Licensee MDPI, Basel, Switzerland. This article is an open access article distributed under the terms and conditions of the Creative Commons Attribution (CC BY) license (https://creativecommons.org/licenses/by/4.0/).
Share and Cite
Zhu, M.; Li, Y.; Long, X.; Wang, C.; Ouyang, G.; Wang, Z. Antibacterial Activity of Allicin-Inspired Disulfide Derivatives against Xanthomonas axonopodis pv. citri. Int. J. Mol. Sci. 2022, 23, 11947. https://doi.org/10.3390/ijms231911947
Zhu M, Li Y, Long X, Wang C, Ouyang G, Wang Z. Antibacterial Activity of Allicin-Inspired Disulfide Derivatives against Xanthomonas axonopodis pv. citri. International Journal of Molecular Sciences. 2022; 23(19):11947. https://doi.org/10.3390/ijms231911947
Chicago/Turabian StyleZhu, Mei, Yan Li, Xuesha Long, Congyu Wang, Guiping Ouyang, and Zhenchao Wang. 2022. "Antibacterial Activity of Allicin-Inspired Disulfide Derivatives against Xanthomonas axonopodis pv. citri" International Journal of Molecular Sciences 23, no. 19: 11947. https://doi.org/10.3390/ijms231911947
APA StyleZhu, M., Li, Y., Long, X., Wang, C., Ouyang, G., & Wang, Z. (2022). Antibacterial Activity of Allicin-Inspired Disulfide Derivatives against Xanthomonas axonopodis pv. citri. International Journal of Molecular Sciences, 23(19), 11947. https://doi.org/10.3390/ijms231911947


