Identification of Drug-Induced Liver Injury Biomarkers from Multiple Microarrays Based on Machine Learning and Bioinformatics Analysis
Abstract
1. Introduction
2. Results
2.1. GEO Dataset Preparation
2.2. Identification of DEGs
2.3. Functional and Pathway Enrichment Analysis
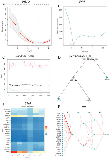
2.4. Six ML Algorithms Developed for Diagnostic Models
2.5. Evaluation of Diagnostic Value
2.6. Immunological Correlation Analysis
3. Discussion
4. Materials and Methods
4.1. GEO Database Download and Data Preparation
4.2. Data Processing
4.3. Identification of DILI-Related DEGs
4.4. Functional and Pathway Enrichment Analysis
4.5. MLs Developed for Diagnostic Models
4.6. Immunological Correlation Analysis
4.7. Statistical Analysis
5. Conclusions
Supplementary Materials
Author Contributions
Funding
Institutional Review Board Statement
Informed Consent Statement
Data Availability Statement
Conflicts of Interest
References
- Kumachev, A.; Wu, P.E. Drug-induced liver injury. CMAJ 2021, 193, E310. [Google Scholar] [CrossRef] [PubMed]
- Heidari, R.; Niknahad, H.; Jamshidzadeh, A.; Abdoli, N. Factors affecting drug-induced liver injury: Antithyroid drugs as instances. Clin. Mol. Hepatol. 2014, 20, 237–248. [Google Scholar] [CrossRef] [PubMed]
- Andrade, R.J.; Chalasani, N.; Bjornsson, E.S.; Suzuki, A.; Kullak-Ublick, G.A.; Watkins, P.B.; Devarbhavi, H.; Merz, M.; Lucena, M.I.; Kaplowitz, N.; et al. Drug-induced liver injury. Nat. Rev. Dis. Primers 2019, 5, 58. [Google Scholar] [CrossRef]
- Hoofnagle, J.H.; Bjornsson, E.S. Drug-Induced Liver Injury—Types and Phenotypes. N. Engl. J. Med. 2019, 381, 264–273. [Google Scholar] [CrossRef] [PubMed]
- Chalasani, N.; Bonkovsky, H.L.; Fontana, R.; Lee, W.; Stolz, A.; Talwalkar, J.; Reddy, K.R.; Watkins, P.B.; Navarro, V.; Barnhart, H.; et al. Features and Outcomes of 899 Patients With Drug-Induced Liver Injury: The DILIN Prospective Study. Gastroenterology 2015, 148, 1340–1352.e7. [Google Scholar] [CrossRef] [PubMed]
- Zhong, T.; Fan, Y.; Dong, X.L.; Guo, X.; Wong, K.H.; Wong, W.T.; He, D.; Liu, S. An Investigation of the Risk Factors Associated With Anti-Tuberculosis Drug-Induced Liver Injury or Abnormal Liver Functioning in 757 Patients With Pulmonary Tuberculosis. Front. Pharmacol. 2021, 12, 708522. [Google Scholar] [CrossRef] [PubMed]
- Zhou, Y.; Yang, L.; Liao, Z.; He, X.; Zhou, Y.; Guo, H. Epidemiology of drug-induced liver injury in China: A systematic analysis of the Chinese literature including 21,789 patients. Eur. J. Gastroenterol. Hepatol. 2013, 25, 825–829. [Google Scholar] [CrossRef]
- Low, E.X.S.; Zheng, Q.; Chan, E.; Lim, S.G. Drug induced liver injury: East versus West—A systematic review and meta-analysis. Clin. Mol. Hepatol. 2020, 26, 142–154. [Google Scholar] [CrossRef]
- Senior, J.R. Monitoring for hepatotoxicity: What is the predictive value of liver “function” tests? Clin. Pharmacol. Ther. 2009, 85, 331–334. [Google Scholar] [CrossRef]
- Robles-Diaz, M.; Lucena, M.I.; Kaplowitz, N.; Stephens, C.; Medina-Caliz, I.; Gonzalez-Jimenez, A.; Ulzurrun, E.; Gonzalez, A.F.; Fernandez, M.C.; Romero-Gomez, M.; et al. Use of Hy’s law and a new composite algorithm to predict acute liver failure in patients with drug-induced liver injury. Gastroenterology 2014, 147, 109–118.e5. [Google Scholar] [CrossRef]
- Kleiner, D.E. Drug-induced Liver Injury: The Hepatic Pathologist’s Approach. Gastroenterol. Clin. N. Am. 2017, 46, 273–296. [Google Scholar] [CrossRef] [PubMed]
- Weaver, R.J.; Blomme, E.A.; Chadwick, A.E.; Copple, I.M.; Gerets, H.H.J.; Goldring, C.E.; Guillouzo, A.; Hewitt, P.G.; Ingelman-Sundberg, M.; Jensen, K.G.; et al. Managing the challenge of drug-induced liver injury: A roadmap for the development and deployment of preclinical predictive models. Nat. Rev. Drug Discov. 2020, 19, 131–148. [Google Scholar] [CrossRef] [PubMed]
- Hao, K.; Lei, W.; Wu, H.; Wu, J.; Yang, Z.; Yan, S.; Lu, X.A.; Li, J.; Xia, X.; Han, X.; et al. LncRNA-Safe contributes to cardiac fibrosis through Safe-Sfrp2-HuR complex in mouse myocardial infarction. Theranostics 2019, 9, 7282–7297. [Google Scholar] [CrossRef] [PubMed]
- Chang, C.H.; Lin, C.H.; Lane, H.Y. Machine Learning and Novel Biomarkers for the Diagnosis of Alzheimer’s Disease. Int. J. Mol. Sci. 2021, 22, 2761. [Google Scholar] [CrossRef]
- Cai, C.; Song, X.; Yu, C. Identification of genes in hepatocellular carcinoma induced by non-alcoholic fatty liver disease. Cancer Biomark. 2020, 29, 69–78. [Google Scholar] [CrossRef]
- Li, X.; Cai, H.; Cai, Y.; Zhang, Q.; Ding, Y.; Zhuang, Q. Investigation of a Hypoxia-Immune-Related Microenvironment Gene Signature and Prediction Model for Idiopathic Pulmonary Fibrosis. Front. Immunol. 2021, 12, 629854. [Google Scholar] [CrossRef]
- Ding, L.; Fan, L.; Xu, X.; Fu, J.; Xue, Y. Identification of core genes and pathways in type 2 diabetes mellitus by bioinformatics analysis. Mol. Med. Rep. 2019, 20, 2597–2608. [Google Scholar] [CrossRef]
- Shao, Q.; Mao, X.; Zhou, Z.; Huai, C.; Li, Z. Research Progress of Pharmacogenomics in Drug-Induced Liver Injury. Front. Pharmacol. 2021, 12, 735260. [Google Scholar] [CrossRef]
- Zhou, Y.; Zhou, G.; Zhang, J.; Xu, C.; Wang, X.; Xu, P. Radiomics signature on dynamic contrast-enhanced MR images: A potential imaging biomarker for prediction of microvascular invasion in mass-forming intrahepatic cholangiocarcinoma. Eur. Radiol. 2021, 31, 6846–6855. [Google Scholar] [CrossRef]
- Huang, S.; Cai, N.; Pacheco, P.P.; Narrandes, S.; Wang, Y.; Xu, W. Applications of Support Vector Machine (SVM) Learning in Cancer Genomics. Cancer Genom. Proteom. 2018, 15, 41–51. [Google Scholar] [CrossRef]
- Wang, C.; Yan, J.; Zhang, S.; Xie, Y.; Nie, Y.; Chen, Z.; Xu, S. Screening New Blood Indicators for Non-alcoholic Fatty Liver Disease (NAFLD) Diagnosis of Chinese Based on Machine Learning. Front. Med. 2022, 9, 771219. [Google Scholar] [CrossRef] [PubMed]
- Tong, Z.; Zhou, Y.; Wang, J. Identifying potential drug targets in hepatocellular carcinoma based on network analysis and one-class support vector machine. Sci. Rep. 2019, 9, 10442. [Google Scholar] [CrossRef] [PubMed]
- Eaton, J.E.; Vesterhus, M.; McCauley, B.M.; Atkinson, E.J.; Schlicht, E.M.; Juran, B.D.; Gossard, A.A.; LaRusso, N.F.; Gores, G.J.; Karlsen, T.H.; et al. Primary Sclerosing Cholangitis Risk Estimate Tool (PREsTo) Predicts Outcomes of the Disease: A Derivation and Validation Study Using Machine Learning. Hepatology 2020, 71, 214–224. [Google Scholar] [CrossRef]
- Wu, Y.; Yang, X.; Morris, H.L.; Gurka, M.J.; Shenkman, E.A.; Cusi, K.; Bril, F.; Donahoo, W.T. Noninvasive Diagnosis of Nonalcoholic Steatohepatitis and Advanced Liver Fibrosis Using Machine Learning Methods: Comparative Study With Existing Quantitative Risk Scores. JMIR Med. Inform. 2022, 10, e36997. [Google Scholar] [CrossRef] [PubMed]
- DeGregory, K.W.; Kuiper, P.; DeSilvio, T.; Pleuss, J.D.; Miller, R.; Roginski, J.W.; Fisher, C.B.; Harness, D.; Viswanath, S.; Heymsfield, S.B.; et al. A review of machine learning in obesity. Obes. Rev. 2018, 19, 668–685. [Google Scholar] [CrossRef] [PubMed]
- Podgorelec, V.; Kokol, P.; Stiglic, B.; Rozman, I. Decision trees: An overview and their use in medicine. J. Med. Syst. 2002, 26, 445–463. [Google Scholar] [CrossRef]
- Gonoodi, K.; Tayefi, M.; Saberi-Karimian, M.; Amirabadi Zadeh, A.; Darroudi, S.; Farahmand, S.K.; Abasalti, Z.; Moslem, A.; Nematy, M.; Ferns, G.A.; et al. An assessment of the risk factors for vitamin D deficiency using a decision tree model. Diabetes Metab. Syndr. 2019, 13, 1773–1777. [Google Scholar] [CrossRef]
- Speiser, J.L.; Callahan, K.E.; Houston, D.K.; Fanning, J.; Gill, T.M.; Guralnik, J.M.; Newman, A.B.; Pahor, M.; Rejeski, W.J.; Miller, M.E. Machine Learning in Aging: An Example of Developing Prediction Models for Serious Fall Injury in Older Adults. J. Gerontol. A Biol. Sci. Med. Sci. 2021, 76, 647–654. [Google Scholar] [CrossRef]
- Lai, N.H.; Shen, W.C.; Lee, C.N.; Chang, J.C.; Hsu, M.C.; Kuo, L.N.; Yu, M.C.; Chen, H.Y. Comparison of the predictive outcomes for anti-tuberculosis drug-induced hepatotoxicity by different machine learning techniques. Comput. Methods Programs Biomed. 2020, 188, 105307. [Google Scholar] [CrossRef]
- Sharma, D.; Gotlieb, N.; Farkouh, M.E.; Patel, K.; Xu, W.; Bhat, M. Machine Learning Approach to Classify Cardiovascular Disease in Patients With Nonalcoholic Fatty Liver Disease in the UK Biobank Cohort. J. Am. Heart Assoc. 2022, 11, e022576. [Google Scholar] [CrossRef]
- Yen, J.S.; Hu, C.C.; Huang, W.H.; Hsu, C.W.; Yen, T.H.; Weng, C.H. An artificial intelligence algorithm for analyzing acetaminophen-associated toxic hepatitis. Hum. Exp. Toxicol. 2021, 40, 1947–1954. [Google Scholar] [CrossRef] [PubMed]
- Ahn, J.C.; Connell, A.; Simonetto, D.A.; Hughes, C.; Shah, V.H. Application of Artificial Intelligence for the Diagnosis and Treatment of Liver Diseases. Hepatology 2021, 73, 2546–2563. [Google Scholar] [CrossRef] [PubMed]
- Hammann, F.; Schoning, V.; Drewe, J. Prediction of clinically relevant drug-induced liver injury from structure using machine learning. J. Appl. Toxicol. 2019, 39, 412–419. [Google Scholar] [CrossRef] [PubMed]
- Raita, Y.; Goto, T.; Faridi, M.K.; Brown, D.F.M.; Camargo, C.A., Jr.; Hasegawa, K. Emergency department triage prediction of clinical outcomes using machine learning models. Crit. Care 2019, 23, 64. [Google Scholar] [CrossRef] [PubMed]
- Angraal, S.; Mortazavi, B.J.; Gupta, A.; Khera, R.; Ahmad, T.; Desai, N.R.; Jacoby, D.L.; Masoudi, F.A.; Spertus, J.A.; Krumholz, H.M. Machine Learning Prediction of Mortality and Hospitalization in Heart Failure With Preserved Ejection Fraction. JACC Heart Fail. 2020, 8, 12–21. [Google Scholar] [CrossRef] [PubMed]
- Howard, F.M.; Kochanny, S.; Koshy, M.; Spiotto, M.; Pearson, A.T. Machine Learning-Guided Adjuvant Treatment of Head and Neck Cancer. JAMA Netw. Open 2020, 3, e2025881. [Google Scholar] [CrossRef]
- Jiang, H.; Mao, H.; Lu, H.; Lin, P.; Garry, W.; Lu, H.; Yang, G.; Rainer, T.H.; Chen, X. Machine learning-based models to support decision-making in emergency department triage for patients with suspected cardiovascular disease. Int. J. Med. Inform. 2021, 145, 104326. [Google Scholar] [CrossRef]
- Kralj, T.; Brouwer, K.L.R.; Creek, D.J. Analytical and Omics-Based Advances in the Study of Drug-Induced Liver Injury. Toxicol. Sci. 2021, 183, 1–13. [Google Scholar] [CrossRef]
- Au, J.S.; Navarro, V.J.; Rossi, S. Review article: Drug-induced liver injury--its pathophysiology and evolving diagnostic tools. Aliment. Pharmacol. Ther. 2011, 34, 11–20. [Google Scholar] [CrossRef]
- Purkins, L.; Love, E.R.; Eve, M.D.; Wooldridge, C.L.; Cowan, C.; Smart, T.S.; Johnson, P.J.; Rapeport, W.G. The influence of diet upon liver function tests and serum lipids in healthy male volunteers resident in a Phase I unit. Br. J. Clin. Pharmacol. 2004, 57, 199–208. [Google Scholar] [CrossRef]
- Hassan, A.; Fontana, R.J. The diagnosis and management of idiosyncratic drug-induced liver injury. Liver Int. 2019, 39, 31–41. [Google Scholar] [CrossRef] [PubMed]
- Dakhoul, L.; Ghabril, M.; Gu, J.; Navarro, V.; Chalasani, N.; Serrano, J.; United States Drug Induced Liver Injury Network. Heavy Consumption of Alcohol is Not Associated With Worse Outcomes in Patients With Idiosyncratic Drug-induced Liver Injury Compared to Non-Drinkers. Clin. Gastroenterol. Hepatol. 2018, 16, 722–729.e2. [Google Scholar] [CrossRef] [PubMed]
- Weiler, S.; Merz, M.; Kullak-Ublick, G.A. Drug-induced liver injury: The dawn of biomarkers? F1000Prime Rep. 2015, 7, 34. [Google Scholar] [CrossRef] [PubMed]
- Russmann, S.; Jetter, A.; Kullak-Ublick, G.A. Pharmacogenetics of drug-induced liver injury. Hepatology 2010, 52, 748–761. [Google Scholar] [CrossRef]
- Supriya, M.; Deepa, A.J. Machine learning approach on healthcare big data: A review. Big Data Inf. Anal. 2020, 5, 58–75. [Google Scholar] [CrossRef]
- Goecks, J.; Jalili, V.; Heiser, L.M.; Gray, J.W. How Machine Learning Will Transform Biomedicine. Cell 2020, 181, 92–101. [Google Scholar] [CrossRef]
- Clough, E.; Barrett, T. The Gene Expression Omnibus Database. Methods Mol. Biol. 2016, 1418, 93–110. [Google Scholar] [CrossRef]
- Bron, E.E.; Klein, S.; Papma, J.M.; Jiskoot, L.C.; Venkatraghavan, V.; Linders, J.; Aalten, P.; De Deyn, P.P.; Biessels, G.J.; Claassen, J.; et al. Cross-cohort generalizability of deep and conventional machine learning for MRI-based diagnosis and prediction of Alzheimer’s disease. Neuroimage Clin. 2021, 31, 102712. [Google Scholar] [CrossRef]
- Standardization of Uveitis Nomenclature Working Group. Development of Classification Criteria for the Uveitides. Am. J. Ophthalmol. 2021, 228, 96–105. [Google Scholar] [CrossRef]
- Jin, H.; Chien, S.; Meijer, E.; Khobragade, P.; Lee, J. Learning From Clinical Consensus Diagnosis in India to Facilitate Automatic Classification of Dementia: Machine Learning Study. JMIR Ment. Health 2021, 8, e27113. [Google Scholar] [CrossRef]
- Zhang, L.; Mao, R.; Lau, C.T.; Chung, W.C.; Chan, J.C.P.; Liang, F.; Zhao, C.; Zhang, X.; Bian, Z. Identification of useful genes from multiple microarrays for ulcerative colitis diagnosis based on machine learning methods. Sci. Rep. 2022, 12, 9962. [Google Scholar] [CrossRef] [PubMed]
- Kang, J.; Choi, Y.J.; Kim, I.K.; Lee, H.S.; Kim, H.; Baik, S.H.; Kim, N.K.; Lee, K.Y. LASSO-Based Machine Learning Algorithm for Prediction of Lymph Node Metastasis in T1 Colorectal Cancer. Cancer Res. Treat. 2021, 53, 773–783. [Google Scholar] [CrossRef] [PubMed]
- Dong, R.; Weng, S.; Yang, L.; Liu, J. Detection and direct readout of drugs in human urine using dynamic surface-enhanced Raman spectroscopy and support vector machines. Anal. Chem. 2015, 87, 2937–2944. [Google Scholar] [CrossRef] [PubMed]
- Krooshof, P.W.; Ustun, B.; Postma, G.J.; Buydens, L.M. Visualization and recovery of the (bio)chemical interesting variables in data analysis with support vector machine classification. Anal. Chem. 2010, 82, 7000–7007. [Google Scholar] [CrossRef]
- Wu, C.C.; Yeh, W.C.; Hsu, W.D.; Islam, M.M.; Nguyen, P.A.A.; Poly, T.N.; Wang, Y.C.; Yang, H.C.; Li, J.Y.C. Prediction of fatty liver disease using machine learning algorithms. Comput. Methods Programs Biomed. 2019, 170, 23–29. [Google Scholar] [CrossRef]
- Ayaru, L.; Ypsilantis, P.P.; Nanapragasam, A.; Choi, R.C.; Thillanathan, A.; Min-Ho, L.; Montana, G. Prediction of Outcome in Acute Lower Gastrointestinal Bleeding Using Gradient Boosting. PLoS ONE 2015, 10, e0132485. [Google Scholar] [CrossRef]
- Atkinson, E.J.; Therneau, T.M.; Melton, L.J., 3rd; Camp, J.J.; Achenbach, S.J.; Amin, S.; Khosta, S. Assessing fracture risk using gradient boosting machine (GBM) models. J. Bone Miner. Res. 2012, 27, 1397–1404. [Google Scholar] [CrossRef] [PubMed]
- Natekin, A.; Knoll, A. Gradient boosting machines, a tutorial. Front. Neurorobot. 2013, 7, 21. [Google Scholar] [CrossRef] [PubMed]
- Esteva, A.; Robicquet, A.; Ramsundar, B.; Kuleshov, V.; DePristo, M.; Chou, K.; Cui, C.; Corrado, G.; Thrun, S.; Dean, J. A guide to deep learning in healthcare. Nat. Med. 2019, 25, 24–29. [Google Scholar] [CrossRef]
- Li, T.; Tong, W.; Roberts, R.; Liu, Z.; Thakkar, S. Deep Learning on High-Throughput Transcriptomics to Predict Drug-Induced Liver Injury. Front. Bioeng Biotechnol. 2020, 8, 562677. [Google Scholar] [CrossRef]
- Hu, Z.; Zhang, H.; Liu, W.; Yin, Y.; Jiang, J.; Yan, C.; Wang, Y.; Li, L. Mechanism of HBV-positive liver cancer cell exosomal miR-142-3p by inducing ferroptosis of M1 macrophages to promote liver cancer progression. Transl. Cancer Res. 2022, 11, 1173–1187. [Google Scholar] [CrossRef] [PubMed]
- Amaral, E.P.; Costa, D.L.; Namasivayam, S.; Riteau, N.; Kamenyeva, O.; Mittereder, L.; Mayer-Barber, K.D.; Andrade, B.B.; Sher, A. A major role for ferroptosis in Mycobacterium tuberculosis-induced cell death and tissue necrosis. J. Exp. Med. 2019, 216, 556–570. [Google Scholar] [CrossRef] [PubMed]
- Lee, Y.S.; Lee, D.H.; Choudry, H.A.; Bartlett, D.L.; Lee, Y.J. Ferroptosis-Induced Endoplasmic Reticulum Stress: Cross-talk between Ferroptosis and Apoptosis. Mol. Cancer Res. 2018, 16, 1073–1076. [Google Scholar] [CrossRef] [PubMed]
- Li, M.; Thorne, R.F.; Shi, R.; Zhang, X.D.; Li, J.; Li, J.; Zhang, Q.; Wu, M.; Liu, L. DDIT3 Directs a Dual Mechanism to Balance Glycolysis and Oxidative Phosphorylation during Glutamine Deprivation. Adv. Sci. 2021, 8, e2003732. [Google Scholar] [CrossRef] [PubMed]
- Scapa, J.V.; Cloutier, J.M.; Raghavan, S.S.; Peters-Schulze, G.; Varma, S.; Charville, G.W. DDIT3 Immunohistochemistry Is a Useful Tool for the Diagnosis of Myxoid Liposarcoma. Am. J. Surg. Pathol. 2021, 45, 230–239. [Google Scholar] [CrossRef]
- Foufelle, F.; Fromenty, B. Role of endoplasmic reticulum stress in drug-induced toxicity. Pharmacol. Res. Perspect. 2016, 4, e00211. [Google Scholar] [CrossRef]
- Wink, S.; Hiemstra, S.W.; Huppelschoten, S.; Klip, J.E.; van de Water, B. Dynamic imaging of adaptive stress response pathway activation for prediction of drug induced liver injury. Arch. Toxicol. 2018, 92, 1797–1814. [Google Scholar] [CrossRef]
- Fredriksson, L.; Wink, S.; Herpers, B.; Benedetti, G.; Hadi, M.; de Bont, H.; Groothuis, G.; Luijten, M.; Danen, E.; de Graauw, M.; et al. Drug-induced endoplasmic reticulum and oxidative stress responses independently sensitize toward TNFalpha-mediated hepatotoxicity. Toxicol. Sci. 2014, 140, 144–159. [Google Scholar] [CrossRef]
- Wijaya, L.S.; Trairatphisan, P.; Gabor, A.; Niemeijer, M.; Keet, J.; Alcala Morera, A.; Snijders, K.E.; Wink, S.; Yang, H.; Schildknecht, S.; et al. Integration of temporal single cell cellular stress response activity with logic-ODE modeling reveals activation of ATF4-CHOP axis as a critical predictor of drug-induced liver injury. Biochem. Pharmacol. 2021, 190, 114591. [Google Scholar] [CrossRef]
- Jo, H.J.; Yang, J.W.; Park, J.H.; Choi, E.S.; Lim, C.S.; Lee, S.; Han, C.Y. Endoplasmic Reticulum Stress Increases DUSP5 Expression via PERK-CHOP Pathway, Leading to Hepatocyte Death. Int. J. Mol. Sci. 2019, 20, 4369. [Google Scholar] [CrossRef]
- Yong, J.; Parekh, V.S.; Reilly, S.M.; Nayak, J.; Chen, Z.; Lebeaupin, C.; Jang, I.; Zhang, J.; Prakash, T.P.; Sun, H.; et al. Chop/Ddit3 depletion in beta cells alleviates ER stress and corrects hepatic steatosis in mice. Sci. Transl. Med. 2021, 13, eaba9796. [Google Scholar] [CrossRef] [PubMed]
- Lou, M.; Li, R.; Lang, T.Y.; Zhang, L.Y.; Zhou, Q.; Li, L. Aberrant methylation of GADD45A is associated with decreased radiosensitivity in cervical cancer through the PI3K/AKT signaling pathway. Oncol. Lett. 2021, 21, 8. [Google Scholar] [CrossRef] [PubMed]
- Liu, J.; Jiang, G.; Mao, P.; Zhang, J.; Zhang, L.; Liu, L.; Wang, J.; Owusu, L.; Ren, B.; Tang, Y.; et al. Down-regulation of GADD45A enhances chemosensitivity in melanoma. Sci. Rep. 2018, 8, 4111. [Google Scholar] [CrossRef]
- Han, N.; Yuan, F.; Xian, P.; Liu, N.; Liu, J.; Zhang, H.; Zhang, H.; Yao, K.; Yuan, G. GADD45a Mediated Cell Cycle Inhibition Is Regulated By P53 In Bladder Cancer. Onco. Targets Ther. 2019, 12, 7591–7599. [Google Scholar] [CrossRef]
- Hong, L.; Sun, Q.F.; Xu, T.Y.; Wu, Y.H.; Zhang, H.; Fu, R.Q.; Cai, F.J.; Zhou, Q.Q.; Zhou, K.; Du, Q.W.; et al. New role and molecular mechanism of Gadd45a in hepatic fi brosis. World J. Gastroenterol. 2016, 22, 2779–2788. [Google Scholar] [CrossRef] [PubMed]
- Jiang, Y.; Zhang, M.; Qian, Y.; Xu, E.; Zhang, J.; Chen, X. Rbm24, an RNA-binding protein and a target of p53, regulates p21 expression via mRNA stability. J. Biol. Chem. 2014, 289, 3164–3175. [Google Scholar] [CrossRef]
- Poon, K.L.; Tan, K.T.; Wei, Y.Y.; Ng, C.P.; Colman, A.; Korzh, V.; Xu, X.Q. RNA-binding protein RBM24 is required for sarcomere assembly and heart contractility. Cardiovasc. Res. 2012, 94, 418–427. [Google Scholar] [CrossRef] [PubMed]
- Zhang, T.; Lin, Y.; Liu, J.; Zhang, Z.G.; Fu, W.; Guo, L.Y.; Pan, L.; Kong, X.; Zhang, M.K.; Lu, Y.H.; et al. Rbm24 Regulates Alternative Splicing Switch in Embryonic Stem Cell Cardiac Lineage Differentiation. Stem Cells 2016, 34, 1776–1789. [Google Scholar] [CrossRef]
- Zhang, M.; Zhang, Y.; Xu, E.; Mohibi, S.; de Anda, D.M.; Jiang, Y.; Zhang, J.; Chen, X. Rbm24, a target of p53, is necessary for proper expression of p53 and heart development. Cell Death Differ. 2018, 25, 1118–1130. [Google Scholar] [CrossRef] [PubMed]
- van den Hoogenhof, M.M.G.; van der Made, I.; de Groot, N.E.; Damanafshan, A.; van Amersfoorth, S.C.M.; Zentilin, L.; Giacca, M.; Pinto, Y.M.; Creemers, E.E. AAV9-mediated Rbm24 overexpression induces fibrosis in the mouse heart. Sci. Rep. 2018, 8, 11696. [Google Scholar] [CrossRef]
- Zou, J.; Du, K.; Li, S.; Lu, L.; Mei, J.; Lin, W.; Deng, M.; Wei, W.; Guo, R. Glutamine Metabolism Regulators Associated with Cancer Development and the Tumor Microenvironment: A Pan-Cancer Multi-Omics Analysis. Genes 2021, 12, 1305. [Google Scholar] [CrossRef] [PubMed]
- Wang, W.; Green, M.; Choi, J.E.; Gijon, M.; Kennedy, P.D.; Johnson, J.K.; Liao, P.; Lang, X.; Kryczek, I.; Sell, A.; et al. CD8(+) T cells regulate tumour ferroptosis during cancer immunotherapy. Nature 2019, 569, 270–274. [Google Scholar] [CrossRef] [PubMed]
- Li, W.; Dong, X.; He, C.; Tan, G.; Li, Z.; Zhai, B.; Feng, J.; Jiang, X.; Liu, C.; Jiang, H.; et al. LncRNA SNHG1 contributes to sorafenib resistance by activating the Akt pathway and is positively regulated by miR-21 in hepatocellular carcinoma cells. J. Exp. Clin. Cancer Res. 2019, 38, 183. [Google Scholar] [CrossRef] [PubMed]
- Xu, J.; Yang, Y. Integrated Gene Expression Profiling Analysis Reveals Potential Molecular Mechanisms and Candidate Biomarkers for Early Risk Stratification and Prediction of STEMI and Post-STEMI Heart Failure Patients. Front. Cardiovasc. Med. 2021, 8, 736497. [Google Scholar] [CrossRef] [PubMed]







| MLs | Training Set (%) | Testing Set (%) |
|---|---|---|
| Lasso | 5.00 | 11.10 |
| SVM | 3.80 | 7.40 |
| RF | 1.90 | 0.00 |
| GBM | 14.00 | 14.80 |
| NN | 5.00 | 11.10 |
| DT | 9.50 | 14.80 |
| Genes | Lasso | SVM | RF | NN | GBM | DT | Total Weights |
|---|---|---|---|---|---|---|---|
| DDIT3 | 0.914222 | 1 | 1 | 0.220019 | 1 | 1 | 5.134241 |
| GADD45A | 1 | 0.701511 | 0.595707 | 0.857692 | 0.138689 | 0.292928 | 3.586528 |
| RBM24 | 0.032375 | 0.891609 | 0.762935 | 1 | 0.616145 | 0.217391 | 3.520456 |
| SLC3A2 | 0.846442 | 0.62703 | 0.562559 | 0.690844 | 0.241597 | 0.432583 | 3.401055 |
| IFRD1 | 0 | 0.542098 | 0.524983 | 0.365069 | 0.038438 | 0.26087 | 1.731457 |
| GDF15 | 0 | 0.3516 | 0.383822 | 0.786062 | 0.00509 | 0.032059 | 1.558633 |
| JMY | 0 | 0.353108 | 0.433204 | 0.305061 | 0.123692 | 0.26087 | 1.475935 |
| UPP1 | 0 | 0.512905 | 0.463177 | 0.396437 | 0.053665 | 0.032059 | 1.458243 |
| CPEB4 | 0 | 0.165532 | 0.26272 | 0.743079 | 0.004831 | 0 | 1.176162 |
| PPP1R15A | 0 | 0.079463 | 0.222258 | 0.823152 | 0.006435 | 0 | 1.131307 |
| PIM1 | 0 | 0.15555 | 0.307897 | 0.231436 | 0.113818 | 0.224411 | 1.033112 |
| LDLR | 0 | 0.055148 | 0.191678 | 0.572498 | 0.006348 | 0.064117 | 0.889789 |
| MAFF | 0 | 0.124409 | 0.208423 | 0.449151 | 0.030866 | 0 | 0.812849 |
| TRIB3 | 0 | 0.180949 | 0.24403 | 0.349341 | 0.019652 | 0 | 0.793972 |
| ASNS | 0 | 0.25119 | 0.29182 | 0.183775 | 0.02987 | 0 | 0.756656 |
| SLC7A11 | 0 | 0.141399 | 0.208826 | 0.348854 | 0.008297 | 0 | 0.707376 |
| SLC20A1 | 0 | 0.308733 | 0.34717 | 0.017776 | 0.029455 | 0 | 0.703135 |
| MTHFD2 | 0 | 0.079061 | 0.176848 | 0.379338 | 0.005218 | 0 | 0.640465 |
| GPCPD1 | 0 | 0.204886 | 0.331006 | 0.017325 | 0.046414 | 0 | 0.599631 |
| NR1D2 | 0 | 0.233607 | 0.284661 | 0.038773 | 0.021109 | 0 | 0.57815 |
| GADD45B | 0 | 0.124042 | 0.235818 | 0.142752 | 0.027562 | 0 | 0.530174 |
Publisher’s Note: MDPI stays neutral with regard to jurisdictional claims in published maps and institutional affiliations. |
© 2022 by the authors. Licensee MDPI, Basel, Switzerland. This article is an open access article distributed under the terms and conditions of the Creative Commons Attribution (CC BY) license (https://creativecommons.org/licenses/by/4.0/).
Share and Cite
Wang, K.; Zhang, L.; Li, L.; Wang, Y.; Zhong, X.; Hou, C.; Zhang, Y.; Sun, C.; Zhou, Q.; Wang, X. Identification of Drug-Induced Liver Injury Biomarkers from Multiple Microarrays Based on Machine Learning and Bioinformatics Analysis. Int. J. Mol. Sci. 2022, 23, 11945. https://doi.org/10.3390/ijms231911945
Wang K, Zhang L, Li L, Wang Y, Zhong X, Hou C, Zhang Y, Sun C, Zhou Q, Wang X. Identification of Drug-Induced Liver Injury Biomarkers from Multiple Microarrays Based on Machine Learning and Bioinformatics Analysis. International Journal of Molecular Sciences. 2022; 23(19):11945. https://doi.org/10.3390/ijms231911945
Chicago/Turabian StyleWang, Kaiyue, Lin Zhang, Lixia Li, Yi Wang, Xinqin Zhong, Chunyu Hou, Yuqi Zhang, Congying Sun, Qian Zhou, and Xiaoying Wang. 2022. "Identification of Drug-Induced Liver Injury Biomarkers from Multiple Microarrays Based on Machine Learning and Bioinformatics Analysis" International Journal of Molecular Sciences 23, no. 19: 11945. https://doi.org/10.3390/ijms231911945
APA StyleWang, K., Zhang, L., Li, L., Wang, Y., Zhong, X., Hou, C., Zhang, Y., Sun, C., Zhou, Q., & Wang, X. (2022). Identification of Drug-Induced Liver Injury Biomarkers from Multiple Microarrays Based on Machine Learning and Bioinformatics Analysis. International Journal of Molecular Sciences, 23(19), 11945. https://doi.org/10.3390/ijms231911945

