MES SV40 Cells Are Sensitive to Lipopolysaccharide, Peptidoglycan, and Poly I:C Expressing IL-36 Cytokines
Abstract
1. Introduction
2. Results
2.1. MES SV40 Cells Express Inflammatory Mediators under Stimulation with PAMPs
2.2. LPS Induces Production of IL-36β in MES SV40
2.3. IL-36a Is Induced after Stimulation with PGN in MES SV40
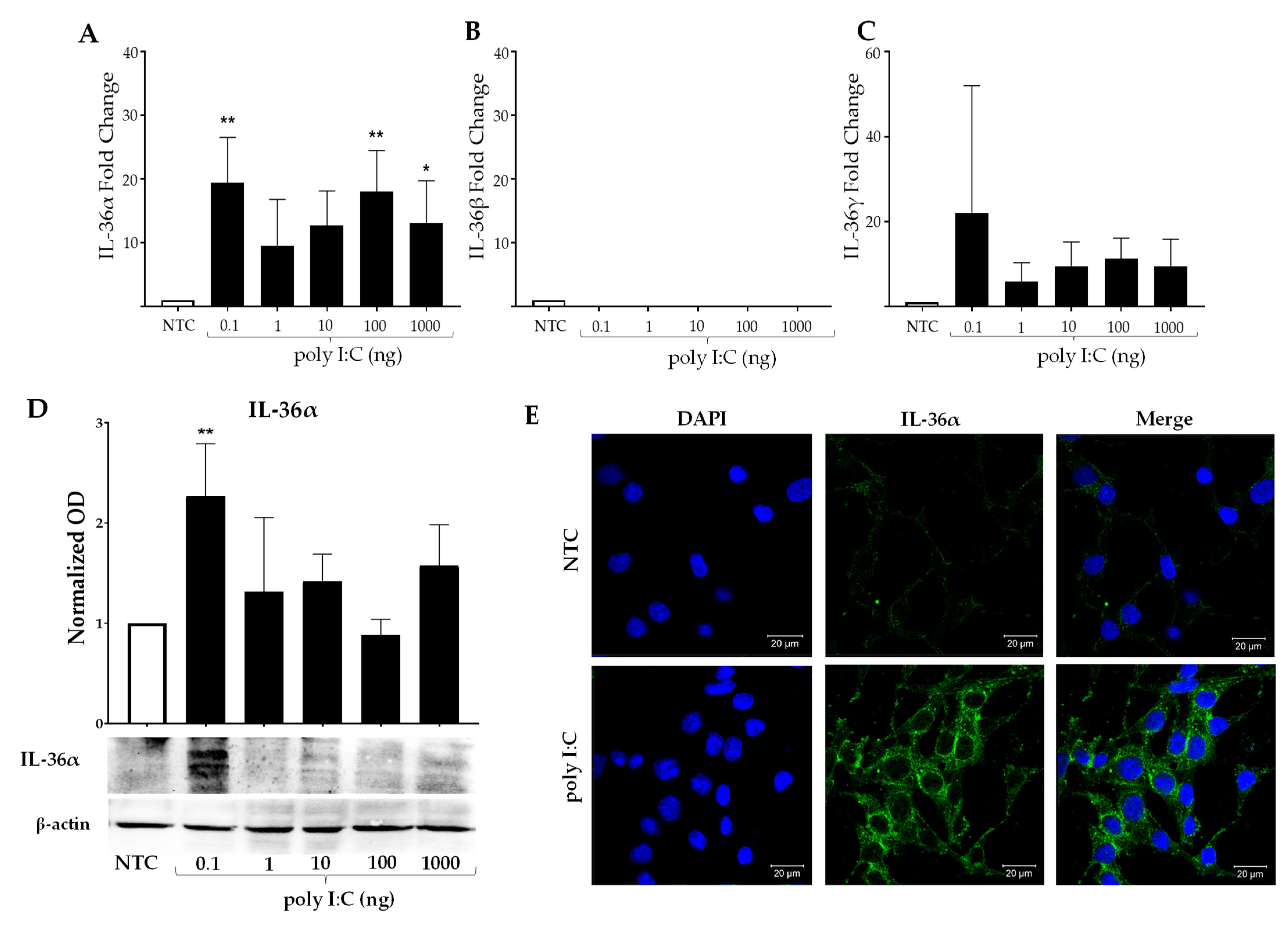
2.4. Poly I:C Induces Expression of IL-36α in MES SV40
2.5. The IL-36 Receptor and the Antagonist mRNA Expression Is Not Induced by PAMPs in MES SV40
3. Discussion
4. Materials and Methods
4.1. Cell Culture
4.2. Cell Stimulation
4.3. mRNA Measurement by RT-PCR
4.4. Western Blot Analysis
4.5. Immunofluorescence
4.6. Statistical Analysis
5. Conclusions
Author Contributions
Funding
Institutional Review Board Statement
Informed Consent Statement
Data Availability Statement
Conflicts of Interest
Abbreviations
| DAMPs | Damage-associated molecular patterns |
| HSV | Herpes simplex virus |
| IL | Interleukine |
| IL-1RAcP | Interleukin-1 receptor accessory protein |
| KLF4 | Kruppel-like factor 4 |
| LPS | Lipopolysaccharide |
| MC | Mesangial cell |
| NTC | No-treated control |
| PAMP | Pathogen-associated molecular patterns |
| PCAF | p300/CBP-associated factor |
| PGN | Peptidoglycan |
| Poly I:C | Polyinosinic:polycytidylic acid |
| PRR | Pattern recognition receptor |
| ROS | Reactive oxygen species |
| TILs | Tubulointerstitial lesion |
| TLR | Toll-like receptor |
| TRIF | Toll-IL-1 domain-containing adapter inducing IFNβ |
References
- Uchida, T.; Oda, T. Glomerular Deposition of Nephritis-Associated Plasmin Receptor (NAPlr) and Related Plasmin Activity: Key Diagnostic Biomarkers of Bacterial Infection-related Glomerulonephritis. Int. J. Mol. Sci. 2020, 21, 2595. [Google Scholar] [CrossRef] [PubMed]
- Naicker, S.; Fabian, J.; Naidoo, S.; Wadee, S.; Paget, G.; Goetsch, S. Infection and glomerulonephritis. Semin. Immunopathol. 2007, 29, 397–414. [Google Scholar] [CrossRef] [PubMed]
- Abboud, H.E. Mesangial cell biology. Exp. Cell Res. 2012, 318, 979–985. [Google Scholar] [CrossRef] [PubMed]
- Schlondorff, D.; Banas, B. The mesangial cell revisited: No cell is an island. J. Am. Soc. Nephrol. 2009, 20, 1179–1187. [Google Scholar] [CrossRef]
- Camara, N.O.; Iseki, K.; Kramer, H.; Liu, Z.H.; Sharma, K. Kidney disease and obesity: Epidemiology, mechanisms and treatment. Nat. Rev. Nephrol. 2017, 13, 181–190. [Google Scholar] [CrossRef]
- Queen, D.; Ediriweera, C.; Liu, L. Function and Regulation of IL-36 Signaling in Inflammatory Diseases and Cancer Development. Front. Cell Dev. Biol. 2019, 7, 317. [Google Scholar] [CrossRef]
- Murrieta-Coxca, J.M.; Rodriguez-Martinez, S.; Cancino-Diaz, M.E.; Markert, U.R.; Favaro, R.R.; Morales-Prieto, D.M. IL-36 Cytokines: Regulators of Inflammatory Responses and Their Emerging Role in Immunology of Reproduction. Int. J. Mol. Sci. 2019, 20, 1649. [Google Scholar] [CrossRef]
- Yuan, Z.C.; Xu, W.D.; Liu, X.Y.; Liu, X.Y.; Huang, A.F.; Su, L.C. Biology of IL-36 Signaling and Its Role in Systemic Inflammatory Diseases. Front. Immunol. 2019, 10, 2532. [Google Scholar] [CrossRef]
- Nishikawa, H.; Taniguchi, Y.; Matsumoto, T.; Arima, N.; Masaki, M.; Shimamura, Y.; Inoue, K.; Horino, T.; Fujimoto, S.; Ohko, K.; et al. Knockout of the interleukin-36 receptor protects against renal ischemia-reperfusion injury by reduction of proinflammatory cytokines. Kidney Int. 2018, 93, 599–614. [Google Scholar] [CrossRef]
- Ichii, O.; Otsuka, S.; Sasaki, N.; Yabuki, A.; Ohta, H.; Takiguchi, M.; Hashimoto, Y.; Endoh, D.; Kon, Y. Local overexpression of interleukin-1 family, member 6 relates to the development of tubulointerstitial lesions. Lab. Investig. 2010, 90, 459–475. [Google Scholar] [CrossRef]
- Chi, H.H.; Hua, K.F.; Lin, Y.C.; Chu, C.L.; Hsieh, C.Y.; Hsu, Y.J.; Ka, S.M.; Tsai, Y.L.; Liu, F.C.; Chen, A. IL-36 Signaling Facilitates Activation of the NLRP3 Inflammasome and IL-23/IL-17 Axis in Renal Inflammation and Fibrosis. J. Am. Soc. Nephrol. 2017, 28, 2022–2037. [Google Scholar] [CrossRef]
- Zhang, J.; Xie, M.; Xia, L.; Yu, T.; He, F.; Zhao, C.; Qiu, W.; Zhao, D.; Liu, Y.; Gong, Y.; et al. Sublytic C5b-9 Induces IL-23 and IL-36a Production by Glomerular Mesangial Cells via PCAF-Mediated KLF4 Acetylation in Rat Thy-1 Nephritis. J. Immunol. 2018, 201, 3184–3198. [Google Scholar] [CrossRef]
- Huang, W.; Gou, F.; Long, Y.; Li, Y.; Feng, H.; Zhang, Q.; Gao, C.; Chen, G.; Xu, Y. High Glucose and Lipopolysaccharide Activate NOD1- RICK-NF-kappaB Inflammatory Signaling in Mesangial Cells. Exp. Clin. Endocrinol. Diabetes 2016, 124, 512–517. [Google Scholar] [CrossRef]
- Vigne, S.; Palmer, G.; Lamacchia, C.; Martin, P.; Talabot-Ayer, D.; Rodriguez, E.; Ronchi, F.; Sallusto, F.; Dinh, H.; Sims, J.E.; et al. IL-36R ligands are potent regulators of dendritic and T cells. Blood 2011, 118, 5813–5823. [Google Scholar] [CrossRef]
- Vigne, S.; Palmer, G.; Martin, P.; Lamacchia, C.; Strebel, D.; Rodriguez, E.; Olleros, M.L.; Vesin, D.; Garcia, I.; Ronchi, F.; et al. IL-36 signaling amplifies Th1 responses by enhancing proliferation and Th1 polarization of naive CD4+ T cells. Blood 2012, 120, 3478–3487. [Google Scholar] [CrossRef]
- Wang, P.; Gamero, A.M.; Jensen, L.E. IL-36 promotes anti-viral immunity by boosting sensitivity to IFN-alpha/beta in IRF1 dependent and independent manners. Nat. Commun. 2019, 10, 4700. [Google Scholar] [CrossRef]
- Zhao, X.; Chen, X.; Shen, X.; Tang, P.; Chen, C.; Zhu, Q.; Li, M.; Xia, R.; Yang, X.; Feng, C.; et al. IL-36beta Promotes CD8(+) T Cell Activation and Antitumor Immune Responses by Activating mTORC1. Front. Immunol. 2019, 10, 1803. [Google Scholar] [CrossRef]
- Chen, B.; Li, Y.; Liu, Y.; Xu, Z. circLRP6 regulates high glucose-induced proliferation, oxidative stress, ECM accumulation, and inflammation in mesangial cells. J. Cell Physiol. 2019, 234, 21249–21259. [Google Scholar] [CrossRef]
- Kaur, H.; Chien, A.; Jialal, I. Hyperglycemia induces Toll like receptor 4 expression and activity in mouse mesangial cells: Relevance to diabetic nephropathy. Am. J. Physiol. Renal. Physiol. 2012, 303, F1145–F1150. [Google Scholar] [CrossRef][Green Version]
- Blumberg, H.; Dinh, H.; Trueblood, E.S.; Pretorius, J.; Kugler, D.; Weng, N.; Kanaly, S.T.; Towne, J.E.; Willis, C.R.; Kuechle, M.K.; et al. Opposing activities of two novel members of the IL-1 ligand family regulate skin inflammation. J. Exp. Med. 2007, 204, 2603–2614. [Google Scholar] [CrossRef]
- Leon-Pedroza, J.I.; Gonzalez-Tapia, L.A.; del Olmo-Gil, E.; Castellanos-Rodriguez, D.; Escobedo, G.; Gonzalez-Chavez, A. Low-grade systemic inflammation and the development of metabolic diseases: From the molecular evidence to the clinical practice. Cir. Cir. 2015, 83, 543–551. [Google Scholar] [CrossRef]
- Cani, P.D.; Osto, M.; Geurts, L.; Everard, A. Involvement of gut microbiota in the development of low-grade inflammation and type 2 diabetes associated with obesity. Gut Microbes 2012, 3, 279–288. [Google Scholar] [CrossRef]
- Muccioli, G.G.; Naslain, D.; Backhed, F.; Reigstad, C.S.; Lambert, D.M.; Delzenne, N.M.; Cani, P.D. The endocannabinoid system links gut microbiota to adipogenesis. Mol. Syst. Biol. 2010, 6, 392. [Google Scholar] [CrossRef]
- Vreugdenhil, A.C.; Rousseau, C.H.; Hartung, T.; Greve, J.W.; van ’t Veer, C.; Buurman, W.A. Lipopolysaccharide (LPS)-binding protein mediates LPS detoxification by chylomicrons. J. Immunol. 2003, 170, 1399–1405. [Google Scholar] [CrossRef]
- VanDeVoorde, R.G., 3rd. Acute poststreptococcal glomerulonephritis: The most common acute glomerulonephritis. Pediatr. Rev. 2015, 36, 3–12, quiz 13. [Google Scholar] [CrossRef]
- Jiang, X.; Zhang, J.; Xia, M.; Qiu, W.; Wang, H.; Zhao, D.; Wang, Y. Role of activating transcription factor 3 (ATF3) in sublytic C5b-9-induced glomerular mesangial cell apoptosis. Cell Mol. Immunol. 2010, 7, 143–151. [Google Scholar] [CrossRef]
- Wenderfer, S.E. Viral-associated glomerulopathies in children. Pediatr. Nephrol. 2015, 30, 1929–1938. [Google Scholar] [CrossRef][Green Version]
- Patole, P.S.; Grone, H.J.; Segerer, S.; Ciubar, R.; Belemezova, E.; Henger, A.; Kretzler, M.; Schlondorff, D.; Anders, H.J. Viral double-stranded RNA aggravates lupus nephritis through Toll-like receptor 3 on glomerular mesangial cells and antigen-presenting cells. J. Am. Soc. Nephrol. 2005, 16, 1326–1338. [Google Scholar] [CrossRef]
- Murrieta-Coxca, J.M.; Gutierrez-Samudio, R.N.; El-Shorafa, H.M.; Groten, T.; Rodriguez-Martinez, S.; Cancino-Diaz, M.E.; Cancino-Diaz, J.C.; Favaro, R.R.; Markert, U.R.; Morales-Prieto, D.M. Role of IL-36 Cytokines in the Regulation of Angiogenesis Potential of Trophoblast Cells. Int. J. Mol. Sci. 2020, 22. [Google Scholar] [CrossRef]
- Rana, A.A.; Lucs, A.V.; DeVoti, J.; Blanc, L.; Papoin, J.; Wu, R.; Papayannakos, C.J.; Abramson, A.; Bonagura, V.R.; Steinberg, B.M. Poly(I:C) induces controlled release of IL-36gamma from keratinocytes in the absence of cell death. Immunol. Res. 2015, 63, 228–235. [Google Scholar] [CrossRef]
- Chustz, R.T.; Nagarkar, D.R.; Poposki, J.A.; Favoreto, S., Jr.; Avila, P.C.; Schleimer, R.P.; Kato, A. Regulation and function of the IL-1 family cytokine IL-1F9 in human bronchial epithelial cells. Am. J. Respir. Cell Mol. Biol. 2011, 45, 145–153. [Google Scholar] [CrossRef] [PubMed]
- Milora, K.A.; Uppalapati, S.R.; Sanmiguel, J.C.; Zou, W.; Jensen, L.E. Interleukin-36beta provides protection against HSV-1 infection, but does not modulate initiation of adaptive immune responses. Sci. Rep. 2017, 7, 5799. [Google Scholar] [CrossRef] [PubMed]
- Gardner, J.K.; Herbst-Kralovetz, M.M. IL-36gamma induces a transient HSV-2 resistant environment that protects against genital disease and pathogenesis. Cytokine 2018, 111, 63–71. [Google Scholar] [CrossRef] [PubMed]





| Primer (Mouse) | Forward | Reverse |
|---|---|---|
| Actb | ATGTGGATCAGCAAGCAGGA | AAAGGGTGTAAAACGCAGCTC |
| TNFα | CTACCCCCAATGTGTCCGTC | GCCGTATTCATTGTCATACCAGG |
| IL-1β | TGAAGAAGAGCCCATCCTCTGT | GGGTGTGCCGTCTTTCATTAC |
| IL-6 | CCTCTCTGCAAGAGACTTCCATC | AGCCTCCGACTTGTGAAGTGGT |
| IL-36α | GCAAACAGTTCCAGTCACTAT | GGGTGTCTTTGATTGCTTCTT |
| IL-36β | TGCATGGATCCTCACAATC | GGCTATAAACCAGCCAGGATA |
| IL-36γ | CACAGAGTAACCCCAGTCAG | TTGGTCCTGCTTACCTTTCA |
| IL-36R | GCAGCAGATACGTGTGAGGAC | TTGGTAGCAGTTGTGGGCATT |
| IL-36Ra | GGGCACTATGCTTCCGAATG | CTTTGATTCCTGGCCCCCGA |
Publisher’s Note: MDPI stays neutral with regard to jurisdictional claims in published maps and institutional affiliations. |
© 2022 by the authors. Licensee MDPI, Basel, Switzerland. This article is an open access article distributed under the terms and conditions of the Creative Commons Attribution (CC BY) license (https://creativecommons.org/licenses/by/4.0/).
Share and Cite
Pelcastre-Rodriguez, C.G.; Vazquez-Sanchez, E.A.; Murrieta-Coxca, J.M.; Rodríguez-Martínez, S.; Cancino-Diaz, J.C.; Cancino-Diaz, M.E. MES SV40 Cells Are Sensitive to Lipopolysaccharide, Peptidoglycan, and Poly I:C Expressing IL-36 Cytokines. Int. J. Mol. Sci. 2022, 23, 11922. https://doi.org/10.3390/ijms231911922
Pelcastre-Rodriguez CG, Vazquez-Sanchez EA, Murrieta-Coxca JM, Rodríguez-Martínez S, Cancino-Diaz JC, Cancino-Diaz ME. MES SV40 Cells Are Sensitive to Lipopolysaccharide, Peptidoglycan, and Poly I:C Expressing IL-36 Cytokines. International Journal of Molecular Sciences. 2022; 23(19):11922. https://doi.org/10.3390/ijms231911922
Chicago/Turabian StylePelcastre-Rodriguez, Cesar G., Ernesto A. Vazquez-Sanchez, José M. Murrieta-Coxca, Sandra Rodríguez-Martínez, Juan C. Cancino-Diaz, and Mario E. Cancino-Diaz. 2022. "MES SV40 Cells Are Sensitive to Lipopolysaccharide, Peptidoglycan, and Poly I:C Expressing IL-36 Cytokines" International Journal of Molecular Sciences 23, no. 19: 11922. https://doi.org/10.3390/ijms231911922
APA StylePelcastre-Rodriguez, C. G., Vazquez-Sanchez, E. A., Murrieta-Coxca, J. M., Rodríguez-Martínez, S., Cancino-Diaz, J. C., & Cancino-Diaz, M. E. (2022). MES SV40 Cells Are Sensitive to Lipopolysaccharide, Peptidoglycan, and Poly I:C Expressing IL-36 Cytokines. International Journal of Molecular Sciences, 23(19), 11922. https://doi.org/10.3390/ijms231911922

