Mutant Ataxin-2 Expression in Aged Animals Aggravates Neuropathological Features Associated with Spinocerebellar Ataxia Type 2
Abstract
1. Introduction
2. Results
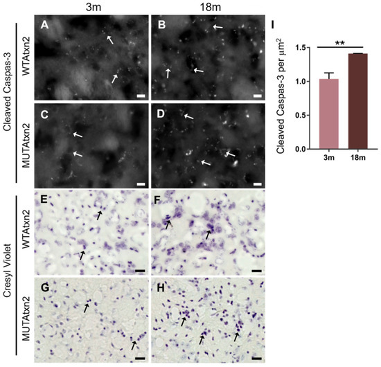
2.1. Aged Animals Display More Aggregates and Neurodegeneration Hallmarks upon Expression of Mutant Ataxin-2
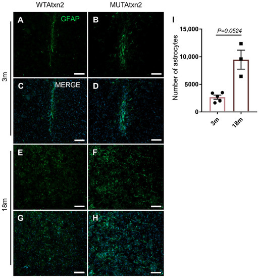
2.2. Aged Animals Displayed More Astrogliosis upon Injection of Mutant Ataxin-2
2.3. Specific Aging Hallmarks Are Altered upon MUTAtxn2 Expression
3. Discussion
4. Materials and Methods
4.1. Striatal Lentiviral SCA2 Mouse Model
4.2. Mouse Brain Tissue Processing
4.3. Cresyl Violet Staining
4.4. Immunohistochemical Procedures
4.5. Immunohistochemical Quantitative Analysis
4.6. Real-Time Quantitative PCR
4.7. Statistical Analysis
5. Conclusions
Author Contributions
Funding
Institutional Review Board Statement
Informed Consent Statement
Data Availability Statement
Acknowledgments
Conflicts of Interest
References
- Orozco, G.; Estrada, R.; Perry, T.L.; Araña, J.; Fernandez, R.; Gonzalez-Quevedo, A.; Galarraga, J.; Hansen, S. Dominantly inherited olivopontocerebellar atrophy from eastern Cuba: Clinical, neuropathological, and biochemical findings. J. Neurol. Sci. 1989, 93, 37–50. [Google Scholar] [CrossRef]
- Wadia, N.H.; Swami, R.K. A new form of heredo-familial spinocerebellar degeneration with slow eye movements (nine families). Brain 1971, 94, 359–374. [Google Scholar] [CrossRef]
- Imbert, G.; Saudou, F.; Yvert, G.; Devys, D.; Trottier, Y.; Garnier, J.-M.; Weber, C.; Mandel, J.-L.; Cancel-Tassin, G.; Abbas, N.; et al. Cloning of the gene for spinocerebellar ataxia 2 reveals a locus with high sensitivity to expanded CAG/glutamine repeats. Nat. Genet. 1996, 14, 285–291. [Google Scholar] [CrossRef]
- Sanpei, K.; Takano, H.; Igarashi, S.; Sato, T.; Oyake, M.; Sasaki, H.; Wakisaka, A.; Tashiro, K.; Ishida, Y.; Ikeuchi, T.; et al. Identification of the spinocerebellar ataxia type 2 gene using a direct identification of repeat expansion and cloning technique, DIRECT. Nat. Genet. 1996, 14, 277–284. [Google Scholar] [CrossRef]
- Fernandez, M.; McClain, M.E.; Martinez, R.A.; Snow, K.; Lipe, H.; Ravits, J.; Bird, T.D.; La Spada, A.R. Late-onset SCA2: 33 CAG repeats are sufficient to cause disease. Neurology 2000, 55, 569–572. [Google Scholar] [CrossRef]
- Seidel, K.; Siswanto, S.; Brunt, E.R.P.; Dunnen, W.D.; Korf, H.; Rueb, U. Brain pathology of spinocerebellar ataxias. Acta Neuropathol. 2012, 124, 1–21. [Google Scholar] [CrossRef]
- Afonso-Reis, R.; Afonso, I.; Nóbrega, C. Current Status of Gene Therapy Research in Polyglutamine Spinocerebellar Ataxias-PubMed. Int. J. Mol. Sci. 2021, 22, 4249. [Google Scholar] [CrossRef]
- Kiehl, T.-R.; Shibata, H.; Pulst, S.-M. The Ortholog of Human Ataxin-2 is Essential for Early Embryonic Patterning in C. elegans. J. Mol. Neurosci. 2000, 15, 231–242. [Google Scholar] [CrossRef]
- Nonhoff, U.; Ralser, M.; Welzel, F.; Piccini, I.; Balzereit, D.; Yaspo, M.-L.; Lehrach, H.; Krobitsch, S. Ataxin-2 Interacts with the DEAD/H-Box RNA Helicase DDX6 and Interferes with P-Bodies and Stress Granules. Mol. Biol. Cell 2007, 18, 1385–1396. [Google Scholar] [CrossRef]
- Paul, S.; Dansithong, W.; Figueroa, K.P.; Scoles, D.R.; Pulst, S.M. Staufen1 links RNA stress granules and autophagy in a model of neurodegeneration. Nat. Commun. 2018, 9, 3648. [Google Scholar] [CrossRef]
- Ralser, M.; Albrecht, M.; Nonhoff, U.; Lengauer, T.; Lehrach, H.; Krobitsch, S. An Integrative Approach to Gain Insights into the Cellular Function of Human Ataxin-2. J. Mol. Biol. 2005, 346, 203–214. [Google Scholar] [CrossRef]
- Shibata, H.; Huynh, D.P.; Pulst, S.-M. A novel protein with RNA-binding motifs interacts with ataxin-2. Hum. Mol. Genet. 2000, 9, 1303–1313. [Google Scholar] [CrossRef]
- Inagaki, H.; Hosoda, N.; Tsuiji, H.; Hoshino, S.-I. Direct evidence that Ataxin-2 is a translational activator mediating cytoplasmic polyadenylation. J. Biol. Chem. 2020, 295, 15810–15825. [Google Scholar] [CrossRef]
- Nóbrega, C.; Carmo-Silva, S.; Albuquerque, D.; Vasconcelos-Ferreira, A.; Vijayakumar, U.-G.; Mendonça, L.; Hirai, H.; De Almeida, L.P. Re-establishing ataxin-2 downregulates translation of mutant ataxin-3 and alleviates Machado–Joseph disease. Brain 2015, 138, 3537–3554. [Google Scholar] [CrossRef] [PubMed]
- Lastres-Becker, I.; Brodesser, S.; Lütjohann, D.; Azizov, M.; Buchmann, J.; Hintermann, E.; Sandhoff, K.; Schürmann, A.; Nowock, J.; Auburger, G. Insulin receptor and lipid metabolism pathology in ataxin-2 knock-out mice. Hum. Mol. Genet. 2008, 17, 1465–1481. [Google Scholar] [CrossRef] [PubMed]
- Dansithong, W.; Paul, S.; Figueroa, K.P.; Rinehart, M.D.; Wiest, S.; Pflieger, L.; Scoles, D.R.; Pulst, S.M. Ataxin-2 Regulates RGS8 Translation in a New BAC-SCA2 Transgenic Mouse Model. PLoS Genet. 2015, 11, e1005182. [Google Scholar] [CrossRef] [PubMed]
- Liu, J.; Tang, T.-S.; Tu, H.; Nelson, O.; Herndon, E.; Huynh, D.P.; Pulst, S.M.; Bezprozvanny, I. Deranged Calcium Signaling and Neurodegeneration in Spinocerebellar Ataxia Type 2. J. Neurosci. 2009, 29, 9148–9162. [Google Scholar] [CrossRef]
- Nonis, D.; Schmidt, M.H.; Van De Loo, S.; Eich, F.; Dikic, I.; Nowock, J.; Auburger, G. Ataxin-2 associates with the endocytosis complex and affects EGF receptor trafficking. Cell. Signal. 2008, 20, 1725–1739. [Google Scholar] [CrossRef]
- Ralser, M.; Nonhoff, U.; Albrecht, M.; Lengauer, T.; Wanker, E.E.; Lehrach, H.; Krobitsch, S. Ataxin-2 and huntingtin interact with endophilin-A complexes to function in plastin-associated pathways. Hum. Mol. Genet. 2005, 14, 2893–2909. [Google Scholar] [CrossRef]
- Scoles, D.R.; Pulst, S.M. Spinocerebellar Ataxia Type 2. In Polyglutamine Disorders; Nóbrega, C., de Almeida, L.P., Eds.; Springer International Publishing: Cham, Switzerland, 2018; pp. 175–195. ISBN 978-3-319-71779-1. [Google Scholar]
- Huynh, D.P.; Figueroa, K.P.; Hoang, N.; Pulst, S.-M. Nuclear localization or inclusion body formation of ataxin-2 are not necessary for SCA2 pathogenesis in mouse or human. Nat. Genet. 2000, 26, 44–50. [Google Scholar] [CrossRef]
- Dodig, S.; Čepelak, I.; Pavić, I. Hallmarks of senescence and aging. Biochem. Med. 2019, 29, 483–497. [Google Scholar] [CrossRef]
- Kirkwood, T.B.L. Understanding the Odd Science of Aging. Cell 2005, 120, 437–447. [Google Scholar] [CrossRef]
- Hou, Y.; Dan, X.; Babbar, M.; Wei, Y.; Hasselbalch, S.G.; Croteau, D.L.; Bohr, V.A. Ageing as a risk factor for neurodegenerative disease. Nat. Rev. Neurol. 2019, 15, 565–581. [Google Scholar] [CrossRef]
- López-Otín, C.; Blasco, M.A.; Partridge, L.; Serrano, M.; Kroemer, G. The Hallmarks of Aging. Cell 2013, 153, 1194–1217. [Google Scholar] [CrossRef] [PubMed]
- Mattson, M.P.; Arumugam, T.V. Hallmarks of Brain Aging: Adaptive and Pathological Modification by Metabolic States. Cell Metab. 2018, 27, 1176–1199. [Google Scholar] [CrossRef]
- Alves-Cruzeiro, J.M.D.C.; Mendonça, L.; de Almeida, L.P.; Nóbrega, C. Motor Dysfunctions and Neuropathology in Mouse Models of Spinocerebellar Ataxia Type 2: A Comprehensive Review. Front. Neurosci. 2016, 10, 572. [Google Scholar] [CrossRef]
- Sparks, D.; Hunsaker, J.C.; Scheff, S.W.; Kryscio, R.J.; Henson, J.L.; Markesbery, W.R. Cortical senile plaques in coronary artery disease, aging and Alzheimer’s disease. Neurobiol. Aging 1990, 11, 601–607. [Google Scholar] [CrossRef]
- Drayer, B.P. Imaging of the aging brain. Part I. Normal findings. Radiology 1988, 166, 785–796. [Google Scholar] [CrossRef]
- Jack, C.R.; Petersen, R.C.; Xu, Y.C.; Waring, S.C.; O’Brien, P.C.; Tangalos, E.G.; Smith, G.E.; Ivnik, R.J.; Kokmen, E. Medial temporal atrophy on MRI in normal aging and very mild Alzheimer’s disease. Neurology 1997, 49, 786–794. [Google Scholar] [CrossRef]
- Du Montcel, S.T.; Durr, A.; Bauer, P.; Figueroa, K.P.; Ichikawa, Y.; Brussino, A.; Forlani, S.; Rakowicz, M.; Schöls, L.; Mariotti, C.; et al. Modulation of the age at onset in spinocerebellar ataxia by CAG tracts in various genes. Brain 2014, 137, 2444–2455. [Google Scholar] [CrossRef]
- Marcelo, A.; Afonso, I.T.; Afonso-Reis, R.; Brito, D.V.C.; Costa, R.G.; Rosa, A.; Alves-Cruzeiro, J.; Ferreira, B.; Henriques, C.; Nobre, R.J.; et al. Autophagy in Spinocerebellar ataxia type 2, a dysregulated pathway, and a target for therapy. Cell Death Dis. 2021, 12, 1117. [Google Scholar] [CrossRef]
- Machiela, E.; Southwell, A.L. Biological Aging and the Cellular Pathogenesis of Huntington’s Disease. J. Huntington’s Dis. 2020, 9, 115–128. [Google Scholar] [CrossRef] [PubMed]
- Sofroniew, M.V. Molecular dissection of reactive astrogliosis and glial scar formation. Trends Neurosci. 2009, 32, 638–647. [Google Scholar] [CrossRef] [PubMed]
- Nascimento-Ferreira, I.; Nóbrega, C.; Vasconcelos-Ferreira, A.; Onofre, I.; Albuquerque, D.; Aveleira, C.; Hirai, H.; Déglon, N.; De Almeida, L.P. Beclin 1 mitigates motor and neuropathological deficits in genetic mouse models of Machado–Joseph disease. Brain 2013, 136, 2173–2188. [Google Scholar] [CrossRef] [PubMed]
- Nóbrega, C.; Mendonça, L.; Marcelo, A.; Lamazière, A.; Tomé, S.; Despres, G.; Matos, C.A.; Mechmet, F.; Langui, D.; Dunnen, W.D.; et al. Restoring brain cholesterol turnover improves autophagy and has therapeutic potential in mouse models of spinocerebellar ataxia. Acta Neuropathol. 2019, 138, 837–858. [Google Scholar] [CrossRef]
- Marcelo, A.; Brito, F.; Silva, S.C.; Matos, C.; Alves-Cruzeiro, J.; Vasconcelos-Ferreira, A.; Koppenol, R.; Mendonça, L.; de Almeida, L.P.; Nóbrega, C. Cordycepin activates autophagy through AMPK phosphorylation to reduce abnormalities in Machado–Joseph disease models. Hum. Mol. Genet. 2019, 28, 51–63. [Google Scholar] [CrossRef]
- Tonoki, A.; Kuranaga, E.; Ito, N.; Nekooki-Machida, Y.; Tanaka, M.; Miura, M. Aging causes distinct characteristics of polyglutamine amyloids in vivo. Genes Cells 2011, 16, 557–564. [Google Scholar] [CrossRef] [PubMed]
- Huang, C.; Wagner-Valladolid, S.; Stephens, A.D.; Jung, R.; Poudel, C.; Sinnige, T.; Lechler, M.C.; Schlörit, N.; Lu, M.; Laine, R.F.; et al. Intrinsically aggregation-prone proteins form amyloid-like aggregates and contribute to tissue aging in Caenorhabditis elegans. eLife 2019, 8, e43059. [Google Scholar] [CrossRef]
- Groh, N.; Bühler, A.; Huang, C.; Li, K.W.; Van Nierop, P.; Smit, A.B.; Fändrich, M.; Baumann, F.; David, D.C. Age-Dependent Protein Aggregation Initiates Amyloid-β Aggregation. Front. Aging Neurosci. 2017, 9, 138. [Google Scholar] [CrossRef] [PubMed]
- Phatnani, H.; Maniatis, T. Astrocytes in neurodegenerative disease. Cold Spring Harb. Perspect. Biol. 2015, 7, a020628. [Google Scholar] [CrossRef]
- Zahn, J.M.; Poosala, S.; Owen, A.B.; Ingram, D.K.; Lustig, A.; Carter, A.; Weeraratna, A.T.; Taub, D.D.; Gorospe, M.; Mazan-Mamczarz, K.; et al. AGEMAP: A Gene Expression Database for Aging in Mice. PLoS Genet. 2007, 3, e201. [Google Scholar] [CrossRef]
- Estrada, R.; Galarraga, J.; Orozco, G.; Nodarse, A.; Auburger, G. Spinocerebellar ataxia 2 (SCA2): Morphometric analyses in 11 autopsies. Acta Neuropathol. 1999, 97, 306–310. [Google Scholar] [CrossRef]
- Varrone, A.; Salvatore, E.; De Michele, G.; Barone, P.; Sansone, V.; Pellecchia, M.T.; Castaldo, I.; Coppola, G.; Brunetti, A.; Salvatore, M.; et al. Reduced striatal [123I]FP-CIT binding in SCA2 patients without parkinsonism. Ann. Neurol. 2004, 55, 426–430. [Google Scholar] [CrossRef]
- Pang, J.T.; Giunti, P.; Chamberlain, S.; An, S.F.; Vitaliani, R.; Scaravilli, T.; Martinian, L.; Wood, N.; Scaravilli, F.; Ansorge, O. Neuronal intranuclear inclusions in SCA2: A genetic, morphological and immunohistochemical study of two cases. Brain 2002, 125, 656–663. [Google Scholar] [CrossRef]
- Nóbrega, C.; Nascimento-Ferreira, I.; Onofre, I.; Albuquerque, D.; Conceição, M.; Déglon, N.; de Almeida, L.P. Overexpression of Mutant Ataxin-3 in Mouse Cerebellum Induces Ataxia and Cerebellar Neuropathology. Cerebellum 2013, 12, 441–455. [Google Scholar] [CrossRef]
- Nóbrega, C.; Nascimento-Ferreira, I.; Onofre, I.; Albuquerque, D.; Déglon, N.; de Almeida, L.P. RNA Interference Mitigates Motor and Neuropathological Deficits in a Cerebellar Mouse Model of Machado-Joseph Disease. PLoS ONE 2014, 9, e100086. [Google Scholar] [CrossRef]





| Primary Ab | Brand | Ref | IHC |
| mouse anti-ataxin-2 | BD Biosciences | 611378 | 1:1000 |
| rabbit anti-DARPP-32 | Merk Millipore | AB10518 | 1:1000 |
| mouse anti-GFAP | Biolegend | 644702 | 1:1000 |
| rabbit anti-cleaved caspase-3 (Asp175) | Cell Signaling | 9661 | 1:1000 |
| Secondary Ab | |||
| Alexa anti-mouse 488 | Invitrogen | A11001 | 1:200 |
| Alexa anti-mouse 594 | Invitrogen | A11005 | 1:200 |
| Alexa anti-rabbit 594 | Invitrogen | A11012 | 1:200 |
| Biotinylated anti-Mouse | Vector Laboratories | BA-9200 | 1:200 |
| Biotinylated anti-Rabbit | Vector Laboratories | BA-1000 | 1:200 |
| Primers | Brand | Fw Sequence | Rv Sequence | Dilution |
|---|---|---|---|---|
| HPRT | Qiagen | No sequence available from the company | No sequence available from the company | 1:10/1:20 |
| ATXN2 | Qiagen | No sequence available from the company | No sequence available from the company | 1:10 |
| GAPDH | Invitrogen | TTTACTGGCAACATCAACAG | GAATTTCTTAAACGGGAGGC | 1:10 |
| LC-3b | Invitrogen | GACGGCTTCCTGTACATGGTTT | TGGAGTCTTACACAGCCATTGC | 1:20 |
| Beclin-1 | Invitrogen | TTTTCTGGACTGTGTGCAGC | GCTTTTGTCCACTGCTCCTC | 1:20 |
| p62 | Invitrogen | ATGCTGTCCATGGGTTTCTC | GGTGGAGGGTGCTTTGAATA | 1:20 |
| PGC-1α | Invitrogen | AAACTTGCTAGCGGTCCTCA | TGGCTGGTGCCAGTAAGAG | 1:10 |
| TFAM | Invitrogen | CCTTCGATTTTCCACAGAACA | GCTCACAGCTTCTTTGTATGCTT | 1:10 |
| VGLUT2 | Invitrogen | TGCTACCTCACAGGAGAATGGA | GCGCACCTTCTTGCACAAAT | 1:10 |
| PSD95 | Invitrogen | GACGCCAGCGACGAAGAG | CTCGACCCGCCGTTTG | 1:10 |
| mTOR | Invitrogen | TCCTGCGCAAGATGCTCATC | TGTGCTCCAGCTCTGTCAGGA | 1:10 |
Publisher’s Note: MDPI stays neutral with regard to jurisdictional claims in published maps and institutional affiliations. |
© 2022 by the authors. Licensee MDPI, Basel, Switzerland. This article is an open access article distributed under the terms and conditions of the Creative Commons Attribution (CC BY) license (https://creativecommons.org/licenses/by/4.0/).
Share and Cite
Afonso, I.T.; Lima, P.; Conceição, A.; Matos, C.A.; Nóbrega, C. Mutant Ataxin-2 Expression in Aged Animals Aggravates Neuropathological Features Associated with Spinocerebellar Ataxia Type 2. Int. J. Mol. Sci. 2022, 23, 11896. https://doi.org/10.3390/ijms231911896
Afonso IT, Lima P, Conceição A, Matos CA, Nóbrega C. Mutant Ataxin-2 Expression in Aged Animals Aggravates Neuropathological Features Associated with Spinocerebellar Ataxia Type 2. International Journal of Molecular Sciences. 2022; 23(19):11896. https://doi.org/10.3390/ijms231911896
Chicago/Turabian StyleAfonso, Inês T., Patrícia Lima, André Conceição, Carlos A. Matos, and Clévio Nóbrega. 2022. "Mutant Ataxin-2 Expression in Aged Animals Aggravates Neuropathological Features Associated with Spinocerebellar Ataxia Type 2" International Journal of Molecular Sciences 23, no. 19: 11896. https://doi.org/10.3390/ijms231911896
APA StyleAfonso, I. T., Lima, P., Conceição, A., Matos, C. A., & Nóbrega, C. (2022). Mutant Ataxin-2 Expression in Aged Animals Aggravates Neuropathological Features Associated with Spinocerebellar Ataxia Type 2. International Journal of Molecular Sciences, 23(19), 11896. https://doi.org/10.3390/ijms231911896

