The Hippo–Yki Signaling Pathway Positively Regulates Immune Response against Vibrio Infection in Shrimp
Abstract
1. Introduction
2. Results
2.1. Expression Profiles of Hippo Signaling Components
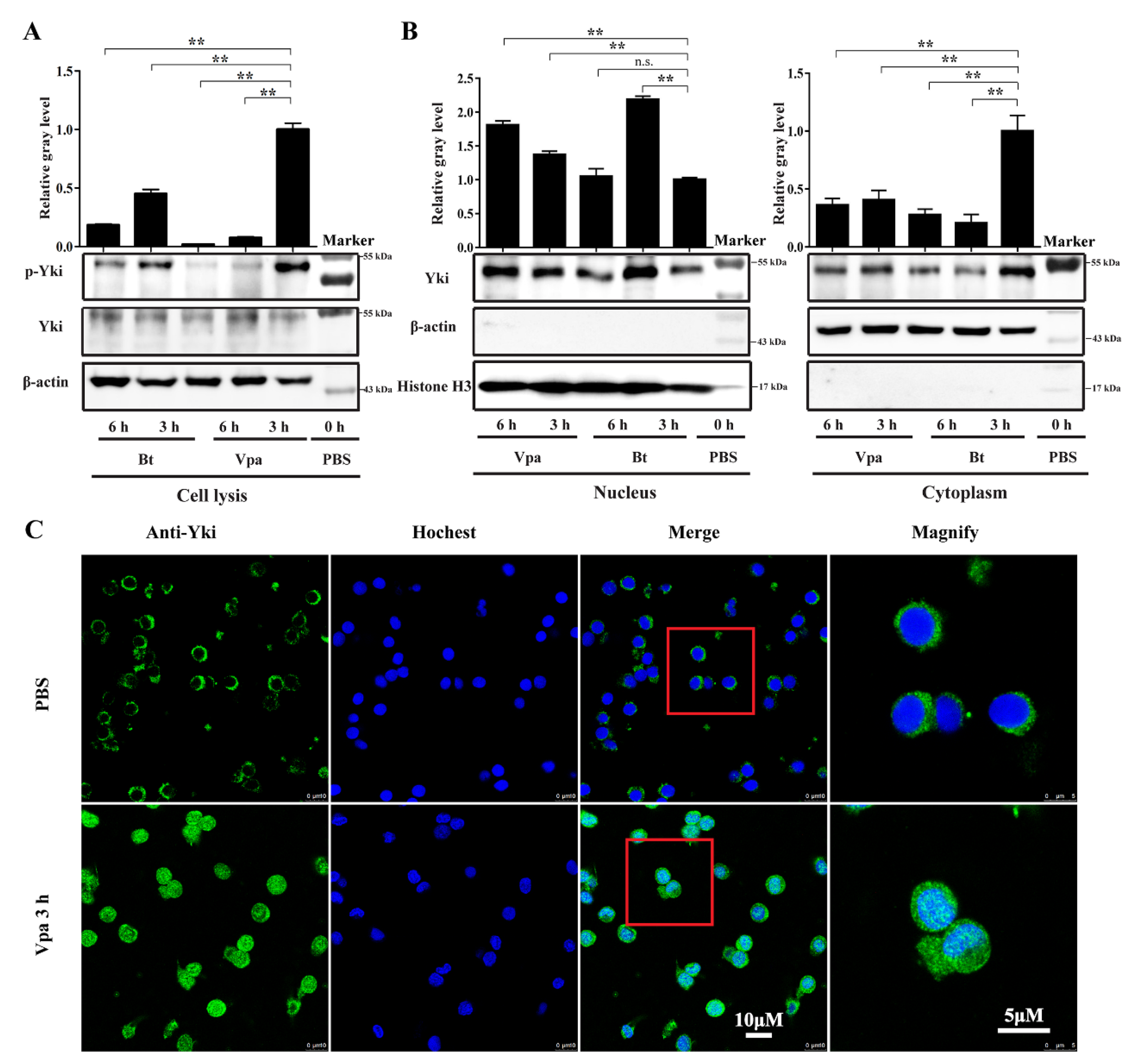
2.2. Activation of Yki upon Bacterial Infection
2.3. Regulatory Relationship between Hippo Signaling and Immune Signaling Pathways
2.4. The Regulation of Hemocyte Phagocytosis by Hippo Signaling
2.5. The Implication of Hippo–Yki Pathway in Antibacterial Response
3. Discussion
4. Materials and Methods
4.1. Animal and Pathogens
4.2. qPCR
4.3. Western Blot
4.4. Immunofluorescence
4.5. Dual-Luciferase Reporter Assays
4.6. Shrimp Challenge
4.7. Phagocytic Activity Analysis
4.8. Statistical Analysis
Supplementary Materials
Author Contributions
Funding
Institutional Review Board Statement
Informed Consent Statement
Conflicts of Interest
References
- Sudol, M. Yes-associated protein (YAP65) is a proline-rich phosphoprotein that binds to the SH3 domain of the Yes proto-oncogene product. Oncogene 1994, 9, 2145–2152. [Google Scholar]
 - Piccolo, S.; Dupont, S.; Cordenonsi, M. The biology of YAP/TAZ: Hippo signaling and beyond. Physiol. Rev. 2014, 94, 1287–1312. [Google Scholar] [CrossRef]
 - Bin, Z.; Qun-Ying, L.; Kun-Liang, G. The Hippo–YAP pathway: New connections between regulation of organ size and cancer. Curr. Opin. Cell Biol. 2008, 20, 638–646. [Google Scholar]
 - Creasy, C.L.; Ambrose, D.M.; Chernoff, J. The Ste20-like protein kinase, Mst1, dimerizes and contains an inhibitory domain. J. Biol. Chem. 1996, 271, 21049–21053. [Google Scholar] [CrossRef] [PubMed]
 - Jianbin, H.; Shian, W.; Jose, B.; Krista, M.; Duojia, P. The Hippo Signaling Pathway Coordinately Regulates Cell Proliferation and Apoptosis by Inactivating Yorkie, the Drosophila Homolog of YAP. Cell 2005, 122, 421–434. [Google Scholar]
 - Yang, X.; Li, D.M.; Chen, W.; Xu, T. Human homologue of Drosophila lats, LATS1, negatively regulate growth by inducing G(2)/M arrest or apoptosis. Oncogene 2001, 20, 6516–6523. [Google Scholar] [CrossRef]
 - Lei, Z.; Fangfang, R.; Qing, Z.; Yongbin, C.; Bing, W.; Jin, J. The TEAD/TEF Family of Transcription Factor Scalloped Mediates Hippo Signaling in Organ Size Control. Dev. Cell 2008, 14, 377–387. [Google Scholar]
 - Barry, J.T.; Stephen, M.C. The Hippo Pathway Regulates the bantam microRNA to Control Cell Proliferation and Apoptosis in Drosophila. Cell 2006, 126, 674–767. [Google Scholar]
 - Pantalacci, S.; Tapon, N.; Léopold, P. The Salvador partner Hippo promotes apoptosis and cell-cycle exit in Drosophila. Nat. Cell Biol. 2003, 5, 921–927. [Google Scholar] [CrossRef] [PubMed]
 - Ikmi, A.; Gaertner, B.; Seidel, C.; Srivastava, M.; Zeitlinger, J.; Gibson, M.C. Molecular evolution of the Yap/Yorkie proto-oncogene and elucidation of its core transcriptional program. Mol. Biol. Evol. 2014, 31, 1375–1390. [Google Scholar] [CrossRef] [PubMed]
 - Matthaios, D.; Tolia, M.; Mauri, D.; Kamposioras, K.; Karamouzis, M. YAP/Hippo Pathway and Cancer Immunity: It Takes Two to Tango. Biomedicines 2021, 9, 1949. [Google Scholar] [CrossRef]
 - Wang, S.; Zhou, L.; Ling, L.; Meng, X.; Chu, F.; Zhang, S.; Zhou, F. The Crosstalk Between Hippo-YAP Pathway and Innate Immunity. Front. Immunol. 2020, 11, 323. [Google Scholar] [CrossRef]
 - White, S.M.; Murakami, S.; Yi, C. The complex entanglement of Hippo-Yap/Taz signaling in tumor immunity. Oncogene 2019, 38, 2899–2909. [Google Scholar] [CrossRef]
 - Deng, Y.; Lu, J.; Li, W.; Wu, A.; Zhang, X.; Tong, W.; Ho, K.K.; Qin, L.; Song, H.; Mak, K.K. Reciprocal inhibition of YAP/TAZ and NF-κB regulates osteoarthritic cartilage degradation. Nat. Commun. 2018, 9, 4564. [Google Scholar] [CrossRef] [PubMed]
 - Cunningham, R.; Hansen, C.G. The Hippo pathway in cancer: YAP/TAZ and TEAD as therapeutic targets in cancer. Clin. Sci. 2022, 136, 197–222. [Google Scholar] [CrossRef]
 - Han, H.; Yang, B.; Nakaoka, H.J.; Yang, J.; Zhao, Y.; Le Nguyen, K.; Bishara, A.T.; Mandalia, T.K.; Wang, W. Hippo signaling dysfunction induces cancer cell addiction to YAP. Oncogene 2018, 37, 6414–6424. [Google Scholar] [CrossRef] [PubMed]
 - Ahmed, A.A.; Mohamed, A.D.; Gener, M.; Li, W.; Taboada, E. YAP and the Hippo pathway in pediatric cancer. Mol. Cell. Oncol. 2017, 4, e1295127. [Google Scholar] [CrossRef] [PubMed]
 - Tang, K.M.; Chen, W.; Tang, Z.H.; Yu, X.Y.; Zhu, W.Q.; Zhang, S.M.; Qiu, J. Role of the Hippo-YAP/NF-κB signaling pathway crosstalk in regulating biological behaviors of macrophages under titanium ion exposure. J. Appl. Toxicol. JAT 2020, 41, 561–571. [Google Scholar] [CrossRef]
 - Yeung, Y.T.; Aziz, F.; Guerrero-Castilla, A.; Arguelles, S. Signaling Pathways in Inflammation and Anti-inflammatory Therapies. Curr. Pharm. Des. 2018, 24, 1449–1484. [Google Scholar] [CrossRef]
 - Feng, R.; Gong, J.; Wu, L.; Wang, L.; Zhang, B.; Liang, G.; Zheng, H.; Xiao, H. MAPK and Hippo signaling pathways crosstalk via the RAF-1/MST-2 interaction in malignant melanoma. Oncol. Rep. 2017, 38, 1199–1205. [Google Scholar] [CrossRef]
 - Daranee, S.; Davis, A.D. Pond production of Pacific white shrimp (Litopenaeus vannamei) fed high levels of soybean meal in various combinations. Aquaculture 2011, 319, 141–149. [Google Scholar]
 - Li, F.; Xiang, J. Signaling pathways regulating innate immune responses in shrimp. Fish Shellfish Immunol. 2013, 34, 973–980. [Google Scholar] [CrossRef] [PubMed]
 - Li, C.; Wang, S.; He, J. The Two NF-kappaB Pathways Regulating Bacterial and WSSV Infection of Shrimp. Front Immunol 2019, 10, 1785. [Google Scholar] [CrossRef]
 - Sudheesh, P.S.; Xu, H.S. Pathogenicity of Vibrio parahaemolyticus in tiger prawn Penaeus monodon Fabricius: Possible role of extracellular proteases. Aquaculture 2001, 196, 37–46. [Google Scholar] [CrossRef]
 - Lai, H.C.; Ng, T.H.; Ando, M.; Lee, C.T.; Chen, I.T.; Chuang, J.C.; Mavichak, R.; Chang, S.H.; Yeh, M.D.; Chiang, Y.A.; et al. Pathogenesis of acute hepatopancreatic necrosis disease (AHPND) in shrimp. Fish Shellfish Immunol. 2015, 47, 1006–1014. [Google Scholar] [CrossRef]
 - Gao, X.; Zhang, X.; Lin, L.; Yao, D.; Sun, J.; Du, X.; Li, X.; Zhang, Y. Passive Immune-Protection of Litopenaeus vannamei against Vibrio harveyi and Vibrio parahaemolyticus Infections with Anti-Vibrio Egg Yolk (IgY)-Encapsulated Feed. Int. J. Mol. Sci. 2016, 17, 723. [Google Scholar] [CrossRef]
 - Johnson, R.; Halder, G. The two faces of Hippo: Targeting the Hippo pathway for regenerative medicine and cancer treatment. Nat. Rev. Drug Discov. 2014, 13, 63–79. [Google Scholar] [CrossRef]
 - Dubey, S.K.; Tapadia, M.G. Yorkie Regulates Neurodegeneration Through Canonical Pathway and Innate Immune Response. Mol. Neurobiol. 2018, 55, 1193–1207. [Google Scholar] [CrossRef] [PubMed]
 - Liu, B.; Zheng, Y.; Yin, F.; Yu, J.; Silverman, N.; Pan, D. Toll Receptor-Mediated Hippo Signaling Controls Innate Immunity in Drosophila. Cell 2016, 164, 406–419. [Google Scholar] [CrossRef] [PubMed]
 - Wang, X.W.; Gao, J.; Xu, Y.H.; Xu, J.D.; Fan, Z.X.; Zhao, X.F.; Wang, J.X. Novel Pattern Recognition Receptor Protects Shrimp by Preventing Bacterial Colonization and Promoting Phagocytosis. J. Immunol. 2017, 198, 3045–3057. [Google Scholar] [CrossRef] [PubMed]
 - Zhang, Z.; Li, R.; Aweya, J.J.; Wang, F.; Zhong, M.; Zhang, Y. Identification and characterization of glycosylation sites on Litopenaeus vannamei hemocyanin. FEBS Lett. 2019, 593, 820–830. [Google Scholar] [CrossRef]
 - De Los, S.M.; Sanchez-Salgado, J.L.; Pereyra, A.; Zenteno, E.; Vibanco-Perez, N.; Ramos-Clamont, M.G.; Soto-Rodriguez, S.A. The Vibrio parahaemolyticus subunit toxin PirB(vp) recognizes glycoproteins on the epithelium of the Penaeus vannamei hepatopancreas. Comp. Biochem. Physiol. B Biochem. Mol. Biol. 2022, 257, 110673. [Google Scholar] [CrossRef]
 - Luangtrakul, W.; Boonchuen, P.; Jaree, P.; Kumar, R.; Wang, H.C.; Somboonwiwat, K. Cytotoxicity of Vibrio parahaemolyticus AHPND toxin on shrimp hemocytes, a newly identified target tissue, involves binding of toxin to aminopeptidase N1 receptor. PLoS Pathog. 2021, 17, e1009463. [Google Scholar] [CrossRef]
 - Li, C.; Chen, Y.; Weng, S.; Li, S.; Zuo, H.; Yu, X.; Li, H.; He, J.; Xu, X. Presence of Tube isoforms in Litopenaeus vannamei suggests various regulatory patterns of signal transduction in invertebrate NF-kappaB pathway. Dev. Comp. Immunol. 2014, 42, 174–185. [Google Scholar] [CrossRef] [PubMed]
 - Gao, J.; Zuo, H.; Yang, L.; He, J.H.; Niu, S.; Weng, S.; He, J.; Xu, X. Long-term influence of cyanobacterial bloom on the immune system of Litopenaeus vannamei. Fish Shellfish Immunol. 2017, 61, 79–85. [Google Scholar] [CrossRef] [PubMed]
 - Zuo, H.; Yuan, J.; Chen, Y.; Li, S.; Su, Z.; Wei, E.; Li, C.; Weng, S.; Xu, X.; He, J. A MicroRNA-Mediated Positive Feedback Regulatory Loop of the NF-kappaB Pathway in Litopenaeus vannamei. J. Immunol. 2016, 196, 3842–3853. [Google Scholar] [CrossRef]
 - Zhang, X.; Yuan, J.; Sun, Y.; Li, S.; Gao, Y.; Yu, Y.; Liu, C.; Wang, Q.; Lv, X.; Zhang, X.; et al. Penaeid shrimp genome provides insights into benthic adaptation and frequent molting. Nat. Commun. 2019, 10, 356. [Google Scholar] [CrossRef]
 - Zuo, H.; Yuan, J.; Niu, S.; Yang, L.; Weng, S.; He, J.; Xu, X. A molting-inhibiting hormone-like protein from Pacific white shrimp Litopenaeus vannamei is involved in immune responses. Fish Shellfish Immunol. 2018, 72, 544–551. [Google Scholar] [CrossRef] [PubMed]
 - Yang, L.; Luo, M.; He, J.; Zuo, H.; Weng, S.; He, J.; Xu, X. A JAK-STAT pathway target gene encoding a single WAP domain (SWD)-containing protein from Litopenaeus vannamei. Fish Shellfish Immunol. 2019, 89, 555–563. [Google Scholar] [CrossRef] [PubMed]
 





Publisher’s Note: MDPI stays neutral with regard to jurisdictional claims in published maps and institutional affiliations.  | 
© 2022 by the authors. Licensee MDPI, Basel, Switzerland. This article is an open access article distributed under the terms and conditions of the Creative Commons Attribution (CC BY) license (https://creativecommons.org/licenses/by/4.0/).
Share and Cite
Yang, L.; Wang, Z.-A.; Geng, R.; Niu, S.; Zuo, H.; Guo, Z.; Weng, S.; He, J.; Xu, X. The Hippo–Yki Signaling Pathway Positively Regulates Immune Response against Vibrio Infection in Shrimp. Int. J. Mol. Sci. 2022, 23, 11897. https://doi.org/10.3390/ijms231911897
Yang L, Wang Z-A, Geng R, Niu S, Zuo H, Guo Z, Weng S, He J, Xu X. The Hippo–Yki Signaling Pathway Positively Regulates Immune Response against Vibrio Infection in Shrimp. International Journal of Molecular Sciences. 2022; 23(19):11897. https://doi.org/10.3390/ijms231911897
Chicago/Turabian StyleYang, Linwei, Zi-Ang Wang, Ran Geng, Shengwen Niu, Hongliang Zuo, Zhixun Guo, Shaoping Weng, Jianguo He, and Xiaopeng Xu. 2022. "The Hippo–Yki Signaling Pathway Positively Regulates Immune Response against Vibrio Infection in Shrimp" International Journal of Molecular Sciences 23, no. 19: 11897. https://doi.org/10.3390/ijms231911897
APA StyleYang, L., Wang, Z.-A., Geng, R., Niu, S., Zuo, H., Guo, Z., Weng, S., He, J., & Xu, X. (2022). The Hippo–Yki Signaling Pathway Positively Regulates Immune Response against Vibrio Infection in Shrimp. International Journal of Molecular Sciences, 23(19), 11897. https://doi.org/10.3390/ijms231911897
        
