Effects of Dietary Koumine on Growth Performance, Intestinal Morphology, Microbiota, and Intestinal Transcriptional Responses of Cyprinus carpio
Abstract
1. Introduction
2. Results
2.1. Growth Performance and Intestine Histological Analysis
2.2. Effect of KM on the Intestinal Microflora of C. carpio
2.3. Intestine Antioxidant Indicators
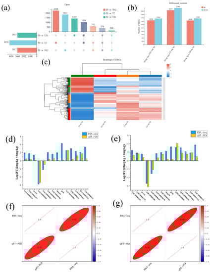
2.4. Transcriptome Sequencing and Verification
2.5. Identification and Functional Annotation of DEGs
2.6. Expression of Genes Related to Cell Proliferation
3. Discussion
3.1. KM Improvement of Growth Performance
3.2. KM Enhancement of C. carpio Intestinal Flora
3.3. KM Protected C. carpio Intestinal Cells from Oxidative Damage
3.4. Analysis of Cell Proliferation Process by KM
4. Materials and Methods
4.1. Experimental Diets
4.2. Experimental Fish and Culture Conditions
4.3. Sample Collection and Measurement
4.4. Growth Performance and Intestine Histological Processing
4.5. DNA Extraction, 16S rRNA Gene Sequencing and Data Processing
4.6. Sample Biochemical Parameters Assay
4.7. Intestine Transcriptome Analysis
4.7.1. RNA Extraction, Library Construction and Sequencing
4.7.2. Quality Control and Assembly of the Transcriptome
4.7.3. DEG Analysis and Functional Annotation
4.8. Analysis of Target Gene Expression
4.9. Statistical Analysis
5. Conclusions
Supplementary Materials
Author Contributions
Funding
Institutional Review Board Statement
Informed Consent Statement
Data Availability Statement
Acknowledgments
Conflicts of Interest
Abbreviations
| GEB | Gelsemium elegans Benth |
| KM | koumine |
| C. carpio | Cyprinus carpio |
| MAPK | mitogen-activated protein kinase |
| PPRK | PI3 kinase/mTOR signaling |
| TGF-β1 | transforming growth factor β1 |
| Smad | small mother against decapentaplegic |
| JNK | jun N-terminal kinase |
| ERK | extracellular signal-regulated kinase |
| Jak/Stat | janus kinases and signal transducers and activators of transcription |
| AMP | α-helical antimicrobial peptides |
| MS-222 | tricaine methanesulfonate |
| CF | condition factor |
| WG | weight gain |
| VSI | viscerosomatic index |
| HSI | hepatosomatic index |
| H & E | haematoxylin and eosin |
| RDA | redundancy analysis |
| CRCs | colorectal cancer cells |
| tgfbr1 | transforming growth factor beta receptor type 1 |
| acvr1l | activin receptor type 1 |
| rreb-1 | ras response element binding protein 1 |
| stat5b | signal transducer and activator of transcription 5B |
| smad4 | SMAD family member 4 |
| c-fos | c-Fos induced growth factor |
| cbp | CREB-binding protein |
References
- Ye, Q.; Feng, Y.; Wang, Z.; Zhou, A.; Xie, S.; Zhang, Y.; Xiang, Q.; Song, E.; Zou, J. Effects of dietary Gelsemium elegans alkaloids on growth performance, immune responses and disease resistance of Megalobrama amblycephala. Fish Shellfish Immunol. 2019, 91, 29–39. [Google Scholar] [CrossRef] [PubMed]
- Mohan, K.; Ravichandran, S.; Muralisankar, T.; Uthayakumar, V.; Chandirasekar, R.; Seedevi, P.; Abirami, R.G.; Rajan, D.K. Application of marine-derived polysaccharides as immunostimulants in aquaculture: A review of current knowledge and further perspectives. Fish Shellfish Immunol. 2019, 86, 1177–1193. [Google Scholar] [CrossRef] [PubMed]
- Zhou, Y.; Guo, M.; Li, Y.; Zhang, Y.; Xu, W.; Zhao, D.; Chen, Y.; Zuo, A.; Qu, F.; Tang, J.; et al. Effects of Ghrelin on intestinal cell proliferation, the expression of protein absorption and metabolism factors in juvenile grass carp (Ctenopharyngodon idella). Aquac. Rep. 2022, 22, 100928. [Google Scholar] [CrossRef]
- Wu, Z.-H.; Su, Y.; Luo, Z.-F.; Sun, Z.-L.; Gong, Z.-H.; Xiao, L.-T. In Situ Visual Distribution of Gelsemine, Koumine, and Gelsenicine by MSI in Gelsemiumelegans at Different Growth Stages. Molecules 2022, 27, 1810. [Google Scholar] [CrossRef]
- Takayama, H. Total Syntheses of Lycopodium and Monoterpenoid Indole Alkaloids Based on Biosynthesis-Inspired Strategies. Chem. Pharm. Bull. 2020, 68, 103–116. [Google Scholar] [CrossRef]
- Huang, C.-Y.; Yang, K.; Cao, J.-J.; Wang, Z.-Y.; Wu, Y.; Sun, Z.-L.; Liu, Z.-Y. Integration of Metabolomics and Transcriptomicsto Comprehensively Evaluate the Metabolic Effects of Gelsemium elegans on Pigs. Animals 2021, 11, 1192. [Google Scholar] [CrossRef]
- Chinese Veterinary Pharmacopoeia Committee. Chinese Veterinary Pharmacopoeia: Part II; China Agriculture Press: Beijing, China, 2020; Volume 12, pp. 124–125. [Google Scholar]
- Ma, X.; Wang, Z.-Y.; Zuo, M.-T.; Yang, K.; Sun, Z.-L.; Wu, Y.; Liu, Z.-Y. Excretion, Metabolism, and Tissue Distribution of Gelsemium elegans (Gardn. & Champ.) Benth in Pigs. Molecules 2022, 27, 2605. [Google Scholar] [CrossRef]
- Hu, Q.; Fu, X.; Su, Y.; Wang, Y.; Gao, S.; Wang, X.; Xu, Y.; Yu, C. Enhanced oral bioavailability of koumine by complexation with hydroxypropyl-β-cyclodextrin: Preparation, optimization, ex vivo and in vivo characterization. Drug Deliv. 2021, 28, 2415–2426. [Google Scholar] [CrossRef]
- Jin, G.-L.; Hong, L.-M.; Liu, H.-P.; Yue, R.-C.; Shen, Z.-C.; Yang, J.; Xu, Y.; Huang, H.-H.; Li, Y.; Xiong, B.-J.; et al. Koumine modulates spinal microglial M1 polarization and the inflammatory response through the Notch-RBP-Jκ signaling pathway, ameliorating diabetic neuropathic pain in rats. Phytomedicine 2021, 90, 153640. [Google Scholar] [CrossRef]
- Xiong, B.; Zhong, Z.; Chen, C.; Huang, H.; Lin, J.; Xu, Y.; Yang, J.; Yu, C. The anxiolytic effect of koumine on a predatory sound stress-induced anxiety model and its associated molecular mechanisms. Phytomedicine 2022, 103, 154225. [Google Scholar] [CrossRef]
- Ye, Q.; Zhang, C.; Wang, Z.; Feng, Y.; Zhou, A.; Xie, S.; Xiang, Q.; Song, E.; Zou, J. Induction of oxidative stress, apoptosis and DNA damage by koumine in Tetrahymena thermophila. PLoS ONE 2019, 14, e0212231. [Google Scholar] [CrossRef] [PubMed]
- Yang, Z.-H.; Zhang, G.-M.; Chen, C.-Y.; He, J. Prenatal exposure to koumine results in cognitive deficits and increased anxiety-like behavior in mice offspring. J. Chem. Neuroanat. 2021, 111, 101888. [Google Scholar] [CrossRef] [PubMed]
- Lin, H.; Qiu, H.; Cheng, Y.; Liu, M.; Chen, M.; Que, Y.; Que, W. Gelsemium elegans Benth: Chemical Components, Pharmacological Effects, and Toxicity Mechanisms. Molecules 2021, 26, 7145. [Google Scholar] [CrossRef]
- Zuo, M.-T.; Wang, Z.-Y.; Yang, K.; Li, Y.-J.; Huang, C.-Y.; Liu, Y.-C.; Yu, H.; Zhao, X.-J.; Liu, Z.-Y. Characterization of absorbed and produced constituents in goat plasma urine and faeces from the herbal medicine Gelsemium elegans by using high-performance liquid chromatography coupled with quadrupole time-of-flight mass spectrometry. J. Ethnopharmacol. 2020, 252, 112617. [Google Scholar] [CrossRef] [PubMed]
- Wang, L.; Wen, Y.; Meng, F. Simultaneous determination of gelsemine and koumine in rat plasma by UPLC-MS/MS and application to pharmacokinetic study after oral administration ofGelsemium elegansBenth extract. Biomed. Chromatogr. 2018, 32, e4201. [Google Scholar] [CrossRef]
- Mateus, R.; Fuhrmann, J.F.; Dye, N.A. Growth across scales: Dynamic signaling impacts tissue size and shape. Curr. Opin. Cell Biol. 2021, 73, 50–57. [Google Scholar] [CrossRef] [PubMed]
- Luo, W.; Wang, J.; Yu, X.; Zhou, Y.; Tong, J. Comparative transcriptome analyses and identification of candidate genes involved in vertebral abnormality of bighead carp Hypophthalmichthys nobilis. Comp. Biochem. Physiol. Part D Genom. Proteom. 2020, 36, 100752. [Google Scholar] [CrossRef]
- Rong, H.; Lin, F.; Limbu, S.M.; Lin, Z.; Bi, B.; Dou, T.; Zhao, L.; Wen, X. Effects of dietary proline on swim bladder collagen synthesis and its possible regulation by the TGF-β/Smad pathway in spotted drum, Nibea diacanthus. Aquac. Nutr. 2020, 26, 1792–1805. [Google Scholar] [CrossRef]
- Yu, E.-M.; Ma, L.-L.; Ji, H.; Li, Z.-F.; Wang, G.-J.; Xie, J.; Yu, D.-G.; Kaneko, G.; Tian, J.-J.; Zhang, K.; et al. Smad4-dependent regulation of type I collagen expression in the muscle of grass carp fed with faba bean. Gene 2019, 685, 32–41. [Google Scholar] [CrossRef]
- Loeffler, I.; Liebisch, M.; Allert, S.; Kunisch, E.; Kinne, R.W.; Wolf, G. FSP1-specific SMAD2 knockout in renal tubular, endothelial, and interstitial cells reduces fibrosis and epithelial-to-mesenchymal transition in murine STZ-induced diabetic nephropathy. Cell Tissue Res. 2017, 372, 115–133. [Google Scholar] [CrossRef]
- Massagué, J. TGF-β signaling in development and disease. FEBS Lett. 2012, 586, 1833. [Google Scholar] [CrossRef] [PubMed]
- Monroe, J.; Basheer, F.; Gibert, Y. Xmrks the Spot: Fish Models for Investigating Epidermal Growth Factor Receptor Signaling in Cancer Research. Cells 2021, 10, 1132. [Google Scholar] [CrossRef] [PubMed]
- Wei, X.; Zhang, Y.; Li, C.; Ai, K.; Li, K.; Li, H.; Yang, J. The evolutionarily conserved MAPK/Erk signaling promotes ancestral T-cell immunity in fish via c-Myc–mediated glycolysis. J. Biol. Chem. 2020, 295, 3000–3016. [Google Scholar] [CrossRef] [PubMed]
- Tiago, D.M.; Cancela, M.L.; Aureliano, M.; Laizé, V. Vanadate proliferative and anti-mineralogenic effects are mediated by MAPK and PI-3K/Ras/Erk pathways in a fish chondrocyte cell line. FEBS Lett. 2008, 582, 1381–1385. [Google Scholar] [CrossRef] [PubMed]
- Fedorova, M.S.; Snezhkina, A.V.; Lipatova, A.V.; Pavlov, V.S.; Kobelyatskaya, A.A.; Guvatova, Z.G.; Pudova, E.A.; Savvateeva, M.V.; Ishina, I.A.; Demidova, T.B.; et al. NETO2 Is Deregulated in Breast, Prostate, and Colorectal Cancer and Participates in Cellular Signaling. Front. Genet. 2020, 11, 594933. [Google Scholar] [CrossRef]
- Hu, Q.-Y.; Wu, P.; Feng, L.; Jiang, W.-D.; Liu, Y.; Kuang, S.-Y.; Tang, L.; Li, J.; Zhou, X.-Q. Antimicrobial peptide Isalo scorpion cytotoxic peptide (IsCT) enhanced growth performance and improved intestinal immune function associated with janus kinases (JAKs)/signal transducers and activators of transcription (STATs) signalling pathways in on-growing grass carp (Ctenopharyngodon idella). Aquaculture 2021, 539, 736585. [Google Scholar] [CrossRef]
- Egerton, S.; Culloty, S.; Whooley, J.; Stanton, C.; Ross, R.P. The Gut Microbiota of Marine Fish. Front. Microbiol. 2018, 9, 873. [Google Scholar] [CrossRef]
- Li, J.; Jin, Y.; Fu, H.; Huang, Y.; Wang, X.; Zhou, Y. Pharmacokinetics and bioavailability of gelsenicine in mice by UPLC–MS/MS. Biomed. Chromatogr. 2019, 33, e4418. [Google Scholar] [CrossRef]
- Ye, Q.; Feng, Y.; Wang, Z.; Zhou, A.; Xie, S.; Fan, L.; Xiang, Q.; Song, E.; Zou, J. Effects of dietary Gelsemium elegans alkaloids on intestinal morphology, antioxidant status, immune responses and microbiota of Megalobrama amblycephala. Fish Shellfish Immunol. 2019, 94, 464–478. [Google Scholar] [CrossRef]
- Kwon, O.; Han, T.-S.; Son, M.-Y. Intestinal Morphogenesis in Development, Regeneration, and Disease: The Potential Utility of Intestinal Organoids for Studying Compartmentalization of the Crypt-Villus Structure. Front. Cell Dev. Biol. 2020, 8, 593969. [Google Scholar] [CrossRef]
- Li, G.; Zhou, X.; Jiang, W.; Wu, P.; Liu, Y.; Jiang, J.; Kuang, S.; Tang, L.; Shi, H.; Feng, L. Dietary curcumin supplementation enhanced growth performance, intestinal digestion, and absorption and amino acid transportation abilities in on-growing grass carp (Ctenopharyngodon idella). Aquac. Res. 2020, 51, 4863–4873. [Google Scholar] [CrossRef]
- Tan, X.; Sun, Z. Dietary dandelion extract improved growth performance, immunity, intestinal morphology and microbiota composition of golden pompano Trachinotus ovatus. Aquac. Rep. 2020, 18, 100491. [Google Scholar] [CrossRef]
- Wang, L.; Xu, H.-L.; Liang, J.-W.; Ding, Y.-Y.; Meng, F.-H. An Integrated Network, RNA Sequencing, and Experiment Pharmacology Approach Reveals the Active Component, Potential Target, and Mechanism of Gelsemium elegans in the Treatment of Colorectal Cancer. Front. Oncol. 2020, 10, 616628. [Google Scholar] [CrossRef] [PubMed]
- Wang, Y.-L.; Wu, C.-Y.; Zhai, S.-W. Macleaya cordata extract improves the growth performance and intestinal health of American eels (Anguilla rostrata) farmed in intensive system. Nat. Prod. Res. 2022, 1–5. [Google Scholar] [CrossRef]
- Zhou, M.; Liang, R.; Mo, J.; Yang, S.; Gu, N.; Wu, Z.; Babu, V.S.; Li, J.; Huang, Y.; Lin, L. Effects of brewer’s yeast hydrolysate on the growth performance and the intestinal bacterial diversity of largemouth bass (Micropterus salmoides). Aquaculture 2018, 484, 139–144. [Google Scholar] [CrossRef]
- Hossain, S.; Dai, J.; Qiu, D. European eel (Anguilla anguilla) GI tract conserves a unique metagenomics profile in the recirculation aquaculture system (RAS). Aquac. Int. 2021, 29, 1529–1544. [Google Scholar] [CrossRef]
- Duan, C.; Liu, Y.; Zhang, H.; Chen, G.; Song, J. Cadmium Pollution Impact on the Bacterial Community of Haplic Cambisols in Northeast China and Inference of Resistant Genera. J. Soil Sci. Plant Nutr. 2020, 20, 1156–1170. [Google Scholar] [CrossRef]
- Zheng, R.; Wang, G.; Pang, Z.; Ran, N.; Gu, Y.; Guan, X.; Yuan, Y.; Zuo, X.; Pan, H.; Zheng, J.; et al. Liver cirrhosis contributes to the disorder of gut microbiota in patients with hepatocellular carcinoma. Cancer Med. 2020, 9, 4232–4250. [Google Scholar] [CrossRef]
- Yadav, A.; Singh, R.P.; Singh, A.L.; Singh, M. Identification of genes involved in phosphate solubilization and drought stress tolerance in chickpea symbiont Mesorhizobium ciceri Ca181. Arch. Microbiol. 2021, 203, 1167–1174. [Google Scholar] [CrossRef]
- Moreira, I.S.; Amorim, C.L.; Carvalho, M.F.; Castro, P.M.L. Degradation of difluorobenzenes by the wild strain Labrys portucalensis. Biogeochemistry 2012, 23, 653–662. [Google Scholar] [CrossRef] [PubMed]
- Talamantes, M.; Schneeberg, S.R.; Pinto, A.; Perron, G.G. Passive exposure to cannabidiol oil does not cause microbiome dysbiosis in larval zebrafish. Curr. Res. Microb. Sci. 2021, 2, 100045. [Google Scholar] [CrossRef]
- Ghafarifarsani, H.; Yousefi, M.; Hoseinifar, S.H.; Paolucci, M.; Lumsangkul, C.; Jaturasitha, S.; Van Doan, H. Beneficial effects of Persian shallot (Allium hirtifolium) extract on growth performance, biochemical, immunological and antioxidant responses of rainbow trout Oncorhynchus mykiss fingerlings. Aquaculture 2022, 555, 738162. [Google Scholar] [CrossRef]
- Ghafarifarsani, H.; Hoseinifar, S.H.; Adorian, T.J.; Ferrigolo, F.R.G.; Raissy, M.; Van Doan, H. The effects of combined inclusion of Malvae sylvestris, Origanum vulgare, and Allium hirtifolium boiss for common carp (Cyprinus carpio) diet: Growth performance, antioxidant defense, and immunological parameters. Fish Shellfish Immunol. 2021, 119, 670–677. [Google Scholar] [CrossRef] [PubMed]
- Raeeszadeh, M.; Rezaee, M.; Akbari, A.; Khademi, N. The comparison of the effect of Origanum vulgare L. extract and vitamin C on the gentamycin-induced nephrotoxicity in rats. Drug Chem. Toxicol. 2022, 45, 2031–2038. [Google Scholar] [CrossRef]
- Raeeszadeh, M.; Khademi, N.; Akbari, A. The effects of broccoli and caraway extracts on serum oxidative markers, testicular structure and function, and sperm quality before and after sperm cryopreservation. Cryobiology 2021, 99, 11–19. [Google Scholar] [CrossRef] [PubMed]
- Raissy, M.; Ghafarifarsani, H.; Hoseinifar, S.H.; El-Haroun, E.R.; Naserabad, S.S.; Van Doan, H. The effect of dietary combined herbs extracts (oak acorn, coriander, and common mallow) on growth, digestive enzymes, antioxidant and immune response, and resistance against Aeromonas hydrophila infection in common carp, Cyprinus carpio. Aquaculture 2022, 546, 737287. [Google Scholar] [CrossRef]
- Zhang, H.; Wang, S.; Duan, X.; Feng, X.; Wang, T.; Wang, P.; Ding, M.; Wang, W.; Zhou, X.; Yao, W.; et al. The interaction effects of coke oven emissions exposure and metabolic enzyme Gene variants on total antioxidant capacity of workers. Environ. Toxicol. Pharmacol. 2019, 70, 103197. [Google Scholar] [CrossRef] [PubMed]
- Ghafarifarsani, H.; Hoseinifar, S.H.; Javahery, S.; Van Doan, H. Effects of dietary vitamin C, thyme essential oil, and quercetin on the immunological and antioxidant status of common carp (Cyprinus carpio). Aquaculture 2022, 553, 457–465. [Google Scholar] [CrossRef]
- Zhao, M.; Tang, S.; Xin, J.; Wei, Y.; Liu, D. Reactive oxygen species induce injury of the intestinal epithelium during hyperoxia. Int. J. Mol. Med. 2018, 41, 322–330. [Google Scholar] [CrossRef] [PubMed]
- Gu, B.H.; Van Minh, N.; Lee, S.H.; Lim, S.W.; Lee, Y.M.; Lee, K.S.; Kim, D.K. Deoxyschisandrin inhibits h2o2-induced apoptotic cell death in intestinal epithelial cells through nuclear factor-kappab. Int. J. Mol. Med. 2010, 26, 401–406. [Google Scholar] [PubMed]
- Yuan, Z.; Liang, Z.; Yi, J.; Chen, X.; Li, R.; Wu, J.; Sun, Z. Koumine Promotes ROS Production to Suppress Hepatocellular Carcinoma Cell Proliferation Via NF-κB and ERK/p38 MAPK Signaling. Biomolecules 2019, 9, 559. [Google Scholar] [CrossRef]
- Yuan, Z.; Liang, Z.; Yi, J.; Chen, X.; Li, R.; Wu, Y.; Wu, J.; Sun, Z. Protective Effect of Koumine, an Alkaloid from Gelsemium Sempervirens, on Injury Induced by H2O2 in IPEC-J2 Cells. Int. J. Mol. Sci. 2019, 20, 754. [Google Scholar] [CrossRef] [PubMed]
- Fu, Y.-W.; Wang, B.; Zhang, Q.-Z.; Xu, D.-H.; Lin, D.-J.; Yang, X.-Y.; Zhu, S.-Q.; Pan, J.-Y.; Deng, Q.; Liu, Y.-M.; et al. Combined effects of Chinese medicine feed and ginger extract bath on co-infection of Ichthyophthirius multifiliis and Dactylogyrus ctenopharyngodonid in grass carp. Parasitol. Res. 2017, 116, 2017–2025. [Google Scholar] [CrossRef] [PubMed]
- Mi, H.; Qian, C.; Mao, L. Quality and biochemical properties of artificially hibernated crucian carp for waterless preservation. Fish Physiol. Biochem. 2012, 38, 1721–1728. [Google Scholar] [CrossRef] [PubMed]
- Chen, G.; Hu, M.; Wang, X.-C.; Du, S.-H.; Cheng, Z.-X.; Xu, J.; Qu, Y.-K. Effects of RXRα on proliferation and apoptosis of pancreatic cancer cells through TGF-β/Smad signaling pathway. Eur. Rev. Med. Pharmacol. Sci. 2019, 23, 4723–4729. [Google Scholar] [PubMed]
- Shi, H.; Xie, J.; Wang, K.; Li, W.; Yin, L.; Wang, G.; Wu, Z.; Ni, J.; Mao, W.; Guo, C.; et al. LINC01451 drives epithelial-mesenchymal transition and progression in bladder cancer cells via LIN28/TGF-β/Smad pathway. Cell. Signal. 2021, 81, 109932. [Google Scholar] [CrossRef]
- Liu, F.; Yang, X.; Geng, M.; Huang, M. Targeting ERK, an Achilles’ Heel of the MAPK pathway, in cancer therapy. Acta Pharm. Sin. B 2018, 8, 552–562. [Google Scholar] [CrossRef]
- Guo, Y.J.; Pan, W.W.; Liu, S.B.; Shen, Z.F.; Xu, Y.; Hu, L.L. ERK/MAPK signalling pathway and tumorigenesis. Exp. Ther. Med. 2020, 19, 1997–2007. [Google Scholar] [CrossRef]
- Inubushi, T.; Fujiwara, A.; Hirose, T.; Aoyama, G.; Uchihashi, T.; Yoshida, N.; Shiraishi, Y.; Usami, Y.; Kurosaka, H.; Toyosawa, S.; et al. Ras signaling and RREB1 are required for the dissociation of medial edge epithelial cells in murine palatogenesis. Dis. Model. Mech. 2022, 15, dmm049093. [Google Scholar] [CrossRef]
- Yuan, Z.-H.; Liang, Z.-E.; Wu, J.; Yi, J.-E.; Chen, X.-J.; Sun, Z.-L. A Potential Mechanism for the Anti-Apoptotic Property of Koumine Involving Mitochondrial Pathway in LPS-Mediated RAW 264.7 Macrophages. Molecules 2016, 21, 1317. [Google Scholar] [CrossRef]
- Ye, L.-X.; Xu, Y.; Zhang, S.-H.; Cao, D.-X.; Chen, L.-F.; Su, Y.-P.; Huang, H.-H.; Yu, C.-X. Orally Administered Koumine Persists Longer in the Plasma of Aged Rats Than That of Adult Rats as Assessed by Ultra-Performance Liquid Chromatography-Tandem Mass Spectrometry. Front. Pharmacol. 2020, 11, 1113. [Google Scholar] [CrossRef] [PubMed]
- Jin, G.-L.; He, S.-D.; Lin, S.-M.; Hong, L.-M.; Chen, W.-Q.; Xu, Y.; Yang, J.; Li, S.-P.; Yu, C.-X. Koumine Attenuates Neuroglia Activation and Inflammatory Response to Neuropathic Pain. Neural Plast. 2018, 2018, 9347696. [Google Scholar] [CrossRef]
- Haghighat, F.; Kim, Y.; Sourinejad, I.; Yu, I.J.; Johari, S.A. Titanium dioxide nanoparticles affect the toxicity of silver nanoparticles in common carp (Cyprinus carpio). Chemosphere 2021, 262, 127805. [Google Scholar] [CrossRef] [PubMed]
- Cole, J.R.; Wang, Q.; Cardenas, E.; Fish, J.; Chai, B.; Farris, R.J.; Kulam-Syed-Mohideen, A.S.; McGarrell, D.M.; Marsh, T.; Garrity, G.M.; et al. The Ribosomal Database Project: Improved alignments and new tools for rRNA analysis. Nucleic Acids Res. 2009, 37 (Suppl. 1), D141–D145. [Google Scholar] [CrossRef]
- Caporaso, J.G.; Kuczynski, J.; Stombaugh, J.; Bittinger, K.; Bushman, F.D.; Costello, E.K.; Fierer, N.; Gonzalez Peña, A.; Goodrich, J.K.; Gordon, J.I.; et al. QIIME allows analysis of high-throughput community sequencing data. Nat. Methods 2010, 7, 335–336. [Google Scholar] [CrossRef]
- Pertea, M.; Kim, D.; Pertea, G.M.; Leek, J.T.; Salzberg, S.L. Transcript-level expression analysis of RNA-seq experiments with HISAT, StringTie and Ballgown. Nat. Protoc. 2016, 11, 1650–1667. [Google Scholar] [CrossRef]
- Pertea, M.; Pertea, G.M.; Antonescu, C.M.; Chang, T.-C.; Mendell, J.T.; Salzberg, S.L. StringTie enables improved reconstruction of a transcriptome from RNA-seq reads. Nat. Biotechnol. 2015, 33, 290–295. [Google Scholar] [CrossRef] [PubMed]
- Love, M.I.; Huber, W.; Anders, S. Moderated estimation of fold change and dispersion for RNA-seq data with DESeq2. Genome Biol. 2014, 15, 550. [Google Scholar] [CrossRef]
- Kanehisa, M.; Furumichi, M.; Tanabe, M.; Sato, Y.; Morishima, K. KEGG: New perspectives on genomes, pathways, diseases and drugs. Nucleic Acids Res. 2017, 45, D353–D361. [Google Scholar] [CrossRef]








| Treatment | Weight (g ± SD) | Length (cm ± SD) | CF | WG (%) | VSI (%) | HSI (%) |
|---|---|---|---|---|---|---|
| 0 mg/kg | 20.6 ± 1.2 a | 9.4 ± 1.1 ab | 2.4 ± 0.27 a | 2.92 ± 1.32 a | 0.07 ± 0.01 a | 0.02 ± 0.01 b |
| 0.2 mg/kg | 25.9 ± 9.4 b | 9.9 ± 1.2 ab | 2.53 ± 0.19 b | 5.37 ± 2.31 b | 0.09 ± 0.02 b | 0.06 ± 0.02 a |
| 2 mg/kg | 26.1 ± 9.9 b | 10.0 ± 1.1 a | 2.54 ± 0.2 b | 3.13 ± 1.56 a | 0.07 ± 0.01 ab | 0.04 ± 0.01 ab |
| 20 mg/kg | 22.3 ± 7.5 ab | 9.4 ± 1.1 b | 2.64 ± 0.23 b | 3.27 ± 1.43 a | 0.07 ± 0.00 a | 0.03 ± 0.01 b |
Publisher’s Note: MDPI stays neutral with regard to jurisdictional claims in published maps and institutional affiliations. |
© 2022 by the authors. Licensee MDPI, Basel, Switzerland. This article is an open access article distributed under the terms and conditions of the Creative Commons Attribution (CC BY) license (https://creativecommons.org/licenses/by/4.0/).
Share and Cite
Wang, Q.; Wang, D.; Zuo, Z.; Ye, B.; Dong, Z.; Zou, J. Effects of Dietary Koumine on Growth Performance, Intestinal Morphology, Microbiota, and Intestinal Transcriptional Responses of Cyprinus carpio. Int. J. Mol. Sci. 2022, 23, 11860. https://doi.org/10.3390/ijms231911860
Wang Q, Wang D, Zuo Z, Ye B, Dong Z, Zou J. Effects of Dietary Koumine on Growth Performance, Intestinal Morphology, Microbiota, and Intestinal Transcriptional Responses of Cyprinus carpio. International Journal of Molecular Sciences. 2022; 23(19):11860. https://doi.org/10.3390/ijms231911860
Chicago/Turabian StyleWang, Qiujie, Dongjie Wang, Zhiheng Zuo, Bin Ye, Zaijie Dong, and Jixing Zou. 2022. "Effects of Dietary Koumine on Growth Performance, Intestinal Morphology, Microbiota, and Intestinal Transcriptional Responses of Cyprinus carpio" International Journal of Molecular Sciences 23, no. 19: 11860. https://doi.org/10.3390/ijms231911860
APA StyleWang, Q., Wang, D., Zuo, Z., Ye, B., Dong, Z., & Zou, J. (2022). Effects of Dietary Koumine on Growth Performance, Intestinal Morphology, Microbiota, and Intestinal Transcriptional Responses of Cyprinus carpio. International Journal of Molecular Sciences, 23(19), 11860. https://doi.org/10.3390/ijms231911860

