Endoplasmic Reticulum Homeostasis Regulates TLR4 Expression and Signaling in Mast Cells
Abstract
1. Introduction
2. Results
2.1. Activation of Human Cord Blood-Derived Mast Cells (CBMCs) Promotes the Expression of IRE1α and PERK
2.2. Inhibition of IRE1α Nuclease Activity Decreases the Secretory Response to IgE-Mediated Activation in CBMCs
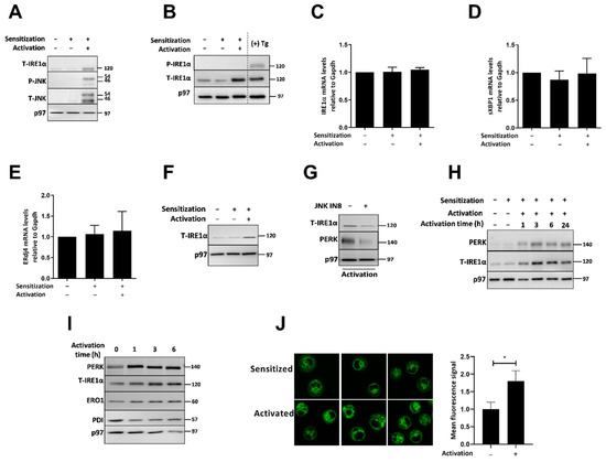
2.3. Peritoneal Murine Mast Cell Activation through FcεRI Promotes Expression of IRE1α without UPR Activation
2.4. The Absence of IRE1α Does Not Affect PMCs’ Secretory Response to IgE-Mediated Activation
2.5. TLR4 Surface Expression and Function Is Supported by the IRE1/XBP1 Pathway
2.6. IRE1α Activation Supports the Cooperativity between TLR4 and FcεRI in CBMC Activation
3. Discussion
4. Materials and Methods
4.1. Chemical Reagents
4.2. Mice
4.3. Cell Culture
4.3.1. Human CBMC Generation
4.3.2. Murine BMMC and PMC Generation
4.4. IgE-Mediated MC Activation
4.5. β-Hexosaminidase Release Assessment
4.6. Flow Cytometry
4.7. Cell Sorting
4.8. Western Blotting
4.9. RNA Preparation and Quantitative RT-PCR
4.10. ELISA Assays for Cytokines
4.11. Light Microscopic Imaging of Alcian Blue/Safranin-Stained MCs
4.12. Confocal Microscopic Imaging of the Endoplasmic Reticulum of MCs
4.13. Transmission Electron Microscopic Imaging of PMCs
4.14. Statistical Analyses
Supplementary Materials
Author Contributions
Funding
Institutional Review Board Statement
Informed Consent Statement
Data Availability Statement
Conflicts of Interest
References
- He, B. Viruses, endoplasmic reticulum stress, and interferon responses. Cell Death Differ. 2006, 13, 393–403. [Google Scholar] [CrossRef] [PubMed]
- Wiseman, R.L.; Mesgarzadeh, J.S.; Hendershot, L.M. Reshaping endoplasmic reticulum quality control through the unfolded protein response. Mol. Cell 2022, 82, 1477–1491. [Google Scholar] [CrossRef] [PubMed]
- Ron, D.; Walter, P. Signal integration in the endoplasmic reticulum unfolded protein response. Nat. Rev. Mol. Cell Biol. 2007, 8, 519–529. [Google Scholar] [CrossRef] [PubMed]
- Cubillos-Ruiz, J.R.; Bettigole, S.E.; Glimcher, L.H. Tumorigenic and immunosuppressive effects of endoplasmic reticulum stress in cancer. Cell 2017, 168, 692–706. [Google Scholar] [CrossRef] [PubMed]
- Di Conza, G.; Ho, P.C. ER stress responses: An emerging modulator for innate immunity. Cells 2020, 9, 695. [Google Scholar] [CrossRef]
- Yoshida, H.; Matsui, T.; Yamamoto, A.; Okada, T.; Mori, K. XBP1 mRNA is induced by ATF6 and spliced by IRE1 in response to ER stress to produce a highly active transcription factor. Cell 2001, 107, 881–891. [Google Scholar] [CrossRef]
- Hollien, J.; Lin, J.H.; Li, H.; Stevens, N.; Walter, P.; Weissman, J.S. Regulated Ire1-dependent decay of messenger RNAs in mammalian cells. J. Cell Biol. 2009, 186, 323–331. [Google Scholar] [CrossRef]
- Osorio, F.; Tavernier, S.J.; Hoffmann, E.; Saeys, Y.; Martens, L.; Vetters, J.; Delrue, I.; De Rycke, R.; Parthoens, E.; Pouliot, P.; et al. The unfolded-protein-response sensor IRE-1alpha regulates the function of CD8alpha+ dendritic cells. Nat. Immunol. 2014, 15, 248–257. [Google Scholar] [CrossRef]
- Tavernier, S.J.; Osorio, F.; Vandersarren, L.; Vetters, J.; Vanlangenakker, N.; Van Isterdael, G.; Vergote, K.; De Rycke, R.; Parthoens, E.; van de Laar, L.; et al. Regulated IRE1-dependent mRNA decay sets the threshold for dendritic cell survival. Nat. Cell Biol. 2017, 19, 698–710. [Google Scholar] [CrossRef]
- Savic, S.; Ouboussad, L.; Dickie, L.J.; Geiler, J.; Wong, C.; Doody, G.M.; Churchman, S.M.; Ponchel, F.; Emery, P.; Cook, G.P.; et al. TLR dependent XBP-1 activation induces an autocrine loop in rheumatoid arthritis synoviocytes. J. Autoimmun. 2014, 50, 59–66. [Google Scholar] [CrossRef]
- Landolina, N.; Gangwar, R.S.; Levi-Schaffer, F. Mast cells’ integrated actions with eosinophils and fibroblasts in allergic inflammation: Implications for therapy. Adv. Immunol. 2015, 125, 41–85. [Google Scholar] [PubMed]
- Hundley, T.R.; Gilfillan, A.M.; Tkaczyk, C.; Andrade, M.V.; Metcalfe, D.D.; Beaven, M.A. Kit and FcepsilonRI mediate unique and convergent signals for release of inflammatory mediators from human mast cells. Blood 2004, 104, 2410–2417. [Google Scholar] [CrossRef] [PubMed]
- Bischoff, S.C.; Dahinden, C.A. c-kit ligand: A unique potentiator of mediator release by human lung mast cells. J. Exp. Med. 1992, 175, 237–244. [Google Scholar] [CrossRef] [PubMed]
- van Egmond, M.; Vidarsson, G.; Bakema, J.E. Cross-talk between pathogen recognizing Toll-like receptors and immunoglobulin Fc receptors in immunity. Immunol. Rev. 2015, 268, 311–327. [Google Scholar] [CrossRef] [PubMed]
- Qiao, H.; Andrade, M.V.; Lisboa, F.A.; Morgan, K.; Beaven, M.A. FcepsilonR1 and toll-like receptors mediate synergistic signals to markedly augment production of inflammatory cytokines in murine mast cells. Blood 2006, 107, 610–618. [Google Scholar] [CrossRef] [PubMed]
- Saluja, R.; Delin, I.; Nilsson, G.P.; Adner, M. FcepsilonR1-mediated mast cell reactivity is amplified through prolonged Toll-like receptor-ligand treatment. PLoS ONE 2012, 7, e43547. [Google Scholar]
- Reimold, A.M.; Iwakoshi, N.N.; Manis, J.; Vallabhajosyula, P.; Szomolanyi-Tsuda, E.; Gravallese, E.M.; Friend, D.; Grusby, M.J.; Alt, F.; Glimcher, L.H. Plasma cell differentiation requires the transcription factor XBP-1. Nature 2001, 412, 300–307. [Google Scholar] [CrossRef] [PubMed]
- Kamimura, D.; Bevan, M.J. Endoplasmic reticulum stress regulator XBP-1 contributes to effector CD8+ T cell differentiation during acute infection. J. Immunol. 2008, 181, 5433–5441. [Google Scholar] [CrossRef]
- Dong, H.; Adams, N.M.; Xu, Y.; Cao, J.; Allan, D.S.J.; Carlyle, J.R.; Chen, X.; Sun, J.C.; Glimcher, L.H. The IRE1 endoplasmic reticulum stress sensor activates natural killer cell immunity in part by regulating c-Myc. Nat. Immunol. 2019, 20, 865–878. [Google Scholar] [CrossRef]
- Bettigole, S.E.; Lis, R.; Adoro, S.; Lee, A.H.; Spencer, L.A.; Weller, P.F.; Glimcher, L.H. The transcription factor XBP1 is selectively required for eosinophil differentiation. Nat. Immunol. 2015, 16, 829–837. [Google Scholar] [CrossRef]
- Nam, S.T.; Park, Y.H.; Kim, H.W.; Kim, H.S.; Lee, D.; Lee, M.B.; Kim, Y.M.; Choi, W.S. Suppression of IgE-mediated mast cell activation and mouse anaphylaxis via inhibition of Syk activation by 8-formyl-7-hydroxy-4-methylcoumarin, 4mu8C. Toxicol. Appl. Pharmacol. 2017, 332, 25–31. [Google Scholar] [CrossRef] [PubMed]
- Wilhelm, T.; Bick, F.; Peters, K.; Mohta, V.; Tirosh, B.; Patterson, J.B.; Kharabi-Masouleh, B.; Huber, M. Infliction of proteotoxic stresses by impairment of the unfolded protein response or proteasomal inhibition as a therapeutic strategy for mast cell leukemia. Oncotarget 2018, 9, 2984–3000. [Google Scholar] [CrossRef] [PubMed]
- Ishizuka, T.; Oshiba, A.; Sakata, N.; Terada, N.; Johnson, G.L.; Gelfand, E.W. Aggregation of the FcepsilonRI on mast cells stimulates c-Jun amino-terminal kinase activity. A response inhibited by wortmannin. J. Biol. Chem. 1996, 271, 12762–12766. [Google Scholar] [CrossRef] [PubMed]
- Lee, A.H.; Iwakoshi, N.N.; Glimcher, L.H. XBP-1 regulates a subset of endoplasmic reticulum resident chaperone genes in the unfolded protein response. Mol. Cell Biol. 2003, 23, 7448–7459. [Google Scholar] [CrossRef]
- Franke, K.; Wang, Z.; Zuberbier, T.; Babina, M. Cytokines Stimulated by IL-33 in Human Skin Mast Cells: Involvement of NF-kappaB and p38 at Distinct Levels and Potent Co-Operation with FcepsilonRI and MRGPRX2. Int. J. Mol. Sci. 2021, 22, 3580. [Google Scholar] [CrossRef]
- Pengo, N.; Scolari, M.; Oliva, L.; Milan, E.; Mainoldi, F.; Raimondi, A.; Fagioli, C.; Merlini, A.; Mariani, E.; Pasqualetto, E.; et al. Plasma cells require autophagy for sustainable immunoglobulin production. Nat. Immunol. 2013, 14, 298–305. [Google Scholar] [CrossRef]
- Yang, Z.; Huang, J.; Liao, Y.; Gan, S.; Zhu, S.; Xu, S.; Shu, Y.; Lu, W. ER Stress is Involved in Mast Cells Degranulation via IRE1alpha/miR-125/Lyn Pathway in an Experimental Intracerebral Hemorrhage Mouse Model. Neurochem. Res. 2022, 47, 1598–1609. [Google Scholar] [CrossRef]
- Hur, K.Y.; So, J.S.; Ruda, V.; Frank-Kamenetsky, M.; Fitzgerald, K.; Koteliansky, V.; Iwawaki, T.; Glimcher, L.H.; Lee, A.H. IRE1alpha activation protects mice against acetaminophen-induced hepatotoxicity. J. Exp. Med. 2012, 209, 307–318. [Google Scholar] [CrossRef]
- Benhamron, S.; Hadar, R.; Iwawaky, T.; So, J.S.; Lee, A.H.; Tirosh, B. Regulated IRE1-dependent decay participates in curtailing immunoglobulin secretion from plasma cells. Eur. J. Immunol. 2014, 44, 867–876. [Google Scholar] [CrossRef]
- Taubenheim, N.; Tarlinton, D.M.; Crawford, S.; Corcoran, L.M.; Hodgkin, P.D.; Nutt, S.L. High rate of antibody secretion is not integral to plasma cell differentiation as revealed by XBP-1 deficiency. J. Immunol. 2012, 189, 3328–3338. [Google Scholar] [CrossRef]
- Hosseini, B.; Berthon, B.S.; Starkey, M.R.; Collison, A.; McLoughlin, R.F.; Williams, E.J.; Nichol, K.; Wark, P.A.; Jensen, M.E.; Da Silva Sena, C.R.; et al. Children With Asthma Have Impaired Innate Immunity and Increased Numbers of Type 2 Innate Lymphoid Cells Compared With Healthy Controls. Front. Immunol. 2021, 12, 664668. [Google Scholar] [CrossRef] [PubMed]
- Thorburn, A.N.; Tseng, H.Y.; Donovan, C.; Hansbro, N.G.; Jarnicki, A.G.; Foster, P.S.; Gibson, P.G.; Hansbro, P.M. TLR2, TLR4 AND MyD88 Mediate Allergic Airway Disease (AAD) and Streptococcus pneumoniae-Induced Suppression of AAD. PLoS ONE 2016, 11, e0156402. [Google Scholar] [CrossRef] [PubMed]
- Martinon, F.; Chen, X.; Lee, A.H.; Glimcher, L.H. TLR activation of the transcription factor XBP1 regulates innate immune responses in macrophages. Nat. Immunol. 2010, 11, 411–418. [Google Scholar] [CrossRef] [PubMed]
- Varadaradjalou, S.; Feger, F.; Thieblemont, N.; Hamouda, N.B.; Pleau, J.M.; Dy, M.; Arock, M. Toll-like receptor 2 (TLR2) and TLR4 differentially activate human mast cells. Eur. J. Immunol. 2003, 33, 899–906. [Google Scholar] [CrossRef] [PubMed]
- Pick, T.; Beck, A.; Gamayun, I.; Schwarz, Y.; Schirra, C.; Jung, M.; Krause, E.; Niemeyer, B.A.; Zimmermann, R.; Lang, S.; et al. Remodelling of Ca(2+) homeostasis is linked to enlarged endoplasmic reticulum in secretory cells. Cell Calcium 2021, 99, 102473. [Google Scholar] [CrossRef] [PubMed]
- Rothschild, A.M. Mechanisms of histamine release by compound 48–80. Br. J. Pharmacol. 1970, 38, 253–262. [Google Scholar] [CrossRef]
- Chang, W.C.; Di Capite, J.; Nelson, C.; Parekh, A.B. All-or-none activation of CRAC channels by agonist elicits graded responses in populations of mast cells. J. Immunol. 2007, 179, 5255–5263. [Google Scholar] [CrossRef]
- Schuck, S.; Prinz, W.A.; Thorn, K.S.; Voss, C.; Walter, P. Membrane expansion alleviates endoplasmic reticulum stress independently of the unfolded protein response. J. Cell Biol. 2009, 187, 525–536. [Google Scholar] [CrossRef]
- Kim, S.K.; Oh, E.; Yun, M.; Lee, S.B.; Chae, G.T. Palmitate induces cisternal ER expansion via the activation of XBP-1/CCTalpha-mediated phospholipid accumulation in RAW 264.7 cells. Lipids Health Dis. 2015, 14, 73. [Google Scholar] [CrossRef]
- Sriburi, R.; Jackowski, S.; Mori, K.; Brewer, J.W. XBP1: A link between the unfolded protein response, lipid biosynthesis, and biogenesis of the endoplasmic reticulum. J. Cell Biol. 2004, 167, 35–41. [Google Scholar] [CrossRef]
- Fregno, I.; Molinari, M. Endoplasmic reticulum turnover: ER-phagy and other flavors in selective and non-selective ER clearance. F1000Research 2018, 7, 454. [Google Scholar] [CrossRef] [PubMed]
- Cinque, L.; De Leonibus, C.; Iavazzo, M.; Krahmer, N.; Intartaglia, D.; Salierno, F.G.; De Cegli, R.; Di Malta, C.; Svelto, M.; Lanzara, C.; et al. MiT/TFE factors control ER-phagy via transcriptional regulation of FAM134B. EMBO J. 2020, 39, e105696. [Google Scholar] [CrossRef] [PubMed]
- Loi, M.; Raimondi, A.; Morone, D.; Molinari, M. ESCRT-III-driven piecemeal micro-ER-phagy remodels the ER during recovery from ER stress. Nat. Commun. 2019, 10, 5058. [Google Scholar] [CrossRef] [PubMed]
- Ushio, H.; Ueno, T.; Kojima, Y.; Komatsu, M.; Tanaka, S.; Yamamoto, A.; Ichimura, Y.; Ezaki, J.; Nishida, K.; Komazawa-Sakon, S.; et al. Crucial role for autophagy in degranulation of mast cells. J. Allergy Clin. Immunol. 2011, 127, 1267–1276. [Google Scholar] [CrossRef] [PubMed]
- Li, J.; Ullah, M.A.; Jin, H.; Liang, Y.; Lin, L.; Wang, J.; Peng, X.; Liao, H.; Li, Y.; Ge, Y.; et al. ORMDL3 Functions as a Negative Regulator of Antigen-Mediated Mast Cell Activation via an ATF6-UPR-Autophagy-Dependent Pathway. Front. Immunol. 2021, 12, 604974. [Google Scholar] [CrossRef]
- Moffatt, M.F.; Kabesch, M.; Liang, L.; Dixon, A.L.; Strachan, D.; Heath, S.; Depner, M.; von Berg, A.; Bufe, A.; Rietschel, E.; et al. Genetic variants regulating ORMDL3 expression contribute to the risk of childhood asthma. Nature 2007, 448, 470–473. [Google Scholar] [CrossRef]
- Bugajev, V.; Halova, I.; Draberova, L.; Bambouskova, M.; Potuckova, L.; Draberova, H.; Paulenda, T.; Junyent, S.; Draber, P. Negative regulatory roles of ORMDL3 in the FcepsilonRI-triggered expression of proinflammatory mediators and chemotactic response in murine mast cells. Cell. Mol. Life Sci. 2016, 73, 1265–1285. [Google Scholar] [CrossRef]
- Cantero-Recasens, G.; Fandos, C.; Rubio-Moscardo, F.; Valverde, M.A.; Vicente, R. The asthma-associated ORMDL3 gene product regulates endoplasmic reticulum-mediated calcium signaling and cellular stress. Hum. Mol. Genet. 2010, 19, 111–121. [Google Scholar] [CrossRef]
- Kiefer, K.; Casas, J.; Garcia-Lopez, R.; Vicente, R. Ceramide Imbalance and Impaired TLR4-Mediated Autophagy in BMDM of an ORMDL3-Overexpressing Mouse Model. Int. J. Mol. Sci. 2019, 20, 1391. [Google Scholar] [CrossRef]
- Li, C.; Yu, Y.; Wang, Y.; Liu, L.; Zhang, M.; Sugano, S.; Wang, Z.; Chang, Z. Both ERK and JNK are required for enhancement of MD-2 gene expression during differentiation of HL-60 cells. Biol. Cell 2008, 100, 365–375. [Google Scholar] [CrossRef]
- Randow, F.; Seed, B. Endoplasmic reticulum chaperone gp96 is required for innate immunity but not cell viability. Nat. Cell Biol. 2001, 3, 891–896. [Google Scholar] [CrossRef] [PubMed]
- Saitoh, S.; Miyake, K. Mechanism regulating cell surface expression and activation of Toll-like receptor 4. Chem. Rec. 2006, 6, 311–319. [Google Scholar] [CrossRef] [PubMed]
- Takahashi, K.; Shibata, T.; Akashi-Takamura, S.; Kiyokawa, T.; Wakabayashi, Y.; Tanimura, N.; Kobayashi, T.; Matsumoto, F.; Fukui, R.; Kouro, T.; et al. A protein associated with Toll-like receptor (TLR) 4 (PRAT4A) is required for TLR-dependent immune responses. J. Exp. Med. 2007, 204, 2963–2976. [Google Scholar] [CrossRef] [PubMed]
- Husebye, H.; Halaas, O.; Stenmark, H.; Tunheim, G.; Sandanger, O.; Bogen, B.; Brech, A.; Latz, E.; Espevik, T. Endocytic pathways regulate Toll-like receptor 4 signaling and link innate and adaptive immunity. EMBO J. 2006, 25, 683–692. [Google Scholar] [CrossRef]
- Brandt, K.J.; Fickentscher, C.; Kruithof, E.K.; de Moerloose, P. TLR2 ligands induce NF-kappaB activation from endosomal compartments of human monocytes. PLoS ONE 2013, 8, e80743. [Google Scholar] [CrossRef] [PubMed]
- Jayawardana, S.T.; Ushio, H.; Niyonsaba, F.; Gondokaryono, S.P.; Takenaka, H.; Ikeda, S.; Okumura, K.; Ogawa, H. Monomeric IgE and lipopolysaccharide synergistically prevent mast-cell apoptosis. Biochem. Biophys. Res. Commun. 2008, 365, 137–142. [Google Scholar] [CrossRef]
- Zelechowska, P.; Brzezinska-Blaszczyk, E.; Rozalska, S.; Agier, J.; Kozlowska, E. Mannan activates tissue native and IgE-sensitized mast cells to proinflammatory response and chemotaxis in TLR4-dependent manner. J. Leukoc. Biol. 2021, 109, 931–942. [Google Scholar] [CrossRef]
- Wang, N.; McKell, M.; Dang, A.; Yamani, A.; Waggoner, L.; Vanoni, S.; Noah, T.; Wu, D.; Kordowski, A.; Kohl, J.; et al. Lipopolysaccharide suppresses IgE-mast cell-mediated reactions. Clin. Exp. Allergy 2017, 47, 1574–1585. [Google Scholar] [CrossRef]
- Suurmond, J.; Dorjee, A.L.; Knol, E.F.; Huizinga, T.W.; Toes, R.E. Differential TLR-induced cytokine production by human mast cells is amplified by FcvarepsilonRI triggering. Clin. Exp. Allergy 2015, 45, 788–796. [Google Scholar] [CrossRef]
- Suzuki, H.; Takei, M.; Yanagida, M.; Nakahata, T.; Kawakami, T.; Fukamachi, H. Early and late events in Fc epsilon RI signal transduction in human cultured mast cells. J. Immunol. 1997, 159, 5881–5888. [Google Scholar]
- Gangwar, R.S.; Levi-Schaffer, F. Eosinophils interaction with mast cells: The allergic effector unit. Methods Mol. Biol. 2014, 1178, 231–249. [Google Scholar] [PubMed]
- Meurer, S.K.; Ness, M.; Weiskirchen, S.; Kim, P.; Tag, C.G.; Kauffmann, M.; Huber, M.; Weiskirchen, R. Isolation of Mature (Peritoneum-Derived) Mast Cells and Immature (Bone Marrow-Derived) Mast Cell Precursors from Mice. PLoS ONE 2016, 11, e0158104. [Google Scholar] [CrossRef] [PubMed]
- Schneider, C.A.; Rasband, W.S.; Eliceiri, K.W. NIH Image to ImageJ: 25 years of image analysis. Nat. Methods 2012, 9, 671–675. [Google Scholar] [CrossRef] [PubMed]
- Schindelin, J.; Arganda-Carreras, I.; Frise, E.; Kaynig, V.; Longair, M.; Pietzsch, T.; Preibisch, S.; Rueden, C.; Saalfeld, S.; Schmid, B.; et al. Fiji: An open-source platform for biological-image analysis. Nat. Methods 2012, 9, 676–682. [Google Scholar] [CrossRef] [PubMed]






| Human Genes | Forward | Reverse |
|---|---|---|
| sXBP1 | AACCAGGAGTTAAGACAGCGCTT | CTGCACCTGCTGCGGACT |
| ERdj4 | GGT GTG CCA AAA TCG GCA TC | GCACTGTGTCCAAGTGTATCATA |
| IRE1α | AGCATGAGGTGTGGCATTAG | ACAGAGCAGCCTCTTCATTTC |
| IL-6 | CCTGAACCTTCCAAAGATGGC | CACCAGGCAAGTCTCCTCATT |
| TNF | CTGCACTTTGGAGTGATCGG | TCAGCTTGAGGGTTTGCTAC |
| β-actin | GCGAGAAGATGACCCAGATC | CCAGTGGTACGGCCAGAGG |
| Murine Genes | Forward | Reverse |
|---|---|---|
| TLR1 | GGGAAAAAGAAGACCCCGAA | GACACATCCAGAAGAAAACGGAA |
| TLR2 | TGTACCCTCAATGGGCTCGG | GGATATGCAACCTCCGGATAGTG |
| TLR3 | TCTGGGCTGAAGTGGACAAAT | ACCTCAGGCTTGGGAGATAGG |
| TLR4 | AGTGGTTGCTGTTCTTATTCTGATTTG | ACCCATGAAATTGGCACTCA |
| TLR5 | AGCCCCGTGTTGGTAATATCTC | TGGTAGTATTGAGGATCCAGGGA |
| TLR6 | GAATTTGGCAACCTGACGAAG | TGCAGCTTAGATGCAAGTGAGC |
| TLR7 | ATCCACAGGCTCACCCATACTT | GCTAGACTGTTTCCTTGAACATTTG |
| TLR8 | GTGCCATCTTCCATAAAGCG | TGCAGTTGACGATGGTTGCATTC |
| TLR9 | TGCAATTGGCTGTTCCTGAA | GGTGGTGGATACGGTTGGAG |
| ERdj4 | CTCCACAGTCAGTTTTCGTCTT | GGCCTTTTTGATTTGTCGCTC |
| sXBP1 | AAGAACACGCTTGGGAATGG | CTGCACCTGCTGCGGAC |
| IRE1α | GAGCAAGCTAACGCCTACTC | CACCATTGAGGGAGAGGCAT |
| IL-6 | TCCAGTTGCCTTCTTGGGAC | GTGTAATTAAGCCTCTGACT |
| TNF | AGCACAGAAAGCATGATCCG | TGCCACAAGCAGGAATGAGA |
| GAPDH | AGGTCGGTGTGAACGGATTTG | TGTAGACCATGTAGTTGAGGTCA |
Publisher’s Note: MDPI stays neutral with regard to jurisdictional claims in published maps and institutional affiliations. |
© 2022 by the authors. Licensee MDPI, Basel, Switzerland. This article is an open access article distributed under the terms and conditions of the Creative Commons Attribution (CC BY) license (https://creativecommons.org/licenses/by/4.0/).
Share and Cite
Boukeileh, S.; Darawshi, O.; Shmuel, M.; Mahameed, M.; Wilhelm, T.; Dipta, P.; Forno, F.; Praveen, B.; Huber, M.; Levi-Schaffer, F.; et al. Endoplasmic Reticulum Homeostasis Regulates TLR4 Expression and Signaling in Mast Cells. Int. J. Mol. Sci. 2022, 23, 11826. https://doi.org/10.3390/ijms231911826
Boukeileh S, Darawshi O, Shmuel M, Mahameed M, Wilhelm T, Dipta P, Forno F, Praveen B, Huber M, Levi-Schaffer F, et al. Endoplasmic Reticulum Homeostasis Regulates TLR4 Expression and Signaling in Mast Cells. International Journal of Molecular Sciences. 2022; 23(19):11826. https://doi.org/10.3390/ijms231911826
Chicago/Turabian StyleBoukeileh, Shatha, Odai Darawshi, Miriam Shmuel, Mohamed Mahameed, Thomas Wilhelm, Priya Dipta, Francesca Forno, Bellam Praveen, Michael Huber, Francesca Levi-Schaffer, and et al. 2022. "Endoplasmic Reticulum Homeostasis Regulates TLR4 Expression and Signaling in Mast Cells" International Journal of Molecular Sciences 23, no. 19: 11826. https://doi.org/10.3390/ijms231911826
APA StyleBoukeileh, S., Darawshi, O., Shmuel, M., Mahameed, M., Wilhelm, T., Dipta, P., Forno, F., Praveen, B., Huber, M., Levi-Schaffer, F., & Tirosh, B. (2022). Endoplasmic Reticulum Homeostasis Regulates TLR4 Expression and Signaling in Mast Cells. International Journal of Molecular Sciences, 23(19), 11826. https://doi.org/10.3390/ijms231911826

