Haloperidol-Induced Immediate Early Genes in Striatopallidal Neurons Requires the Converging Action of cAMP/PKA/DARPP-32 and mTOR Pathways
Abstract
1. Introduction
2. Results
2.1. Haloperidol Induces Contrasting Cell Type-Specific Regulation of IEGs in the Dorsal Striatum
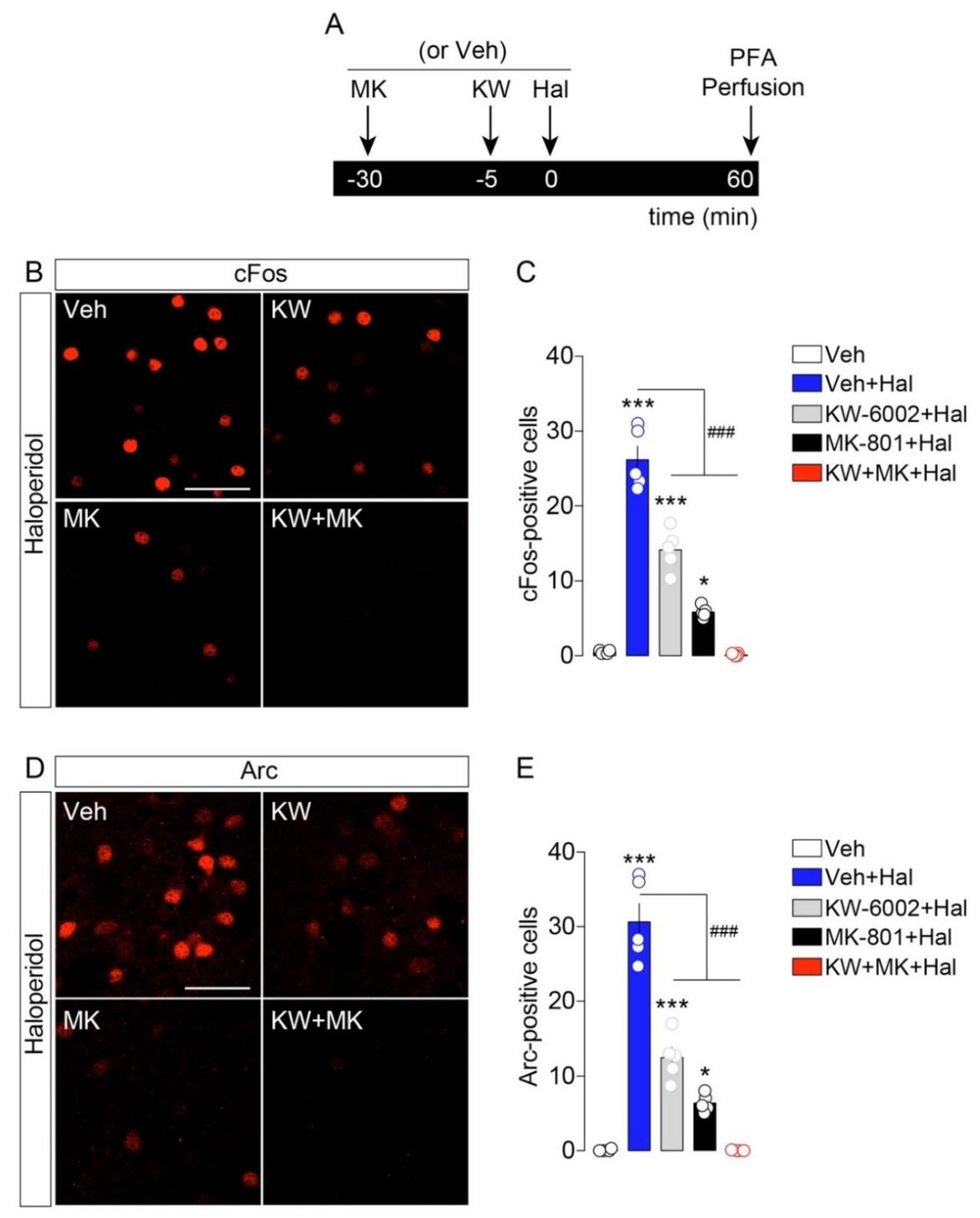
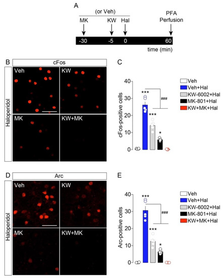
2.2. Haloperidol-Induced cFos and Arc Require the Activation of A2a and NMDA Receptors
2.3. Haloperidol-Induced cFos and Arc Require the Involvement of PKA/DARPP-32 and mTOR Pathways
3. Discussion
4. Material and Methods
4.1. Animals
4.2. Drugs
4.3. Tissue Preparation and Immunofluorescence
4.4. Confocal Microscopy and Image Analysis
4.5. Statistical Analysis
Author Contributions
Funding
Institutional Review Board Statement
Informed Consent Statement
Data availability Statement
Conflicts of Interest
References
- Gallo, E.F. Disentangling the Diverse Roles of Dopamine D2 Receptors in Striatal Function and Behavior. Neurochem. Int. 2019, 125, 35–46. [Google Scholar] [CrossRef]
- Gerfen, C.R.; Surmeier, D.J. Modulation of Striatal Projection Systems by Dopamine. Annu. Rev. Neurosci. 2011, 34, 441–466. [Google Scholar] [CrossRef]
- Sykes, D.A.; Moore, H.; Stott, L.; Holliday, N.; Javitch, J.A.; Lane, J.R.; Charlton, S.J. Extrapyramidal Side Effects of Antipsychotics Are Linked to Their Association Kinetics at Dopamine D2 Receptors. Nat. Commun. 2017, 8, 763. [Google Scholar] [CrossRef]
- Factor, S.A.; Burkhard, P.R.; Caroff, S.; Friedman, J.H.; Marras, C.; Tinazzi, M.; Comella, C.L. Recent Developments in Drug-Induced Movement Disorders: A Mixed Picture. Lancet Neurol. 2019, 18, 880–890. [Google Scholar] [CrossRef]
- Konradi, C.; Heckers, S. Haloperidol-Induced Fos Expression in Striatum Is Dependent upon Transcription Factor Cyclic AMP Response Element Binding Protein. Neuroscience 1995, 65, 1051–1061. [Google Scholar] [CrossRef]
- Li, J.; Guo, Y.; Schroeder, F.A.; Youngs, R.M.; Schmidt, T.W.; Ferris, C.; Konradi, C.; Akbarian, S. Dopamine D2-like Antagonists Induce Chromatin Remodeling in Striatal Neurons through Cyclic AMP-Protein Kinase A and NMDA Receptor Signaling. J. Neurochem. 2004, 90, 1117–1131. [Google Scholar] [CrossRef] [PubMed]
- Bertran-Gonzalez, J.; Håkansson, K.; Borgkvist, A.; Irinopoulou, T.; Brami-Cherrier, K.; Usiello, A.; Greengard, P.; Hervé, D.; Girault, J.-A.; Valjent, E.; et al. Histone H3 Phosphorylation Is under the Opposite Tonic Control of Dopamine D2 and Adenosine A2A Receptors in Striatopallidal Neurons. Neuropsychopharmacology 2009, 34, 1710–1720. [Google Scholar] [CrossRef]
- Valjent, E.; Bertran-Gonzalez, J.; Bowling, H.; Lopez, S.; Santini, E.; Matamales, M.; Bonito-Oliva, A.; Hervé, D.; Hoeffer, C.; Klann, E.; et al. Haloperidol Regulates the State of Phosphorylation of Ribosomal Protein S6 via Activation of PKA and Phosphorylation of DARPP-32. Neuropsychopharmacology 2011, 36, 2561–2570. [Google Scholar] [CrossRef]
- Bonito-Oliva, A.; Pallottino, S.; Bertran-Gonzalez, J.; Girault, J.-A.; Valjent, E.; Fisone, G. Haloperidol Promotes MTORC1-Dependent Phosphorylation of Ribosomal Protein S6 via Dopamine- and CAMP-Regulated Phosphoprotein of 32 KDa and Inhibition of Protein Phosphatase-1. Neuropharmacology 2013, 72, 197–203. [Google Scholar] [CrossRef]
- Yamaguchi, T.; Goto, A.; Nakahara, I.; Yawata, S.; Hikida, T.; Matsuda, M.; Funabiki, K.; Nakanishi, S. Role of PKA Signaling in D2 Receptor-Expressing Neurons in the Core of the Nucleus Accumbens in Aversive Learning. Proc. Natl. Acad. Sci. USA 2015, 112, 11383–11388. [Google Scholar] [CrossRef]
- Zhang, X.; Nagai, T.; Ahammad, R.U.; Kuroda, K.; Nakamuta, S.; Nakano, T.; Yukinawa, N.; Funahashi, Y.; Yamahashi, Y.; Amano, M.; et al. Balance between Dopamine and Adenosine Signals Regulates the PKA/Rap1 Pathway in Striatal Medium Spiny Neurons. Neurochem. Int. 2019, 122, 8–18. [Google Scholar] [CrossRef]
- Ghiglieri, V.; Napolitano, F.; Pelosi, B.; Schepisi, C.; Migliarini, S.; Di Maio, A.; Pendolino, V.; Mancini, M.; Sciamanna, G.; Vitucci, D.; et al. Rhes Influences Striatal CAMP/PKA-Dependent Signaling and Synaptic Plasticity in a Gender-Sensitive Fashion. Sci. Rep. 2015, 5, 10933. [Google Scholar] [CrossRef] [PubMed]
- Beggiato, S.; Tomasini, M.C.; Borelli, A.C.; Borroto-Escuela, D.O.; Fuxe, K.; Antonelli, T.; Tanganelli, S.; Ferraro, L. Functional Role of Striatal A2A, D2, and MGlu5 Receptor Interactions in Regulating Striatopallidal GABA Neuronal Transmission. J. Neurochem. 2016, 138, 254–264. [Google Scholar] [CrossRef]
- de Bartolomeis, A.; Marmo, F.; Buonaguro, E.F.; Rossi, R.; Tomasetti, C.; Iasevoli, F. Imaging Brain Gene Expression Profiles by Antipsychotics: Region-Specific Action of Amisulpride on Postsynaptic Density Transcripts Compared to Haloperidol. Eur. Neuropsychopharmacol. 2013, 23, 1516–1529. [Google Scholar] [CrossRef] [PubMed]
- Minatohara, K.; Akiyoshi, M.; Okuno, H. Role of Immediate-Early Genes in Synaptic Plasticity and Neuronal Ensembles Underlying the Memory Trace. Front. Mol. Neurosci. 2015, 8, 78. [Google Scholar] [CrossRef] [PubMed]
- Gonzales, B.J.; Mukherjee, D.; Ashwal-Fluss, R.; Loewenstein, Y.; Citri, A. Subregion-Specific Rules Govern the Distribution of Neuronal Immediate-Early Gene Induction. Proc. Natl. Acad. Sci. USA 2020, 117, 23304–23310. [Google Scholar] [CrossRef] [PubMed]
- Gangarossa, G.; Castell, L.; Castro, L.; Tarot, P.; Veyrunes, F.; Vincent, P.; Bertaso, F.; Valjent, E. Contrasting Patterns of ERK Activation in the Tail of the Striatum in Response to Aversive and Rewarding Signals. J. Neurochem. 2019, 151, 204–226. [Google Scholar] [CrossRef]
- Gangarossa, G.; Perroy, J.; Valjent, E. Combinatorial Topography and Cell-Type Specific Regulation of the ERK Pathway by Dopaminergic Agonists in the Mouse Striatum. Brain Struct. Funct. 2013, 218, 405–419. [Google Scholar] [CrossRef]
- Bertran-Gonzalez, J.; Bosch, C.; Maroteaux, M.; Matamales, M.; Hervé, D.; Valjent, E.; Girault, J.-A. Opposing Patterns of Signaling Activation in Dopamine D1 and D2 Receptor-Expressing Striatal Neurons in Response to Cocaine and Haloperidol. J. Neurosci. 2008, 28, 5671–5685. [Google Scholar] [CrossRef]
- Savell, K.E.; Tuscher, J.J.; Zipperly, M.E.; Duke, C.G.; Phillips, R.A.; Bauman, A.J.; Thukral, S.; Sultan, F.A.; Goska, N.A.; Ianov, L.; et al. A Dopamine-Induced Gene Expression Signature Regulates Neuronal Function and Cocaine Response. Sci. Adv. 2020, 6, eaba4221. [Google Scholar] [CrossRef]
- van Elzelingen, W.; Goedhoop, J.; Warnaar, P.; Denys, D.; Arbab, T.; Willuhn, I. A Unidirectional but Not Uniform Striatal Landscape of Dopamine Signaling for Motivational Stimuli. Proc. Natl. Acad. Sci. USA 2022, 119, e2117270119. [Google Scholar] [CrossRef]
- Gangarossa, G.; Espallergues, J.; Mailly, P.; De Bundel, D.; de Kerchove d’Exaerde, A.; Hervé, D.; Girault, J.-A.; Valjent, E.; Krieger, P. Spatial Distribution of D1R- and D2R-Expressing Medium-Sized Spiny Neurons Differs along the Rostro-Caudal Axis of the Mouse Dorsal Striatum. Front. Neural Circuits 2013, 7, 124. [Google Scholar] [CrossRef]
- Surmeier, D.J.; Plotkin, J.; Shen, W. Dopamine and Synaptic Plasticity in Dorsal Striatal Circuits Controlling Action Selection. Curr. Opin. Neurobiol. 2009, 19, 621–628. [Google Scholar] [CrossRef]
- Valjent, E.; Gangarossa, G. The Tail of the Striatum: From Anatomy to Connectivity and Function. Trends Neurosci. 2021, 44, 203–214. [Google Scholar] [CrossRef]
- Gangarossa, G.; Espallergues, J.; de Kerchove d’Exaerde, A.; El Mestikawy, S.; Gerfen, C.R.; Hervé, D.; Girault, J.-A.; Valjent, E. Distribution and Compartmental Organization of GABAergic Medium-Sized Spiny Neurons in the Mouse Nucleus Accumbens. Front. Neural Circuits 2013, 7, 22. [Google Scholar] [CrossRef]
- Nguyen, T.V.; Kosofsky, B.E.; Birnbaum, R.; Cohen, B.M.; Hyman, S.E. Differential Expression of C-Fos and Zif268 in Rat Striatum after Haloperidol, Clozapine, and Amphetamine. Proc. Natl. Acad. Sci. USA 1992, 89, 4270–4274. [Google Scholar] [CrossRef]
- Robertson, G.S.; Matsumura, H.; Fibiger, H.C. Induction Patterns of Fos-like Immunoreactivity in the Forebrain as Predictors of Atypical Antipsychotic Activity. J. Pharmacol. Exp. Ther. 1994, 271, 1058–1066. [Google Scholar] [PubMed]
- Polese, D.; de Serpis, A.A.; Ambesi-Impiombato, A.; Muscettola, G.; de Bartolomeis, A. Homer 1a Gene Expression Modulation by Antipsychotic Drugs: Involvement of the Glutamate Metabotropic System and Effects of D-Cycloserine. Neuropsychopharmacology 2002, 27, 906–913. [Google Scholar] [CrossRef]
- de Bartolomeis, A.; Iasevoli, F.; Marmo, F.; Buonaguro, E.F.; Eramo, A.; Rossi, R.; Avvisati, L.; Latte, G.; Tomasetti, C. Progressive Recruitment of Cortical and Striatal Regions by Inducible Postsynaptic Density Transcripts after Increasing Doses of Antipsychotics with Different Receptor Profiles: Insights for Psychosis Treatment. Eur. Neuropsychopharmacol. 2015, 25, 566–582. [Google Scholar] [CrossRef] [PubMed]
- Samaha, A.-N.; Reckless, G.E.; Seeman, P.; Diwan, M.; Nobrega, J.N.; Kapur, S. Less Is More: Antipsychotic Drug Effects Are Greater with Transient Rather than Continuous Delivery. Biol. Psychiatry 2008, 64, 145–152. [Google Scholar] [CrossRef]
- Fumagalli, F.; Frasca, A.; Racagni, G.; Riva, M.A. Antipsychotic Drugs Modulate Arc Expression in the Rat Brain. Eur. Neuropsychopharmacol. 2009, 19, 109–115. [Google Scholar] [CrossRef] [PubMed]
- Valjent, E.; Bertran-Gonzalez, J.; Hervé, D.; Fisone, G.; Girault, J.-A. Looking BAC at Striatal Signaling: Cell-Specific Analysis in New Transgenic Mice. Trends Neurosci. 2009, 32, 538–547. [Google Scholar] [CrossRef] [PubMed]
- Schiffmann, S.N.; Fisone, G.; Moresco, R.; Cunha, R.A.; Ferré, S. Adenosine A2A Receptors and Basal Ganglia Physiology. Prog. Neurobiol. 2007, 83, 277–292. [Google Scholar] [CrossRef] [PubMed]
- Azdad, K.; Gall, D.; Woods, A.S.; Ledent, C.; Ferré, S.; Schiffmann, S.N. Dopamine D2 and Adenosine A2A Receptors Regulate NMDA-Mediated Excitation in Accumbens Neurons through A2A-D2 Receptor Heteromerization. Neuropsychopharmacology 2009, 34, 972–986. [Google Scholar] [CrossRef] [PubMed]
- Lambot, L.; Chaves Rodriguez, E.; Houtteman, D.; Li, Y.; Schiffmann, S.N.; Gall, D.; de Kerchove d’Exaerde, A. Striatopallidal Neuron NMDA Receptors Control Synaptic Connectivity, Locomotor, and Goal-Directed Behaviors. J. Neurosci. 2016, 36, 4976–4992. [Google Scholar] [CrossRef]
- Girault, J.-A.; Nairn, A.C. DARPP-32 40 Years Later. Adv. Pharmacol. 2021, 90, 67–87. [Google Scholar] [CrossRef]
- Bateup, H.S.; Svenningsson, P.; Kuroiwa, M.; Gong, S.; Nishi, A.; Heintz, N.; Greengard, P. Cell Type-Specific Regulation of DARPP-32 Phosphorylation by Psychostimulant and Antipsychotic Drugs. Nat. Neurosci. 2008, 11, 932–939. [Google Scholar] [CrossRef]
- Svenningsson, P.; Tzavara, E.T.; Carruthers, R.; Rachleff, I.; Wattler, S.; Nehls, M.; McKinzie, D.L.; Fienberg, A.A.; Nomikos, G.G.; Greengard, P. Diverse Psychotomimetics Act through a Common Signaling Pathway. Science 2003, 302, 1412–1415. [Google Scholar] [CrossRef]
- Centonze, D.; Usiello, A.; Costa, C.; Picconi, B.; Erbs, E.; Bernardi, G.; Borrelli, E.; Calabresi, P. Chronic Haloperidol Promotes Corticostriatal Long-Term Potentiation by Targeting Dopamine D2L Receptors. J. Neurosci. 2004, 24, 8214–8222. [Google Scholar] [CrossRef]
- Sebel, L.E.; Graves, S.M.; Chan, C.S.; Surmeier, D.J. Haloperidol Selectively Remodels Striatal Indirect Pathway Circuits. Neuropsychopharmacology 2017, 42, 963–973. [Google Scholar] [CrossRef]
- de Bartolomeis, A.; Buonaguro, E.F.; Latte, G.; Rossi, R.; Marmo, F.; Iasevoli, F.; Tomasetti, C. Immediate-Early Genes Modulation by Antipsychotics: Translational Implications for a Putative Gateway to Drug-Induced Long-Term Brain Changes. Front. Behav. Neurosci. 2017, 11, 240. [Google Scholar] [CrossRef] [PubMed]
- Peebles, C.L.; Yoo, J.; Thwin, M.T.; Palop, J.J.; Noebels, J.L.; Finkbeiner, S. Arc Regulates Spine Morphology and Maintains Network Stability in Vivo. Proc. Natl. Acad. Sci. USA 2010, 107, 18173–18178. [Google Scholar] [CrossRef] [PubMed]
- Grueter, B.A.; Robison, A.J.; Neve, R.L.; Nestler, E.J.; Malenka, R.C. ∆FosB Differentially Modulates Nucleus Accumbens Direct and Indirect Pathway Function. Proc. Natl. Acad. Sci. USA 2013, 110, 1923–1928. [Google Scholar] [CrossRef]
- Zhang, J.; Zhang, L.; Jiao, H.; Zhang, Q.; Zhang, D.; Lou, D.; Katz, J.L.; Xu, M. C-Fos Facilitates the Acquisition and Extinction of Cocaine-Induced Persistent Changes. J. Neurosci. 2006, 26, 13287–13296. [Google Scholar] [CrossRef]
- Yael, D.; Zeef, D.H.; Sand, D.; Moran, A.; Katz, D.B.; Cohen, D.; Temel, Y.; Bar-Gad, I. Haloperidol-Induced Changes in Neuronal Activity in the Striatum of the Freely Moving Rat. Front. Syst. Neurosci. 2013, 7, 110. [Google Scholar] [CrossRef]
- Wiltschko, A.B.; Pettibone, J.R.; Berke, J.D. Opposite Effects of Stimulant and Antipsychotic Drugs on Striatal Fast-Spiking Interneurons. Neuropsychopharmacology 2010, 35, 1261–1270. [Google Scholar] [CrossRef]
- Menegas, W.; Bergan, J.F.; Ogawa, S.K.; Isogai, Y.; Umadevi Venkataraju, K.; Osten, P.; Uchida, N.; Watabe-Uchida, M. Dopamine Neurons Projecting to the Posterior Striatum Form an Anatomically Distinct Subclass. eLife 2015, 4, e10032. [Google Scholar] [CrossRef]
- Menegas, W.; Akiti, K.; Amo, R.; Uchida, N.; Watabe-Uchida, M. Dopamine Neurons Projecting to the Posterior Striatum Reinforce Avoidance of Threatening Stimuli. Nat. Neurosci. 2018, 21, 1421–1430. [Google Scholar] [CrossRef]
- Tran, M.N.; Maynard, K.R.; Spangler, A.; Huuki, L.A.; Montgomery, K.D.; Sadashivaiah, V.; Tippani, M.; Barry, B.K.; Hancock, D.B.; Hicks, S.C.; et al. Single-Nucleus Transcriptome Analysis Reveals Cell-Type-Specific Molecular Signatures across Reward Circuitry in the Human Brain. Neuron 2021, 109, 3088–3103.e5. [Google Scholar] [CrossRef]
- Puighermanal, E.; Castell, L.; Esteve-Codina, A.; Melser, S.; Kaganovsky, K.; Zussy, C.; Boubaker-Vitre, J.; Gut, M.; Rialle, S.; Kellendonk, C.; et al. Functional and Molecular Heterogeneity of D2R Neurons along Dorsal Ventral Axis in the Striatum. Nat. Commun. 2020, 11, 1957. [Google Scholar] [CrossRef]
- Märtin, A.; Calvigioni, D.; Tzortzi, O.; Fuzik, J.; Wärnberg, E.; Meletis, K. A Spatiomolecular Map of the Striatum. Cell Rep. 2019, 29, 4320–4333.e5. [Google Scholar] [CrossRef] [PubMed]
- Chen, R.; Blosser, T.R.; Djekidel, M.N.; Hao, J.; Bhattacherjee, A.; Chen, W.; Tuesta, L.M.; Zhuang, X.; Zhang, Y. Decoding Molecular and Cellular Heterogeneity of Mouse Nucleus Accumbens. Nat. Neurosci. 2021, 24, 1757–1771. [Google Scholar] [CrossRef] [PubMed]
- Pardo, M.; Lopez-Cruz, L.; Valverde, O.; Ledent, C.; Baqi, Y.; Müller, C.E.; Salamone, J.D.; Correa, M. Adenosine A2A Receptor Antagonism and Genetic Deletion Attenuate the Effects of Dopamine D2 Antagonism on Effort-Based Decision Making in Mice. Neuropharmacology 2012, 62, 2068–2077. [Google Scholar] [CrossRef] [PubMed]
- Varty, G.B.; Hodgson, R.A.; Pond, A.J.; Grzelak, M.E.; Parker, E.M.; Hunter, J.C. The Effects of Adenosine A2A Receptor Antagonists on Haloperidol-Induced Movement Disorders in Primates. Psychopharmacology 2008, 200, 393–401. [Google Scholar] [CrossRef]
- Mott, A.M.; Nunes, E.J.; Collins, L.E.; Port, R.G.; Sink, K.S.; Hockemeyer, J.; Müller, C.E.; Salamone, J.D. The Adenosine A2A Antagonist MSX-3 Reverses the Effects of the Dopamine Antagonist Haloperidol on Effort-Related Decision Making in a T-Maze Cost/Benefit Procedure. Psychopharmacology 2009, 204, 103–112. [Google Scholar] [CrossRef]
- Ferre, S.; von Euler, G.; Johansson, B.; Fredholm, B.B.; Fuxe, K. Stimulation of High-Affinity Adenosine A2 Receptors Decreases the Affinity of Dopamine D2 Receptors in Rat Striatal Membranes. Proc. Natl. Acad. Sci. USA 1991, 88, 7238–7241. [Google Scholar] [CrossRef]
- Fuxe, K.; Ferré, S.; Zoli, M.; Agnati, L.F. Integrated Events in Central Dopamine Transmission as Analyzed at Multiple Levels. Evidence for Intramembrane Adenosine A2A/Dopamine D2 and Adenosine A1/Dopamine D1 Receptor Interactions in the Basal Ganglia. Brain Res. Brain Res. Rev. 1998, 26, 258–273. [Google Scholar] [CrossRef]
- Prasad, K.; de Vries, E.F.J.; Elsinga, P.H.; Dierckx, R.A.J.O.; van Waarde, A. Allosteric Interactions between Adenosine A2A and Dopamine D2 Receptors in Heteromeric Complexes: Biochemical and Pharmacological Characteristics, and Opportunities for PET Imaging. Int. J. Mol. Sci. 2021, 22, 1719. [Google Scholar] [CrossRef]
- Bonaventura, J.; Rico, A.J.; Moreno, E.; Sierra, S.; Sánchez, M.; Luquin, N.; Farré, D.; Müller, C.E.; Martínez-Pinilla, E.; Cortés, A.; et al. L-DOPA-Treatment in Primates Disrupts the Expression of A(2A) Adenosine-CB(1) Cannabinoid-D(2) Dopamine Receptor Heteromers in the Caudate Nucleus. Neuropharmacology 2014, 79, 90–100. [Google Scholar] [CrossRef]
- Bonaventura, J.; Navarro, G.; Casadó-Anguera, V.; Azdad, K.; Rea, W.; Moreno, E.; Brugarolas, M.; Mallol, J.; Canela, E.I.; Lluís, C.; et al. Allosteric Interactions between Agonists and Antagonists within the Adenosine A2A Receptor-Dopamine D2 Receptor Heterotetramer. Proc. Natl. Acad. Sci. USA 2015, 112, E3609–E3618. [Google Scholar] [CrossRef]
- Agnati, L.F.; Ferré, S.; Lluis, C.; Franco, R.; Fuxe, K. Molecular Mechanisms and Therapeutical Implications of Intramembrane Receptor/Receptor Interactions among Heptahelical Receptors with Examples from the Striatopallidal GABA Neurons. Pharmacol. Rev. 2003, 55, 509–550. [Google Scholar] [CrossRef] [PubMed]
- Yoshida, Y.; Ono, T.; Kizu, A.; Fukushima, R.; Miyagishi, T. Striatal N-Methyl-D-Aspartate Receptors in Haloperidol-Induced Catalepsy. Eur. J. Pharmacol. 1991, 203, 173–180. [Google Scholar] [CrossRef]
- Moore, N.A.; Blackman, A.; Awere, S.; Leander, J.D. NMDA Receptor Antagonists Inhibit Catalepsy Induced by Either Dopamine D1 or D2 Receptor Antagonists. Eur. J. Pharmacol. 1993, 237, 1–7. [Google Scholar] [CrossRef]
- Kaur, S.; Ozer, H.; Starr, M. MK 801 Reverses Haloperidol-Induced Catalepsy from Both Striatal and Extrastriatal Sites in the Rat Brain. Eur. J. Pharmacol. 1997, 332, 153–160. [Google Scholar] [CrossRef]
- de Souza, I.E.; Meredith, G.E. NMDA Receptor Blockade Attenuates the Haloperidol Induction of Fos Protein in the Dorsal but Not the Ventral Striatum. Synapse 1999, 32, 243–253. [Google Scholar] [CrossRef]
- Hussain, N.; Flumerfelt, B.A.; Rajakumar, N. Glutamatergic Regulation of Haloperidol-Induced c-Fos Expression in the Rat Striatum and Nucleus Accumbens. Neuroscience 2001, 102, 391–399. [Google Scholar] [CrossRef]
- Nash, J.E.; Brotchie, J.M. A Common Signaling Pathway for Striatal NMDA and Adenosine A2a Receptors: Implications for the Treatment of Parkinson’s Disease. J. Neurosci. 2000, 20, 7782–7789. [Google Scholar] [CrossRef]
- Leveque, J.C.; Macías, W.; Rajadhyaksha, A.; Carlson, R.R.; Barczak, A.; Kang, S.; Li, X.M.; Coyle, J.T.; Huganir, R.L.; Heckers, S.; et al. Intracellular Modulation of NMDA Receptor Function by Antipsychotic Drugs. J. Neurosci. 2000, 20, 4011–4020. [Google Scholar] [CrossRef]
- Liu, X.-Y.; Chu, X.-P.; Mao, L.-M.; Wang, M.; Lan, H.-X.; Li, M.-H.; Zhang, G.-C.; Parelkar, N.K.; Fibuch, E.E.; Haines, M.; et al. Modulation of D2R-NR2B Interactions in Response to Cocaine. Neuron 2006, 52, 897–909. [Google Scholar] [CrossRef]
- Perreault, M.L.; Hasbi, A.; O’Dowd, B.F.; George, S.R. Heteromeric Dopamine Receptor Signaling Complexes: Emerging Neurobiology and Disease Relevance. Neuropsychopharmacology 2014, 39, 156–168. [Google Scholar] [CrossRef]
- Andrianarivelo, A.; Saint-Jour, E.; Pousinha, P.; Fernandez, S.P.; Petitbon, A.; De Smedt-Peyrusse, V.; Heck, N.; Ortiz, V.; Allichon, M.-C.; Kappès, V.; et al. Disrupting D1-NMDA or D2-NMDA Receptor Heteromerization Prevents Cocaine’s Rewarding Effects but Preserves Natural Reward Processing. Sci. Adv. 2021, 7, eabg5970. [Google Scholar] [CrossRef] [PubMed]
- Yin, H.H.; Lovinger, D.M. Frequency-Specific and D2 Receptor-Mediated Inhibition of Glutamate Release by Retrograde Endocannabinoid Signaling. Proc. Natl. Acad. Sci. USA 2006, 103, 8251–8256. [Google Scholar] [CrossRef] [PubMed]
- Bamford, N.S.; Zhang, H.; Schmitz, Y.; Wu, N.-P.; Cepeda, C.; Levine, M.S.; Schmauss, C.; Zakharenko, S.S.; Zablow, L.; Sulzer, D. Heterosynaptic Dopamine Neurotransmission Selects Sets of Corticostriatal Terminals. Neuron 2004, 42, 653–663. [Google Scholar] [CrossRef]
- Bonito-Oliva, A.; Södersten, E.; Spigolon, G.; Hu, X.; Hellysaz, A.; Falconi, A.; Gomes, A.-L.; Broberger, C.; Hansen, K.; Fisone, G. Differential Regulation of the Phosphorylation of Trimethyl-Lysine27 Histone H3 at Serine 28 in Distinct Populations of Striatal Projection Neurons. Neuropharmacology 2016, 107, 89–99. [Google Scholar] [CrossRef]
- Ramírez-Jarquín, U.N.; Shahani, N.; Pryor, W.; Usiello, A.; Subramaniam, S. The Mammalian Target of Rapamycin (MTOR) Kinase Mediates Haloperidol-Induced Cataleptic Behavior. Transl. Psychiatry 2020, 10, 336. [Google Scholar] [CrossRef]
- Bateup, H.S.; Santini, E.; Shen, W.; Birnbaum, S.; Valjent, E.; Surmeier, D.J.; Fisone, G.; Nestler, E.J.; Greengard, P. Distinct Subclasses of Medium Spiny Neurons Differentially Regulate Striatal Motor Behaviors. Proc. Natl. Acad. Sci. USA 2010, 107, 14845–14850. [Google Scholar] [CrossRef]
- Li, Y.; Li, B.; Wan, X.; Zhang, W.; Zhong, L.; Tang, S.-J. NMDA Receptor Activation Stimulates Transcription-Independent Rapid Wnt5a Protein Synthesis via the MAPK Signaling Pathway. Mol. Brain 2012, 5, 1. [Google Scholar] [CrossRef]
- Gong, R.; Park, C.S.; Abbassi, N.R.; Tang, S.-J. Roles of Glutamate Receptors and the Mammalian Target of Rapamycin (MTOR) Signaling Pathway in Activity-Dependent Dendritic Protein Synthesis in Hippocampal Neurons. J. Biol. Chem. 2006, 281, 18802–18815. [Google Scholar] [CrossRef]
- Wang, X.; Luo, Y.; He, Y.; Li, F.; Shi, H.; Xue, L.; Xue, Y.; Lu, L. Nucleus Accumbens Core Mammalian Target of Rapamycin Signaling Pathway Is Critical for Cue-Induced Reinstatement of Cocaine Seeking in Rats. J. Neurosci. 2010, 30, 12632–12641. [Google Scholar] [CrossRef]
- Gong, S.; Zheng, C.; Doughty, M.L.; Losos, K.; Didkovsky, N.; Schambra, U.B.; Nowak, N.J.; Joyner, A.; Leblanc, G.; Hatten, M.E.; et al. A Gene Expression Atlas of the Central Nervous System Based on Bacterial Artificial Chromosomes. Nature 2003, 425, 917–925. [Google Scholar] [CrossRef]
- Valjent, E.; Corvol, J.C.; Pages, C.; Besson, M.J.; Maldonado, R.; Caboche, J. Involvement of the Extracellular Signal-Regulated Kinase Cascade for Cocaine-Rewarding Properties. J. Neurosci. 2000, 20, 8701–8709. [Google Scholar] [CrossRef] [PubMed]
- Gainetdinov, R.R.; Mohn, A.R.; Bohn, L.M.; Caron, M.G. Glutamatergic Modulation of Hyperactivity in Mice Lacking the Dopamine Transporter. Proc. Natl. Acad. Sci. USA 2001, 98, 11047–11054. [Google Scholar] [CrossRef]
- Gangarossa, G.; Di Benedetto, M.; O’Sullivan, G.J.; Dunleavy, M.; Alcacer, C.; Bonito-Oliva, A.; Henshall, D.C.; Waddington, J.L.; Valjent, E.; Fisone, G. Convulsant Doses of a Dopamine D1 Receptor Agonist Result in Erk-Dependent Increases in Zif268 and Arc/Arg3.1 Expression in Mouse Dentate Gyrus. PLoS ONE 2011, 6, e19415. [Google Scholar] [CrossRef]




Publisher’s Note: MDPI stays neutral with regard to jurisdictional claims in published maps and institutional affiliations. |
© 2022 by the authors. Licensee MDPI, Basel, Switzerland. This article is an open access article distributed under the terms and conditions of the Creative Commons Attribution (CC BY) license (https://creativecommons.org/licenses/by/4.0/).
Share and Cite
Onimus, O.; Valjent, E.; Fisone, G.; Gangarossa, G. Haloperidol-Induced Immediate Early Genes in Striatopallidal Neurons Requires the Converging Action of cAMP/PKA/DARPP-32 and mTOR Pathways. Int. J. Mol. Sci. 2022, 23, 11637. https://doi.org/10.3390/ijms231911637
Onimus O, Valjent E, Fisone G, Gangarossa G. Haloperidol-Induced Immediate Early Genes in Striatopallidal Neurons Requires the Converging Action of cAMP/PKA/DARPP-32 and mTOR Pathways. International Journal of Molecular Sciences. 2022; 23(19):11637. https://doi.org/10.3390/ijms231911637
Chicago/Turabian StyleOnimus, Oriane, Emmanuel Valjent, Gilberto Fisone, and Giuseppe Gangarossa. 2022. "Haloperidol-Induced Immediate Early Genes in Striatopallidal Neurons Requires the Converging Action of cAMP/PKA/DARPP-32 and mTOR Pathways" International Journal of Molecular Sciences 23, no. 19: 11637. https://doi.org/10.3390/ijms231911637
APA StyleOnimus, O., Valjent, E., Fisone, G., & Gangarossa, G. (2022). Haloperidol-Induced Immediate Early Genes in Striatopallidal Neurons Requires the Converging Action of cAMP/PKA/DARPP-32 and mTOR Pathways. International Journal of Molecular Sciences, 23(19), 11637. https://doi.org/10.3390/ijms231911637

