p53 Controls Meiotic Prophase Progression and Crossover Formation
Abstract
1. Introduction
2. Results
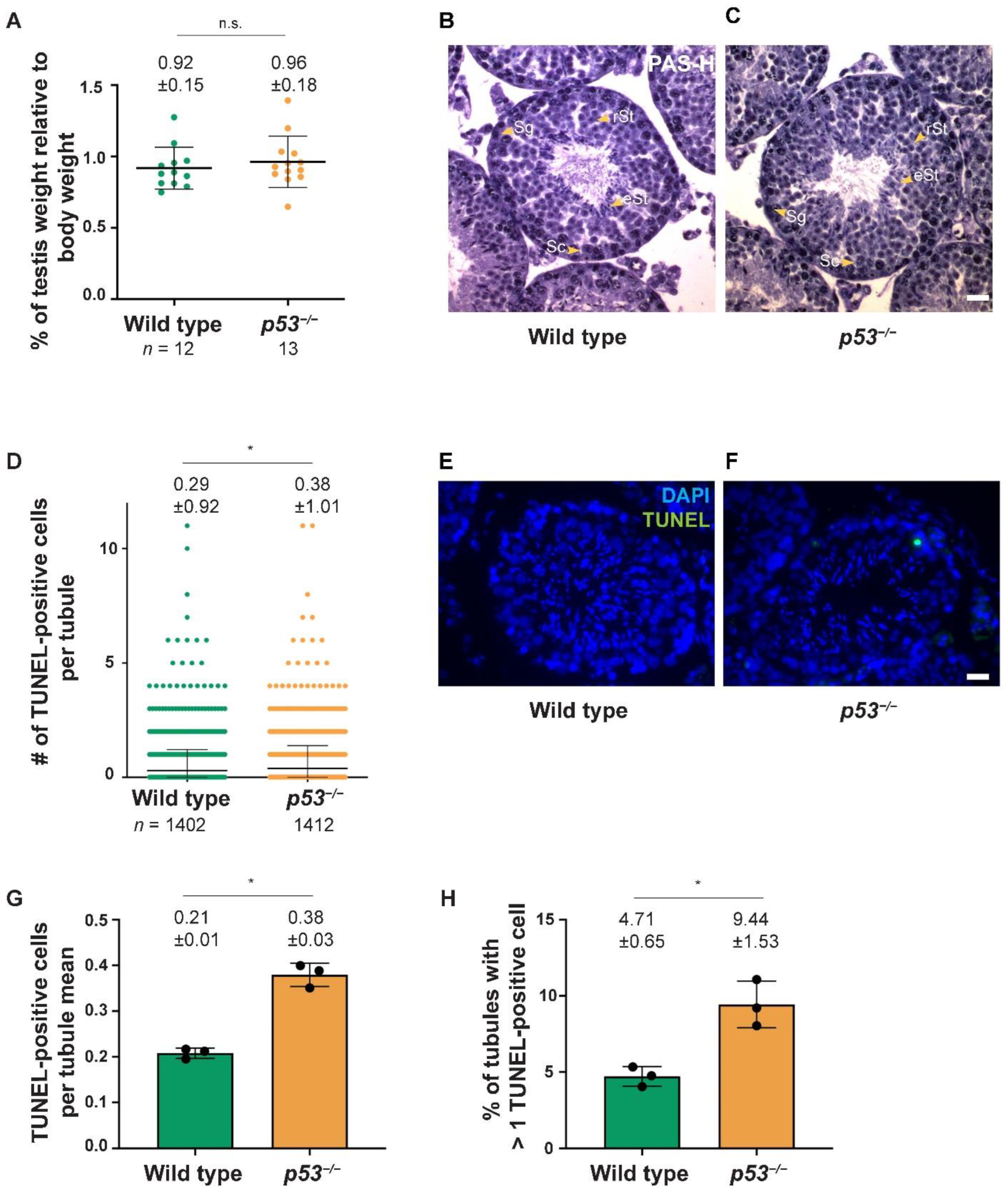
2.1. Testis Size in p53−/− Mutant Mice Is Not Altered
2.2. Prophase Progression Is Slightly Accelerated in the Absence of p53
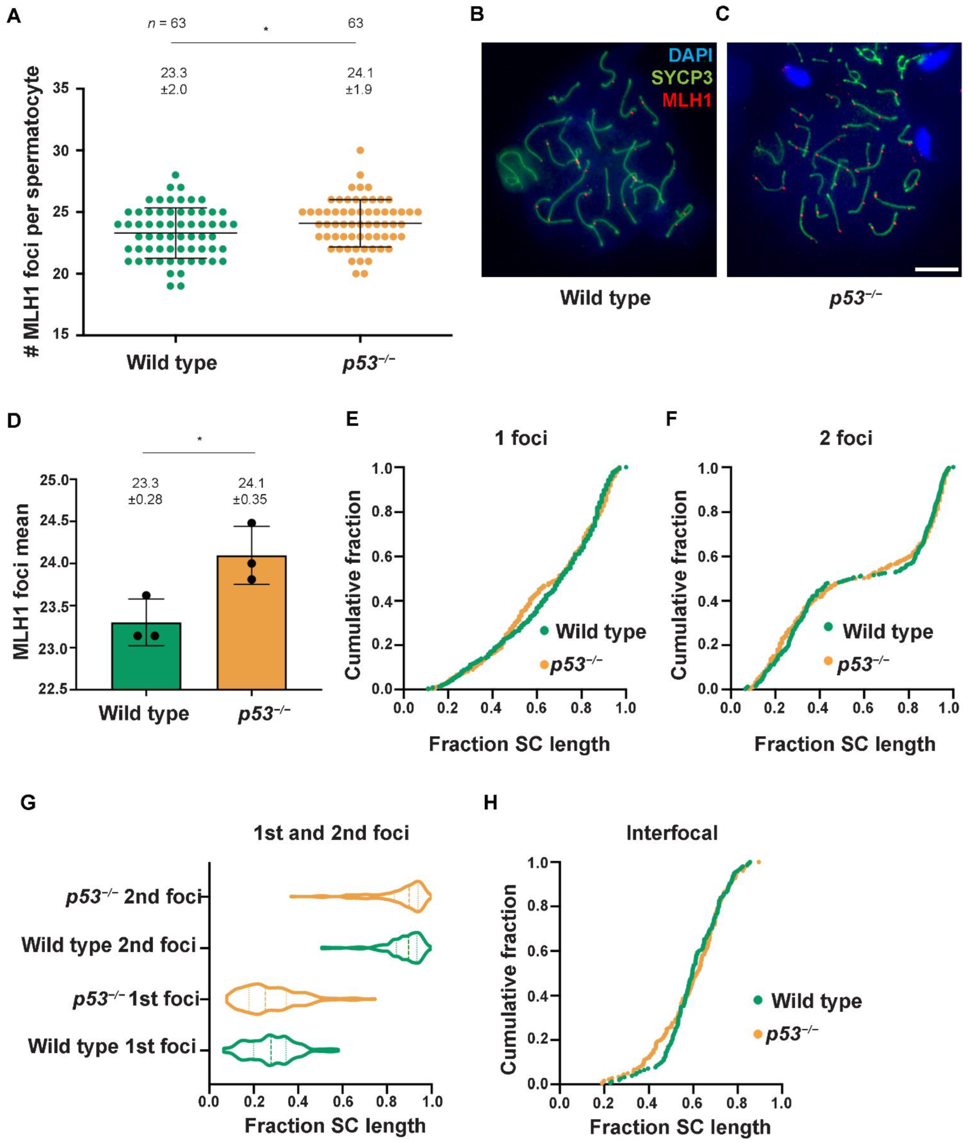
2.3. CO Formation and Location Are Altered in p53 Absence
3. Discussion
4. Materials and Methods
4.1. Mutant Mice
4.2. Histology
4.3. Spermatocyte Spreads and Immunofluorescence
4.4. RNA Extraction and RT-qPCR
Supplementary Materials
Author Contributions
Funding
Institutional Review Board Statement
Informed Consent Statement
Data Availability Statement
Acknowledgments
Conflicts of Interest
References
- Kleckner, N. Meiosis: How Could It Work? Proc. Natl. Acad. Sci. USA 1996, 93, 8167–8174. [Google Scholar] [CrossRef] [PubMed]
- Page, S.L.; Hawley, R.S. Chromosome Choreography: The Meiotic Ballet. Science 2003, 301, 785–789. [Google Scholar] [CrossRef] [PubMed]
- Handel, M.A.; Schimenti, J.C. Genetics of Mammalian Meiosis: Regulation, Dynamics and Impact on Fertility. Nat. Rev. Genet. 2010, 11, 124–136. [Google Scholar] [CrossRef] [PubMed]
- Keeney, S.; Giroux, C.N.; Kleckner, N. Meiosis-Specific DNA Double-Strand Breaks Are Catalyzed by Spo11, a Member of a Widely Conserved Protein Family. Cell 1997, 88, 375–384. [Google Scholar] [CrossRef]
- Cole, F.; Kauppi, L.; Lange, J.; Roig, I.; Wang, R.; Keeney, S.; Jasin, M. Homeostatic Control of Recombination Is Implemented Progressively in Mouse Meiosis. Nat. Cell Biol. 2012, 14, 424–430. [Google Scholar] [CrossRef]
- Miller, M.P.; Amon, A.; Ünal, E. Meiosis I: When Chromosomes Undergo Extreme Makeover. Curr. Opin. Cell Biol. 2013, 25, 687–696. [Google Scholar] [CrossRef]
- Hassold, T.; Hall, H.; Hunt, P. The Origin of Human Aneuploidy: Where We Have Been, Where We Are Going. Hum. Mol. Genet. 2007, 16, R203–R208. [Google Scholar] [CrossRef]
- Roeder, G.S.; Bailis, J.M. The Pachytene Checkpoint. Trends Genet. 2000, 16, 395–403. [Google Scholar] [CrossRef]
- MacQueen, A.J.; Hochwagen, A. Checkpoint Mechanisms: The Puppet Masters of Meiotic Prophase. Trends Cell Biol. 2011, 21, 393–400. [Google Scholar] [CrossRef]
- Subramanian, V.V.; Hochwagen, A. The Meiotic Checkpoint Network: Step-by-Step through Meiotic Prophase. Cold Spring Harb. Perspect. Biol. 2014, 6, a016675. [Google Scholar] [CrossRef]
- Brodsky, M.H.; Nordstrom, W.; Tsang, G.; Kwan, E.; Rubin, G.M.; Abrams, J.M. Drosophila P53 Binds a Damage Response Element at the Reaper Locus. Cell 2000, 101, 103–113. [Google Scholar] [CrossRef]
- Sogame, N.; Kim, M.; Abrams, J.M. Drosophila P53 Preserves Genomic Stability by Regulating Cell Death. Proc. Natl. Acad. Sci. USA 2003, 100, 4696–4701. [Google Scholar] [CrossRef] [PubMed]
- Lu, W.-J.; Chapo, J.; Roig, I.; Abrams, J.M. Meiotic Recombination Provokes Functional Activation of the P53 Regulatory Network. Science 2010, 328, 1278–1281. [Google Scholar] [CrossRef]
- Derry, W.B.; Putzke, A.P.; Rothman, J.H. Caenorhabditis elegans P53: Role in Apoptosis, Meiosis, and Stress Resistance. Science 2001, 294, 591–595. [Google Scholar] [CrossRef] [PubMed]
- Schumacher, B.; Hofmann, K.; Boulton, S.; Gartner, A. The C. elegans Homolog of the P53 Tumor Suppressor Is Required for DNA Damage-Induced Apoptosis. Curr. Biol. 2001, 11, 1722–1727. [Google Scholar] [CrossRef]
- Almon, E.; Goldfinger, N.; Kapon, A.; Schwartz, D.; Levine, A.J.; Rotter, V. Testicular Tissue-Specific Expression of the P53 Suppressor Gene. Dev. Biol. 1993, 156, 107–116. [Google Scholar] [CrossRef]
- Schwartz, D.; Goldfinger, N.; Rotter, V. Expression of P53 Protein in Spermatogenesis Is Confined to the Tetraploid Pachytene Primary Spermatocytes. Oncogene 1993, 8, 1487–1494. [Google Scholar]
- Sjöblom, T.; Lähdetie, J. Expression of P53 in Normal and Gamma-Irradiated Rat Testis Suggests a Role for P53 in Meiotic Recombination and Repair. Oncogene 1996, 12, 2499–2505. [Google Scholar]
- Beumer, T.L.; Roepers-Gajadien, H.L.; Gademan, I.S.; van Buul, P.P.; Gil-Gomez, G.; Rutgers, D.H.; de Rooij, D.G. The Role of the Tumor Suppressor P53 in Spermatogenesis. Cell Death Differ. 1998, 5, 669–677. [Google Scholar] [CrossRef]
- Churchman, M.L.; Roig, I.; Jasin, M.; Keeney, S.; Sherr, C.J. Expression of Arf Tumor Suppressor in Spermatogonia Facilitates Meiotic Progression in Male Germ Cells. PLoS Genet. 2011, 7, e1002157. [Google Scholar] [CrossRef]
- Marcet-Ortega, M.; Pacheco, S.; Martínez-Marchal, A.; Castillo, H.; Flores, E.; Jasin, M.; Keeney, S.; Roig, I. P53 and TAp63 Participate in the Recombination-Dependent Pachytene Arrest in Mouse Spermatocytes. PLoS Genet. 2017, 13, e1006845. [Google Scholar] [CrossRef] [PubMed]
- Bolcun-Filas, E.; Rinaldi, V.D.; White, M.E.; Schimenti, J.C. Reversal of Female Infertility by Chk2 Ablation Reveals the Oocyte DNA Damage Checkpoint Pathway. Science 2014, 343, 533–536. [Google Scholar] [CrossRef] [PubMed]
- Rinaldi, V.D.; Bloom, J.C.; Schimenti, J.C. Oocyte Elimination through DNA Damage Signaling from CHK1/CHK2 to P53 and P63. Genetics 2020, 215, 373–378. [Google Scholar] [CrossRef] [PubMed]
- Hu, W. The Role of P53 Gene Family in Reproduction. Cold Spring Harb. Perspect. Biol. 2009, 1, a001073. [Google Scholar] [CrossRef]
- Kim, D.-A.; Suh, E.-K. Defying DNA Double-Strand Break-Induced Death during Prophase I Meiosis by Temporal TAp63α Phosphorylation Regulation in Developing Mouse Oocytes. Mol. Cell. Biol. 2014, 34, 1460–1473. [Google Scholar] [CrossRef]
- Kurita, T.; Cunha, G.R.; Robboy, S.J.; Mills, A.A.; Medina, R.T. Differential Expression of P63 Isoforms in Female Reproductive Organs. Mech. Dev. 2005, 122, 1043–1055. [Google Scholar] [CrossRef]
- Suh, E.-K.; Yang, A.; Kettenbach, A.; Bamberger, C.; Michaelis, A.H.; Zhu, Z.; Elvin, J.A.; Bronson, R.T.; Crum, C.P.; McKeon, F. P63 Protects the Female Germ Line during Meiotic Arrest. Nature 2006, 444, 624–628. [Google Scholar] [CrossRef]
- Livera, G.; Petre-Lazar, B.; Guerquin, M.-J.; Trautmann, E.; Coffigny, H.; Habert, R. P63 Null Mutation Protects Mouse Oocytes from Radio-Induced Apoptosis. Reproduction 2008, 135, 3–12. [Google Scholar] [CrossRef]
- Tomasini, R.; Tsuchihara, K.; Wilhelm, M.; Fujitani, M.; Rufini, A.; Cheung, C.C.; Khan, F.; Itie-Youten, A.; Wakeham, A.; Tsao, M.-S.; et al. TAp73 Knockout Shows Genomic Instability with Infertility and Tumor Suppressor Functions. Genes Dev. 2008, 22, 2677–2691. [Google Scholar] [CrossRef]
- Inoue, S.; Tomasini, R.; Rufini, A.; Elia, A.J.; Agostini, M.; Amelio, I.; Cescon, D.; Dinsdale, D.; Zhou, L.; Harris, I.S.; et al. TAp73 Is Required for Spermatogenesis and the Maintenance of Male Fertility. Proc. Natl. Acad. Sci. USA 2014, 111, 1843–1848. [Google Scholar] [CrossRef]
- Donehower, L.A.; Harvey, M.; Slagle, B.L.; McArthur, M.J.; Montgomery, C.A.; Butel, J.S.; Bradley, A. Mice Deficient for P53 Are Developmentally Normal but Susceptible to Spontaneous Tumours. Nature 1992, 356, 215–221. [Google Scholar] [CrossRef] [PubMed]
- Jacks, T.; Remington, L.; Williams, B.O.; Schmitt, E.M.; Halachmi, S.; Bronson, R.T.; Weinberg, R.A. Tumor Spectrum Analysis in P53-Mutant Mice. Curr. Biol. 1994, 4, 1–7. [Google Scholar] [CrossRef]
- Rotter, V.; Schwartz, D.; Almon, E.; Goldfinger, N.; Kapon, A.; Meshorer, A.; Donehower, L.A.; Levine, A.J. Mice with Reduced Levels of P53 Protein Exhibit the Testicular Giant-Cell Degenerative Syndrome. Proc. Natl. Acad. Sci. USA 1993, 90, 9075–9079. [Google Scholar] [CrossRef] [PubMed]
- Russell, L.D.; Ettlin, R.A.; Hikim, A.P.S.; Clegg, E.D. Histological and Histopathological Evaluation of the Testis. Int. J. Androl. 1993, 16, 83. [Google Scholar] [CrossRef]
- Vogelstein, B.; Lane, D.; Levine, A.J. Surfing the P53 Network. Nature 2000, 408, 307–310. [Google Scholar] [CrossRef]
- Ghafari, F.; Pelengaris, S.; Walters, E.; Hartshorne, G.M. Influence of P53 and Genetic Background on Prenatal Oogenesis and Oocyte Attrition in Mice. Hum. Reprod. 2009, 24, 1460–1472. [Google Scholar] [CrossRef][Green Version]
- Cole, F.; Keeney, S.; Jasin, M. Comprehensive, Fine-Scale Dissection of Homologous Recombination Outcomes at a Hot Spot in Mouse Meiosis. Mol. Cell 2010, 39, 700–710. [Google Scholar] [CrossRef]
- Barchi, M.; Roig, I.; di Giacomo, M.; de Rooij, D.G.; Keeney, S.; Jasin, M. ATM Promotes the Obligate XY Crossover and Both Crossover Control and Chromosome Axis Integrity on Autosomes. PLoS Genet. 2008, 4, e1000076. [Google Scholar] [CrossRef]
- Hassold, T.; Sherman, S.; Hunt, P. Counting Cross-Overs: Characterizing Meiotic Recombination in Mammals. Hum. Mol. Genet. 2000, 9, 2409–2419. [Google Scholar] [CrossRef]
- Anderson, L.K.; Reeves, A.; Webb, L.M.; Ashley, T. Distribution of Crossing over on Mouse Synaptonemal Complexes Using Immunofluorescent Localization of MLH1 Protein. Genetics 1999, 151, 1569. [Google Scholar] [CrossRef]
- Pacheco, S.; Marcet-Ortega, M.; Lange, J.; Jasin, M.; Keeney, S.; Roig, I. The ATM Signaling Cascade Promotes Recombination-Dependent Pachytene Arrest in Mouse Spermatocytes. PLoS Genet. 2015, 11, e1005017. [Google Scholar] [CrossRef] [PubMed]
- Ollmann, M.; Young, L.M.; Di Como, C.J.; Karim, F.; Belvin, M.; Robertson, S.; Whittaker, K.; Demsky, M.; Fisher, W.W.; Buchman, A.; et al. Drosophila P53 Is a Structural and Functional Homolog of the Tumor Suppressor P53. Cell 2000, 101, 91–101. [Google Scholar] [CrossRef] [PubMed]
- Sah, V.P.; Attardi, L.D.; Mulligan, G.J.; Williams, B.O.; Bronson, R.T.; Jacks, T. A Subset of P53-Deficient Embryos Exhibit Exencephaly. Nat. Genet. 1995, 10, 175–180. [Google Scholar] [CrossRef]
- Armstrong, J.F.; Kaufman, M.H.; Harrison, D.J.; Clarke, A.R. High-Frequency Developmental Abnormalities in P53-Deficient Mice. Curr. Biol. 1995, 5, 931–936. [Google Scholar] [CrossRef]
- Gersten, K.M.; Kemp, C.J. Normal Meiotic Recombination in P53-Deficient Mice. Nat. Genet. 1997, 17, 378–379. [Google Scholar] [CrossRef]
- Paul, C.; Povey, J.E.; Lawrence, N.J.; Selfridge, J.; Melton, D.W.; Saunders, P.T.K. Deletion of Genes Implicated in Protecting the Integrity of Male Germ Cells Has Differential Effects on the Incidence of DNA Breaks and Germ Cell Loss. PLoS ONE 2007, 2, e989. [Google Scholar] [CrossRef]
- Mateo, A.-R.F.; Kessler, Z.; Jolliffe, A.K.; McGovern, O.; Yu, B.; Nicolucci, A.; Yanowitz, J.L.; Derry, W.B. The P53-like Protein CEP-1 Is Required for Meiotic Fidelity in C. elegans. Curr. Biol. 2016, 26, 1148–1158. [Google Scholar] [CrossRef]
- Roig, I.; Dowdle, J.A.; Toth, A.; de Rooij, D.G.; Jasin, M.; Keeney, S. Mouse TRIP13/PCH2 Is Required for Recombination and Normal Higher-Order Chromosome Structure during Meiosis. PLoS Genet. 2010, 6, e1001062. [Google Scholar] [CrossRef]
- Su, X.; Paris, M.; Gi, Y.J.; Tsai, K.Y.; Cho, M.S.; Lin, Y.-L.; Biernaskie, J.A.; Sinha, S.; Prives, C.; Pevny, L.H.; et al. TAp63 Prevents Premature Aging by Promoting Adult Stem Cell Maintenance. Cell Stem Cell 2009, 5, 64–75. [Google Scholar] [CrossRef]
- Yang, A.; Walker, N.; Bronson, R.; Kaghad, M.; Oosterwegel, M.; Bonnin, J.; Vagner, C.; Bonnet, H.; Dikkes, P.; Sharpe, A.; et al. P73-Deficient Mice Have Neurological, Pheromonal and Inflammatory Defects but Lack Spontaneous Tumours. Nature 2000, 404, 99–103. [Google Scholar] [CrossRef]
- Baudat, F.; Manova, K.; Yuen, J.P.; Jasin, M.; Keeney, S. Chromosome Synapsis Defects and Sexually Dimorphic Meiotic Progression in Mice Lacking Spo11. Mol. Cell 2000, 6, 989–998. [Google Scholar] [CrossRef] [PubMed]
- Pittman, D.L.; Cobb, J.; Schimenti, K.J.; Wilson, L.A.; Cooper, D.M.; Brignull, E.; Handel, M.A.; Schimenti, J.C. Meiotic Prophase Arrest with Failure of Chromosome Synapsis in Mice Deficient for Dmc1, a Germline-Specific RecA Homolog. Mol. Cell 1998, 1, 697–705. [Google Scholar] [PubMed]




Publisher’s Note: MDPI stays neutral with regard to jurisdictional claims in published maps and institutional affiliations. |
© 2022 by the authors. Licensee MDPI, Basel, Switzerland. This article is an open access article distributed under the terms and conditions of the Creative Commons Attribution (CC BY) license (https://creativecommons.org/licenses/by/4.0/).
Share and Cite
Marcet-Ortega, M.; Maldonado-Linares, A.; López-Panadés, M.; Roig, I. p53 Controls Meiotic Prophase Progression and Crossover Formation. Int. J. Mol. Sci. 2022, 23, 9818. https://doi.org/10.3390/ijms23179818
Marcet-Ortega M, Maldonado-Linares A, López-Panadés M, Roig I. p53 Controls Meiotic Prophase Progression and Crossover Formation. International Journal of Molecular Sciences. 2022; 23(17):9818. https://doi.org/10.3390/ijms23179818
Chicago/Turabian StyleMarcet-Ortega, Marina, Andros Maldonado-Linares, Maria López-Panadés, and Ignasi Roig. 2022. "p53 Controls Meiotic Prophase Progression and Crossover Formation" International Journal of Molecular Sciences 23, no. 17: 9818. https://doi.org/10.3390/ijms23179818
APA StyleMarcet-Ortega, M., Maldonado-Linares, A., López-Panadés, M., & Roig, I. (2022). p53 Controls Meiotic Prophase Progression and Crossover Formation. International Journal of Molecular Sciences, 23(17), 9818. https://doi.org/10.3390/ijms23179818

