Secretory SERPINE1 Expression Is Increased by Antiplatelet Therapy, Inducing MMP1 Expression and Increasing Colon Cancer Metastasis
Abstract
1. Introduction
2. Results
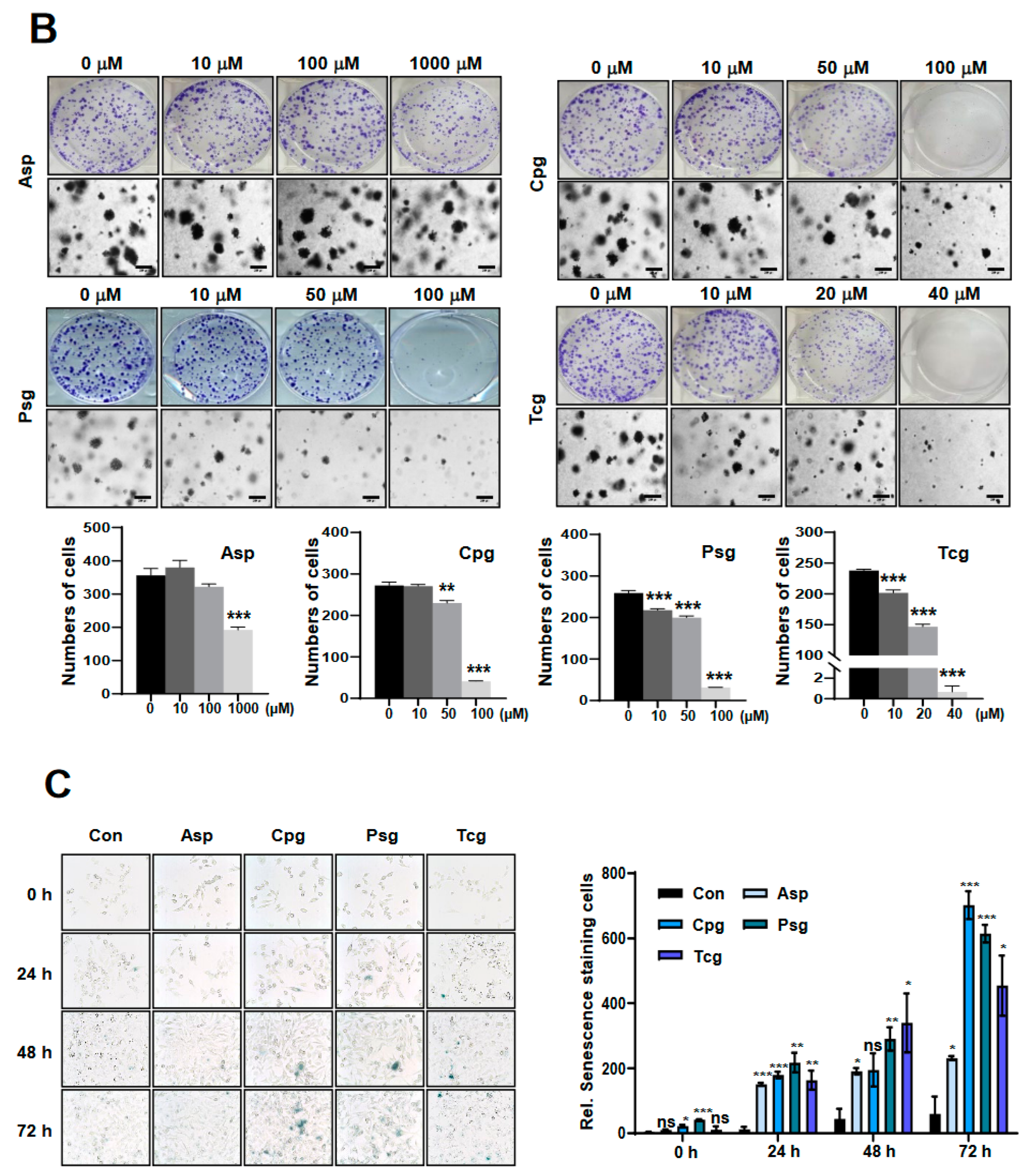
2.1. Purinergic Antiplatelet Agents Reduce Proliferation While Increasing the Mobility of Colon Cancer Cells
2.2. Gene Expression Profile Analysis to Identify Genes Associated with Cancer Cell Mobility
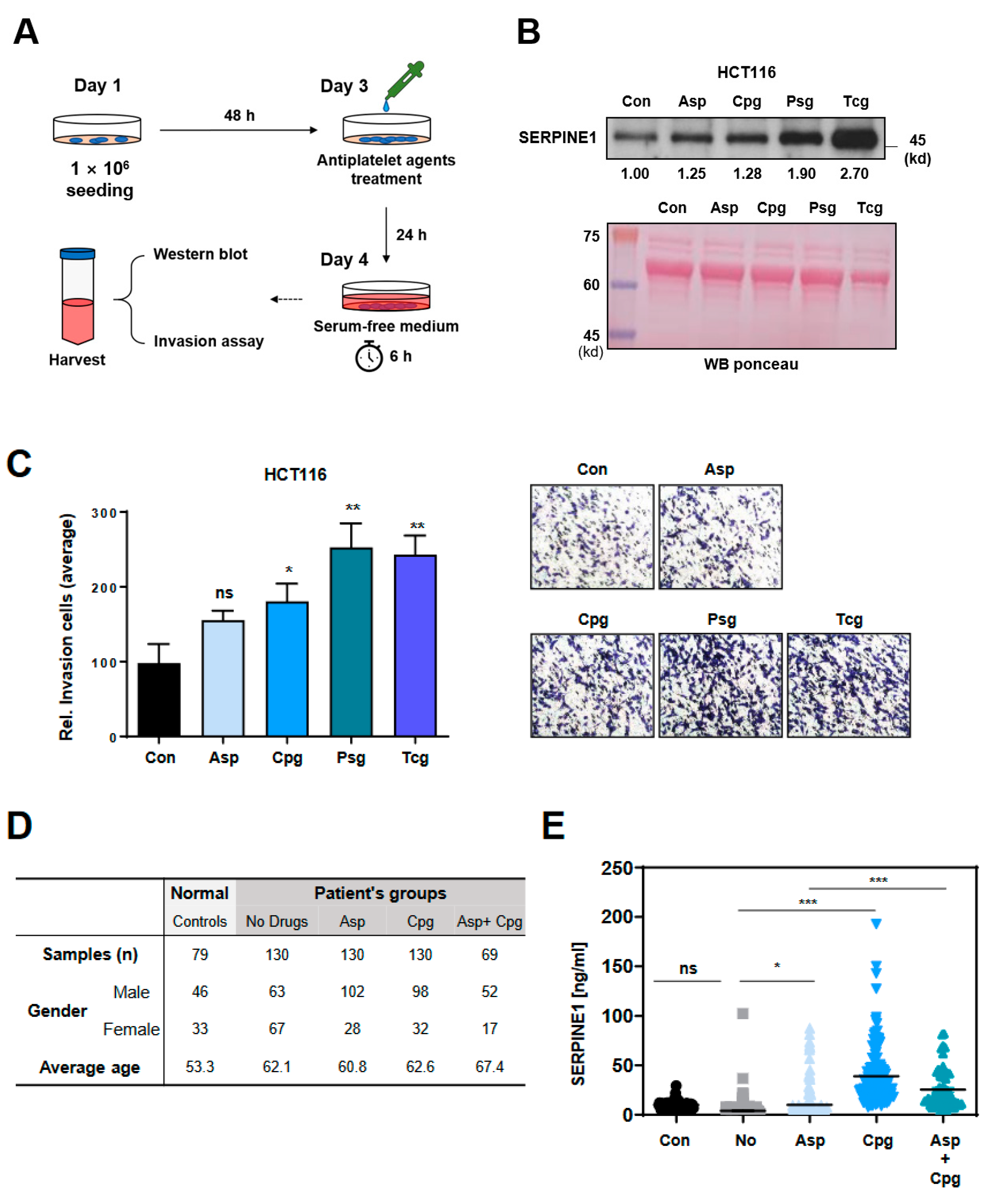
2.3. Cancer Cells Treated with Purinergic Antiplatelet Agents Induce the Expression of SERPINE1
2.4. Overexpressed SERPINE1 Treated with Purinergic Antiplatelet Agents Increases Cell Mobility by Inducing MMP1 Expression
2.5. Secretory SERPINE1 Protein, Which Can Be Used as a Biomarker for Antiplatelet Agents Therapy
3. Discussion
4. Materials and Methods
4.1. Cell Culture and Reagents
4.2. MTT Assay, Clonogenic Assay, and Soft Agar Assay
4.3. Senescence Staining
4.4. Invasion and Migration Assay
4.5. Quantitative Real-Time Polymerase Chain Reaction (qRT-PCR)
4.6. Western Blot Analysis and Luciferase Assay
4.7. Small Interfering RNA, Overexpression Plasmids, Promoter Plasmids, and Transfection
4.8. Conditioned Medium (CM) Preparation, Concentration, and ELISA Assay
4.9. Microarray Gene Expression Profiling
4.10. Statistical Analysis
5. Conclusions
Supplementary Materials
Author Contributions
Funding
Institutional Review Board Statement
Data Availability Statement
Conflicts of Interest
References
- Gay, L.J.; Felding-Habermann, B. Contribution of platelets to tumour metastasis. Nat. Rev. Cancer 2011, 11, 123–134. [Google Scholar] [CrossRef] [PubMed]
- Franco, A.T.; Corken, A.; Ware, J. Platelets at the interface of thrombosis, inflammation, and cancer. Blood 2015, 126, 582–588. [Google Scholar] [CrossRef] [PubMed]
- Gresele, P.; Momi, S.; Malvestiti, M.; Sebastiano, M. Platelet-targeted pharmacologic treatments as anti-cancer therapy. Cancer Metastasis Rev. 2017, 36, 331–355. [Google Scholar] [CrossRef] [PubMed]
- Yan, M.J.; Jurasz, P. The role of platelets in the tumor microenvironment: From solid tumors to leukemia. Biochim. Biophys. Acta-Mol. Cell Res. 2016, 1863, 392–400. [Google Scholar] [CrossRef]
- Lou, X.L.; Sun, J.; Gong, S.Q.; Yu, X.F.; Gong, R.; Deng, H. Interaction between circulating cancer cells and platelets: Clinical implication. Chin. J. Cancer Res. 2015, 27, 450–460. [Google Scholar] [CrossRef]
- Li, R.; Ren, M.P.; Chen, N.; Luo, M.; Deng, X.; Xia, J.Y.; Yu, G.; Liu, J.B.; He, B.; Zhang, X.; et al. Presence of intratumoral platelets is associated with tumor vessel structure and metastasis. BMC Cancer 2014, 14, 10. [Google Scholar] [CrossRef]
- Yang, H.; Pellegrini, L.; Napolitano, A.; Giorgi, C.; Jube, S.; Preti, A.; Jennings, C.J.; De Marchis, F.; Flores, E.G.; Larson, D.; et al. Aspirin delays mesothelioma growth by inhibiting HMGB1-mediated tumor progression. Cell Death Dis. 2015, 6, 11. [Google Scholar] [CrossRef]
- Guillem-Llobat, P.; Dovizio, M.; Bruno, A.; Ricciotti, E.; Cufino, V.; Sacco, A.; Grande, R.; Alberti, S.; Arena, V.; Cirillo, M.; et al. Aspirin prevents colorectal cancer metastasis in mice by splitting the crosstalk between platelets and tumor cells. Oncotarget 2016, 7, 32462–32477. [Google Scholar] [CrossRef]
- Liao, D.; Zhong, L.; Duan, T.M.; Zhang, R.H.; Wang, X.; Wang, G.; Hu, K.S.; Lv, X.B.; Kang, T.B. Aspirin Suppresses the Growth and Metastasis of Osteosarcoma through the NF-kappa B Pathway. Clin. Cancer Res. 2015, 21, 5349–5359. [Google Scholar] [CrossRef]
- Mauri, L.; Kereiakes, D.J.; Yeh, R.W.; Driscoll-Shempp, P.; Cutlip, D.E.; Steg, P.G.; Normand, S.L.T.; Braunwald, E.; Wiviott, S.D.; Cohen, D.J.; et al. Twelve or 30 Months of Dual Antiplatelet Therapy after Drug-Eluting Stents. N. Engl. J. Med. 2014, 371, 2155–2166. [Google Scholar] [CrossRef]
- Prasad, K.; Siemieniuk, R.; Hao, Q.; Guyatt, G.; O’Donnell, M.; Lytvyn, L.; Heen, A.F.; Agoritsas, T.; Vandvik, P.O.; Gorthi, S.P.; et al. Dual antiplatelet therapy with aspirin and clopidogrel for acute high risk transient ischaemic attack and minor ischaemic stroke: A clinical practice guideline. BMJ-Br. Med. J. 2018, 363, 11. [Google Scholar] [CrossRef] [PubMed]
- Levine, G.N.; Jeong, Y.H.; Goto, S.; Anderson, J.L.; Huo, Y.; Mega, J.L.; Taubert, K.; Smith, S.C. World Heart Federation expert consensus statement on antiplatelet therapy in East Asian patients with ACS or undergoing PCI. Nat. Rev. Cardiol. 2014, 11, 597–606. [Google Scholar] [CrossRef] [PubMed]
- Sangkuhl, K.; Klein, T.E.; Altman, R.B. Clopidogrel pathway. Pharmacogenet. Genom. 2010, 20, 463–465. [Google Scholar] [CrossRef] [PubMed]
- Gebremeskel, S.; LeVatte, T.; Liwski, R.S.; Johnston, B.; Bezuhly, M. The reversible P2Y12 inhibitor ticagrelor inhibits metastasis and improves survival in mouse models of cancer. Int. J. Cancer 2015, 136, 234–240. [Google Scholar] [CrossRef]
- Kotronias, R.; Kwok, C.S.; Wong, C.W.; Kinnaird, T.; Zaman, A.; Mamas, M.A. Cancer Event Rate and Mortality with Thienopyridines: A Systematic Review and Meta-Analysis. Drug Saf. 2017, 40, 229–240. [Google Scholar] [CrossRef]
- Serebruany, V.L.; Cherepanov, V.; Cabrera-Fuentes, H.A.; Kim, M.H. Solid cancers after antiplatelet therapy: Confirmations, controversies, and challenges. Thromb. Haemost. 2015, 114, 1104–1112. [Google Scholar] [CrossRef]
- Floyd, J.S.; Serebruany, V.L. Prasugrel as a Potential Cancer Promoter: Review of the Unpublished Data. Arch. Intern. Med. 2010, 170, 1078–1080. [Google Scholar] [CrossRef]
- Serebruany, V.L. Platelet Inhibition with Prasugrel and Increased Cancer Risks: Potential Causes and Implications. Am. J. Med. 2009, 122, 407–408. [Google Scholar] [CrossRef]
- Kaufmann, C.C.; Lyon, A.R.; Wojta, J.; Huber, K. Is P2Y(12) inhibitor therapy associated with an increased risk of cancer? Eur. Heart J.-Cardiovasc. Pharmacother. 2019, 5, 100–104. [Google Scholar] [CrossRef]
- Bhatt, D.L. Prasugrel in Clinical Practice. N. Engl. J. Med. 2009, 361, 940–942. [Google Scholar] [CrossRef]
- Bonaca, M.P.; Bhatt, D.L.; Cohen, M.; Steg, P.G.; Storey, R.F.; Jensen, E.C.; Magnani, G.; Bansilal, S.; Fish, M.P.; Im, K.; et al. Long-Term Use of Ticagrelor in Patients with Prior Myocardial Infarction. N. Engl. J. Med. 2015, 372, 1791–1800. [Google Scholar] [CrossRef] [PubMed]
- Fox, K.A.A.; Mehta, S.R.; Peters, R.; Zhao, F.; Lakkis, N.; Gersh, B.J.; Yusuf, S. Benefits and risks of the combination of clopidogrel and aspirin in patients undergoing surgical Revascularization for non-ST-elevation acute coronary syndrome—The Clopidogrel in Unstable Angina to prevent Recurrent Ischemic Events (CURE) trial. Circulation 2004, 110, 1202–1208. [Google Scholar] [CrossRef] [PubMed]
- Li, N.L. Platelets in cancer metastasis: To help the “villain” to do evil. Int. J. Cancer 2016, 138, 2078–2087. [Google Scholar] [CrossRef] [PubMed]
- Jaiswal, R.K.; Varshney, A.K.; Yadava, P.K. Diversity and functional evolution of the plasminogen activator system. Biomed. Pharmacother. 2018, 98, 886–898. [Google Scholar] [CrossRef] [PubMed]
- Hotz, B.; Arndt, M.; Dullat, S.; Bhargava, S.; Buhr, H.J.; Hotz, H.G. Epithelial to mesenchymal transition: Expression of the regulators snail, slug, and twist in pancreatic cancer. Clin. Cancer Res. 2007, 13, 4769–4776. [Google Scholar] [CrossRef]
- Chen, T.Y.; Zhou, M.; Lin, M.Q.; Liang, S.T.; Yan, Y.; Wang, S.M.; Fang, C.S.; Li, D.; Ruan, Y. Research Progress on the SERPINE1 Protein and Chronic Inflammatory Diseases of the Upper Respiratory Tract: A Literature Review. Int. Arch. Allergy Immunol. 2021, 182, 1097–1102. [Google Scholar] [CrossRef]
- Sakamoto, H.; Koma, Y.I.; Higashino, N.; Kodama, T.; Tanigawa, K.; Shimizu, M.; Fujikawa, M.; Nishio, M.; Shigeoka, M.; Kakeji, Y.; et al. PAI-1 derived from cancer-associated fibroblasts in esophageal squamous cell carcinoma promotes the invasion of cancer cells and the migration of macrophages. Lab. Invest. 2021, 101, 353–368. [Google Scholar] [CrossRef]
- Wei, X.; Li, S.; He, J.; Du, H.; Liu, Y.; Yu, W.; Hu, H.; Han, L.; Wang, C.; Li, H.; et al. Tumor-secreted PAI-1 promotes breast cancer metastasis via the induction of adipocyte-derived collagen remodeling. Cell Commun. Signal. 2019, 17, 58. [Google Scholar] [CrossRef]
- Zeng, Z.Z.; Jia, Y.F.; Hahn, N.J.; Markwart, S.M.; Rockwood, K.F.; Livant, D.L. Role of focal adhesion kinase and phosphatidylinositol T-kinase in integrin fibronectin receptor-mediated, matrix metalloproteinase-1-dependent invasion by metastatic prostate cancer cells. Cancer Res. 2006, 66, 8091–8099. [Google Scholar] [CrossRef]
- Voulgari, A.; Pintzas, A. Epithelial-mesenchymal transition in cancer metastasis: Mechanisms, markers and strategies to overcome drug resistance in the clinic. Biochim. Biophys. Acta-Rev. Cancer 2009, 1796, 75–90. [Google Scholar] [CrossRef]
- Chen, H.; Peng, H.; Liu, W.W.; Sun, Y.P.; Su, N.; Tang, W.T.; Zhang, X.L.; Wang, J.; Cui, L.; Hu, P.F.; et al. Silencing of plasminogen activator inhibitor-1 suppresses colorectal cancer progression and liver metastasis. Surgery 2015, 158, 1705–1714. [Google Scholar] [CrossRef] [PubMed]
- Sakakibara, T.; Hibi, K.; Koike, M.; Fujiwara, M.; Kodera, Y.; Ito, K.; Nakao, A. Plasminogen activator inhibitor-1 as a potential marker for the malignancy of colorectal cancer. Br. J. Cancer 2005, 93, 799–803. [Google Scholar] [CrossRef] [PubMed][Green Version]
- Langenskiold, M.; Holmdahl, L.; Angenete, E.; Falk, P.; Nordgren, S.; Ivarsson, M.L. Differential Prognostic Impact of uPA and PAI-1 in Colon and Rectal Cancer. Tumor Biol. 2009, 30, 210–220. [Google Scholar] [CrossRef]
- Duffy, M.J.; McGowan, P.M.; Harbeck, N.; Thomssen, C.; Schmitt, M. uPA and PAI-1 as biomarkers in breast cancer: Validated for clinical use in level-of-evidence-1 studies. Breast Cancer Res. 2014, 16, 10. [Google Scholar] [CrossRef] [PubMed]
- Rosser, C.J.; Ross, S.; Chang, M.; Dai, Y.F.; Mengual, L.; Zhang, G.; Kim, J.; Urquidi, V.; Alcaraz, A.; Goodison, S. Multiplex Protein Signature for the Detection of Bladder Cancer in Voided Urine Samples. J. Urol. 2013, 190, 2257–2262. [Google Scholar] [CrossRef] [PubMed]
- Urquidi, V.; Goodison, S.; Cai, Y.P.; Sun, Y.J.; Rosser, C.J. A Candidate Molecular Biomarker Panel for the Detection of Bladder Cancer. Cancer Epidemiol. Biomark. Prev. 2012, 21, 2149–2158. [Google Scholar] [CrossRef]
- Said, A.H.; Hu, S.; Abutaleb, A.; Watkins, T.; Cheng, K.R.; Chahdi, A.; Kuppusamy, P.; Saxena, N.; Xie, G.F.; Raufman, J.P. Interacting post-muscarinic receptor signaling pathways potentiate matrix metalloproteinase-1 expression and invasion of human colon cancer cells. Biochem. J. 2017, 474, 647–665. [Google Scholar] [CrossRef] [PubMed]
- Mezouar, S.; Frere, C.; Darbousset, R.; Mege, D.; Crescence, L.; Dignat-George, F.; Panicot-Dubois, L.; Dubois, C. Role of platelets in cancer and cancer-associated thrombosis: Experimental and clinical evidences. Thromb. Res. 2016, 139, 65–76. [Google Scholar] [CrossRef]
- Leader, A.; Zelikson-Saporta, R.; Pereg, D.; Spectre, G.; Rozovski, U.; Raanani, P.; Hermoni, D.; Lishner, M. The Effect of Combined Aspirin and Clopidogrel Treatment on Cancer Incidence. Am. J. Med. 2017, 130, 826–832. [Google Scholar] [CrossRef]
- Bruno, A.; Dovizio, M.; Tacconelli, S.; Contursi, A.; Ballerini, P.; Patrignani, P. Antithrombotic Agents and Cancer. Cancers 2018, 10, 22. [Google Scholar] [CrossRef]
- Roh, Y.G.; Mun, M.H.; Jeong, M.S.; Kim, W.T.; Lee, S.R.; Chung, J.W.; Kim, S.I.; Kim, T.N.; Nam, J.K.; Leem, S.H. Drug resistance of bladder cancer cells through activation of ABCG2 by FOXM1. BMB Rep. 2018, 51, 98–103. [Google Scholar] [CrossRef] [PubMed]










Publisher’s Note: MDPI stays neutral with regard to jurisdictional claims in published maps and institutional affiliations. |
© 2022 by the authors. Licensee MDPI, Basel, Switzerland. This article is an open access article distributed under the terms and conditions of the Creative Commons Attribution (CC BY) license (https://creativecommons.org/licenses/by/4.0/).
Share and Cite
Kim, W.-T.; Mun, J.-Y.; Baek, S.-W.; Kim, M.-H.; Yang, G.-E.; Jeong, M.-S.; Choi, S.Y.; Han, J.-Y.; Kim, M.H.; Leem, S.-H. Secretory SERPINE1 Expression Is Increased by Antiplatelet Therapy, Inducing MMP1 Expression and Increasing Colon Cancer Metastasis. Int. J. Mol. Sci. 2022, 23, 9596. https://doi.org/10.3390/ijms23179596
Kim W-T, Mun J-Y, Baek S-W, Kim M-H, Yang G-E, Jeong M-S, Choi SY, Han J-Y, Kim MH, Leem S-H. Secretory SERPINE1 Expression Is Increased by Antiplatelet Therapy, Inducing MMP1 Expression and Increasing Colon Cancer Metastasis. International Journal of Molecular Sciences. 2022; 23(17):9596. https://doi.org/10.3390/ijms23179596
Chicago/Turabian StyleKim, Won-Tae, Jeong-Yeon Mun, Seung-Woo Baek, Min-Hye Kim, Gi-Eun Yang, Mi-So Jeong, Sun Young Choi, Jin-Yeong Han, Moo Hyun Kim, and Sun-Hee Leem. 2022. "Secretory SERPINE1 Expression Is Increased by Antiplatelet Therapy, Inducing MMP1 Expression and Increasing Colon Cancer Metastasis" International Journal of Molecular Sciences 23, no. 17: 9596. https://doi.org/10.3390/ijms23179596
APA StyleKim, W.-T., Mun, J.-Y., Baek, S.-W., Kim, M.-H., Yang, G.-E., Jeong, M.-S., Choi, S. Y., Han, J.-Y., Kim, M. H., & Leem, S.-H. (2022). Secretory SERPINE1 Expression Is Increased by Antiplatelet Therapy, Inducing MMP1 Expression and Increasing Colon Cancer Metastasis. International Journal of Molecular Sciences, 23(17), 9596. https://doi.org/10.3390/ijms23179596

