The Critical Role of AMPKα1 in Regulating Autophagy and Mitochondrial Respiration in IL-15-Stimulated mTORC1Weak Signal-Induced T Cell Memory: An Interplay between Yin (AMPKα1) and Yang (mTORC1) Energy Sensors in T Cell Differentiation
Abstract
:1. Introduction
2. Results
2.1. IL-2 and IL-15 Stimulate the Differentiation of CD8+CD62L−KLRG1+ TE and CD8+CD62L+KLRG1− TM Cells, Which Have Short- and Long-Term Survival Potential after Adoptive Transfer into C57BL/6 Mice
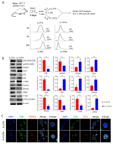
2.2. IL-2 and IL-15 Binding Induce Sustained IL-2Rα and Transitional IL-15Rα Expression, Leading to Distinct mTORC1 Signaling Strengths in IL-2/TE and IL-15/TM Cells
2.3. IL-15-Stimulated CD8+ TM Cells with mTORC1Weak Signaling Activate the Transcriptional FOXO1-TCF1-Eomes Pathway
2.4. mTORC1Weak Signaling in IL-15-Stimulated CD8+ TM Cells Activates the Metabolic AMPKα1-ULK1-ATG7 Pathway
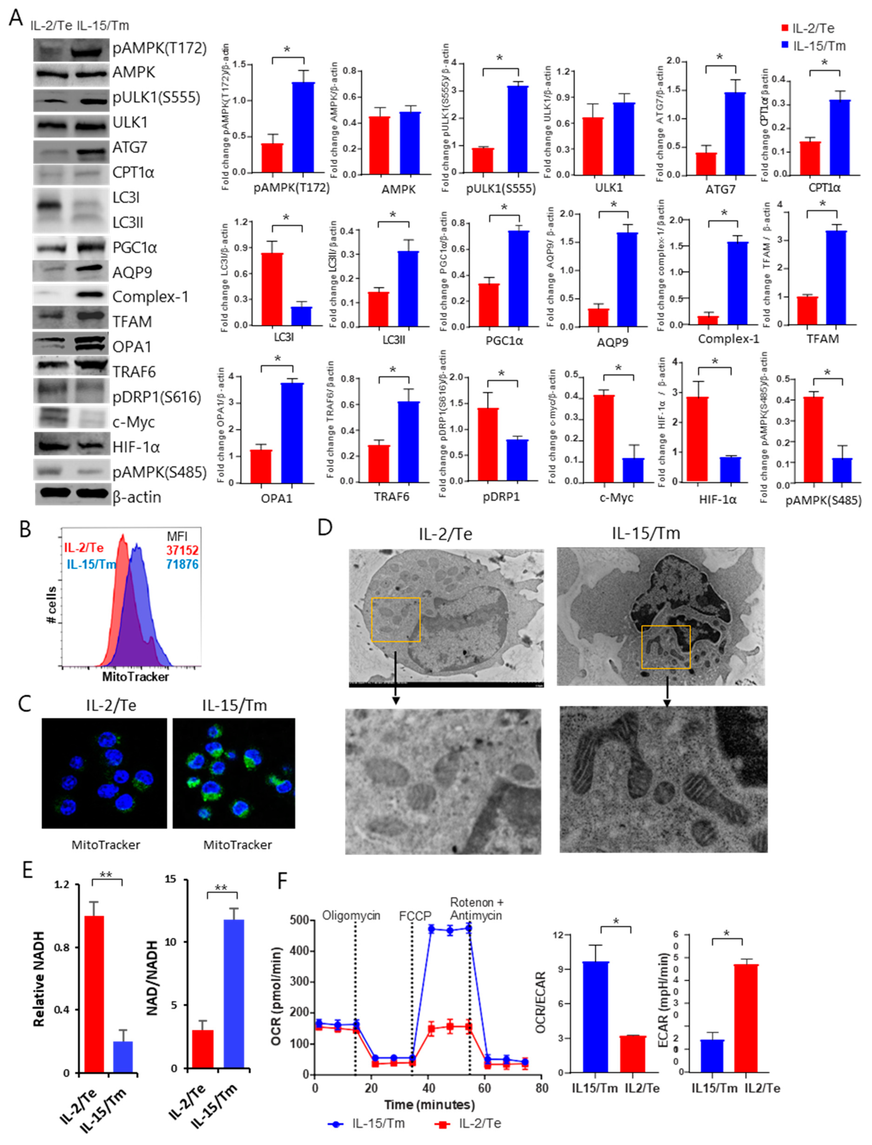
2.5. mTORC1Weak Signaling in IL-15-Stimulated CD8+ TM Cells Enhances Mitochondrial Biogenesis
2.6. IL-15-Stimulated CD8+ TM Cells with an mTORC1Weak Signal Have Substantial Mitochondrial SRC and Rely on FAO
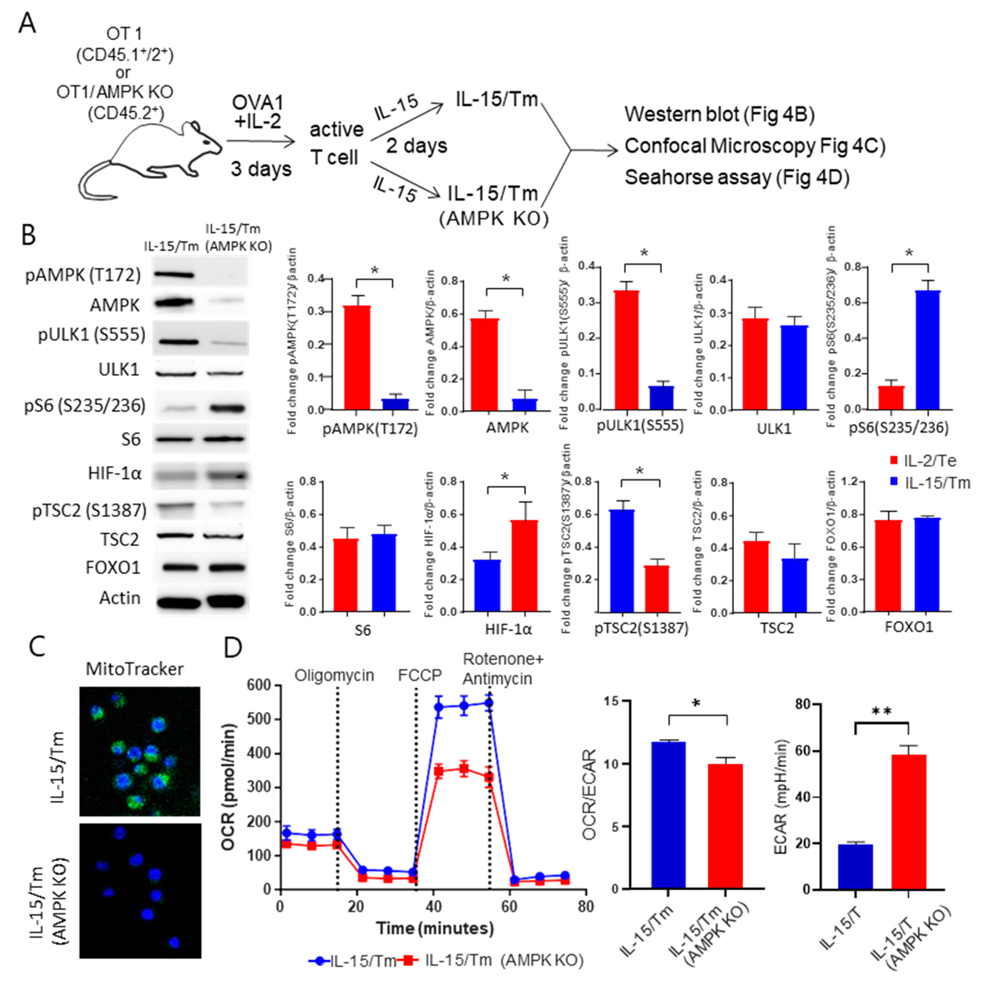
2.7. AMPKα1 Deficiency in IL-15-Stimulated CD8+ TM Cells Impairs Mitochondrial Biogenesis and Induces a Metabolic Switch from FAO to Glycolysis
2.8. AMPKα1 Deficiency Impairs IL-15/TM Cell Survival and Recall Responses
3. Discussion
4. Materials and Methods
4.1. Mice
4.2. Lymphocyte Preparation
4.3. Cell Culture
4.4. Adoptive T Cell Transfer into B6 or B6.1 Mice Followed by Flow Cytometry Analyses for T Cell Survival
4.5. Flow Cytometry
4.6. Confocal and Electron Microscopy Imaging
4.7. Western Blot Analysis
4.8. NAD+/NADH Quantification
4.9. Seahorse-Assay Analysis
4.10. Data Analyses
Author Contributions
Funding
Institutional Review Board Statement
Informed Consent Statement
Data Availability Statement
Conflicts of Interest
Abbreviations
| AMPKα1 | adenosine monophosphate-activated protein kinase-α1 |
| AQP9 | aquaporin-9 |
| ATG7 | autophagy-related gene-7 |
| CPT1α | carnitine palmitoyl transferase-1α |
| DRP1 | dynamin-related protein-1 |
| ECAR | extracellular acidification rate |
| ETC | electron transport chain |
| FAO | fatty acid oxidation |
| FOXO1 | forkhead box-O-1 |
| HIF-1α | hypoxia-inducible factor-1α |
| Id2/3 | inhibitor of DNA binding-2/3 |
| JAK3 | Janus kinase-3 |
| KLRG1 | killer cell lectin-like receptor subfamily G member-1 |
| KO | knockout |
| LAL | lysosomal acid lipase |
| LC3I/II | microtubule-associated protein light chain-3 I/II |
| LCD | linear cell differentiation |
| MPEC | memory precursor effector cell |
| mTORC1 | mammalian target of rapamycin complex-1 |
| OCR | O2 consumption rate |
| OPA1 | optic atrophy-1 |
| OXPHOS | oxidative phosphorylation |
| PGC1α | peroxisome proliferator-activated receptor-γ coactivator-1α |
| PI3K | phosphatidylinositol-3 kinase |
| γc | common γ-chain |
| ROS | reactive oxygen species |
| SLEC | short-lived effector cell |
| SRC | spare respiratory capacity |
| TAG | triacylglycerol |
| TCA | tricarboxylic acid |
| TCF1 | T cell factor-1 |
| TE cell | effector T cell |
| TFAM | mitochondrial transcription factor-A |
| TM cell | memory T cell |
| TNF | tumor necrosis factor |
| TRAF6 | TNF receptor-associated factor-6 |
| ULK1 | Unc-51-like autophagy-activating kinase-1 |
| WT | wild type |
References
- Buchholz, V.R.; Schumacher, T.N.; Busch, D.H. T cell fate at the single-cell level. Annu. Rev. Immunol. 2016, 34, 65–92. [Google Scholar] [CrossRef] [PubMed]
- Gattinoni, L.; Lugli, E.; Ji, Y.; Pos, Z.; Paulos, C.M.; Quigley, M.F.; Almeida, J.R.; Gostick, E.; Yu, Z.; Carpenito, C.; et al. A human memory T cell subset with stem cell-like properties. Nat. Med. 2011, 17, 1290–1297. [Google Scholar] [CrossRef] [PubMed]
- Delpoux, A.; Lai, C.Y.; Hedrick, S.M.; Doedens, A.L. FOXO1 opposition of CD8(+) T cell effector programming confers early memory properties and phenotypic diversity. Proc. Natl. Acad. Sci. USA 2017, 114, E8865–E8874. [Google Scholar] [CrossRef]
- Huang, J.; Leary, S.; Xiang, J. Distinct strengths of mTORC1 control T-cell memory via transcriptional FOXO1 and metabolic AMPKα1 pathways in linear cell differentiation and asymmetric cell division models. Cell. Mol. Immunol. 2022. [Google Scholar] [CrossRef] [PubMed]
- Herzig, S.; Shaw, R.J. AMPK: Guardian of metabolism and mitochondrial homeostasis. Nat. Rev. Mol. Cell. Biol. 2018, 19, 121–135. [Google Scholar] [CrossRef] [PubMed]
- Jung, J.; Zeng, H.; Horng, T. Metabolism as a guiding force for immunity. Nat. Cell. Biol. 2019, 21, 85–93. [Google Scholar] [CrossRef]
- Chen, Y.; Zander, R.; Khatun, A.; Schauder, D.M.; Cui, W. Transcriptional and epigenetic regulation of effector and memory CD8 T cell differentiation. Front. Immunol. 2018, 9, 2826. [Google Scholar] [CrossRef]
- Leonard, W.J.; Lin, X.; O’Shea, J.J. The γC fanily of cytokines: Basic biology to therapeutic remifications. Immunity 2019, 50, 832–850. [Google Scholar] [CrossRef]
- Zhang, X.; Sun, S.; Hwang, I.; Tough, D.F.; Sprent, J. Potent and selective stimulation of memory-phenotype CD8+ T cells in vivo by IL-15. Immunity 1998, 8, 591–599. [Google Scholar] [CrossRef]
- Yajima, T.; Nishimura, H.; Ishimitsu, R.; Watase, T.; Busch, D.H.; Pamer, E.G.; Kuwano, H.; Yoshikai, Y. Overexpression of IL-15 in vivo increases antigen-driven memory CD8+ T cells following a microbe exposure. J. Immunol. 2002, 168, 1198–1203. [Google Scholar] [CrossRef]
- Sandau, M.M.; Kohlmeier, J.E.; Woodland, D.L.; Jameson, S.C. IL-15 regulates both quantitative and qualitative features of the memory CD8 T cell pool. J. Immunol. 2010, 184, 35–44. [Google Scholar] [CrossRef] [PubMed]
- Castro, I.; Yu, A.; Dee, M.J.; Malek, T.R. The basis of distinctive IL-2- and IL-15-dependent signaling: Weak CD122-dependent signaling favors CD8+ T central-memory cell survival but not T effector-memory cell development. J. Immunol. 2011, 187, 5170–5182. [Google Scholar] [CrossRef] [PubMed]
- Bianchi, T.; Gasser, S.; Trumpp, A.; MacDonald, H.R. c-Myc acts downstream of IL-15 in the regulation of memory CD8 T-cell homeostasis. Blood 2006, 107, 3992–3999. [Google Scholar] [CrossRef]
- Zhou, X.; Yu, S.; Zhao, D.M.; Harty, J.T.; Badovinac, V.P.; Xue, H.H. Differentiation and persistence of memory CD8(+) T cells depend on T cell factor 1. Immunity 2010, 33, 229–240. [Google Scholar] [CrossRef] [PubMed]
- Burk, M.D.; O’Sullivan, D.; Geltink, R.I.K.; Curtis, J.D.; Chang, C.; Sanin, D.E.; Qui, J.; Kretz, O.; Braas, D.; van der Windt, G.J.W.; et al. Mitochondrial dynamics controls T cell fate through metabolic programming. Cell 2016, 166, 63–76. [Google Scholar]
- O’Sullivan, D.; van der Windt, G.J.; Huang, S.C.; Curtis, J.D.; Chang, C.H.; Buck, M.D.; Qiu, J.; Smith, A.M.; Lam, W.Y.; DiPlato, L.M.; et al. Memory CD8(+) T cells use cell-intrinsic lipolysis to support the metabolic programming necessary for development. Immunity 2014, 41, 75–88. [Google Scholar] [CrossRef]
- van der Windt, G.J.; Everts, B.; Chang, C.H.; Curtis, J.D.; Freitas, T.C.; Amiel, E.; Pearce, E.J.; Pearce, E.L. Mitochondrial respiratory capacity is a critical regulator of CD8+ T cell memory development. Immunity 2012, 36, 68–78. [Google Scholar] [CrossRef]
- Xu, A.; Leary, S.C.; Islam, M.F.; Wu, Z.; Bhanumathy, K.K.; Ara, A.; Chibbar, R.; Fleywald, A.; Ahmed, K.A.; Xiang, J. Prosurvival IL-7-stimulated weak strength of mTORC1-S6K controls T cell memory via transcriptional FOXO1-TCF1-Id3 and metabolic AMPKalpha1-ULK1-ATG7 pathways. J. Immunol. 2022, 208, 155–168. [Google Scholar] [CrossRef]
- Xu, A.; Bhanumathy, K.K.; Wu, J.; Ye, Z.; Freywald, A.; Leary, S.C.; Li, R.; Xiang, J. IL-15 signaling promotes adoptive effector T-cell survival and memory formation in irradiation-induced lymphopenia. Cell Biosci. 2016, 6, 30. [Google Scholar] [CrossRef]
- Carrio, R.; Bathe, O.F.; Malek, T.R. Initial antigen encounter programs CD8+ T cells competent to develop into memory cells that are activated in an antigen-free, IL-7- and IL-15-rich environment. J. Immunol. 2004, 172, 7315–7323. [Google Scholar] [CrossRef]
- Cornish, G.H.; Sinclair, L.V.; Cantrell, D.A. Differential regulation of T-cell growth by IL-2 and IL-15. Blood 2006, 108, 600–608. [Google Scholar] [CrossRef] [PubMed]
- Dominguez, C.X.; Amezquita, R.A.; Guan, T.; Matshall, H.D.; Joshi, N.S.; Kleinstein, S.H.; Kaech, S. The transcription factor ZEB2 and T-bet cooperate to program cytotoxic T cell terminal differentiation in response to LCMV viral infection. J. Exp. Med. 2015, 212, 2041–2056. [Google Scholar] [CrossRef] [PubMed]
- Matsuzaki, H.; Daitoku, H.; Hatta, M.; Tanaka, K.; Fukamizu, A. Insulin-induced phosphorylation of FKHR (Foxo1) targets to proteasomal degradation. Proc. Natl. Acad. Sci. USA 2003, 100, 11285–11290. [Google Scholar] [CrossRef] [PubMed]
- Singh, R.; Kaushik, S.; Wang, Y.; Xiang, Y.; Novak, I.; Komatsu, M.; Tanaka, K.; Cuervo, A.M.; Czaja, M.J. Autophagy regulates lipid metabolism. Nature 2009, 458, 1131–1135. [Google Scholar] [CrossRef]
- Kim, J.; Kundu, M.; Viollet, B.; Guan, K.L. AMPK and mTOR regulate autophagy through direct phosphorylation of Ulk1. Nat. Cell Biol. 2011, 13, 132–141. [Google Scholar] [CrossRef]
- Xu, X.; Araki, K.; Li, S.; Han, J.H.; Ye, L.; Tan, W.G.; Konieczny, B.T.; Bruinsma, M.W.; Martinez, J.; Pearce, E.L.; et al. Autophagy is essential for effector CD8(+) T cell survival and memory formation. Nat. Immunol. 2014, 15, 1152–1161. [Google Scholar] [CrossRef]
- Finlay, D.K.; Rosenzweig, E.; Sinclair, L.V.; Feijoo-Carnero, C.; Hukelmann, J.L.; Rolf, J.; Panteleyev, A.; Okkenhaug, K.; Cantrell, D.A. PDK1 regulation of mTOR and hypoxia-inducible factor 1 integrate metabolism and migration of CD8+ T cells. J. Exp. Med. 2012, 209, 2441–2453. [Google Scholar] [CrossRef]
- Cui, G.; Staron, M.M.; Gray, S.M.; Ho, P.C.; Amezquita, R.A.; Wu, J.; Kaech, S.M. IL-7-induced glycerol transport and TAG synthesis promotes memory CD8+ T cell longevity. Cell 2015, 161, 750–761. [Google Scholar] [CrossRef]
- Lin, J.; Handschin, C.; Spiegelman, B.M. Metabolic control through the PGC-1 family of transcription coactivators. Cell Metab. 2005, 1, 361–370. [Google Scholar] [CrossRef]
- Pearce, E.L.; Walsh, M.C.; Cejas, P.J.; Harms, G.M.; Shen, H.; Wang, L.; Jones, R.G.; Choi, Y. Enhancing CD8 T-cell memory by modulating fatty acid metabolism. Nature 2009, 460, 103–108. [Google Scholar] [CrossRef]
- Cogliati, S.; Enriquez, J.A.; Scorrano, L. Mitochondrial cristae: Where beauty meets functionality. Trends Biochem. Sci. 2016, 41, 261–273. [Google Scholar] [CrossRef] [PubMed]
- Wang, Y.; Palmfeldt, J.; Gregersen, N.; Makhov, A.M.; Conway, J.F.; Wang, M.; McCalley, S.P.; Basu, S.; Alharbi, H.; St Croix, C.; et al. Mitochondrial fatty acid oxidation and the electron transport chain comprise a multifunctional mitochodrial protein comples. J. Biol. Chem. 2019, 294, 12380–12391. [Google Scholar] [CrossRef] [PubMed]
- Thomas, H.E.; Zhang, Y.; Stefely, J.A.; Veiga, S.R.; Thomas, G.; Kozma, S.C.; Mercer, C.A. Mitochondrial complex I activity is required for maximal autophagy. Cell Rep. 2018, 24, 2404–2417.e8. [Google Scholar] [CrossRef] [PubMed]
- Yarosz, E.E.; Chang, C. The role of reactive oxygen species in regulating T cell-mediated immunity and disease. Immune Netw. 2018, 18, e14. [Google Scholar] [CrossRef]
- Weinberg, S.E.; Sena, L.A.; Chandel, N.S. Mitochondria in the regulation of innate and adaptive immunity. Immunity 2015, 42, 406–417. [Google Scholar] [CrossRef]
- Prlic, M.; Bevan, M.J. Immunology: A metabolic switch to memory. Nature 2009, 460, 41–42. [Google Scholar] [CrossRef]
- Lanzavecchia, A.; Sallusto, F. Dynamics of T lymphocyte responses: Intermediates, effectors, and memory cells. Science 2000, 290, 92–97. [Google Scholar] [CrossRef]
- Kumaki, S.; Armitage, R.; Ahdieh, M.; Park, L.; Cosman, D. Interleukin-15 up-regulates interleukin-2 receptor alpha chain but down-regulates its own high-affinity binding sites on human T and B cells. Eur. J. Immunol. 1996, 26, 1235–1239. [Google Scholar] [CrossRef]
- Ara, A.; Xu, A.; Ahmed, K.A.; Leary, S.C.; Islam, M.F.; Wu, Z.; Chibbar, R.; Xiang, J. The Energy Sensor AMPKalpha1 Is Critical in Rapamycin-Inhibition of mTORC1-S6K-Induced T-cell Memory. Int. J. Mol. Sci. 2021, 23, 37. [Google Scholar] [CrossRef]
- Gwinn, D.M.; Shackelford, D.B.; Egan, D.F.; Mihaylova, M.M.; Mery, A.; Vasquez, D.S.; Turk, B.E.; Shaw, R.J. AMPK phosphorylation of raptor mediates a metabolic checkpoint. Mol. Cell 2008, 30, 214–226. [Google Scholar] [CrossRef]
- Van Nostrand, J.; Hellberg, K.; Luo, E.; Van Nostrand, E.; Dayn, A.; Yu, J.; Shokhirev, M.; Dayn, Y.; Yeo, G.; Shaw, R.J. AMPK regulation of Raptor and TSC2 mediate metformin effects on transcriptional control of anabolism and inflammation. Genes Dev. 2020, 34, 1–15. [Google Scholar] [CrossRef] [PubMed]
- Blagih, J.; Coulombe, F.; Vincent, E.E.; Dupuy, F.; Galicia-Vazquez, G.; Yurchenko, E.; Raissi, T.C.; van der Windt, G.J.; Viollet, B.; Pearce, E.L.; et al. The energy sensor AMPK regulates T cell metabolic adaptation and effector responses in vivo. Immunity 2015, 42, 41–54. [Google Scholar] [CrossRef] [PubMed]
- van der Windt, G.J.; O’Sullivan, D.; Everts, B.; Huang, S.C.-C.; Buck, M.D.; Curtis, J.D.; Chang, C.-H.; Smith, A.M.; Ai, T.; Faubert, B. CD8 memory T cells have a bioenergetic advantage that underlies their rapid recall ability. Proc. Natl. Acad. Sci. USA 2013, 110, 14336–14341. [Google Scholar] [CrossRef] [PubMed]
- Allison, J.P.; Krummel, M.F. The Yin and Yang of T cell costimulation. Science 1995, 270, 932–933. [Google Scholar] [CrossRef] [PubMed]
- Zhang, J. Yin and yang interplay of IFN-gamma in inflammation and autoimmune disease. J. Clin. Investig. 2007, 117, 871–873. [Google Scholar] [CrossRef] [PubMed]
- Cao, X. Immunology in China: The past, present and future. Nat. Immunol. 2008, 9, 339–342. [Google Scholar] [CrossRef] [PubMed]
- Gonzalez, A.; Hall, M.N.; Lin, S.C.; Hardie, D.G. AMPK and TOR: The Yin and Yang of cellular nutrient sensing and growth control. Cell Metab. 2020, 31, 472–492. [Google Scholar] [CrossRef]
- Hay, N. Interplay between FOXO, TOR, and Akt. Biochim. Biophys. Acta-Mol. Cell Res. 2011, 1813, 1965–1970. [Google Scholar] [CrossRef]
- Aguilar, V.; Alliouachene, S.; Sotiropoulos, A.; Sobering, A.; Athea, Y.; Djouadi, F.; Miraux, S.; Thiaudière, E.; Foretz, M.; Viollet, B.; et al. S6 kinase deletion suppresses muscle growth adaptations to nutrient availability by activating AMP kinase. Cell Metab. 2007, 5, 476–487. [Google Scholar] [CrossRef]






Publisher’s Note: MDPI stays neutral with regard to jurisdictional claims in published maps and institutional affiliations. |
© 2022 by the authors. Licensee MDPI, Basel, Switzerland. This article is an open access article distributed under the terms and conditions of the Creative Commons Attribution (CC BY) license (https://creativecommons.org/licenses/by/4.0/).
Share and Cite
Ara, A.; Wu, Z.; Xu, A.; Ahmed, K.A.; Leary, S.C.; Islam, M.F.; Chibbar, R.; Wu, Y.; Xiang, J. The Critical Role of AMPKα1 in Regulating Autophagy and Mitochondrial Respiration in IL-15-Stimulated mTORC1Weak Signal-Induced T Cell Memory: An Interplay between Yin (AMPKα1) and Yang (mTORC1) Energy Sensors in T Cell Differentiation. Int. J. Mol. Sci. 2022, 23, 9534. https://doi.org/10.3390/ijms23179534
Ara A, Wu Z, Xu A, Ahmed KA, Leary SC, Islam MF, Chibbar R, Wu Y, Xiang J. The Critical Role of AMPKα1 in Regulating Autophagy and Mitochondrial Respiration in IL-15-Stimulated mTORC1Weak Signal-Induced T Cell Memory: An Interplay between Yin (AMPKα1) and Yang (mTORC1) Energy Sensors in T Cell Differentiation. International Journal of Molecular Sciences. 2022; 23(17):9534. https://doi.org/10.3390/ijms23179534
Chicago/Turabian StyleAra, Anjuman, Zhaojia Wu, Aizhang Xu, Khawaja Ashfaque Ahmed, Scot C. Leary, Md. Fahmid Islam, Rajni Chibbar, Yue Wu, and Jim Xiang. 2022. "The Critical Role of AMPKα1 in Regulating Autophagy and Mitochondrial Respiration in IL-15-Stimulated mTORC1Weak Signal-Induced T Cell Memory: An Interplay between Yin (AMPKα1) and Yang (mTORC1) Energy Sensors in T Cell Differentiation" International Journal of Molecular Sciences 23, no. 17: 9534. https://doi.org/10.3390/ijms23179534
APA StyleAra, A., Wu, Z., Xu, A., Ahmed, K. A., Leary, S. C., Islam, M. F., Chibbar, R., Wu, Y., & Xiang, J. (2022). The Critical Role of AMPKα1 in Regulating Autophagy and Mitochondrial Respiration in IL-15-Stimulated mTORC1Weak Signal-Induced T Cell Memory: An Interplay between Yin (AMPKα1) and Yang (mTORC1) Energy Sensors in T Cell Differentiation. International Journal of Molecular Sciences, 23(17), 9534. https://doi.org/10.3390/ijms23179534
