Leonurine Reduces Oxidative Stress and Provides Neuroprotection against Ischemic Injury via Modulating Oxidative and NO/NOS Pathway
Abstract
:1. Introduction
2. Results
2.1. Behavioral Performance of the Rats after Ischemia and L-NAME Treatment
2.2. SOD, MDA, GSH and ROS Levels after Ischemia and L-NAME Treatment
2.3. Change in NO/NOS Expression in Serum and Brain Tissue after Cerebral Ischemia
2.4. L-NAME Pretreatment Attenuates the Neuronal Damage Induced by Cerebral Ischemia
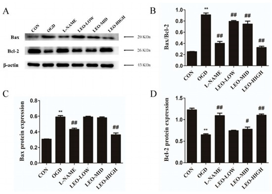
2.5. L-NAME Pretreatment Affects Bax and Bcl-2 Protein Expression after Cerebral Ischemia
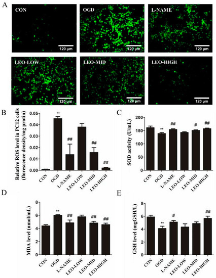
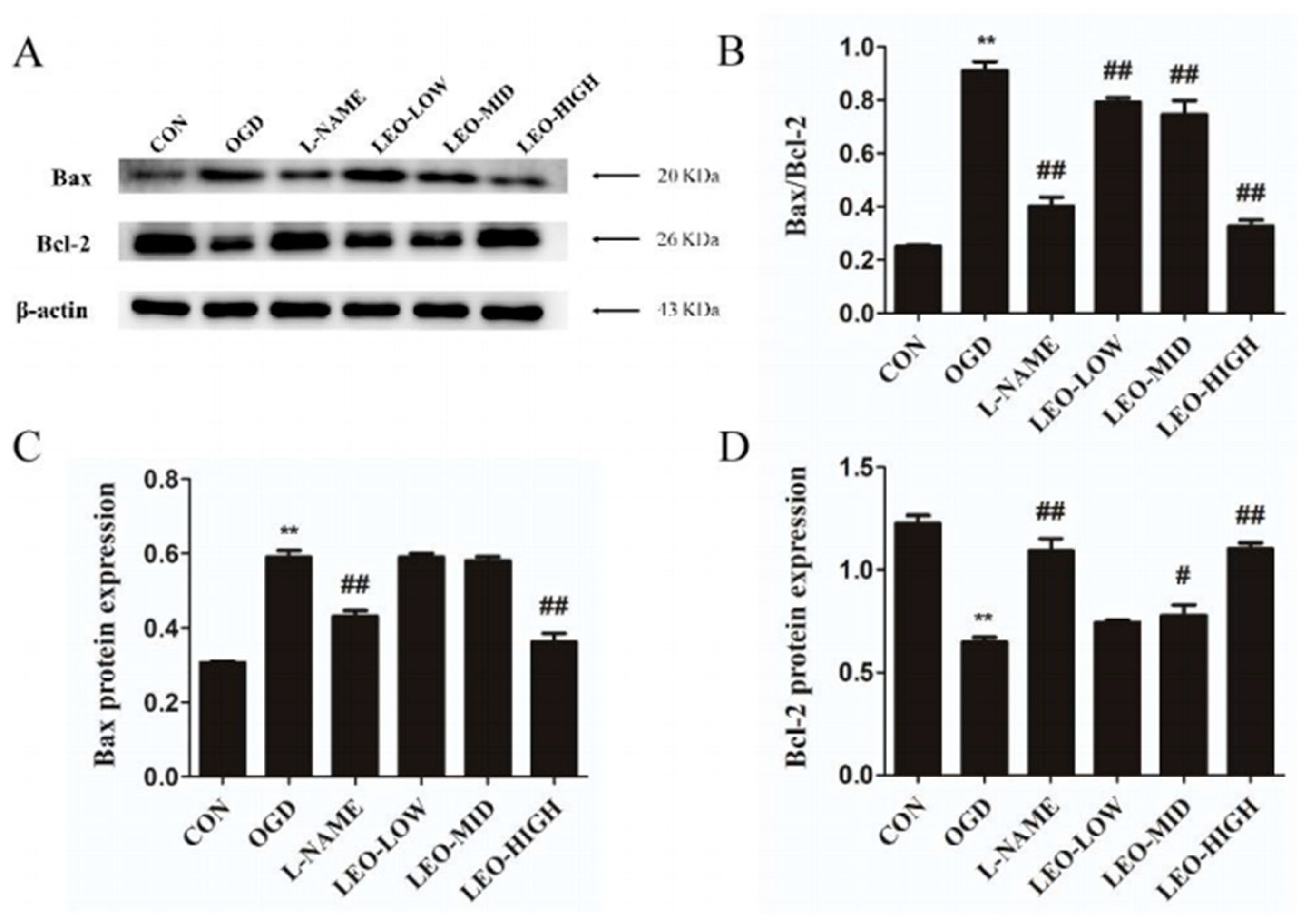
2.6. Effects of Leonurine on Oxidative Stress Levels in OGD-Induced PC12 Cells
2.7. Effects of Leonurine on the NO/NOS System in OGD-Induced PC12 Cells
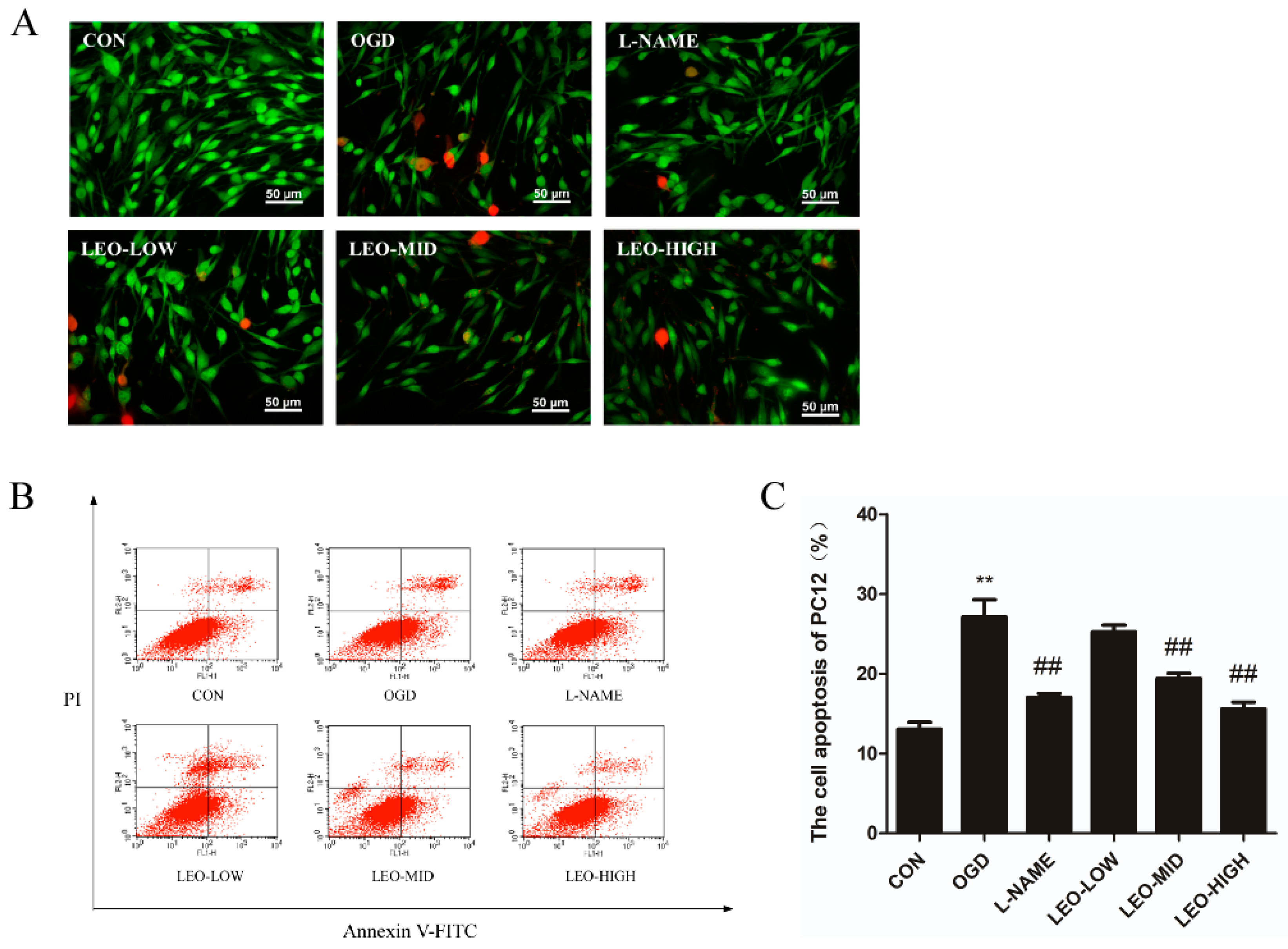
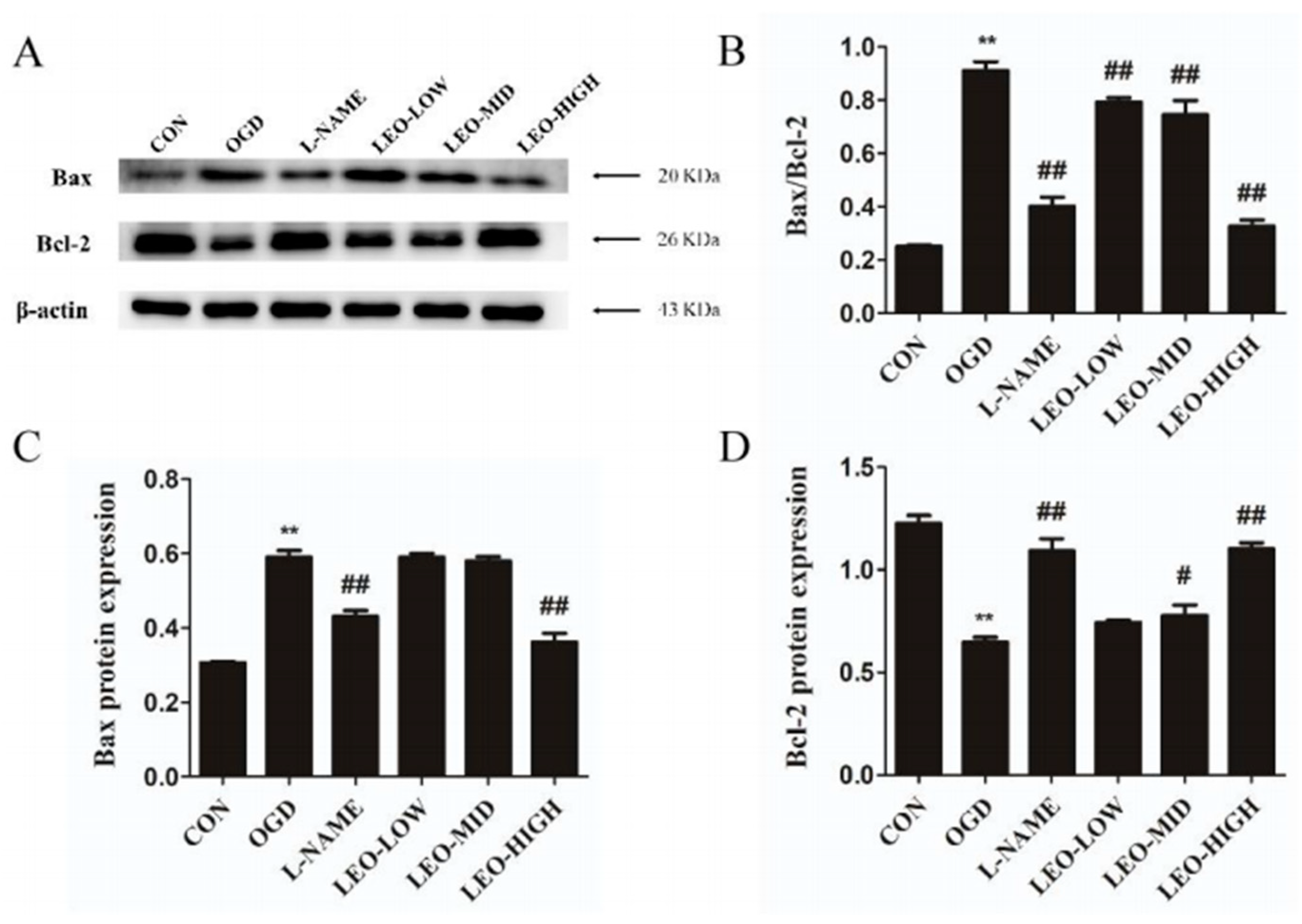
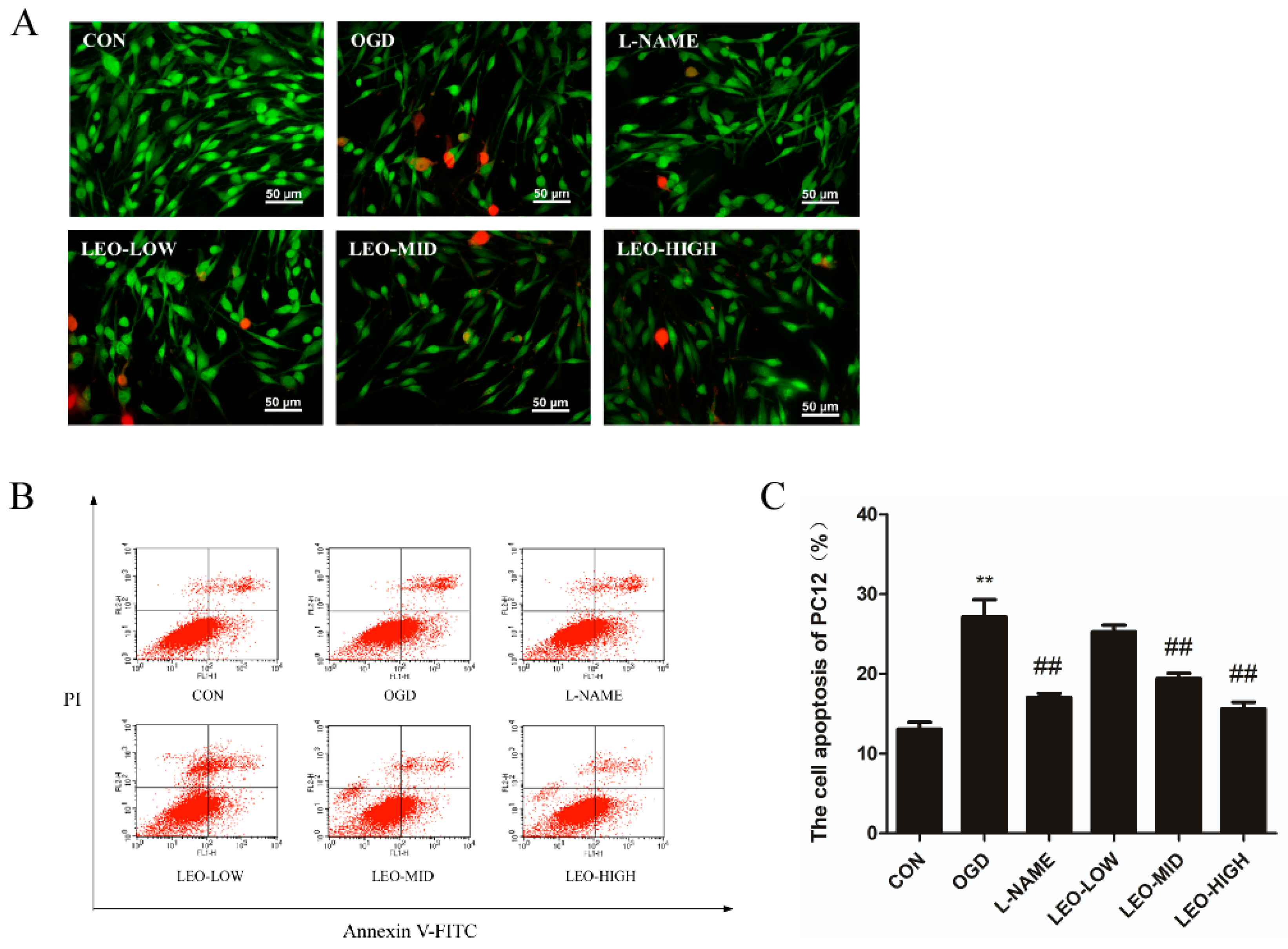
2.8. Effects of Leonurine on the Apoptosis of OGD-Induced PC12 Cells
3. Discussion
4. Materials and Methods
4.1. Animals and Focal Cerebral Ischemia Model
4.2. Behavioral Test
4.3. Cell Culture and OGD Model
4.4. Sample Collection and Treatment
4.5. Oxidation and Antioxidant Test
4.6. Measurement of NO and NOS Content
4.7. Histochemical and Immunohistochemical Procedure
4.8. Western Blot Analysis
4.9. AO/EB Staining
4.10. Flow Cytometry Analysis
4.11. Statistics
5. Conclusions
Author Contributions
Funding
Institutional Review Board Statement
Data Availability Statement
Conflicts of Interest
Abbreviations
References
- Hankey, G.J. Stroke. Lancet 2017, 389, 641–654. [Google Scholar] [CrossRef]
- Gugliandolo, A.; Bramanti, P.; Mazzon, E. Activation of Nrf2 by Natural Bioactive Compounds: A Promising Approach for Stroke? Int. J. Mol. Sci. 2020, 21, 4875. [Google Scholar] [CrossRef]
- Chamorro, A.; Dirnagl, U.; Urra, X.; Planas, A.M. Neuroprotection in acute stroke: Targeting excitotoxicity, oxidative and nitrosative stress, and inflammation. Lancet Neurol. 2016, 15, 869–881. [Google Scholar] [CrossRef]
- Rodrigues, F.T.S.; de Sousa, C.N.S.; Ximenes, N.C.; Almeida, A.B.; Cabral, L.M.; Patrocínio, C.F.V.; Silva, A.H.; Leal, L.K.A.M.; Júnior, J.E.R.H.; Macedo, D.; et al. Effects of standard ethanolic extract from Erythrina velutina in acute cerebral ischemia in mice. Biomed. Pharmacother. 2017, 96, 1230–1239. [Google Scholar] [CrossRef]
- Uzdensky, A.B. Apoptosis regulation in the penumbra after ischemic stroke: Expression of pro- and antiapoptotic proteins. Apoptosis 2019, 24, 687–702. [Google Scholar] [CrossRef]
- Duan, J.; Cui, J.; Yang, Z.F.; Guo, C.; Cao, J.Y.; Xi, M.M.; Weng, Y.; Yin, Y.; Wang, H.H.; Wei, G.; et al. Neuroprotective effect of Apelin 13 on ischemic stroke by activating AMPK/GSK-3β/Nrf2 signaling. J. Neuroinflammation 2019, 16, 24. [Google Scholar] [CrossRef]
- Chen, H.; Yoshioka, H.; Kim, G.S.; Jung, J.E.; Okami, N.; Sakata, H.; Maier, C.M.; Narasimhan, P.; Goeders, C.E.; Chan, P.H. Oxidative Stress in Ischemic Brain Damage: Mechanisms of Cell Death and Potential Molecular Targets for Neuroprotection. Antioxid. Redox Signal. 2011, 14, 1505–1517. [Google Scholar] [CrossRef]
- Sharma, S.; Ebadi, M. Antioxidants as Potential Therapeutics in Neurodegeneration. In Systems Biology of Free Radicals and Antioxidants; Laher, I., Ed.; Springer: Berlin/Heidelberg, Germany, 2014; pp. 2191–2273. [Google Scholar] [CrossRef]
- Disasa, D.; Cheng, L.; Manzoor, M.; Liu, Q.; Wang, Y.; Xiang, L.; Xi, J.H. Gentiana rigescensAmarogentin from Franch Exhibits Antiaging and Neuroprotective Effects through Antioxidative Stress. Oxid. Med. Cell. Longev. 2020, 2020, 3184019. [Google Scholar] [CrossRef]
- Blanco, S.; Hernández, R.; Franchelli, G.; Ramos-Alvarez, M.M.; Peinado, M.A. Melatonin influences NO/NOS pathway and reduces oxidative and nitrosative stress in a model of hypoxic-ischemic brain damage. Nitric Oxide 2016, 62, 32–43. [Google Scholar] [CrossRef] [PubMed]
- Fan, W.G.; He, Y.F.; Guan, X.Y.; Gu, W.Z.; Wu, Z.; Zhu, X.; Huang, F.; He, H.W. Involvement of the nitric oxide in melatonin-mediated protection against injury. Life Sci. 2018, 200, 142–147. [Google Scholar] [CrossRef]
- Jivad, N.; Rabiei, Z. Review on herbal medicine on brain ischemia and reperfusion. Asian Pac. J. Trop. Biomed. 2015, 5, 789–795. [Google Scholar] [CrossRef]
- Zhang, Q.Y.; Wang, Z.J.; Sun, D.M.; Wang, Y.; Xu, P.; Wu, W.J.; Liu, X.H.; Zhu, Y.Z. Novel Therapeutic Effects of Leonurine On Ischemic Stroke: New Mechanisms of BBB Integrity. Oxid. Med. Cell. Longev. 2017, 2017, 7150376. [Google Scholar] [CrossRef]
- Li, J.; Zhang, S.; Liu, X.X.; Han, D.P.; Xu, J.Q.; Ma, Y.F. Neuroprotective effects of leonurine against oxygen-glucose deprivation by targeting Cx36/CaMKII in PC12 cells. PLoS ONE 2018, 13, e0200705. [Google Scholar] [CrossRef]
- Liu, X.; Cao, W.; Qi, J.; Li, Q.; Zhao, M.; Chen, Z.Y.; Zhu, J.F.; Huang, Z.M. Leonurine ameliorates adriamycin-induced podocyte injury via suppression of oxidative stress. Free Radic. Res. 2018, 52, 952–960. [Google Scholar] [CrossRef]
- Xu, L.; Jiang, X.J.; Wei, F.; Zhu, H.L. Leonurine protects cardiac function following acute myocardial infarction through anti-apoptosis by the PI3K/AKT/GSK3β signaling pathway. Mol. Med. Rep. 2018, 18, 1582–1590. [Google Scholar] [CrossRef]
- Zheng, S.L.; Zhu, J.R.; Li, J.; Zhang, S.; Ma, Y.F. Leonurine protects ischemia-induced brain injury via modulating SOD, MDA and GABA levels. Front. Agric. Sci. Eng. 2019, 6, 197–205. [Google Scholar] [CrossRef]
- Chang, R.Y.; Zhou, R.; Qi, X.; Wang, J.; Wu, F.; Yang, W.L.; Zhang, W.N.; Sun, T.; Li, Y.X.; Yu, J.Q. Protective effects of aloin on oxygen and glucose deprivation-induced injury in PC12 cells. Brain Res. Bull. 2016, 121, 75–83. [Google Scholar] [CrossRef]
- Tsoi, B.; Chen, X.M.; Gao, C.; Wang, S.L.; Yuen, S.C.; Yang, D.P.; Shen, J.Q. Neuroprotective Effects and Hepatorenal Toxicity of Angong Niuhuang Wan Against Ischemia-Reperfusion Brain Injury in Rats. Front. Pharmacol. 2019, 10, 593. [Google Scholar] [CrossRef]
- Zhou, Y.P.; Li, G.C. Kaempferol Protects Cell Damage in In Vitro Ischemia Reperfusion Model in Rat Neuronal PC12 Cells. Biomed Res. Int. 2020, 2020, 2461079. [Google Scholar] [CrossRef]
- Jiang, J.; Dai, J.C.; Cui, H. Vitexin reverses the autophagy dysfunction to attenuate MCAO-induced cerebral ischemic stroke via mTOR/Ulk1 pathway. Biomed. Pharmacother. 2018, 99, 583–590. [Google Scholar] [CrossRef]
- Fluri, F.; Schuhmann, M.K.; Kleinschnitz, C. Animal models of ischemic stroke and their application in clinical research. Drug Des. Dev. Ther. 2016, 9, 3445–3454. [Google Scholar] [CrossRef]
- He, Z.; Hu, M.; Zha, Y.H.; Li, Z.C.; Zhao, B.; Yu, L.L.; Yu, M.; Qian, Y. Piracetam ameliorated oxygen and glucose deprivation-induced injury in rat cortical neurons via inhibition of oxidative stress, excitatory amino acids release and P53/Bax. Cell. Mol. Neurobiol. 2014, 34, 539–547. [Google Scholar] [CrossRef]
- Korenić, A.; Boltze, J.; Deten, A.; Peters, M.; Andjus, P.; Radenović, L. Astrocytic mitochondrial membrane hyperpolarization following extended oxygen and glucose deprivation. PLoS ONE 2014, 9, e90697. [Google Scholar] [CrossRef]
- Chen, P.; Chen, F.C.; Zhou, B.H. Leonurine ameliorates D-galactose-induced aging in mice through activation of the Nrf2 signalling pathway. Aging 2019, 11, 7339–7356. [Google Scholar] [CrossRef]
- Tsikas, D. Assessment of lipid peroxidation by measuring malondialdehyde (MDA) and relatives in biological samples: Analytical and biological challenges. Anal. Biochem. 2017, 524, 13–30. [Google Scholar] [CrossRef]
- Chung, B.Y.; Choi, S.R.; Moon, I.J.; Park, C.W.; Kim, Y.H.; Chang, S.E. The Glutathione Derivative, GSH Monoethyl Ester, May Effectively Whiten Skin but GSH Does Not. Int. J. Mol. Sci. 2016, 17, 629. [Google Scholar] [CrossRef] [PubMed]
- Nkpaa, K.W.; Onyeso, G.I. Rutin attenuates neurobehavioral deficits, oxidative stress, neuro-inflammation and apoptosis in fluoride treated rats. Neurosci. Lett. 2018, 682, 92–99. [Google Scholar] [CrossRef]
- Wang, W.M.; Liu, Z.; Liu, A.J.; Wang, Y.X.; Wang, H.G.; An, D.; Heng, B.; Xie, L.H.; Duan, J.L.; Liu, Y.Q. The Zinc Ion Chelating Agent TPEN Attenuates Neuronal Death/apoptosis Caused by Hypoxia/ischemia Via Mediating the Pathophysiological Cascade Including Excitotoxicity, Oxidative Stress, and Inflammation. CNS Neurosci. Ther. 2015, 21, 708–717. [Google Scholar] [CrossRef]
- Wang, S.H.; Li, D.; Huang, C.G.; Wan, Y.; Wang, J.Q.; Zan, X.; Yang, B. Overexpression of adiponectin alleviates intracerebral hemorrhage-induced brain injury in rats via suppression of oxidative stress. Neurosci. Lett. 2018, 681, 110–116. [Google Scholar] [CrossRef] [PubMed]
- Al-Gubory, K.H.; Garrel, C.; Faure, P.; Sugino, N. Roles of antioxidant enzymes in corpus luteum rescue from reactive oxygen species-induced oxidative stress. Reprod. Biomed. Online 2012, 25, 551–560. [Google Scholar] [CrossRef] [PubMed]
- Fang, X.Y.; Li, Y.J.; Qiao, J.Y.; Guo, Y.; Miao, M.S. Neuroprotective effect of total flavonoids from Ilex pubescens against focal cerebral ischemia/reperfusion injury in rats. Mol. Med. Rep. 2017, 16, 7439–7449. [Google Scholar] [CrossRef]
- Jiang, Z.; Li, C.; Arrick, D.M.; Yang, S.; Baluna, A.E.; Sun, H. Role of nitric oxide synthases in early blood-brain barrier disruption following transient focal cerebral ischemia. PLoS ONE 2014, 9, e93134. [Google Scholar] [CrossRef] [PubMed]
- Zhang, F.J.; Li, N.; Jiang, L.L.; Chen, L.H.; Huang, M.T. Neuroprotective Effects of (-)-Epigallocatechin-3-Gallate Against Focal Cerebral Ischemia/Reperfusion Injury in Rats Through Attenuation of Inflammation. Neurochem. Res. 2015, 40, 1691–1698. [Google Scholar] [CrossRef]
- Jung, Y.S.; Park, J.H.; Kim, H.; Kim, S.Y.; Hwang, J.Y.; Hong, K.W.; Choi, B.T.; Lee, S.W.; Shin, H.K. Probucol inhibits LPS-induced microglia activation and ameliorates brain ischemic injury in normal and hyperlipidemic mice. Acta Pharmacol. Sin. 2016, 37, 1031–1044. [Google Scholar] [CrossRef]
- Yu, C.C.; Wang, J.K. Neuroprotective effect of penehyclidine hydrochloride on focal cerebral ischemia-reperfusion injury. Neural Regen. Res. 2013, 8, 622–632. [Google Scholar] [CrossRef] [PubMed]
- Liu, H.C.; Zhang, X.J.; Du, Y.Y.; Ji, H.; Li, S.Y.; Li, L.T.; Xing, Y.X.; Zhang, X.L.; Dong, L.P.; Wang, C.H.; et al. Leonurine protects brain injury by increased activities of UCP4, SOD, CAT and Bcl-2, decreased levels of MDA and Bax, and ameliorated ultrastructure of mitochondria in experimental stroke. Brain Res. 2012, 1474, 73–81. [Google Scholar] [CrossRef]
- Wang, Y.Y.; Li, B.M.; Li, Z.; Huang, S.Y.; Wang, J.W.; Sun, R.P. Improvement of hypoxia-ischemia-induced white matter injury in immature rat brain by ethyl pyruvate. Neurochem. Res. 2013, 38, 742–752. [Google Scholar] [CrossRef] [PubMed]
- Liu, N.W.; Ke, C.C.; Zhao, Y.H.; Chen, Y.A.; Chan, K.C.; Tan, D.T.; Hsu, T.W.; Hsieh, Y.J.; Chang, C.W.; Yang, B.H.; et al. Evolutional Characterization of Photochemically Induced Stroke in Rats: A Multimodality Imaging and Molecular Biological Study. Transl. Stroke Res. 2017, 8, 244–256. [Google Scholar] [CrossRef]
- Wei, Y.Y.; Wang, G.H.; Wang, H.L.; He, J.; Zhang, N.; Wu, Z.T.; Xiao, L.; Yang, C. Sex-dependent impact of different degrees of maternal separation experience on OFT behavioral performances after adult chronic unpredictable mild stress exposure in rats. Physiol. Behav. 2018, 194, 153–161. [Google Scholar] [CrossRef]
- Wang, J.; Li, J.; Yu, M.Y.; Wang, Y.Y.; Ma, Y.F. An enhanced expression of hypothalamic neuronal nitric oxide synthase in a rat model of simulated transport stress. BMC Vet. Res. 2019, 15, 323. [Google Scholar] [CrossRef]
- Paxinos, G.; Watson, C. The Rat Brain in Stereotaxic Coordinates, 6th ed.; Academic: London, UK, 2007. [Google Scholar]
- Wang, Y.Y.; Yan, X.; Zhang, W.W.; Liu, Y.Y.; Han, D.P.; Teng, K.D.; Ma, Y.F. Lactobacillus casei Zhang Prevents Jejunal Epithelial Damage to Early-Weaned Piglets Induced by K88 via Regulation of Intestinal Mucosal Integrity, Tight Junction Proteins and Immune Factor Expression. J. Microbiol. Biotechnol. 2019, 29, 863–876. [Google Scholar] [CrossRef]









Publisher’s Note: MDPI stays neutral with regard to jurisdictional claims in published maps and institutional affiliations. |
© 2022 by the authors. Licensee MDPI, Basel, Switzerland. This article is an open access article distributed under the terms and conditions of the Creative Commons Attribution (CC BY) license (https://creativecommons.org/licenses/by/4.0/).
Share and Cite
Deng, Z.; Li, J.; Tang, X.; Li, D.; Wang, Y.; Wu, S.; Fan, K.; Ma, Y. Leonurine Reduces Oxidative Stress and Provides Neuroprotection against Ischemic Injury via Modulating Oxidative and NO/NOS Pathway. Int. J. Mol. Sci. 2022, 23, 10188. https://doi.org/10.3390/ijms231710188
Deng Z, Li J, Tang X, Li D, Wang Y, Wu S, Fan K, Ma Y. Leonurine Reduces Oxidative Stress and Provides Neuroprotection against Ischemic Injury via Modulating Oxidative and NO/NOS Pathway. International Journal of Molecular Sciences. 2022; 23(17):10188. https://doi.org/10.3390/ijms231710188
Chicago/Turabian StyleDeng, Ziteng, Jiao Li, Xiaoquan Tang, Dan Li, Yazhou Wang, Shengxi Wu, Kai Fan, and Yunfei Ma. 2022. "Leonurine Reduces Oxidative Stress and Provides Neuroprotection against Ischemic Injury via Modulating Oxidative and NO/NOS Pathway" International Journal of Molecular Sciences 23, no. 17: 10188. https://doi.org/10.3390/ijms231710188
APA StyleDeng, Z., Li, J., Tang, X., Li, D., Wang, Y., Wu, S., Fan, K., & Ma, Y. (2022). Leonurine Reduces Oxidative Stress and Provides Neuroprotection against Ischemic Injury via Modulating Oxidative and NO/NOS Pathway. International Journal of Molecular Sciences, 23(17), 10188. https://doi.org/10.3390/ijms231710188

