The Catalytic Subunit of Schizosaccharomyces pombe CK2 (Cka1) Negatively Regulates RNA Polymerase II Transcription through Phosphorylation of Positive Cofactor 4 (PC4)
Abstract
1. Introduction
2. Results
2.1. Protein Expression of CK2α and CK2β from S. pombe and Casein Phosphorylation
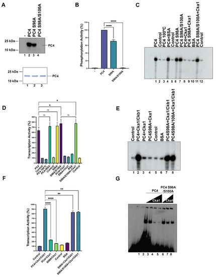
2.2. Coactivator PC4 Is Phosphorylated by Cka1 and Negatively Modulated by Ckb1
2.3. Ckb1 and PC4 Recover the Transcription Downregulation by Cka1
2.4. Serine Residues S98 and S100 in PC4 Are Important for CK2 Phosphorylation
3. Discussion
4. Materials and Methods
4.1. Expression and Protein Purification of CK2α and CK2β from S. pombe (Cka1 and Ckb1)
4.2. Recombinant Fission Yeast PC4 Expression and Purification
4.3. CK2 Kinase Activity Assays
4.4. In Vitro Phosphorylation Assays
4.5. In Vitro Transcription Assays
4.6. EMSA
4.7. Statistics
Author Contributions
Funding
Institutional Review Board Statement
Informed Consent Statement
Data Availability Statement
Acknowledgments
Conflicts of Interest
References
- Ge, H.; Roeder, R.G. Purification, cloning, and characterization of a human coactivator, PC4, that mediates transcriptional activation of class II genes. Cell 1994, 78, 513–523. [Google Scholar] [CrossRef]
- Kretzschmar, M.; Kaiser, K.; Lottspeich, F.; Meisterernst, M. A novel mediator of class II gene transcription with homology to viral immediate-early transcriptional regulators. Cell 1994, 78, 525–534. [Google Scholar] [CrossRef]
- Kaiser, K.; Stelzer, G.; Meisterernst, M. The coactivator P15 (PC4) initiates transcriptional activation during TFIIA-TFIID-promoter complex formation. EMBO J. 1995, 14, 3520–3527. [Google Scholar] [CrossRef] [PubMed]
- Werten, S. Interaction of PC4 with melted DNA inhibits transcription. EMBO J. 1998, 17, 5103–5111. [Google Scholar] [CrossRef] [PubMed]
- Fukuda, A.; Nakadai, T.; Shimada, M.; Tsukui, T.; Matsumoto, M.; Nogi, Y.; Meisterernst, M.; Hisatake, K. Transcriptional coactivator PC4 stimulates promoter escape and facilitates transcriptional synergy by GAL4-VP16. Mol. Cell. Biol. 2004, 24, 6525–6535. [Google Scholar] [CrossRef]
- Calvo, O.; Manley, J.L. The transcriptional coactivator PC4/Sub1 has multiple functions in RNA polymerase II transcription. EMBO J. 2005, 24, 1009–1020. [Google Scholar] [CrossRef]
- Das, C.; Hizume, K.; Batta, K.; Kumar, B.R.P.; Gadad, S.S.; Ganguly, S.; Lorain, S.; Verreault, A.; Sadhale, P.P.; Takeyasu, K.; et al. Transcriptional coactivator PC4, a chromatin-associated protein, induces chromatin condensation. Mol. Cell. Biol. 2006, 26, 8303–8315. [Google Scholar] [CrossRef]
- Ge, H.; Zhao, Y.; Chait, B.T.; Roeder, R.G. Phosphorylation negatively regulates the function of coactivator PC4. Proc. Natl. Acad. Sci. USA 1994, 91, 12691–12695. [Google Scholar] [CrossRef]
- Lewis, B.A.; Sims, R.J.; Lane, W.S.; Reinberg, D. Functional characterization of core promoter elements: DPE-specific transcription requires the protein kinase CK2 and the PC4 coactivator. Mol. Cell 2005, 18, 471–481. [Google Scholar] [CrossRef]
- Jonker, H.R.A.; Wechselberger, R.W.; Pinkse, M.; Kaptein, R.; Folkers, G.E. Gradual phosphorylation regulates PC4 coactivator function. FEBS J. 2006, 273, 1430–1444. [Google Scholar] [CrossRef][Green Version]
- Contreras-Levicoy, J.; Urbina, F.; Maldonado, E. Schizosaccharomyces pombe positive cofactor 4 stimulates basal transcription from TATA-containing and TATA-less promoters through Mediator and transcription factor IIA: PC4 stimulates basal transcription in Sc. pombe. FEBS J. 2008, 275, 2873–2883. [Google Scholar] [CrossRef] [PubMed]
- Marin, O.; Meggio, F.; Marchiori, F.; Borin, G.; Pinna, L.A. Site specificity of casein kinase-2 (TS) from rat liver cytosol. A study with model peptide substrates. JBIC J. Biol. Inorg. Chem. 1986, 160, 239–244. [Google Scholar] [CrossRef] [PubMed]
- Kuenzel, E.A.; Mulligan, J.A.; Sommercorn, J.; Krebs, E.G. Substrate specificity determinants for casein kinase II as deduced from studies with synthetic peptides. J. Biol. Chem. 1987, 262, 9136–9140. [Google Scholar] [CrossRef]
- Dotan, I.; Ziv, E.; Dafni, N.; Beckman, J.S.; McCann, R.O.; Glover, C.V.C.; Canaani, D. Functional conservation between the human, nematode, and yeast CK2 cell cycle genes. Biochem. Biophys. Res. Commun. 2001, 288, 603–609. [Google Scholar] [CrossRef]
- Cochet, C.; Chambaz, E.M. Oligomeric structure and catalytic activity of G type casein kinase. Isolation of the two subunits and renaturation experiments. J. Biol. Chem. 1983, 258, 1403–1406. [Google Scholar] [CrossRef]
- Litchfield, D.W.; Lozeman, F.J.; Piening, C.; Sommercorn, J.; Takio, K.; Walsh, K.A.; Krebs, E.G. Subunit structure of casein kinase II from bovine testis. Demonstration that the alpha and alpha’ subunits are distinct polypeptides. J. Biol. Chem. 1990, 265, 7638–7644. [Google Scholar] [CrossRef]
- Meggio, F.; Boldyreff, B.; Marin, O.; Marchiori, F.; Perich, J.W.; Issinger, O.-G.; Pinna, L.A. The effect of polylysine on casein-kinase-2 activity Is influenced by both the structure of the protein/peptide substrates and the subunit composition of the enzyme. JBIC J. Biol. Inorg. Chem. 1992, 205, 939–945. [Google Scholar] [CrossRef]
- Chantalat, L. Crystal structure of the human protein kinase CK2 regulatory subunit reveals its zinc finger-mediated dimerization. EMBO J. 1999, 18, 2930–2940. [Google Scholar] [CrossRef]
- Srinivasan, N.; Antonelli, M.; Jacob, G.; Korn, I.; Romero, F.; Jedlicki, A.; Dhanaraj, V.; Sayed, M.F.-R.; Blundell, T.L.; Allende, C.C.; et al. Structural interpretation of site-directed mutagenesis and specificity of the catalytic subunit of protein kinase CK2 using comparative modelling. Protein Eng. Des. Sel. 1999, 12, 119–127. [Google Scholar] [CrossRef]
- Chaillot, D.; Declerck, N.; Niefind, K.; Schomburg, D.; Chardot, T.; Meunier, J.C. Mutation of recombinant catalytic subunit α of the protein kinase CK2 that affects catalytic efficiency and specificity. Protein Eng. Des. Sel. 2000, 13, 291–298. [Google Scholar] [CrossRef]
- Niefind, K.; Pütter, M.; Guerra, B.; Issinger, O.G.; Schomburg, D. GTP plus water mimic ATP in the active site of protein kinase CK2. Nat. Struct. Biol. 1999, 6, 1100–1103. [Google Scholar] [CrossRef] [PubMed]
- Raaf, J.; Brunstein, E.; Issinger, O.; Niefind, K. The interaction of CK2α and CK2β, the subunits of protein kinase CK2, requires CK2β in a preformed conformation and is enthalpically driven. Protein Sci. 2008, 17, 2180–2186. [Google Scholar] [CrossRef]
- Pinna, L.A. Casein kinase 2: An ‘eminence grise’ in cellular regulation? Biochim. Et Biophys. Acta 1990, 1054, 267–284. [Google Scholar] [CrossRef]
- Issinger, O.-G. Casein kinases: Pleiotropic mediators of cellular regulation. Pharmacol. Ther. 1993, 59, 1–30. [Google Scholar] [CrossRef]
- Allende, J.E.; Allende, C.C. Protein kinase CK2: An enzyme with multiple substrates and a puzzling regulation. FASEB J. 1995, 9, 313–323. [Google Scholar] [CrossRef] [PubMed]
- Ghavidel, A.; Schultz, M.C. Casein kinase II regulation of yeast TFIIIB is mediated by the TATA-binding protein. Genes Dev. 1997, 11, 2780–2789. [Google Scholar] [CrossRef] [PubMed]
- Dahmus, M.E. Purification and properties of calf thymus casein kinases I and II. J. Biol. Chem. 1981, 256, 3319–3325. [Google Scholar] [CrossRef]
- Meisner, H.; Czech, M.P. Phosphorylation of transcriptional factors and cell-cycle-dependent proteins by casein kinase II. Curr. Opin. Cell Biol. 1991, 3, 474–483. [Google Scholar] [CrossRef]
- Lin, A.; Frost, J.; Deng, T.; Smeal, T.; Al-Alawi, N.; Kikkawa, U.; Hunter, T.; Brenner, D.; Karin, M. Casein kinase II is a negative regulator of c-Jun DNA binding and AP-1 activity. Cell 1992, 70, 777–789. [Google Scholar] [CrossRef]
- Cabrejos, M.E.; Allende, C.C. Maldonado, Effects of phosphorylation by protein kinase CK2 on the human basal components of the RNA polymerase II transcription machinery. J. Cell. Biochem. 2004, 93, 2–10. [Google Scholar] [CrossRef]
- Henry, N.L.; Bushnell, D.A.; Kornberg, R.D. A yeast transcriptional stimulatory protein similar to human PC4. J. Biol. Chem. 1996, 271, 21842–21847. [Google Scholar] [CrossRef] [PubMed]
- Knaus, R.; Pollock, R.; Guarente, L. Yeast SUB1 is a suppressor of TFIIB mutations and has homology to the human co-activator PC4. EMBO J. 1996, 15, 1933–1940. [Google Scholar] [CrossRef] [PubMed]
- Hinrichs, M.V.; Jedlicki, A.; Tellez, R.; Pongor, S.; Gatica, M.; Allende, C.C.; Allende, J.E. Activity of recombinant.alpha. and.beta. subunits of casein kinase II from Xenopus laevis. Biochemistry 1993, 32, 7310–7316. [Google Scholar] [CrossRef] [PubMed]
- Hathaway, G.M.; Lubben, T.H.; Traugh, J.A. Inhibition of casein kinase II by heparin. J. Biol. Chem. 1980, 255, 8038–8041. [Google Scholar] [CrossRef]
- Concino, M.F.; Lee, R.F.; Merryweather, J.P.; Weinmann, R. The adenovirus major late promoter TATA box and initiation site are both necessary for transcription in Vitro. Nucleic Acids Res. 1984, 12, 7423–7433. [Google Scholar] [CrossRef] [PubMed]
- García, A.; Collin, A.; Calvo, O. Sub1 associates with Spt5 and influences RNA polymerase II transcription elongation rate. Mol. Biol. Cell 2012, 23, 4297–4312. [Google Scholar] [CrossRef] [PubMed]
- Smolka, M.B.; Albuquerque, C.P.; Chen, S.; Zhou, H. Proteome-wide identification of in vivo targets of DNA damage checkpoint kinases. Proc. Natl. Acad. Sci. USA 2007, 104, 10364–10369. [Google Scholar] [CrossRef]
- Swaminathan, A.; Delage, H.; Chatterjee, S.; Belgarbi-Dutron, L.; Cassel, R.; Martinez, N.; Cosquer, B.; Kumari, S.; Mongelard, F.; Lannes, B.; et al. Transcriptional coactivator and chromatin protein PC4 is involved in hippocampal neurogenesis and spatial memory extinction. J. Biol. Chem. 2016, 291, 20303–20314. [Google Scholar] [CrossRef]
- Huang, R.; Hu, Z.; Chen, X.; Cao, Y.; Li, H.; Zhang, H.; Li, Y.; Liang, L.; Feng, Y.; Wang, Y.; et al. The transcription factor SUB1 is a master regulator of the macrophage TLR response in atherosclerosis. Adv. Sci. 2021, 8, 2004162. [Google Scholar] [CrossRef]
- Luo, P.; Zhang, C.; Liao, F.; Chen, L.; Liu, Z.; Long, L.; Jiang, Z.; Wang, Y.; Wang, Z.; Liu, Z.; et al. Transcriptional positive cofactor 4 promotes breast cancer proliferation and metastasis through c-Myc mediated Warburg effect. Cell Commun. Signal. 2019, 17, 36. [Google Scholar] [CrossRef]
- Chakravarthi, B.V.S.K.; Goswami, M.T.; Pathi, S.S.; Robinson, A.D.; Cieślik, M.; Chandrashekar, D.S.; Agarwal, S.; Siddiqui, J.; Daignault, S.; Carskadon, S.L.; et al. MicroRNA-101 regulated transcriptional modulator SUB1 plays a role in prostate cancer. Oncogene 2016, 35, 6330–6340. [Google Scholar] [CrossRef] [PubMed]
- Chen, L.; Du, C.; Wang, L.; Yang, C.; Zhang, J.; Li, N.; Li, Y.; Xie, X.; Gao, G. Human positive coactivator 4 (PC4) is involved in the progression and prognosis of astrocytoma. J. Neurol. Sci. 2014, 346, 293–298. [Google Scholar] [CrossRef] [PubMed]
- Sikorski, T.W.; Ficarro, S.B.; Holik, J.; Kim, T.; Rando, O.J.; Marto, J.A.; Buratowski, S. Sub1 and RPA associate with RNA polymerase II at different stages of transcription. Mol. Cell 2011, 44, 397–409. [Google Scholar] [CrossRef]
- García, A.; Rosonina, E.; Manley, J.L.; Calvo, O. Sub1 globally regulates RNA polymerase II C-terminal domain phosphorylation. Mol. Cell. Biol. 2010, 30, 5180–5193. [Google Scholar] [CrossRef] [PubMed]
- Rosonina, E.; Willis, I.M.; Manley, J.L. Sub1 functions in osmoregulation and in transcription by both RNA polymerases II and III. Mol. Cell. Biol. 2009, 29, 2308–2321. [Google Scholar] [CrossRef]
- Tavenet, A.; Suleau, A.; Dubreuil, G.; Ferrari, R.; Ducrot, C.; Michaut, M.; Aude, J.-C.; Dieci, G.; Lefebvre, O.; Conesa, C.; et al. Genome-wide location analysis reveals a role for Sub1 in RNA polymerase III transcription. Proc. Natl. Acad. Sci. USA 2009, 106, 14265–14270. [Google Scholar] [CrossRef]
- Mortusewicz, O.; Evers, B.; Helleday, T. PC4 promotes genome stability and DNA repair through binding of ssDNA at DNA damage sites. Oncogene 2016, 35, 761–770. [Google Scholar] [CrossRef]
- Lopez, C.R.; Singh, S.; Hambarde, S.; Griffin, W.C.; Gao, J.; Chib, S.; Yu, Y.; Ira, G.; Raney, K.D.; Kim, N. Yeast Sub1 and human PC4 are G-quadruplex binding proteins that suppress genome instability at co-transcriptionally formed G4 DNA. Nucleic Acids Res. 2017, 45, 5850–5862. [Google Scholar] [CrossRef]
- Dhanasekaran, K.; Kumari, S.; Boopathi, R.; Shima, H.; Swaminathan, A.; Bachu, M.; Ranga, U.; Igarashi, K.; Kundu, T.K. Multifunctional human transcriptional coactivator protein PC4 is a substrate of Aurora kinases and activates the Aurora enzymes. FEBS J. 2016, 283, 968–985. [Google Scholar] [CrossRef]
- Montes, M.; Moreira-Ramos, S.; Rojas, D.A.; Urbina, F.; Käufer, N.F.; Maldonado, E. RNA polymerase II components and Rrn7 form a preinitiation complex on the HomolD box to promote ribosomal protein gene expression in Schizosaccharomyces Pombe. FEBS J. 2017, 284, 615–633. [Google Scholar] [CrossRef]
- Rojas, D.A.; Urbina, F.; Valenzuela-Pérez, L.; Leiva, L.; Miralles, V.J.; Maldonado, E. Initiator-directed transcription: Fission yeast nmtl initiator directs preinitiation complex formation and transcriptional initiation. Genes 2022, 13, 256. [Google Scholar] [CrossRef] [PubMed]
- Kim, D.-U.; Hayles, J.; Kim, D.; Wood, V.; Park, H.-O.; Won, M.; Yoo, H.-S.; Duhig, T.; Nam, M.; Palmer, G.; et al. Analysis of a genome-wide set of gene deletions in the fission yeast Schizosaccharomyces pombe. Nat. Biotechnol. 2010, 28, 617–623. [Google Scholar] [CrossRef] [PubMed]
- Arrigoni, G.; Marin, O.; Pagano, M.A.; Settimo, L.; Paolin, B.; Meggio, F.; Pinna, L.A. Phosphorylation of calmodulin fragments by protein kinase CK2. mechanistic aspects and structural consequences. Biochemistry 2004, 43, 12788–12798. [Google Scholar] [CrossRef] [PubMed]
- Wilson-Grady, J.T.; Villén, J.; Gygi, S.P. Phosphoproteome analysis of fission yeast. J. Proteome Res. 2008, 7, 1088–1097. [Google Scholar] [CrossRef] [PubMed]
- Koch, A.; Krug, K.; Pengelley, S.; Macek, B.; Hauf, S. Mitotic substrates of the kinase aurora with roles in chromatin regulation identified through quantitative phosphoproteomics of fission yeast. Sci. Signal. 2011, 4, rs6. [Google Scholar] [CrossRef] [PubMed]
- Halova, L.; Cobley, D.; Franz-Wachtel, M.; Wang, T.; Morrison, K.R.; Krug, K.; Nalpas, N.; Maček, B.; Hagan, I.M.; Humphrey, S.J.; et al. A TOR (target of rapamycin) and nutritional phosphoproteome of fission yeast reveals novel targets in networks conserved in humans. Open Biol. 2021, 11, 200405. [Google Scholar] [CrossRef]
- Roussou, I.; Draetta, G. The Schizosaccharomyces pombe casein kinase II alpha and beta subunits: Evolutionary conservation and positive role of the beta subunit. Mol. Cell. Biol. 1994, 14, 576–586. [Google Scholar] [CrossRef]
- Meggio, F.; Pinna, L.A. One-thousand-and-one substrates of protein kinase CK2? FASEB J. 2003, 17, 349–368. [Google Scholar] [CrossRef]
- Maldonado, E.; Allende, J.E. Phosphorylation of yeast TBP by protein kinase CK2 reduces its specific binding to DNA. FEBS Lett. 1999, 443, 256–260. [Google Scholar] [CrossRef][Green Version]
- Moreira-Ramos, S.; Rojas, D.A.; Montes, M.; Urbina, F.; Miralles, V.J.; Maldonado, E. Casein kinase 2 inhibits HomolD-directed transcription by Rrn7 in Schizosaccharomyces Pombe. FEBS J. 2015, 282, 491–503. [Google Scholar] [CrossRef]
- Tamayo, E.; Bernal, G.; Teno, U.; Maldonado, E. Mediator is required for activated transcription in a Schizosaccharomyces pombe in vitro system. Eur. J. Biochem. 2004, 271, 2561–2572. [Google Scholar] [CrossRef] [PubMed]
- Tamayo, E.; Maldonado, E. Cloning, expression and functional characterization of Schizosaccharomyces pombe TFIIB. Biochim. Et Biophys. Acta (BBA)-Gene Struct. Expr. 2002, 1577, 395–400. [Google Scholar] [CrossRef]





Publisher’s Note: MDPI stays neutral with regard to jurisdictional claims in published maps and institutional affiliations. |
© 2022 by the authors. Licensee MDPI, Basel, Switzerland. This article is an open access article distributed under the terms and conditions of the Creative Commons Attribution (CC BY) license (https://creativecommons.org/licenses/by/4.0/).
Share and Cite
Rojas, D.A.; Urbina, F.; Solari, A.; Maldonado, E. The Catalytic Subunit of Schizosaccharomyces pombe CK2 (Cka1) Negatively Regulates RNA Polymerase II Transcription through Phosphorylation of Positive Cofactor 4 (PC4). Int. J. Mol. Sci. 2022, 23, 9499. https://doi.org/10.3390/ijms23169499
Rojas DA, Urbina F, Solari A, Maldonado E. The Catalytic Subunit of Schizosaccharomyces pombe CK2 (Cka1) Negatively Regulates RNA Polymerase II Transcription through Phosphorylation of Positive Cofactor 4 (PC4). International Journal of Molecular Sciences. 2022; 23(16):9499. https://doi.org/10.3390/ijms23169499
Chicago/Turabian StyleRojas, Diego A., Fabiola Urbina, Aldo Solari, and Edio Maldonado. 2022. "The Catalytic Subunit of Schizosaccharomyces pombe CK2 (Cka1) Negatively Regulates RNA Polymerase II Transcription through Phosphorylation of Positive Cofactor 4 (PC4)" International Journal of Molecular Sciences 23, no. 16: 9499. https://doi.org/10.3390/ijms23169499
APA StyleRojas, D. A., Urbina, F., Solari, A., & Maldonado, E. (2022). The Catalytic Subunit of Schizosaccharomyces pombe CK2 (Cka1) Negatively Regulates RNA Polymerase II Transcription through Phosphorylation of Positive Cofactor 4 (PC4). International Journal of Molecular Sciences, 23(16), 9499. https://doi.org/10.3390/ijms23169499

