Tumor Necrosis Factor-α-Induced C-C Motif Chemokine Ligand 20 Expression through TNF Receptor 1-Dependent Activation of EGFR/p38 MAPK and JNK1/2/FoxO1 or the NF-κB Pathway in Human Cardiac Fibroblasts
Abstract
:1. Introduction
2. Results
2.1. TNF-α Induces CCL20 Protein Secretion and mRNA Expression in HCFs
2.2. TNF-α-Induced CCL20 Expression via TNFR1 in HCFs
2.3. Involvement of EGFR in TNF-α-Induced CCL20 Expression
2.4. Involvement of p38 MAPK in TNF-α-Induced CCL20 Expression
2.5. Involvement of JNK1/2 in TNF-α-Induced CCL20 Expression
2.6. Involvement of FoxO1 in TNF-α-Induced CCL20 Expression
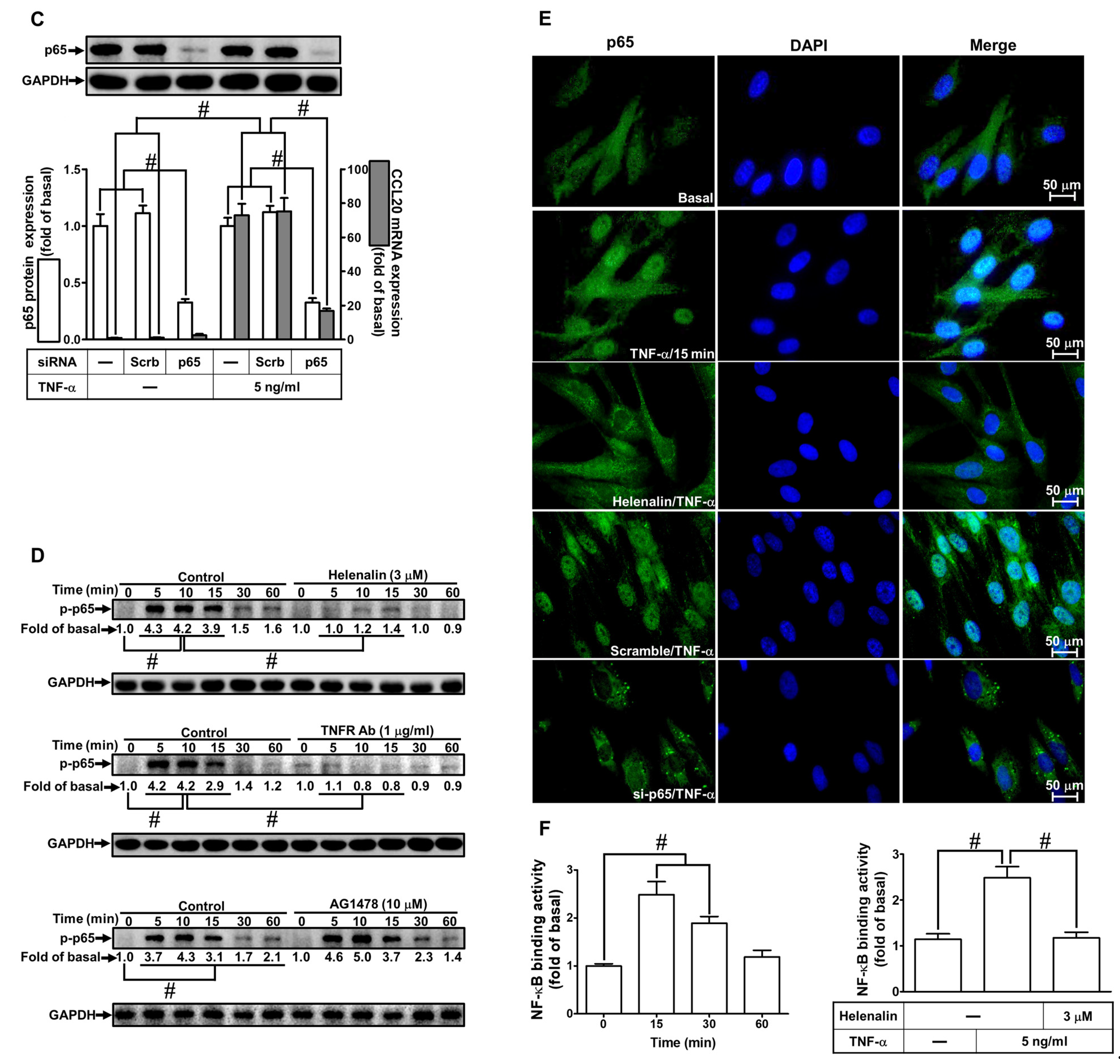
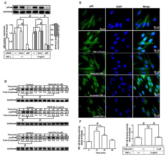
2.7. Involvement of NF-κB p65 in TNF-α-Induced CCL20 Expression
3. Discussion
4. Materials and Methods
4.1. Materials
4.2. Human Cardiac Fibroblasts Cells Culture
4.3. Preparation of Cell Extracts and Western Blotting Analysis
4.4. Total RNA Extraction and Real-Time PCR Analysis
4.5. Measurement of Luciferase Promoter Activity
4.6. Transient Transfection with siRNA
4.7. Measurement of CCL20 Secretion
4.8. Immunofluorescence Staining
4.9. Chromatin Immunoprecipitation (ChIP) Assay
4.10. Statistical Analysis of Data
5. Conclusions
Author Contributions
Funding
Institutional Review Board Statement
Informed Consent Statement
Data Availability Statement
Acknowledgments
Conflicts of Interest
References
- Feldman, A.M.; Combes, A.; Wagner, D.; Kadakomi, T.; Kubota, T.; Li, Y.Y.; McTiernan, C. The role of tumor necrosis factor in the pathophysiology of heart failure. J. Am. Coll. Cardiol. 2000, 35, 537–544. [Google Scholar] [CrossRef]
- Torre-Amione, G.; Kapadia, S.; Benedict, C.; Oral, H.; Young, J.B.; Mann, D.L. Proinflammatory cytokine levels in patients with depressed left ventricular ejection fraction: A report from the Studies of Left Ventricular Dysfunction (SOLVD). J. Am. Coll. Cardiol. 1996, 27, 1201–1206. [Google Scholar] [CrossRef]
- Hamid, T.; Gu, Y.; Ortines, R.V.; Bhattacharya, C.; Wang, G.; Xuan, Y.T.; Prabhu, S.D. Divergent tumor necrosis factor receptor-related remodeling responses in heart failure: Role of nuclear factor-kappaB and inflammatory activation. Circulation 2009, 119, 1386–1397. [Google Scholar] [CrossRef] [PubMed]
- Parameswaran, N.; Patial, S. Tumor necrosis factor-α signaling in macrophages. Crit. Rev. Eukaryot. Gene Expr. 2010, 20, 87–103. [Google Scholar] [CrossRef] [PubMed]
- Torre-Amione, G.; Kapadia, S.; Lee, J.; Durand, J.B.; Bies, R.D.; Young, J.B.; Mann, D.L. Tumor necrosis factor-alpha and tumor necrosis factor receptors in the failing human heart. Circulation 1996, 93, 704–711. [Google Scholar] [CrossRef] [PubMed]
- Jobe, L.J.; Meléndez, G.C.; Levick, S.P.; Du, Y.; Brower, G.L.; Janicki, J.S. TNF-alpha inhibition attenuates adverse myocardial remodeling in a rat model of volume overload. Am. J. Physiol. Heart Circ. Physiol. 2009, 297, H1462–H1468. [Google Scholar] [CrossRef]
- Westermann, D.; Van Linthout, S.; Dhayat, S.; Dhayat, N.; Schmidt, A.; Noutsias, M.; Song, X.Y.; Spillmann, F.; Riad, A.; Schultheiss, H.P.; et al. Tumor necrosis factor-alpha antagonism protects from myocardial inflammation and fibrosis in experimental diabetic cardiomyopathy. Basic Res. Cardiol. 2007, 102, 500–507. [Google Scholar] [CrossRef]
- Schutyser, E.; Struyf, S.; Van Damme, J. The CC chemokine CCL20 and its receptor CCR6. Cytokine Growth Factor Rev. 2003, 14, 409–426. [Google Scholar] [CrossRef]
- Safa, A.; Rashidinejad, H.R.; Khalili, M.; Dabiri, S.; Nemati, M.; Mohammadi, M.M.; Jafarzadeh, A. Higher circulating levels of chemokines CXCL10, CCL20, and CCL22 in patients with ischemic heart disease. Cytokine 2016, 83, 147–157. [Google Scholar] [CrossRef]
- Hage, C.; Michaëlsson, E.; Linde, C.; Donal, E.; Daubert, J.C.; Gan, L.M.; Lund, L.H. Inflammatory biomarkers predict heart failure severity and prognosis in patients with heart failure with preserved ejection fraction: A holistic proteomic approach. Circ. Cardiovasc. Genet. 2017, 10, e001633. [Google Scholar] [CrossRef]
- Iwamoto, S.; Kido, M.; Aoki, N.; Nishiura, H.; Maruoka, R.; Ikeda, A.; Okazaki, T.; Chiba, T.; Watanabe, N. TNF-α is essential in the induction of fatal autoimmune hepatitis in mice through upregulation of hepatic CCL20 expression. Clin. Immunol. 2013, 146, 15–25. [Google Scholar] [CrossRef] [PubMed]
- Chen, P.; Zhong, Z.; Jiang, H.; Chen, H.; Lyu, J.; Zhou, L. Th17-associated cytokines multiplex testing indicates the potential of macrophage inflammatory protein-3 alpha in the diagnosis of biliary atresia. Cytokine 2019, 116, 21–26. [Google Scholar] [CrossRef] [PubMed]
- Zhao, L.; Xia, J.; Wang, X.; Xu, F. Transcriptional regulation of CCL20 expression. Microbes Infect. 2014, 16, 864–870. [Google Scholar] [CrossRef] [PubMed]
- Miao, H.; Zhang, Y.; Lu, Z.; Yu, L.; Gan, L. FOXO1 increases CCL20 to promote NF-κB-dependent lymphocyte chemotaxis. Mol. Endocrinol. 2012, 26, 423–437. [Google Scholar] [CrossRef]
- Yoo, J.; Rodriguez Perez, C.E.; Nie, W.; Edwards, R.A.; Sinnett-Smith, J.; Rozengurt, E. TNF-α induces upregulation of EGFR expression and signaling in human colonic myofibroblasts. Am. J. Physiol. Gastrointest. Liver Physiol. 2012, 302, G805–G814. [Google Scholar] [CrossRef] [PubMed]
- Lin, C.C.; Pan, C.S.; Wang, C.Y.; Liu, S.W.; Hsiao, L.D.; Yang, C.M. Tumor necrosis factor-alpha induces VCAM-1-mediated inflammation via c-Src-dependent transactivation of EGF receptors in human cardiac fibroblasts. J. Biomed. Sci. 2015, 22, 53. [Google Scholar] [CrossRef]
- Lin, C.C.; Yang, C.C.; Wang, C.Y.; Tseng, H.C.; Pan, C.S.; Hsiao, L.D.; Yang, C.M. NADPH oxidase/ROS-dependent VCAM-1 induction on TNF-α-challenged human cardiac fibroblasts enhances monocyte adhesion. Front. Pharmacol. 2015, 6, 310. [Google Scholar] [CrossRef]
- Krenning, G.; Zeisberg, E.M.; Kalluri, R. The origin of fibroblasts and mechanism of cardiac fibrosis. J. Cell Physiol. 2010, 225, 631–637. [Google Scholar] [CrossRef]
- Souders, C.A.; Bowers, S.L.; Baudino, T.A. Cardiac fibroblast: The renaissance cell. Circ. Res. 2009, 105, 1164–1176. [Google Scholar] [CrossRef]
- Jiang, Z.S.; Jeyaraman, M.; Wen, G.B.; Fandrich, R.R.; Dixon, I.M.; Cattini, P.A.; Kardami, E. High- but not low-molecular weight FGF-2 causes cardiac hypertrophy in vivo; possible involvement of cardiotrophin-1. J. Mol. Cell Cardiol. 2007, 42, 222–233. [Google Scholar] [CrossRef]
- Ma, Z.G.; Yuan, Y.P.; Wu, H.M.; Zhang, X.; Tang, Q.Z. Cardiac fibrosis: New insights into the pathogenesis. Int. J. Biol. Sci. 2018, 14, 1645–1657. [Google Scholar] [CrossRef] [PubMed]
- Lindner, D.; Zietsch, C.; Tank, J.; Sossalla, S.; Fluschnik, N.; Hinrichs, S.; Maier, L.; Poller, W.; Blankenberg, S.; Schultheiss, H.P.; et al. Cardiac fibroblasts support cardiac inflammation in heart failure. Basic Res. Cardiol. 2014, 109, 428. [Google Scholar] [CrossRef] [PubMed]
- Thottakara, T.; Dhople, V.M.; Voss, S.; Schoen, J.; Voelker, U.; Blankenberg, S.; Westermann, D.; Hammer, E.; Lindner, D. The Cardiac Fibroblast in heart failure—An inflammatory cell. Eur. Heart J. 2020, 41, 3731. [Google Scholar] [CrossRef]
- Hobbs, S.S.; Goettel, J.A.; Liang, D.; Yan, F.; Edelblum, K.L.; Frey, M.R.; Mullane, M.T.; Polk, D.B. TNF transactivation of EGFR stimulates cytoprotective COX-2 expression in gastrointestinal epithelial cells. Am. J. Physiol. Gastrointest. Liver Physiol. 2011, 301, G220–G229. [Google Scholar] [CrossRef] [PubMed]
- Yang, C.M.; Lee, I.T.; Hsu, R.C.; Chi, P.L.; Hsiao, L.D. NADPH oxidase/ROS-dependent PYK2 activation is involved in TNF-α-induced matrix metalloproteinase-9 expression in rat heart-derived H9c2 cells. Toxicol. Appl. Pharmacol. 2013, 272, 431–442. [Google Scholar] [CrossRef]
- Koller-Strametz, J.; Pacher, R.; Frey, B.; Kos, T.; Woloszczuk, W.; Stanek, B. Circulating tumor necrosis factor-alpha levels in chronic heart failure: Relation to its soluble receptor II, interleukin-6, and neurohumoral variables. J. Heart Lung Transpl. 1998, 17, 356–362. [Google Scholar]
- Moe, G.W.; Marin-Garcia, J.; Konig, A.; Goldenthal, M.; Lu, X.; Feng, Q. In vivo TNF-alpha inhibition ameliorates cardiac mitochondrial dysfunction, oxidative stress, and apoptosis in experimental heart failure. Am. J. Physiol. Heart Circ. Physiol. 2004, 287, H1813–H1820. [Google Scholar] [CrossRef]
- Skibba, M.; Qian, Y.; Bao, Y.; Lan, J.; Peng, K.; Zhao, Y.; Zhong, P.; Hu, J.; Li, X.; Liang, G. New EGFR inhibitor, 453, prevents renal fibrosis in angiotensin II-stimulated mice. Eur. J. Pharmacol. 2016, 789, 421–430. [Google Scholar] [CrossRef] [PubMed]
- Carpenter, G. Employment of the epidermal growth factor receptor in growth factor-independent signaling pathways. J. Cell Biol. 1999, 146, 697–702. [Google Scholar] [CrossRef]
- Kalmes, A.; Daum, G.; Clowes, A.W. EGFR transactivation in the regulation of SMC function. Ann. N. Y. Acad. Sci. 2001, 947, 42–54. [Google Scholar] [CrossRef]
- Parsons, J.T.; Parsons, S.J. Src family protein tyrosine kinases: Cooperating with growth factor and adhesion signaling pathways. Curr. Opin. Cell Biol. 1997, 9, 187–192. [Google Scholar] [CrossRef]
- Shah, B.H.; Catt, K.J. Calcium-independent activation of extracellularly regulated kinases 1 and 2 by angiotensin II in hepatic C9 cells: Roles of protein kinase C δ, Src/proline-rich tyrosine kinase 2, and epidermal growth receptor trans-activation. Mol. Pharm. 2002, 61, 343–351. [Google Scholar] [CrossRef]
- Kyriakis, J.M.; Avruch, J. Mammalian MAPK signal transduction pathways activated by stress and inflammation: A 10-year update. Physiol. Rev. 2012, 92, 689–737. [Google Scholar] [CrossRef] [PubMed]
- Cargnello, M.; Roux, P.P. Activation and function of the MAPKs and their substrates, the MAPK-activated protein kinases. Microbiol. Mol. Biol. Rev. 2011, 75, 50–83. [Google Scholar] [CrossRef] [PubMed]
- Muslin, A.J. MAPK signaling in cardiovascular health and disease: Molecular mechanisms and therapeutic targets. Clin. Sci. 2008, 115, 203–218. [Google Scholar] [CrossRef] [PubMed]
- Sopontammarak, S.; Aliharoob, A.; Ocampo, C.; Arcilla, R.A.; Gupta, M.P.; Gupta, M. Mitogen-activated protein kinases (p38 and c-Jun NH2-terminal kinase) are differentially regulated during cardiac volume and pressure overload hypertrophy. Cell Biochem. Biophys. 2005, 43, 61–76. [Google Scholar] [CrossRef]
- Takeishi, Y.; Huang, Q.; Abe, J.; Glassman, M.; Che, W.; Lee, J.D.; Kawakatsu, H.; Lawrence, E.G.; Hoit, B.D.; Berk, B.C.; et al. Src and multiple MAP kinase activation in cardiac hypertrophy and congestive heart failure under chronic pressure-overload: Comparison with acute mechanical stretch. J. Mol. Cell Cardiol. 2001, 33, 1637–1648. [Google Scholar] [CrossRef]
- Kim, T.-B.; Moon, K.; Lee, K.-Y.; Park, C.-S.; Bae, Y.-J.; Moon, H.-B.; Cho, Y.S. Chlamydophila pneumoniae triggers release of CCL20 and vascular endothelial growth factor from human bronchial epithelial cells through enhanced intracellular oxidative stress and MAPK activation. J. Clin. Immunol. 2009, 29, 629–636. [Google Scholar] [CrossRef]
- Alikhani, M.; Alikhani, Z.; Graves, D.T. FOXO1 functions as a master switch that regulates gene expression necessary for tumor necrosis factor-induced fibroblast apoptosis. J. Biol. Chem. 2005, 280, 12096–12102. [Google Scholar] [CrossRef]
- Zhang, C.; Ponugoti, B.; Tian, C.; Xu, F.; Tarapore, R.; Batres, A.; Alsadun, S.; Lim, J.; Dong, G.; Graves, D.T. FOXO1 differentially regulates both normal and diabetic wound healing. J. Cell Biol. 2015, 209, 289–303. [Google Scholar] [CrossRef]
- Ito, Y.; Daitoku, H.; Fukamizu, A. Foxo1 increases pro-inflammatory gene expression by inducing C/EBPbeta in TNF-alpha-treated adipocytes. Biochem. Biophys. Res. Commun. 2009, 378, 290–295. [Google Scholar] [CrossRef] [PubMed]
- Wang, X.W.; Yu, Y.; Gu, L. Dehydroabietic acid reverses TNF-α-induced the activation of FOXO1 and suppression of TGF-β1/Smad signaling in human adult dermal fibroblasts. Int. J. Clin. Exp. Pathol. 2014, 7, 8616–8626. [Google Scholar] [PubMed]
- Hall, G.; Hasday, J.D.; Rogers, T.B. Regulating the regulator: NF-kappaB signaling in heart. J. Mol. Cell Cardiol. 2006, 41, 580–591. [Google Scholar] [CrossRef] [PubMed]
- Chen, W.; Qin, Y.; Liu, S. CCL20 Signaling in the Tumor Microenvironment. Adv. Exp. Med. Biol. 2020, 1231, 53–65. [Google Scholar] [CrossRef] [PubMed]
- Rafiq, M.; Liaquat, A.; Saeed, N.; Shamshad, G.U.; Mumtaz, S.; Khan, M.J. Gene expression of thrombomodulin, TNF-α, and NF-KB in coronary artery disease patients of Pakistan. Mol. Biol. Rep. 2020, 47, 7575–7582. [Google Scholar] [CrossRef]
- Yang, C.C.; Hsiao, L.D.; Lin, H.H.; Tseng, H.C.; Situmorang, J.H.; Leu, Y.L.; Yang, C.M. Induction of HO-1 by 5, 8-dihydroxy-4′,7-dimethoxyflavone via activation of ROS/p38 MAPK/Nrf2 attenuates thrombin-induced connective tissue growth factor expression in human cardiac fibroblasts. Oxid. Med. Cell Longev. 2020, 2020, 1080168. [Google Scholar] [CrossRef] [PubMed]
- Kwon, J.H.; Keates, S.; Simeonidis, S.; Grall, F.; Libermann, T.A.; Keates, A.C. ESE-1, an enterocyte-specific Ets transcription factor, regulates MIP-3alpha gene expression in Caco-2 human colonic epithelial cells. J. Biol. Chem. 2003, 278, 875–884. [Google Scholar] [CrossRef]
- Yang, C.-C.; Hsiao, L.-D.; Shih, Y.-F.; Hsu, C.-K.; Hu, C.-Y.; Yang, C.-M. Thrombin Induces COX-2 and PGE2 Expression via PAR1/PKCalpha/MAPK-Dependent NF-kappaB Activation in Human Tracheal Smooth Muscle Cells. Mediat. Inflamm. 2022, 2022, 4600029. [Google Scholar] [CrossRef]










Publisher’s Note: MDPI stays neutral with regard to jurisdictional claims in published maps and institutional affiliations. |
© 2022 by the authors. Licensee MDPI, Basel, Switzerland. This article is an open access article distributed under the terms and conditions of the Creative Commons Attribution (CC BY) license (https://creativecommons.org/licenses/by/4.0/).
Share and Cite
Yang, C.-M.; Yang, C.-C.; Hsu, W.-H.; Hsiao, L.-D.; Tseng, H.-C.; Shih, Y.-F. Tumor Necrosis Factor-α-Induced C-C Motif Chemokine Ligand 20 Expression through TNF Receptor 1-Dependent Activation of EGFR/p38 MAPK and JNK1/2/FoxO1 or the NF-κB Pathway in Human Cardiac Fibroblasts. Int. J. Mol. Sci. 2022, 23, 9086. https://doi.org/10.3390/ijms23169086
Yang C-M, Yang C-C, Hsu W-H, Hsiao L-D, Tseng H-C, Shih Y-F. Tumor Necrosis Factor-α-Induced C-C Motif Chemokine Ligand 20 Expression through TNF Receptor 1-Dependent Activation of EGFR/p38 MAPK and JNK1/2/FoxO1 or the NF-κB Pathway in Human Cardiac Fibroblasts. International Journal of Molecular Sciences. 2022; 23(16):9086. https://doi.org/10.3390/ijms23169086
Chicago/Turabian StyleYang, Chuen-Mao, Chien-Chung Yang, Wun-Hsin Hsu, Li-Der Hsiao, Hui-Ching Tseng, and Ya-Fang Shih. 2022. "Tumor Necrosis Factor-α-Induced C-C Motif Chemokine Ligand 20 Expression through TNF Receptor 1-Dependent Activation of EGFR/p38 MAPK and JNK1/2/FoxO1 or the NF-κB Pathway in Human Cardiac Fibroblasts" International Journal of Molecular Sciences 23, no. 16: 9086. https://doi.org/10.3390/ijms23169086
APA StyleYang, C.-M., Yang, C.-C., Hsu, W.-H., Hsiao, L.-D., Tseng, H.-C., & Shih, Y.-F. (2022). Tumor Necrosis Factor-α-Induced C-C Motif Chemokine Ligand 20 Expression through TNF Receptor 1-Dependent Activation of EGFR/p38 MAPK and JNK1/2/FoxO1 or the NF-κB Pathway in Human Cardiac Fibroblasts. International Journal of Molecular Sciences, 23(16), 9086. https://doi.org/10.3390/ijms23169086

