miR3633a-GA3ox2 Module Conducts Grape Seed-Embryo Abortion in Response to Gibberellin
Abstract
1. Introduction
2. Results
2.1. GA inhibits Berry and Seed Development and Leads to Grape Seed-Embryo Abortion
2.2. Characterization of miR3633a and Its Complementary with VvGA3ox2
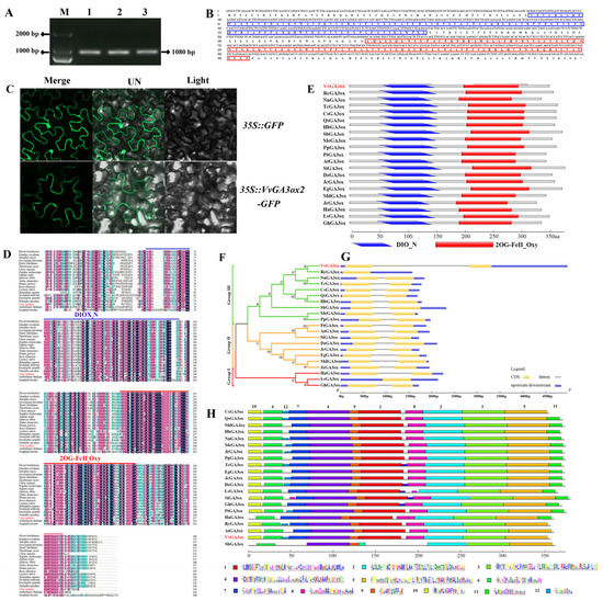
2.3. Identification of VvmiR3633a-Targeted VvGA3ox2 and Its Sequence Structure and Evolution across Various Plant Species
2.4. Cis-Acting Element Analysis and Promoter Activity of VvMIR3633a and VvGA3ox2 in Response to GA
2.5. VvmiR3633a-Directed Cleavage on VvGA3ox2
2.6. Repression of Ovule Development through Exogenous GA Enhancing the Negative Regulation of VvmiR633a on VvGA3ox2 during Grape Embryo Abortion
2.7. Expression Profiling of GA-Catabolic Enzymes during Grape Ovule Abortion Process
2.8. GA Down-Regulated the Antioxidant Enzymes during Grape Seed Embryo Abortion
2.9. GA-Mediated VvmiR3633a-VvGA3ox2 Module and Related Genes Regulatory Network during Grape Ovule Abortion Process
3. Discussion
4. Materials and methods
4.1. Plant Material and GA Treatment
4.2. RNA Extraction, Low Molecular RNA Isolation, and cDNA Synthesis
4.3. Cloning and Identification of VvmiR3633a Precursor and Mature Sequence
4.4. Prediction, Cloning, and Subcellular Localization of VvmiR3633a Target Gene
4.5. Amino Acid Sequence Analysis of VvGA3ox2 and Its Homologous Protein
4.6. Phylogenetic Analysis
4.7. Analysis of Motif Elements of the Promoters from VvMIR3633a and VvGA3ox2 Promoter
4.8. Expression Analysis of VvmiR3633a and Its Target Genes during Berry and Ovule Development by qRT-PCR
4.9. Mapping of mRNA Cleavage Sites Using RLM-RACE and PPM-RACE
4.10. Construction of the Expression Vector
4.11. Agrobacterium-Mediated Tobacco Transient Transformation and GUS Staining
4.12. GUS Assay
4.13. Determination of Antioxidant Enzyme Activity
4.14. Data Analysis
5. Conclusions
Supplementary Materials
Author Contributions
Funding
Institutional Review Board Statement
Informed Consent Statement
Data Availability Statement
Conflicts of Interest
References
- Jusoh, M.; Loh, S.H.; Aziz, A.; San, C.T. Gibberellin Promotes Cell Growth and Induces Changes in Fatty Acid Biosynthesis and Upregulates Fatty Acid Biosynthetic Genes in Chlorella vulgaris UMT-M1. Appl. Biochem. Biotechnol. 2019, 188, 450–459. [Google Scholar] [CrossRef]
- Ludmila, T.; Stephen, G.T.; Hu, J.; Alyssa, D.; Jose, M.A.; Joseph, R.E.; Sun, T.P. DELLA Proteins and Gibberellin-Regulated Seed Germination and Floral Development in Arabidopsis. Plant Physiol. 2004, 135, 1008–1019. [Google Scholar]
- Ubeda-Tomás, S.; Swarup, R.; Coates, J.; Swarup, K.; Laplaze, L.; Beemster, G.T.; Hedden, P.; Bhalerao, R.; Bennett, M.J. Root growth in Arabidopsis requires gibberellin/DELLA signalling in the endodermis. Nat. Cell Biol. 2008, 10, 625. [Google Scholar] [CrossRef]
- Ayele, B.T.; Magnus, V.; Mihaljević, S.; Prebeg, T.; Čož-Rakovac, R.; Ozga, J.A.; Reinecke, D.M.; Kamiya, Y.; Yamaguchi, S.; Salopek-Sondi, B. Endogenous gibberellin profile during Christmas rose (Helleborus niger L.) flower and fruit development. J. Plant Growth Regul. 2010, 29, 194–209. [Google Scholar] [CrossRef]
- Dorcey, E.; Urbez, C.; Blázquez, M.A.; Carbonell, J.; Perez-Amador, M.A. Fertilization-dependent auxin response in ovules triggers fruit development through the modulation of gibberellin metabolism in Arabidopsis. Plant J. 2009, 58, 318–332. [Google Scholar] [CrossRef] [PubMed]
- McAtee, P.; Karim, S.; Schaffer, R.J.; David, K. A dynamic interplay between phytohormones is required for fruit development, maturation, and ripening. Front. Plant Sci. 2013, 4, 79. [Google Scholar] [CrossRef]
- Hedden, P.; Sponsel, V. A century of gibberellin research. J. Plant Growth Regul. 2015, 34, 740–760. [Google Scholar] [CrossRef]
- Zhao, H.; Dong, J.; Wang, T. Function and expression analysis of gibberellin oxidases in apple. Plant Mol. Biol. Rep. 2010, 28, 231–238. [Google Scholar] [CrossRef]
- Mitchum, M.G.; Yamaguchi, S.; Hanada, A.; Kuwahara, A.; Yoshioka, Y.; Kato, T.; Tabata, S.; Sun, T.P. Distinct and overlapping roles of two gibberellin 3-oxidases in Arabidopsis development. Plant J. 2006, 45, 804–818. [Google Scholar] [CrossRef]
- Roumeliotis, E.; Kloosterman, B.; Oortwijn, M.; Lange, T.; Visser, R.G.; Bachem, C.W. Down regulation of StGA3ox genes in potato results in altered GA content and affect plant and tuber growth characteristics. Plant Physiol. 2013, 170, 1228–1234. [Google Scholar] [CrossRef]
- Reinecke, D.M.; Wickramarathna, A.D.; Ozga, J.A.; Kurepin, L.V.; Jin, A.L.; Good, A.G.; Pharis, R.P. Gibberellin 3-oxidase gene expression patterns influence gibberellin biosynthesis, growth, and development in pea. Plant Physiol. 2013, 163, 929–945. [Google Scholar] [CrossRef] [PubMed]
- Appleford, N.E.; Evans, D.J.; Lenton, J.R.; Gaskin, P.; Croker, S.J.; Devos, K.M.; Philips, A.L.; Hedden, P. Function and transcript analysis of gibberellin-biosynthetic enzymes in wheat. Planta 2006, 223, 568–582. [Google Scholar] [CrossRef] [PubMed]
- Itoh, H.; Ueguchi-Tanaka, M.; Sentoku, N.; Kitano, H.; Matsuoka, M.; Kobayashi, M. Cloning and functional analysis of two gibberellin 3β-hydroxylase genes that are differently expressed during the growth of rice. Proc. Natl. Acad. Sci. USA 2001, 98, 8909–8914. [Google Scholar] [CrossRef]
- Ozga, J.A.; Reinecke, D.M.; Ayele, B.T.; Ngo, P.; Nadeau, C.; Wickramarathna, A.D. Developmental and hormonal regulation of gibberellin biosynthesis and catabolism in pea fruit. Plant Physiol. 2009, 150, 448–462. [Google Scholar] [CrossRef]
- Toh, S.; Imamura, A.; Watanabe, A.; Nakabayashi, K.; Okamoto, M.; Jikumaru, Y.; Hanada, A.; Aso, Y.; Ishiyama, K.; Tamura, N.; et al. High temperature-induced abscisic acid biosynthesis and its role in the inhibition of gibberellin action in arabidopsis seeds. Plant Physiol. 2008, 146, 1368–1385. [Google Scholar] [CrossRef]
- Israelsson, M.; Mellerowicz, E.; Chono, M.; Moritz, G.T. Cloning and overproduction of gibberellin 3-oxidase in hybrid aspen trees. effects on gibberellin homeostasis and development. Plant Physiol. 2004, 135, 221–230. [Google Scholar] [CrossRef]
- Lange, T.; Kappler, J.; Fischer, A.; Frisse, A.; Padeffke, T.; Schmidtke, S.; Lange, M.J.P. Gibberellin biosynthesis in developing pumpkin seedlings. Plant Physiol. 2005, 139, 213–223. [Google Scholar] [CrossRef]
- Planell-Saguer, M.D.; Rodicio, M.C. Analytical aspects of microRNA in diagnostics: A review. Anal. Chim. Acta 2011, 699, 134–152. [Google Scholar] [CrossRef]
- Carrington, J.C.; Ambros, V. Role of micrornas in plant and animal development. Science 2003, 301, 336–338. [Google Scholar] [CrossRef] [PubMed]
- Pantaleo, V.; Szittya, G.; Moxon, S.; Miozzi, L.; Moulton, V.; Dalmay, T.; Burgyan, J. Identification of grapevine microRNAs and their targets using high-throughput sequencing and degradome analysis. Plant J. 2010, 62, 960–976. [Google Scholar] [PubMed]
- Cui, M.; Wang, C.; Zhang, W.; Pervaiz, T.; Haider, M.S.; Tang, W.; Fang, J. Characterization of Vv-miR156: Vv-SPL pairs involved in the modulation of grape berry development and ripening. Mol. Genet. Genom. 2018, 293, 1333–1354. [Google Scholar] [CrossRef]
- Gébelin, V.; Argout, X.; Engchuan, W.; Pitollat, B.; Duan, C.; Montoro, P.; Leclercq, J. Identification of novel micrornas in hevea brasiliensis and computational prediction of their targets. BMC Plant Biol. 2012, 12, 18. [Google Scholar] [CrossRef]
- Aukerman, M.J.; Sakai, H. Regulation of flowering time and floral organ identity by a microRNA and its APETALA2-like target genes. Plant Cell 2003, 15, 2730–2741. [Google Scholar] [CrossRef]
- Nag, A.; Jack, T. Sculpting the flower; the role of microRNAs in flower development. Curr. Top. Dev. Biol. 2010, 91, 349–378. [Google Scholar] [PubMed]
- Bai, Y.; Wang, W.; Dong, T.; Guan, L.; Su, Z.; Jia, H.; Fang, J.; Wang, C. vvi-miR160s in Mediating VvARF18 Response to Gibberellin Regulation of Grape Seed Development. J. Agric. Sci. 2020, 53, 14. [Google Scholar]
- Wang, W.; Wang, C.; Xie, Z.; Jia, H.; Tang, W.; Cui, M.; Fang, J. The role of VvmiR397a and its target gene VvLACs in grape fruit development. Hort. J. 2018, 45, 15. [Google Scholar]
- Han, J.; Fang, J.; Wang, C.; Yin, Y.; Sun, X.; Leng, X.; Song, C. Grapevine microRNAs responsive to exogenous gibberellin. BMC Genom. 2014, 15, 111. [Google Scholar] [CrossRef]
- Wang, M.; Sun, X.; Wang, C.; Cui, L.; Chen, L.; Zhang, C.; Shangguan, L.; Fang, J. Characterization of miR061 and its target genes in grapevine responding to exogenous gibberellic acid. Funct. Integr. Genom. 2017, 17, 537–549. [Google Scholar] [CrossRef] [PubMed]
- Wang, C.; Jogaiah, S.; Zhang, W.; Abdelrahman, M.; Fang, J. Spatio-temporal expression of miRNA159 family members and their GAMYB target gene during the modulation of gibberellin-induced grapevine parthenocarpy. J. Exp. Bot. 2018, 69, 3639–3650. [Google Scholar] [CrossRef] [PubMed]
- Gallego-Giraldo, L.; Ubeda-Tomas, S.; Gisbert, C.; Garcia-Martinez, J.L.; Moritz, T.; Lopez-Diaz, I. Gibberellin homeostasis in tobacco is regulated by gibberellin metabolism genes with different gibberellin sensitivity. Plant Cell Physiol. 2008, 49, 679–690. [Google Scholar]
- Cheng, C.; Jiao, C.; Singer, S.D.; Gao, M.; Xu, X.; Zhou, Y.; Li, Z.; Fei, Z.; Wang, Y.; Wang, X. Gibberellin-induced changes in the transcriptome of grapevine (Vitis labrusca × V. vinifera) cv. Kyoho flowers. BMC Genom. 2015, 16, 128. [Google Scholar] [CrossRef] [PubMed]
- Spanudakis, E.; Jackson, S. The role of microRNAs in the control of flowering time. J. Exp. Bot. 2014, 65, 365–380. [Google Scholar] [CrossRef]
- Luo, Y.; Guo, Z.; Li, L. Evolutionary conservation of microRNA regulatory programs in plant flower development. Dev. Biol. 2013, 380, 133–144. [Google Scholar] [CrossRef] [PubMed]
- Abdelrahman, M.; Jogaiah, S.; Burritt, D.J.; Tran, L.S.P. Legume genetic resources and transcriptome dynamics under abiotic stress conditions. Plant Cell Environ. 2018, 41, 1972–1983. [Google Scholar] [CrossRef]
- Achard, P.; Herr, A.; Baulcombe, D.C.; Harberd, N.P. Modulation of floral development by a gibberellin-regulated microRNA. Development 2004, 131, 3357–3365. [Google Scholar] [CrossRef]
- Zhang, W.; Abdelrahman, M.; Jiu, S.; Guan, L.; Han, J.; Zheng, T.; Jia, H.; Song, C.; Fang, J.; Wang, C. VvmiR160s/VvARFs interaction and their spatio-temporal expression/cleavage products during GA-induced grape parthenocarpy. BMC Plant Biol. 2019, 19, 111. [Google Scholar] [CrossRef]
- Damodharan, S.; Zhao, D.; Arazi, T. A common miRNA160-based mechanism regulates ovary patterning, floral organ abscission and lamina outgrowth in tomato. Plant J. 2016, 86, 458–471. [Google Scholar] [CrossRef]
- Jung, J.H.; Park, C.M. MIR166/165 genes exhibit dynamic expression patterns in regulating shoot apical meristem and floral development in Arabidopsis. Planta 2007, 225, 1327–1338. [Google Scholar] [CrossRef] [PubMed]
- Zhang, X.; Zou, Z.; Zhang, J.; Zhang, Y.; Han, Q.; Hu, T.; Xu, X.; Liu, H.; Li, H.; Ye, Z. Over-expression of sly-miR156a in tomato results in multiple vegetative and reproductive trait alterations and partial phenocopy of the sft mutant. FEBS Lett. 2011, 585, 435–439. [Google Scholar] [CrossRef] [PubMed]
- Ding, Q.; Zeng, J.; He, X.Q. Deep sequencing on a genome-wide scale reveals diverse stage-specific microRNAs in cambium during dormancy-release induced by chilling in poplar. BMC Plant Biol. 2014, 14, 267. [Google Scholar] [CrossRef] [PubMed]
- Wang, C.; Han, J.; Korir, N.K.; Wang, X.; Liu, H.; Li, X.; Leng, X.; Fang, J. Characterization of target mRNAs for grapevine microRNAs with an integrated strategy of modified RLM-RACE, newly developed PPM-RACE and qPCRs. J. Plant Physiol. 2013, 170, 943–957. [Google Scholar] [CrossRef] [PubMed]
- Zhang, Y.; Han, J.; Yu, M.; Ma, R.; Pervaiz, T.; Fang, J. Characterization of target mRNAs for Prunus persica microRNAs using an integrated strategy of PLM-RACE, PPM-RACE and qRT-PCR. Sci. Hortic. 2014, 170, 8–16. [Google Scholar] [CrossRef]
- Jocelyn, A.O.; Jody, Y.; Dennis, M.R. Pollination-, Development-, and Auxin-Specific Regulation of Gibberellin 3β-Hydroxylase Gene Expression in Pea Fruit and Seeds. Plant Physiol. 2003, 131, 1137–1146. [Google Scholar]
- Song, C.; Fang, J.; Li, X.; Liu, H.; Chao, C.T. Identification and characterization of 27 conserved microRNAs in citrus. Planta 2009, 230, 671–685. [Google Scholar] [CrossRef] [PubMed][Green Version]









Publisher’s Note: MDPI stays neutral with regard to jurisdictional claims in published maps and institutional affiliations. |
© 2022 by the authors. Licensee MDPI, Basel, Switzerland. This article is an open access article distributed under the terms and conditions of the Creative Commons Attribution (CC BY) license (https://creativecommons.org/licenses/by/4.0/).
Share and Cite
Bai, Y.; Zhang, X.; Xuan, X.; Sadeghnezhad, E.; Liu, F.; Dong, T.; Pei, D.; Fang, J.; Wang, C. miR3633a-GA3ox2 Module Conducts Grape Seed-Embryo Abortion in Response to Gibberellin. Int. J. Mol. Sci. 2022, 23, 8767. https://doi.org/10.3390/ijms23158767
Bai Y, Zhang X, Xuan X, Sadeghnezhad E, Liu F, Dong T, Pei D, Fang J, Wang C. miR3633a-GA3ox2 Module Conducts Grape Seed-Embryo Abortion in Response to Gibberellin. International Journal of Molecular Sciences. 2022; 23(15):8767. https://doi.org/10.3390/ijms23158767
Chicago/Turabian StyleBai, Yunhe, Xiaowen Zhang, Xuxian Xuan, Ehsan Sadeghnezhad, Fei Liu, Tianyu Dong, Dan Pei, Jinggui Fang, and Chen Wang. 2022. "miR3633a-GA3ox2 Module Conducts Grape Seed-Embryo Abortion in Response to Gibberellin" International Journal of Molecular Sciences 23, no. 15: 8767. https://doi.org/10.3390/ijms23158767
APA StyleBai, Y., Zhang, X., Xuan, X., Sadeghnezhad, E., Liu, F., Dong, T., Pei, D., Fang, J., & Wang, C. (2022). miR3633a-GA3ox2 Module Conducts Grape Seed-Embryo Abortion in Response to Gibberellin. International Journal of Molecular Sciences, 23(15), 8767. https://doi.org/10.3390/ijms23158767
