Deficiency in Inactive Rhomboid Protein2 (iRhom2) Alleviates Alcoholic Liver Fibrosis by Suppressing Inflammation and Oxidative Stress
Abstract
:1. Introduction
2. Results
2.1. Suppression of iRhom2 Negatively Regulates Inflammatory Response in Human Hepatocyte L02 Cells
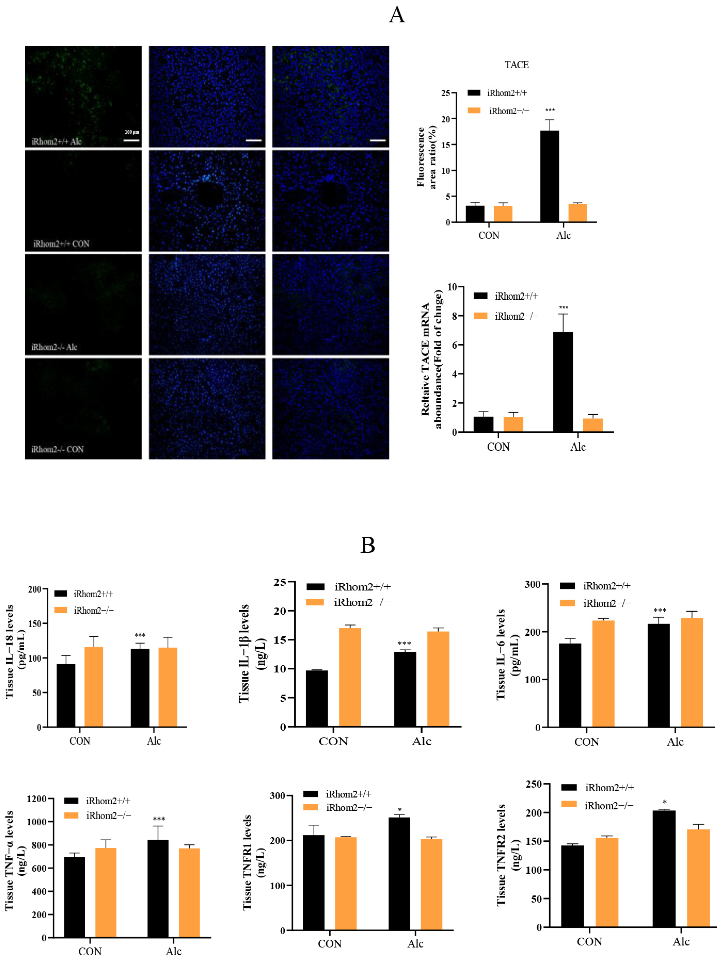
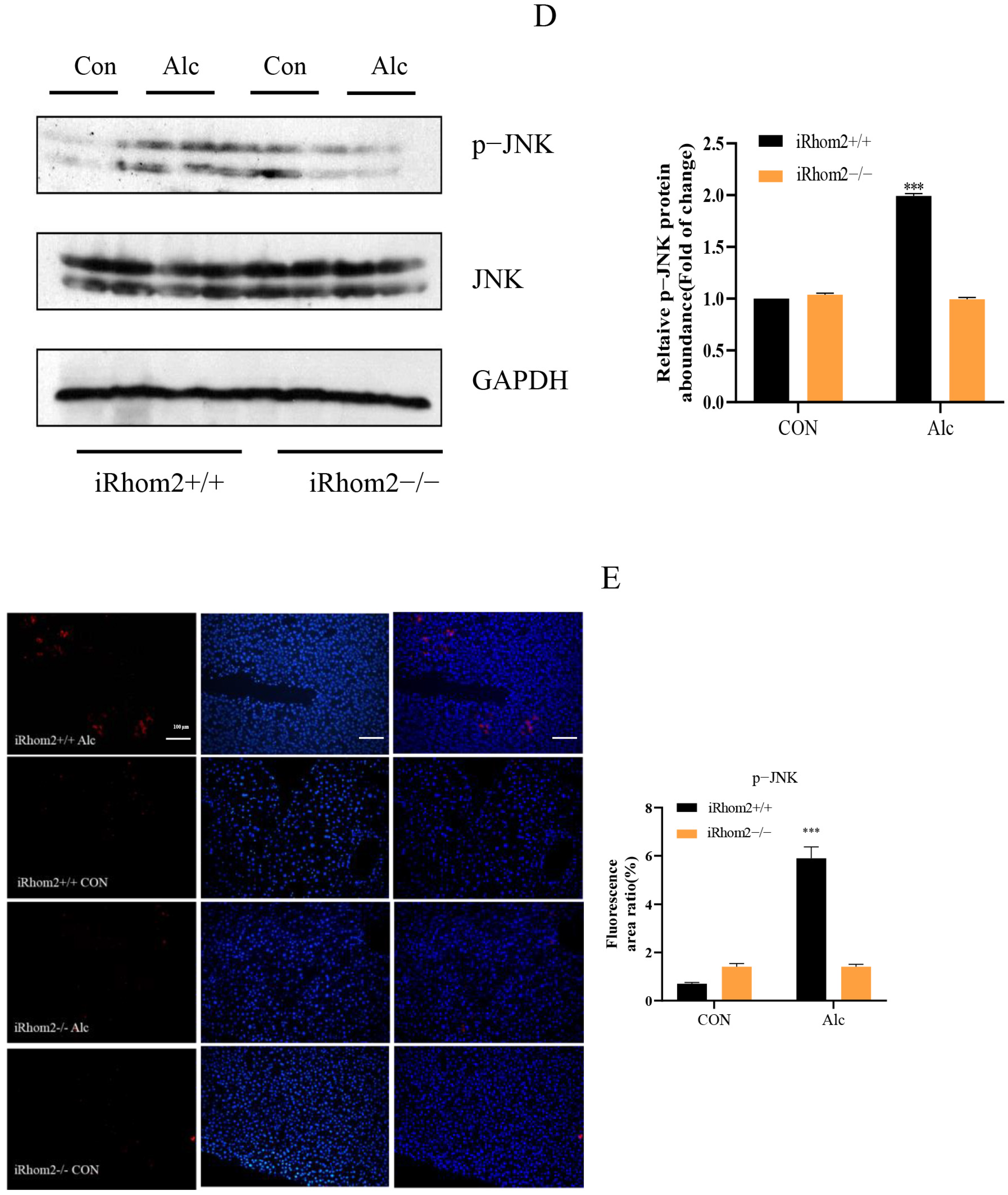
2.2. iRhom2 Deficiency Alleviated Alcohol-Induced Liver Fibrosis In Vivo by Reducing Inflammatory Infiltration
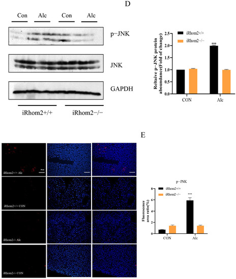
2.3. Deficiency of iRhom2 in L02 Cells and Mice Reduced Alcohol-Induced Liver Oxidative Stress and Inhibited JNK Activation
3. Discussion
4. Materials and Methods
4.1. Animals and Experimental Design
4.2. Cells and Culture
4.3. CRISPR/cas9
4.4. Plasmids Transfection
4.5. Quantitative Real-Time PCR (qPCR)
4.6. Western Blot Analysis (WB)
4.7. Serum Biochemistry
4.8. Enzyme-Linked Immunosorbent Assay
4.9. Oxidative Stress Analysis In Vivo and In Vitro
4.10. Immunofluorescence (IF), H and E and Masson Staining
4.11. Data Analysis
Supplementary Materials
Author Contributions
Funding
Institutional Review Board Statement
Informed Consent Statement
Data Availability Statement
Acknowledgments
Conflicts of Interest
References
- Kubes, P.; Jenne, C. Immune Responses in the Liver. Annu. Rev. Immunol. 2018, 36, 247–277. [Google Scholar] [CrossRef]
- Trefts, E.; Gannon, M.; Wasserman, D.H. The liver. Curr. Biol. CB 2017, 27, R1147–R1151. [Google Scholar] [CrossRef] [PubMed]
- Sarin, S.K.; Kumar, M.; Eslam, M.; George, J.; Al Mahtab, M.; Akbar, S.M.F.; Jia, J.; Tian, Q.; Aggarwal, R.; Muljono, D.H.; et al. Liver diseases in the Asia-Pacific region: A Lancet Gastroenterology & Hepatology Commission. Lancet. Gastroenterol. Hepatol. 2020, 5, 167–228. [Google Scholar] [CrossRef] [PubMed] [Green Version]
- Alcohol use and burden for 195 countries and territories, 1990–2016: A systematic analysis for the Global Burden of Disease Study 2016. Lancet 2018, 392, 1015–1035. [CrossRef] [Green Version]
- Wang, W.J.; Xiao, P.; Xu, H.Q.; Niu, J.Q.; Gao, Y.H. Growing burden of alcoholic liver disease in China: A review. World J. Gastroenterol. 2019, 25, 1445–1456. [Google Scholar] [CrossRef]
- Cederbaum, A.I. Alcohol metabolism. Clin. Liver Dis. 2012, 16, 667–685. [Google Scholar] [CrossRef] [Green Version]
- Xie, Y.D.; Zhao, C.Q.; Wang, J.P.; Cheng, C.S.; Zhou, J.Y.; Zhang, Y.; Xia, H.; Wei, L. Alcohol consumption analysis among patients with liver disease in China. Chin. Med. J. 2019, 132, 420–430. [Google Scholar] [CrossRef]
- Ahn, C.S.; Hwang, S.; Kim, K.H.; Moon, D.B.; Ha, T.Y.; Song, G.W.; Jung, D.H.; Park, G.C.; Kang, S.H.; Jung, B.H.; et al. Long-term outcome of living donor liver transplantation for patients with alcoholic liver disease. Transplant. Proc. 2014, 46, 761–766. [Google Scholar] [CrossRef]
- Ng, K.K.; Lo, C.M. Liver transplantation in Asia: Past, present and future. Ann. Acad. Med. Singap. 2009, 38, 322–331. [Google Scholar]
- Meirelles Júnior, R.F.; Salvalaggio, P.; Rezende, M.B.; Evangelista, A.S.; Guardia, B.D.; Matielo, C.E.; Neves, D.B.; Pandullo, F.L.; Felga, G.E.; Alves, J.A.; et al. Liver transplantation: History, outcomes and perspectives. Einstein 2015, 13, 149–152. [Google Scholar] [CrossRef] [Green Version]
- Yu, K.; Li, Q.; Shi, G.; Li, N. Involvement of epithelial-mesenchymal transition in liver fibrosis. Saudi J. Gastroenterol. Off. J. Saudi Gastroenterol. Assoc. 2018, 24, 5–11. [Google Scholar] [CrossRef]
- Roehlen, N.; Crouchet, E.; Baumert, T.F. Liver Fibrosis: Mechanistic Concepts and Therapeutic Perspectives. Cells 2020, 9, 875. [Google Scholar] [CrossRef] [PubMed] [Green Version]
- Tangkijvanich, P.; Yee, H.F., Jr. Cirrhosis—can we reverse hepatic fibrosis? Eur. J. Surgery. Supplement. Acta Chir. Suppl. 2002, 587, 100–112. [Google Scholar]
- Sebastiani, G.; Gkouvatsos, K.; Pantopoulos, K. Chronic hepatitis C and liver fibrosis. World J. Gastroenterol. 2014, 20, 11033–11053. [Google Scholar] [CrossRef] [PubMed]
- Seki, E.; Brenner, D.A. Recent advancement of molecular mechanisms of liver fibrosis. J. Hepato-Biliary-Pancreat. Sci. 2015, 22, 512–518. [Google Scholar] [CrossRef] [Green Version]
- Tsuchida, T.; Friedman, S.L. Mechanisms of hepatic stellate cell activation. Nat. Rev. Gastroenterol. Hepatol. 2017, 14, 397–411. [Google Scholar] [CrossRef]
- Parola, M.; Pinzani, M. Liver fibrosis: Pathophysiology, pathogenetic targets and clinical issues. Mol. Asp. Med. 2019, 65, 37–55. [Google Scholar] [CrossRef]
- Ramachandran, P.; Pellicoro, A.; Vernon, M.A.; Boulter, L.; Aucott, R.L.; Ali, A.; Hartland, S.N.; Snowdon, V.K.; Cappon, A.; Gordon-Walker, T.T.; et al. Differential Ly-6C expression identifies the recruited macrophage phenotype, which orchestrates the regression of murine liver fibrosis. Proc. Natl. Acad. Sci. USA 2012, 109, E3186–E3195. [Google Scholar] [CrossRef] [Green Version]
- Dhar, D.; Baglieri, J.; Kisseleva, T.; Brenner, D.A. Mechanisms of liver fibrosis and its role in liver cancer. Exp. Biol. Med. 2020, 245, 96–108. [Google Scholar] [CrossRef] [Green Version]
- Chang, J.; Lan, T.; Li, C.; Ji, X.; Zheng, L.; Gou, H.; Ou, Y.; Wu, T.; Qi, C.; Zhang, Q.; et al. Activation of Slit2-Robo1 signaling promotes liver fibrosis. J. Hepatol. 2015, 63, 1413–1420. [Google Scholar] [CrossRef]
- Lieber, C.S. Alcoholic fatty liver: Its pathogenesis and mechanism of progression to inflammation and fibrosis. Alcohol 2004, 34, 9–19. [Google Scholar] [CrossRef] [PubMed]
- McGarry, T.; Biniecka, M.; Veale, D.J.; Fearon, U. Hypoxia, oxidative stress and inflammation. Free. Radic. Biol. Med. 2018, 125, 15–24. [Google Scholar] [CrossRef] [PubMed]
- Cho, Y.E.; Kim, D.K.; Seo, W.; Gao, B.; Yoo, S.H.; Song, B.J. Fructose Promotes Leaky Gut, Endotoxemia, and Liver Fibrosis Through Ethanol-Inducible Cytochrome P450-2E1-Mediated Oxidative and Nitrative Stress. Hepatology 2021, 73, 2180–2195. [Google Scholar] [CrossRef] [PubMed]
- Liu, Z.; Wang, X.; Li, L.; Wei, G.; Zhao, M. Hydrogen Sulfide Protects against Paraquat-Induced Acute Liver Injury in Rats by Regulating Oxidative Stress, Mitochondrial Function, and Inflammation. Oxidative Med. Cell. Longev. 2020, 2020, 6325378. [Google Scholar] [CrossRef]
- Issuree, P.D.; Maretzky, T.; McIlwain, D.R.; Monette, S.; Qing, X.; Lang, P.A.; Swendeman, S.L.; Park-Min, K.H.; Binder, N.; Kalliolias, G.D.; et al. iRHOM2 is a critical pathogenic mediator of inflammatory arthritis. J. Clin. Investig. 2013, 123, 928–932. [Google Scholar] [CrossRef] [Green Version]
- Yang, Y.; Jalal, F.Y.; Thompson, J.F.; Walker, E.J.; Candelario-Jalil, E.; Li, L.; Reichard, R.R.; Ben, C.; Sang, Q.X.; Cunningham, L.A.; et al. Tissue inhibitor of metalloproteinases-3 mediates the death of immature oligodendrocytes via TNF-α/TACE in focal cerebral ischemia in mice. J. Neuroinflamm. 2011, 8, 108. [Google Scholar] [CrossRef] [Green Version]
- Horiuchi, K. A brief history of tumor necrosis factor α--converting enzyme: An overview of ectodomain shedding. Keio J. Med. 2013, 62, 29–36. [Google Scholar] [CrossRef] [Green Version]
- Qiao, L.; Liu, Y.; Li, C.; Ge, J.; Li, T. Regulation of irhom-2/tumor necrosis factor-α converting enzyme pathway and oxidative stress protects the renal injury with anemonin in streptozotocin-induced diabetic nephropathy neonatal rat model. Pharmacology 2019, 104, 258–266. [Google Scholar] [CrossRef]
- Ge, C.X.; Qin, Y.T.; Lou, D.S.; Li, Q.; Li, Y.Y.; Wang, Z.M.; Yang, W.W.; Wang, M.; Liu, N.; Wang, Z.; et al. iRhom2 deficiency relieves TNF-α associated hepatic dyslipidemia in long-term PM2.5-exposed mice. Biochem. Biophys. Res. Commun. 2017, 493, 1402–1409. [Google Scholar] [CrossRef]
- Xu, M.X.; Ge, C.X.; Qin, Y.T.; Gu, T.T.; Lou, D.S.; Li, Q.; Hu, L.F.; Tan, J. Multicombination Approach Suppresses Listeria monocytogenes-Induced Septicemia-Associated Acute Hepatic Failure: The Role of iRhom2 Signaling. Adv. Healthc. Mater. 2018, 7, e1800427. [Google Scholar] [CrossRef]
- Chenxu, G.; Minxuan, X.; Yuting, Q.; Tingting, G.; Jinxiao, L.; Mingxing, W.; Sujun, W.; Yongjie, M.; Deshuai, L.; Qiang, L.; et al. iRhom2 loss alleviates renal injury in long-term PM2.5-exposed mice by suppression of inflammation and oxidative stress. Redox Biol. 2018, 19, 147–157. [Google Scholar] [CrossRef] [PubMed]
- Lieber, C.S.; Rubin, E.; DeCarli, L.M.; Misra, P.; Gang, H. Effects of pyrazole on hepatic function and structure. Lab. Investig. J. Tech. Methods Pathol. 1970, 22, 615–621. [Google Scholar]
- Ji, G.; Wang, L.; Zhang, S.H.; Liu, J.W.; Zheng, P.Y.; Liu, T. Effect of Chinese medicine Qinggan Huoxuefang on inducing HSC apoptosis in alcoholic liver fibrosis rats. World J. Gastroenterol. 2006, 12, 2047–2052. [Google Scholar] [CrossRef] [PubMed]
- Takahashi, M.; Satake, N.; Yamashita, H.; Tamura, A.; Sasaki, M.; Matsui-Yuasa, I.; Tabuchi, M.; Akahoshi, Y.; Terada, M.; Kojima-Yuasa, A. Ecklonia cava polyphenol protects the liver against ethanol-induced injury in rats. Biochim. Biophys. Acta 2012, 1820, 978–988. [Google Scholar] [CrossRef]
- Wang, L.; Ji, G.; Zheng, P.Y.; Long, A.H. Establishment of a rat model of alcoholic liver fibrosis induced by complex factors. Zhong Xi Yi Jie He Xue Bao J. Chin. Integr. Med. 2006, 4, 281–284. [Google Scholar] [CrossRef] [Green Version]
- Li, J.; Niu, J.Z.; Wang, J.F.; Li, Y.; Tao, X.H. Pathological mechanisms of alcohol-induced hepatic portal hypertension in early stage fibrosis rat model. World J. Gastroenterol. 2005, 11, 6483–6488. [Google Scholar] [CrossRef]
- Su, X.; Wang, Y.; Zhou, G.; Yang, X.; Yu, R.; Lin, Y.; Zheng, C. Probucol attenuates ethanol-induced liver fibrosis in rats by inhibiting oxidative stress, extracellular matrix protein accumulation and cytokine production. Clin. Exp. Pharmacol. Physiol. 2014, 41, 73–80. [Google Scholar] [CrossRef]
- Kisseleva, T.; Brenner, D. Molecular and cellular mechanisms of liver fibrosis and its regression. Nat. Rev. Gastroenterol. Hepatol. 2021, 18, 151–166. [Google Scholar] [CrossRef]
- Zhou, J.; Huang, N.; Guo, Y.; Cui, S.; Ge, C.; He, Q.; Pan, X.; Wang, G.; Wang, H.; Hao, H. Combined obeticholic acid and apoptosis inhibitor treatment alleviates liver fibrosis. Acta Pharm. Sin. B 2019, 9, 526–536. [Google Scholar] [CrossRef]
- Iacob, S.; Cicinnati, V.; Kabar, I.; Hüsing-Kabar, A.; Radtke, A.; Iacob, R.; Baba, H.; Schmidt, H.H.; Paul, A.; Beckebaum, S. Prediction of late allograft dysfunction following liver transplantation by immunological blood biomarkers. Transpl. Immunol. 2021, 69, 101448. [Google Scholar] [CrossRef]
- Tawfik, S.S.; Elkady, A.A.; El Khouly, W.A. Crocin mitigates γ-rays-induced hepatic toxicity in rats. Environ. Sci. Pollut. Res. Int. 2019, 26, 15414–15419. [Google Scholar] [CrossRef] [PubMed]
- Salahshoor, M.R.; Roshankhah, S.; Hosseni, P.; Jalili, C. Genistein Improves Liver Damage in Male Mice Exposed to Morphine. Chin. Med. J. 2018, 131, 1598–1604. [Google Scholar] [CrossRef] [PubMed]
- Aljobaily, N.; Viereckl, M.J.; Hydock, D.S.; Aljobaily, H.; Wu, T.Y.; Busekrus, R.; Jones, B.; Alberson, J.; Han, Y. Creatine Alleviates Doxorubicin-Induced Liver Damage by Inhibiting Liver Fibrosis, Inflammation, Oxidative Stress, and Cellular Senescence. Nutrients 2020, 13, 41. [Google Scholar] [CrossRef] [PubMed]
- Deora, A.; Hegde, S.; Lee, J.; Choi, C.H.; Chang, Q.; Lee, C.; Eaton, L.; Tang, H.; Wang, D.; Lee, D.; et al. Transmembrane TNF-dependent uptake of anti-TNF antibodies. Mabs 2017, 9, 680–695. [Google Scholar] [CrossRef]
- Naismith, J.H.; Sprang, S.R. Tumor necrosis factor receptor superfamily. J. Inflamm. 1995, 47, 1–7. [Google Scholar]
- Geesala, R.; Issuree, P.D.; Maretzky, T. The Role of iRhom2 in Metabolic and Cardiovascular-Related Disorders. Front. Cardiovasc. Med. 2020, 7, 612808. [Google Scholar] [CrossRef]
- Ceni, E.; Mello, T.; Galli, A. Pathogenesis of alcoholic liver disease: Role of oxidative metabolism. World J. Gastroenterol. 2014, 20, 17756–17772. [Google Scholar] [CrossRef]
- García-Ruiz, C.; Fernández-Checa, J.C. Mitochondrial Oxidative Stress and Antioxidants Balance in Fatty Liver Disease. Hepatol. Commun. 2018, 2, 1425–1439. [Google Scholar] [CrossRef] [Green Version]
- Farzaei, M.H.; Zobeiri, M.; Parvizi, F.; El-Senduny, F.F.; Marmouzi, I.; Coy-Barrera, E.; Naseri, R.; Nabavi, S.M.; Rahimi, R.; Abdollahi, M. Curcumin in Liver Diseases: A Systematic Review of the Cellular Mechanisms of Oxidative Stress and Clinical Perspective. Nutrients 2018, 10, 855. [Google Scholar] [CrossRef] [Green Version]
- Yu, Q.; Liu, T.; Li, S.; Feng, J.; Wu, L.; Wang, W.; Chen, K.; Xia, Y.; Niu, P.; Xu, L.; et al. The Protective Effects of Levo-Tetrahydropalmatine on ConA-Induced Liver Injury Are via TRAF6/JNK Signaling. Mediat. Inflamm. 2018, 2018, 4032484. [Google Scholar] [CrossRef] [Green Version]
- Xue, Y.; Deng, Q.; Zhang, Q.; Ma, Z.; Chen, B.; Yu, X.; Peng, H.; Yao, S.; Liu, J.; Ye, Y.; et al. Gigantol ameliorates CCl(4)-induced liver injury via preventing activation of JNK/cPLA2/12-LOX inflammatory pathway. Sci. Rep. 2020, 10, 22265. [Google Scholar] [CrossRef] [PubMed]
- Seki, E.; Brenner, D.A.; Karin, M. A liver full of JNK: Signaling in regulation of cell function and disease pathogenesis, and clinical approaches. Gastroenterology 2012, 143, 307–320. [Google Scholar] [CrossRef] [Green Version]
- Behl, T.; Upadhyay, T.; Singh, S.; Chigurupati, S.; Alsubayiel, A.M.; Mani, V.; Vargas-De-La-Cruz, C.; Uivarosan, D.; Bustea, C.; Sava, C.; et al. Polyphenols Targeting MAPK Mediated Oxidative Stress and Inflammation in Rheumatoid Arthritis. Molecules 2021, 26, 6570. [Google Scholar] [CrossRef] [PubMed]
- Zhou, C.; Qin, Y.; Chen, R.; Gao, F.; Zhang, J.; Lu, F. Fenugreek attenuates obesity-induced inflammation and improves insulin resistance through downregulation of iRhom2/TACE. Life Sci. 2020, 258, 118222. [Google Scholar] [CrossRef] [PubMed]













Publisher’s Note: MDPI stays neutral with regard to jurisdictional claims in published maps and institutional affiliations. |
© 2022 by the authors. Licensee MDPI, Basel, Switzerland. This article is an open access article distributed under the terms and conditions of the Creative Commons Attribution (CC BY) license (https://creativecommons.org/licenses/by/4.0/).
Share and Cite
Liu, Y.; Kuang, Q.; Dai, X.; Zhan, M.; Zhou, L.; Zhu, L.; Wang, B. Deficiency in Inactive Rhomboid Protein2 (iRhom2) Alleviates Alcoholic Liver Fibrosis by Suppressing Inflammation and Oxidative Stress. Int. J. Mol. Sci. 2022, 23, 7701. https://doi.org/10.3390/ijms23147701
Liu Y, Kuang Q, Dai X, Zhan M, Zhou L, Zhu L, Wang B. Deficiency in Inactive Rhomboid Protein2 (iRhom2) Alleviates Alcoholic Liver Fibrosis by Suppressing Inflammation and Oxidative Stress. International Journal of Molecular Sciences. 2022; 23(14):7701. https://doi.org/10.3390/ijms23147701
Chicago/Turabian StyleLiu, Yangwenshu, Qin Kuang, Xianling Dai, Minxia Zhan, Li Zhou, Liancai Zhu, and Bochu Wang. 2022. "Deficiency in Inactive Rhomboid Protein2 (iRhom2) Alleviates Alcoholic Liver Fibrosis by Suppressing Inflammation and Oxidative Stress" International Journal of Molecular Sciences 23, no. 14: 7701. https://doi.org/10.3390/ijms23147701
APA StyleLiu, Y., Kuang, Q., Dai, X., Zhan, M., Zhou, L., Zhu, L., & Wang, B. (2022). Deficiency in Inactive Rhomboid Protein2 (iRhom2) Alleviates Alcoholic Liver Fibrosis by Suppressing Inflammation and Oxidative Stress. International Journal of Molecular Sciences, 23(14), 7701. https://doi.org/10.3390/ijms23147701
