Abstract
Some life-threatening acute hepatitis originates from drug-induced liver injury (DILI). Carbon tetrachloride (CCl4)-induced acute liver injury in mice is the widely used model of choice to study acute DILI, which pathogenesis involves a complex interplay of oxidative stress, necrosis, and apoptosis. Since the receptor interacting protein kinase-1 (RIPK1) is able to direct cell fate towards survival or death, it may potentially affect the pathological process of xenobiotic-induced liver damage. Two different mouse lines, either deficient for Ripk1 specifically in liver parenchymal cells (Ripk1LPC-KO) or for the kinase activity of RIPK1 (Ripk1K45A, kinase dead), plus their respective wild-type littermates (Ripk1fl/fl, Ripk1wt/wt), were exposed to single toxic doses of CCl4. This exposure led in similar injury in Ripk1K45A mice and their littermate controls. However, Ripk1LPC-KO mice developed more severe symptoms with massive hepatocyte apoptosis as compared to their littermate controls. A pretreatment with a TNF-α receptor decoy exacerbated liver apoptosis in both Ripk1fl/fl and Ripk1LPC-KO mice. Besides, a FasL antagonist promoted hepatocyte apoptosis in Ripk1fl/fl mice but reduced it in Ripk1LPC-KO mice. Thus, the scaffolding properties of RIPK1 protect hepatocytes from apoptosis during CCl4 intoxication. TNF-α and FasL emerged as factors promoting hepatocyte survival. These protective effects appeared to be independent of RIPK1, at least in part, for TNF-α, but dependent on RIPK1 for FasL. These new data complete the deciphering of the molecular mechanisms involved in DILI in the context of research on their prevention or cure.
1. Introduction
Over the past 20 years, there has been a steady increase in research on drug-induced liver injury (DILI) [1]. This stems not only from its high prevalence observed in the diagnosis of acute liver failure [2], but also to risks of drug withdrawal from the pharmaceutical market. Two types of DILI are distinguished. Thus, the intrinsic DILI is directly related to the physicochemical properties of drugs, is dose-dependent, and largely predictable. Conversely, in rare cases, idiosyncratic DILI (IDILI) occurs unpredictably because it is specific to individuals, their environment, and possible comorbidities [3]. After the specific acetaminophen-poisoning animal model, the most popular in vivo model to study intrinsic DILI is the carbon tetrachloride (CCl4)-induced acute hepatitis [4]. CCl4 is an organic compound which was previously widely used as a precursor to refrigerants, cleaning agent, degreaser, and as a constituent in fire extinguishers until its hepatotoxic and carcinogenic potential was elucidated. Some clinical cases of intentional or accidental CCl4 intoxication have been reported as early as the beginning of the last century with examples still occurring until recently [5,6]. Xenobiotic metabolism enzymes, in particular cytochromes P450, transform CCl4 into the reactive metabolite trichloromethyl radical (CCl3•). This generated free radical alkylates nucleic acids, proteins, and lipids but reacts also with oxygen molecules to form trichloromethylperoxy radical (CCl3OO•). This highly reactive species then promotes lipid peroxidation. This combination of events results in hepatotoxicity [7,8].
CCl4 at high doses induce hepatocyte death, which can be necrotic or apoptotic depending upon activation of different signalling pathways [9]. In hepatocyte, reactive metabolites trigger endoplasmic reticulum or mitochondrial stress. In case of overwhelmed organelle-specific adaptive stress responses, hepatocyte death occurs either by mitochondrial permeability transition (MPT) leading to necrosis or by regulated cell death mechanisms leading to mitochondrial outer membrane permeabilization (MOMP), which initiates the intrinsic apoptotic pathway [10,11]. In case of extensive liver damage, it may be difficult to differentiate the type of cell death by histology [12]. Cell swelling and plasma membrane rupturing (oncosis), which promotes an inflammatory response, is defined as necrosis, while all combined, caspase activation, chromatin fragmentation, and phagocytosis of apoptotic cell bodies that reduces inflammation, define apoptosis [13,14]. Cell death then promotes a pro-inflammatory environment where the tumor necrosis factor (TNF-α) plays a key role. The intracellular signalling pathways, prompted by the interaction of TNF-α with its cognate receptors (TNFR1 and TNFR2), are governed by the receptor-interacting protein kinase-1 (RIPK1) [15]. Thus, the scaffolding properties of RIPK1 direct signal transduction to an NF-κB dependent pro-survival pathway, while its kinase activity directs the cell to death by apoptosis or by necroptosis [16]. Thus, some works demonstrated the protective role of RIPK1 in hepatocytes during different acute hepatitis involving TNF-α [17,18,19]. Regarding CCl4-induced hepatotoxicity, some studies focused on the implication of TNF-α [20,21], none investigate RIPK1. With two different mouse lines, either deficient for Ripk1 specifically in liver parenchymal cells (Ripk1LPC-KO), or for the kinase activity of RIPK1 (Ripk1K45A) plus their respective WT littermates (Ripk1fl/fl and Ripk1wt/wt), we aimed to deepen the role of RIPK1 during CCl4-induced hepatotoxicity.
2. Results
2.1. Scaffolding Properties of RIPK1 in Liver Parenchymal Cell Limit Apoptosis Occurrence in Acute CCl4-Induced Hepatitis
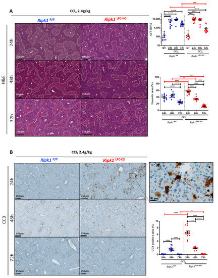
To investigate the role of RIPK1 in CCl4-induced hepatotoxicity, Ripk1LPC-KO mice along with their WT littermates (Ripk1fl/fl) were first exposed to a toxic dose of CCl4 by gavage. Liver damage was assessed by histopathological tissue staining and by serum transaminase measurement at 24, 48, and 72 h post-treatment (Figure 1A). In both genotypes, CCl4 treatment induced classical centrilobular liver damage as shown by H&E staining. The surface of necrotic areas appeared significantly larger in the livers of Ripk1LPC-KO mice 24 h after the gavage. Besides, serum transaminase levels (ALT) significantly increased at 24 and 48 h and started to drop at 72 h. Even if the kinetics appeared similar between genotypes, the levels of serum transaminases reached significantly higher values in Ripk1LPC-KO mice in samples taken at 24 h. On the other hand, samples taken 72 h after CCl4 administration revealed lower levels of necrotic areas and of serum transaminases in Ripk1LPC-KO mice than in Ripk1fl/fl littermates. This is most probably due to the earlier hepatocyte death in challenged Ripk1LPC-KO mice. Interestingly, labelling of cleaved caspase-3 (CC3) showed that much more apoptosis occurred 24 h post-treatment in the livers of Ripk1LPC-KO mice than in those of Ripk1fl/fl littermates (Figure 1B).
Figure 1.
RIPK1 helps protect liver parenchymal cells from apoptosis during CCl4 poisoning.Ripk1fl/fl and Ripk1LPC-KO mice were force-fed either with olive oil alone (control; NT for non-treated) or containing CCl4 (dose of 2.4 g/kg body weight). Sample collections were conducted 24, 48 or 72 h post-gavage. (A) Representative pictures of liver tissue sections stained by H&E with quantification of necrotic areas. Levels of serum alanine aminotransferase (ALT). (B) Representative pictures of liver tissue sections stained by cleaved caspase 3 (CC3) antibody. Signal quantification of CC3 staining. For all graphs, each dot represents an individual and errors bars are expressed as means ± SEM (* p < 0.05; ** p < 0.01; *** p < 0.001 and **** p < 0.0001).
Next, mice deficient for the kinase activity of RIPK1 (Ripk1K45A) along with their WT littermates (Ripk1wt/wt) were subjected to the same CCl4 treatment. Similar liver injury occurred at 24 h post-treatment in both genotypes as shown by the histological analysis of livers and by the determination of serum transaminase levels (Figure 2). CC3 staining also showed no modification in apoptosis occurrence. Therefore, only the scaffolding properties of RIPK1 in liver parenchymal cells interfere with CCl4-hepatoxicity by avoiding the induction of extensive apoptosis.
Figure 2.
No contribution of RIPK1 kinase activity during CCl4-induced hepatotoxicity.Ripk1wt/wt and Ripk1K45A mice were force-fed with olive oil containing CCl4 (dose of 2.4 g/kg body weight), 24 h before sample collection. Levels of serum alanine aminotransferase (ALT). Representative pictures of liver tissue sections stained by H&E or by cleaved caspase 3 (CC3) antibody with their respective quantifications. For all graphs, each dot represents an individual and errors bars are expressed as means ± SEM (ns, non-significant).
2.2. Ripk1 Deficiency in Liver Parenchymal Cells Potentiates Oxidative Stress, Inflammation and Immune Infiltration in CCl4-Induced Hepatitis
CCl4 metabolism triggers the production of reactive oxygen species (ROS), which contribute to cell toxicity and ultimately result in the release of damage-associated molecular patterns (DAMPs) into the extracellular environment, a key aspect of inflammation that further activate Kupffer cells (KCs), monocyte-derived macrophages (MFs) and neutrophils. These activated immune cells will then release pro-inflammatory cytokines in liver that will exacerbate cell damage. To investigate these different features of the pathological process, the analysis of immune infiltration and the regulation of mRNA levels of several genes was compared in the livers of Ripk1fl/fl and Ripk1LPC-KO mice, untreated for 24 h after CCl4 gavage. Thus, the analysis of immune infiltration by CD45 staining revealed much more infiltrated leukocytes in the hepatic tissue of CCl4-treated Ripk1LPC-KO mice (Figure 3). The specific analysis of the macrophage subpopulation (CD68+ cells) revealed a similar but less marked trend (Figure S1). Accordingly, all tested mRNA levels of genes related to oxidative stress (Hmox-1, Nfe2l2 [Nrf-2], Cybb [Nox-2], and Nqo1) were more induced by CCl4 treatment in Ripk1LPC-KO mice (Figure 4A). Conversely, mRNA level inductions of evaluated genes related to the NF-κB pathway (Rela [NFkBp65], Cflar [cFLIP], Tnfaip3 [A20], Ikk-γ [NEMO], Saa1, Cxcl1, and Ccl20) were significantly less pronounced in Ripk1LPC-KO mouse samples (except for Nfkbia [Iκbα]) (Figure 4B). However, a similar analysis on mRNA of genes involved in inflammation (Ifnγ, Il-6, Il-1β and Ccl2) systematically showed an exacerbated induction in the liver of Ripk1LPC-KO mice after CCl4 gavage (Figure 4C). The same expression regulation of these cytokines was found at the protein level during their serum quantification (Figure S2). These results supported the notion that the scaffolding properties of RIPK1 would protect hepatocytes from apoptosis during CCl4 intoxication by activating the NF-κB pathway. The higher rate of hepatocyte mortality observed in Ripk1LPC-KO mice is thus thought to be the cause of exacerbated oxidative stress, inflammation, and immune infiltration. In parallel, mRNA levels of death factors and their cognate receptors were also investigated in livers. Thus, the mRNA amounts for Tnfrsf1a [TNFR-1] and Tnfrsf1b [TNFR-2] were higher after CCl4 gavage, but with similar induction rates regardless of the genotype. For the mRNA of Tnf-α, Tnfsf10 [TRAIL] and Tnfrsf10b [TRAIL-R2], the induction appeared more important in Ripk1LPC-KO mice. Finally, slight mRNA inductions were detected only in challenged Ripk1LPC-KO mice for the FasL/Fas pair (Figure 4D).
Figure 3.
Immune infiltration analysis in non-treated and CCl4-treated Ripk1fl/fl and Ripk1LPC-KO mice.Ripk1fl/fl and Ripk1LPC-KO mice were force-fed either with olive oil alone (control; NT for non-treated) or containing CCl4 (dose of 2.4 g/kg body weight), 24 h before sample collection. Representative pictures of liver tissue sections stained by an anti-CD45 antibody. Signal quantification of anti-CD45 positive area. For the graph, each dot represents an individual and errors bars are expressed as means ± SEM (** p < 0.01 and **** p < 0.0001).
Figure 4.
Analysis of mRNA amounts of genes involved in oxidative stress or inflammation in the liver of non-treated and CCl4-treated Ripk1fl/fl and Ripk1LPC-KO mice. Ripk1fl/fl and Ripk1LPC-KO mice were force-fed either with olive oil alone (control; NT for non-treated) or containing CCl4 (dose of 2.4 g/kg body weight) 24 h before sample collection. Hepatic mRNA expression levels of oxidative stress related genes (Hmox-1, Cybb [Nox-2], Nfe2l2 [Nrf-2], and Nqo1) (A), of NF-κB related genes (Rela [NFkBp65], Cflar [cFLIP], Nfkbia [Iκbα], Tnfaip3 [A20]), Ikk-γ [NEMO], Saa1, Cxcl1, and Ccl20) (B), of inflammation related genes (Ifn-γ, Il-6, Il-1β, and Ccl2), (C) and of death factor genes and their cognate receptors (Tnf-α, Tnfrsf1a [TNFR-1], Tnfrsf1b [TNFR-2], Tnfsf10 [TRAIL], Tnfrsf10b [TRAIL-R2], Fas, and Fasl) (D). For all graphs, each dot represents an individual and errors bars are expressed as means ± SEM (ns, non-significant; * p < 0.05; ** p < 0.01; *** p < 0.001, and **** p < 0.0001).
2.3. Neutralization of TNF-α Further Potentiates CCl4-Induced Hepatotoxicity in Ripk1fl/fl and Ripk1LPC-KO Mice
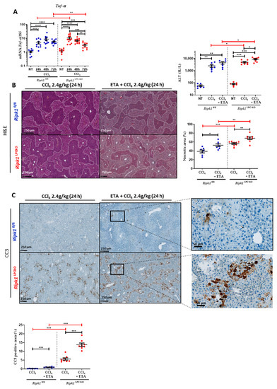
To continue the investigations on the potential role of TNF-α during CCl4-induced hepatitis, levels of its mRNA were followed at 24, 48, and 72 h post-gavage and compared to levels found in untreated mice. The induction peaks were observed in the livers of CCl4-treated Ripk1LPC-KO mice at 24 h post-treatment and at 48 h post-treatment for Ripk1fl/fl mice (Figure 5A). To then assess the involvement of TNF-α in the pathophysiology of CCl4-induced acute hepatitis, etanercept (ETA) was administered 1 h prior CCl4 gavage and 12 h later (Figure S3). Administration of this TNF-α decoy receptor aggravated liver damage in both Ripk1fl/fl and Ripk1LPC-KO mice as shown by the assessment of necrotic surfaces in the liver tissue and by the quantification of serum transaminases on samples collected 24 h after the gavage (Figure 5B). As already described above (Figure 2), cleaved caspase-3 staining of hepatic tissue sections revealed more apoptotic cells after CCl4 treatment in the liver of Ripk1LPC-KO mice, but the addition of ETA significantly increased the proportion of affected cells for both genotypes (Figure 5C). The mRNA levels of different genes were then assessed in the liver of Ripk1fl/fl and Ripk1LPC-KO mice under the various experimental conditions. Thus, adding ETA to CCl4 treatment partially limited the induction of Tnf-α mRNA levels. Interestingly, quantities of Fasl, Fas, Tnfsf10 [TRAIL], and Tnfrsf10b [TRAIL-R2] mRNAs were over-induced especially in Ripk1LPC-KO in presence of ETA, which correlated with the worsening of hepatitis (Figure 6A). Concerning tested genes involved in the NF-κB survival signalling pathway, while for Saa1, Cxcl1, and Ccl20, no change occurred in presence of ETA, the TNF-α decoy receptor lowered the levels of the other studied mRNAs, i.e., Rela [NFkBp65], Cflar [cFLIP], Tnfaip3 [A20], and Ikk-γ [NEMO] (except for Nfkbia [Iκbα]) (Figure 6A) for both genotypes. Together, these observations suggested that the overall pro-inflammatory effect of NF-κB was decreased in both Ripk1fl/fl and Ripk1LPC-KO by the addition of ETA. These later observations meant that in acute CCl4-induced hepatitis, TNF-α would help protect hepatocytes through both RIPK1-independent and dependent mechanisms.
Figure 5.
Neutralization of TNF-α further potentiated CCl4-induced apoptosis.Ripk1fl/fl and Ripk1LPC-KO mice were force-fed either with olive oil alone (control; NT for non-treated) or containing CCl4 (dose of 2.4 g/kg body weight), with eventual treatments with etanercept (ETA, 10 mg/kg, 1 h before and 12 h after gavage), 24 h before sample collection. (A) Hepatic mRNA expression levels of Tnf-α. (B) Levels of serum alanine aminotransferase (ALT). Representative pictures of liver tissue sections stained by H&E with quantification of necrotic areas. (C) Representative pictures of liver tissue sections stained by cleaved caspase 3 (CC3) antibody. Signal quantification of CC3 staining. For all graphs, each dot represents an individual and errors bars are expressed as means ± SEM. (* p < 0.05; ** p < 0.01; *** p < 0.001, and **** p < 0.0001).
Figure 6.
Analysis of mRNA amounts of genes involved in inflammation in the liver of ETA-CCl4 treated Ripk1fl/fl and Ripk1LPC-KO mice. Ripk1fl/fl and Ripk1LPC-KO mice were force-fed either with olive oil alone (control; NT for non-treated) or containing CCl4 (dose of 2.4 g/kg body weight), with eventual treatments with etanercept (ETA, 10 mg/kg, 1 h before and 12 h after gavage), 24 h before sample collection. (A) Hepatic mRNA expression levels Tnf-α, Fasl, Fas, Tnfsf10 [TRAIL], and Tnfsf10b [TRAIL-R2]. (B) Hepatic mRNA expression levels of Rela [NFkBp65], Cflar [cFLIP], Nfkbia [Iκbα], Tnfaip3 [A20], Ikk-γ [NEMO], Saa1, Cxcl1, and Cccl20. For all graphs, each dot represents an individual and errors bars are expressed as means ±SEM. (* p < 0.05; ** p < 0.01; and *** p < 0.001).
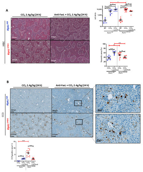
2.4. Neutralization of FasL Partially Increased CCl4-Induced Hepatotoxicity in Ripk1LPC-KO
Based on above results, we further investigated the involvement of FasL in CCl4-mediated hepatitis. Experiments were conducted on Ripk1fl/fl and Ripk1LPC-KO mice undergoing CCl4-induced acute hepatitis with or without a pre-treatment with a FasL antagonist intraperitoneally administrated 1 h before CCl4 gavage. Liver damage was analysed 24 h post-administration of CCl4. While the FasL antagonist worsened the hepatic injury in Ripk1fl/fl mice as evidenced by H&E staining of liver sections and serum transaminase level measurements (Figure 7A), the anti-FasL antibody had a partial protective effect in Ripk1LPC-KO mice. These opposite effects were also found when evaluating the rates of cell death by apoptosis occurring in liver tissue (Figure 7B). Thus, during CCl4 acute hepatitis, FasL appeared to participate to the protection of hepatocytes when these cells are not modified and expressed RIPK1, while its absence in liver parenchymal cells sensitize them to the pro-death function of FasL. The mRNA levels of different genes (Fasl, Fas, Tnfsf10 [TRAIL], Tnfrsf10b [TRAIL-R2], Rela [NFkBp65], Cflar [cFLIP], Nfkbia [IκBα], Tnfaip3 [A20], Ikk-γ [NEMO], Saa1, Cxcl1, and Ccl20) were then assessed in the liver of Ripk1fl/fl and Ripk1LPC-KO mice under the various experimental conditions (Figure 8). Thus, adding anti-FasL to CCl4 treatment partially limited the induction of FasL mRNA levels. Interestingly, quantities of Tnfsf10 [TRAIL] and Tnfrsf10b [TRAIL-R2] mRNAs were over-induced in Ripk1fl/fl in presence of anti-FasL, correlating with symptom worsening (Figure 8A). Concerning tested genes involved in the NF-κB survival signalling pathway, their mRNA levels generally tended to drop in Ripk1fl/fl and Ripk1LPC-KO mice when adding the anti-FasL (Figure 8B). These observations suggested that FasL plays a protective role in CCl4 induced acute hepatitis, potentially by promoting the NF-κB signalling pathway.
Figure 7.
Neutralization of FasL impacted CCl4-induced hepatotoxicity.Ripk1fl/fl and Ripk1LPC-KO mice were force-fed either with olive oil alone (control; NT for non-treated) or containing CCl4 (dose of 2.4 g/kg body weight), with an eventual pre-treatment with an anti-FasL antibody (1 h before gavage), 24 h before sample collection. (A) Levels of serum alanine aminotransferase (ALT). Representative pictures of liver tissue sections stained by H&E with quantification of necrotic areas. (B) Representative pictures of liver tissue sections stained by cleaved caspase 3 (CC3) antibody. Signal quantification of CC3 staining. For all graphs, each dot represents an individual and errors bars are expressed as means ± SEM. (* p < 0.05; ** p < 0.01; *** p < 0.001; and **** p < 0.0001).
Figure 8.
Analysis of mRNA amounts of genes involved in inflammation in the liver of anti-FasL-CCl4 treated Ripk1fl/fl and Ripk1LPC-KO mice. Ripk1fl/fl and Ripk1LPC-KO mice were force-fed either with olive oil alone (control; NT for non-treated) or containing CCl4 (dose of 2.4 g/kg body weight), with an eventual pre-treatment with an anti-FasL antibody (1 h before gavage), 24 h before sample collection. (A) Hepatic mRNA expression levels of Fasl, Fas, Tnfsf10 [TRAIL], and Tnfrsf10b [TRAIL-R2]. (B) Hepatic mRNA expression levels of Rela [NFkBp65], Cflar [cFLIP], Nfkbia [Iκbα], Tnfaip3 [A20], Ikk-γ [NEMO], Saa1, Cxcl1, and Ccl20. For all graphs, each dot represents an individual and errors bars are expressed as means ±SEM. (* p < 0.05; ** p < 0.01; *** p < 0.001; and **** p < 0.0001).
3. Discussion
Downstream of different death ligand receptors, RIPK1 has a pro-survival function through its scaffolding properties or it triggers cell death through its kinase activity [22]. Thus, RIPK1 can induce caspase-dependent apoptosis, or necroptosis by coordinating with RIPK3 and the mixed lineage kinase domain like pseudokinase (MLKL) [23]. We recently demonstrated the protective role of RIPK1 in NASH induced fibrosis [24]. In parallel, RIPK1 interaction with RIPK3 has been described to increase with repeated injections of CCl4, suggesting the possible involvement of RIPK1 in chronic CCl4-induced hepatotoxicity [25]. In contrast to the chronic model of CCl4-induced hepatitis obtained by repeated expositions which is more focused on liver fibrosis pathophysiology [26], our investigations covered the acute CCl4 liver toxicity after single dose administration. Thus, we demonstrated that RIPK1 depletion specifically in liver parenchymal cells sensitizes mice (Ripk1LPC-KO) to CCl4-induced hepatocyte apoptosis, while genetic inactivation of its kinase activity (Ripk1K45A) never affected CCl4-induced acute hepatitis. Further, pharmacological inhibition of RIPK1 by Nec1s also had no impact on CCl4-induced hepatitis in mice (Figure S4). Therefore, the involvement of RIPK1 in CCl4-induced acute hepatitis engages its platform function but not its kinase activity. Thus, as in the specific case of acetaminophen intoxication [27], the kinase activity of RIPK1 does not represent a relevant therapeutic target.
CCl4-induced hepatotoxicity has been associated with increased expression of hepatic transcript and of plasma concentrations of TNF-α [20,28]. Besides, RIPK1 is known to play a protective role in different type of acute hepatitis involving TNF-α [17,18,19]. Although the TNF signalling pathway has been depicted as not critical for chronic exposure to CCl4 [21], the cytokine is believed to contribute to the damage occurring in acute CCl4-induced hepatitis. Indeed, its neutralization or depletion of its receptor (TNFR1) has been described as leading to an improvement of clinical signs in animal models [28]. However, our experiments using a TNF-α decoy receptor (ETA) did not reproduce this protection. On the contrary, apoptosis was over-induced in the livers of Ripk1fl/fl control mice as well as in those of Ripk1LPC-KO mice in presence of ETA. This protective effect of TNF-α appeared, therefore, at least in part, independent of RIPK1 present in liver parenchymal cells, without excluding its potential involvement in other cell types present in the hepatic tissue. This limitation of the deleterious effects of CCl4 by TNF-α has been also reported in acute intoxication in rats [20]. However, its role emerged as more complex [20]. Indeed, if low ETA concentrations limited liver injury caused by CCl4 in rats, higher concentrations lost the protective effect and can even aggravate symptoms. Altogether, these different data probably reflect the coexistence of the protective and harmful properties of TNF-α in acute hepatitis induced by CCl4, a balance which could be influence depending on the experimental conditions.
The increased susceptibility of Ripk1LPC-KO mice to acute hepatitis induced by CCl4, which was amplified in presence of ETA, was systematically associated with proportional mRNA upregulation of FasL/Fas couple in the liver. The ligand, FasL, exists in transmembrane or soluble form. Although both bind efficiently to the cognate receptor (Fas), interaction with the soluble form triggers rapid internalization of the complex, leading to downregulation of the Fas receptor on the cell surface [29,30]. Therefore, the soluble FasL compete with its membrane-bound counterpart for apoptosis induction. Thus, the conversion of the cytotoxic membrane-bound FasL to its protective soluble form has been proposed to represent an important regulatory mechanism by which susceptible tissues, such as the liver, protect themselves from excessive immune responses associated with infiltrating cytotoxic T cells harboring transmembrane FasL [30]. During our investigations, we found that an antagonist of FasL (anti-FasL antibody) interfered with the severity of CCl4-induced hepatitis. In control mice with the Ripk1fl/fl genotype, the apoptotic death rate of hepatocytes increased, most probably reflecting the presence of a protective activity of FasL. Conversely, the same experiment conducted on Ripk1LPC-KO mice revealed a predominant activity of FasL rather favorable to apoptosis induction. These results were consistent with previously published data showing a protective role of RIPK1 downstream of Fas in hepatocytes [31]. During our experimentations, it appeared that mRNA levels of TRAIL and TRAIL-R2 were upregulated during acute CCl4 poisoning, highlighting the interest of further investigating this TRAIL/TRAILR axis. Overall, this study provides a deeper understanding of mechanisms occurring during acute liver hepatitis induced by CCl4.
4. Materials and Methods
4.1. Animals, Treatment Protocols
Both mice lines, C57BL/6J Ripk1LPC-KO and C57BL/6N Ripk1K45A mice along with their respective WT littermates (Ripk1fl/fl and Ripk1wt/wt) were maintained in our animal facility. Homogeneous groups of female and male mice aged 9 to 12 weeks were used for each experiment. CCl4 diluted in olive oil was administered orally at a dose of 2.4 g/kg body weight (10 μL/g body weight). Olive oil alone, administered in age and sex matched mice, was used as control. Etanercept (ETA, Pfizer, New-York, NY, USA) or anti-FasL antibody (Ultra-LEAFTM anti-CD178 clone MFL3, Biolegend, Amsterdam, The Netherlands) were eventually injected via intraperitoneal route, both at a dose of 10 mg/kg body weight, 1 h prior CCl4 challenge and 12 h later only for ETA. Mice were euthanized at different indicated time points. A schematic diagram representing the experimental design is shown in Supplementary Data (Figure S3).
4.2. Biochemical Studies
Plasma alanine (ALT) and aspartate (AST) transaminases were measured according to the International Federation of Clinical Chemistry and Laboratory Medicine (IFCC) primary reference procedures using Olympus AU2700 Chemistry analyser® (Olympus Optical, Tokyo, Japan). Only the ALT data are depicted since those of the AST systematically followed the same variations.
4.3. Histopathological Studies and Immunolocalization in Liver Tissues
Mouse liver samples were fixed in 4% paraformaldehyde and embedded in paraffin for immunohistochemistry. For histopathology, hematoxylin and eosin (H&E) staining of liver tissues was carried out to investigate the liver injury. For immunolocalization, paraffin-embedded mouse liver sections (5 µm) were dried for 1 h at 58 °C, followed by antigen retrieval and incubation with primary antibody (anti-cleaved caspase-3, Cell Signaling Technology, #9661, Danvers, MA, USA, or anti-CD45 antibody, BioLegend, #103107, Amsterdam, Netherlands) in a Ventana automated staining platform (Ventana Medical Systems, Illkirch-Graffenstaden, France). Revelation of primary antibody was carried out using horseradish peroxidase (HRP)-conjugated secondary antibody (Dako, Agilent Technologies, Les Ulis, France) and DAB substrate kit (Ventana Medical Systems, #760-124, Illkirch-Graffenstaden, France). Slides were then counterstained with hematoxylin. All paraffin-embedded liver sections were scanned with a digital slide scanner (Nanozoomer 2.0-RS, Hamamatsu Photonics, Massy, France) and files were analyzed with the NDP viewer 2.5 software (Hamamatsu, Hamamatsu City, Japan). Signal quantifications were performed with an image analysis software (NIS-Element AR analysis software, Nikon, Tokyo, Japan).
4.4. RNA Isolation and qPCR Analysis
Total RNA was extracted from frozen liver fragments using the Nucleospin RNA kit (Macherey-Nagel, #740955, Hoerdt, France) and an Ultra-Turrax® homogenizer according to manufacturer’s instructions. After RNA quantification using the NanoDrop (ND-1000 Spectrophotometer, Thermo Fisher Scientific, Illkirch, France), cDNA was synthetized using the SuperScriptTM II Reverse Transcriptase (Thermo Fisher Scientific, #18064022, Illkirch, France). Real-time quantitative PCR was performed using the fluorescent SYBR Green dye (Power SYBR® Green PCR Master Mix, Thermo Fisher Scientific, Illkirch, France) and the CFX384 Touch TM Real-Time PCR Detection System (Bio-Rad, Marnes-La-Coquette, France). Each measurement was performed in triplicate. The relative gene expression was normalized against the 18S gene expression. Healthy control mice served as a reference for mRNA expression (control mRNA level was arbitrarily set at 1). All primer sequences are depicted in Table S1 in the supporting information.
4.5. Statistical Analysis
Data were expressed as means ± SEM for all mice treated similarly. Mean differences between experimental groups were assessed using the non-parametric Mann-Whitney U-test. All statistical analysis was achieved with the GraphPad Prism5 software. Significance is shown as follows: * p < 0.05, ** p < 0.01, *** p < 0.001, and **** p < 0.0001.
Supplementary Materials
The following supporting information can be downloaded at: www.mdpi.com/article/10.3390/ijms23137367/s1.
Author Contributions
Conceptualization, M.F., C.P.-P., M.-T.D.-B., M.S. and J.L.S.; Methodology, H.H., M.F., C.P.-P. and M.S.; Validation, H.H., M.F., C.V., C.P.-P., M.S. and J.L.S.; Formal Analysis, H.H., M.F., C.V. and J.L.S.; Investigation, H.H., M.F., C.V., C.P.-P., A.H. and J.L.S.; Resources, M.S. and J.L.S.; Writing—Original Draft Preparation, H.H. and M.F.; Writing—Review & Editing, M.S. and J.L.S.; Visualization, H.H., M.F., C.V. and J.L.S.; Supervision, M.S. and J.L.S.; Project Administration, C.P.-P., M.S. and J.L.S.; Funding Acquisition, C.P.-P., M.-T.D.-B., M.S. and J.L.S. All authors have read and agreed to the published version of the manuscript.
Funding
This work was funded by the “Fondation pour la Recherche Médicale” (FRM), grant number DEQ20180339216, by the “Ligue Contre le Cancer, Comités du Grand Ouest”, by the “Contrat de Plan Etat-Région” (CPER), grant named “Infectio”. H.H. and M.F. were both supported by a PhD fellowship from the Government of Pakistan (Higher Education Commission), C.V. and A.H. by a postdoctoral fellowship from the FRM.
Institutional Review Board Statement
All experimental protocols on animals were conducted in compliance with French laws and the institution’s guidelines for animal welfare and approved by the Ethics Committee “Comité Régional d’Ethique d’Expérimentation Animal” (CREAA), license given by the “Ministère de l’Education Nationale et de la Recherche” (permission # R-2012-CPP-01).
Informed Consent Statement
Not applicable.
Acknowledgments
We would also like to thank Mathieu JM. Bertrand and Peter Vandenabeele, both from the Inflammation Research Center, VIB (Belgium) for the provision of Ripk1LPC-KO mice and the team of Peter J. Gough (GlaxoSmithKline, Collegeville, PA, USA) for the provision of Ripk1K45A mice. We also extend our thanks to Gevorg Ghukasyan, Ghania H. Kara-Ali, Mélanie Simoes-Eugénio, Ghiles Imerzoukene and Sarah Dion for their technical assistance. We acknowledge the “Laboratoire de Biochimie-Toxicologie” from the “CHU de Rennes” for transaminase measurements. For immunohistochemistry, histology analysis and animal house facilities, we would like to thank dedicated platforms (i.e., H2P2 and ARCHE animal house platforms) of SFR BIOSIT-UMS 3480, US_S 018, France.
Conflicts of Interest
The authors declare no conflict of interest.
References
- Liang, D.; Guan, Y.; Zhu, J.; Wu, J.; Yu, X.; Qiu, K.; He, Z.; He, Q. Global research trends of drug-induced liver injury (DILI) in the past two decades: A bibliometric and visualized study. Ann. Palliat. Med. 2021, 10, 8651–8664. [Google Scholar] [CrossRef] [PubMed]
- Lee, W.M. Etiologies of acute liver failure. Semin. Liver Dis. 2008, 28, 142–152. [Google Scholar] [CrossRef] [PubMed]
- Andrade, R.J.; Aithal, G.P.; Björnsson, E.S.; Kaplowitz, N.; Kullak-Ublick, G.A.; Larrey, D.; Karlsen, T.H. EASL Clinical Practice Guidelines: Drug-induced liver injury. J. Hepatol. 2019, 70, 1222–1261. [Google Scholar] [CrossRef] [PubMed] [Green Version]
- McGill, M.R.; Jaeschke, H. Animal models of drug-induced liver injury. Biochim. Biophys. Acta Mol. Basis Dis. 2019, 1865, 1031–1039. [Google Scholar] [CrossRef]
- Teschke, R. Liver Injury by Carbon Tetrachloride Intoxication in 16 Patients Treated with Forced Ventilation to Accelerate Toxin Removal via the Lungs: A Clinical Report. Toxics 2018, 6, 25. [Google Scholar] [CrossRef] [Green Version]
- Meaden, C.W.; Procopio, G.; Calello, D.P.; Nelson, L.S.; Ruck, B.; Gupta, A.; Jacob, J.E. Carbon tetrachloride poisoning from an antique fire extinguisher. Am. J. Emerg. Med. 2020, 38, 2139–2141. [Google Scholar] [CrossRef]
- Boll, M.; Weber, L.W.; Becker, E.; Stampfl, A. Mechanism of carbon tetrachloride-induced hepatotoxicity. Hepatocellular damage by reactive carbon tetrachloride metabolites. Z. Nat. C J. Biosci. 2001, 56, 649–659. [Google Scholar] [CrossRef]
- Weber, L.W.; Boll, M.; Stampfl, A. Hepatotoxicity and mechanism of action of haloalkanes: Carbon tetrachloride as a toxicological model. Crit. Rev. Toxicol. 2003, 33, 105–136. [Google Scholar] [CrossRef]
- Dai, C.; Xiao, X.; Li, D.; Tun, S.; Wang, Y.; Velkov, T.; Tang, S. Chloroquine ameliorates carbon tetrachloride-induced acute liver injury in mice via the concomitant inhibition of inflammation and induction of apoptosis. Cell Death Dis. 2018, 9, 1164. [Google Scholar] [CrossRef]
- Andrade, R.J.; Chalasani, N.; Björnsson, E.S.; Suzuki, A.; Kullak-Ublick, G.A.; Watkins, P.B.; Devarbhavi, H.; Merz, M.; Lucena, M.I.; Kaplowitz, N.; et al. Drug-induced liver injury. Nat. Rev. Dis. Primers 2019, 5, 58. [Google Scholar] [CrossRef] [Green Version]
- Green, D.R.; Galluzzi, L.; Kroemer, G. Cell biology. Metabolic control of cell death. Science 2014, 345, 1250256. [Google Scholar] [CrossRef] [PubMed] [Green Version]
- Shojaie, L.; Iorga, A.; Dara, L. Cell Death in Liver Diseases: A Review. Int. J. Mol. Sci. 2020, 21, 9682. [Google Scholar] [CrossRef] [PubMed]
- Jaeschke, H.; Ramachandran, A. Acetaminophen-induced apoptosis: Facts versus fiction. J. Clin. Transl. Res. 2020, 6, 36–47. [Google Scholar] [PubMed]
- Fink, S.L.; Cookson, B.T. Apoptosis, pyroptosis, and necrosis: Mechanistic description of dead and dying eukaryotic cells. Infect. Immun. 2005, 73, 1907–1916. [Google Scholar] [CrossRef] [Green Version]
- Gough, P.; Myles, I.A. Tumor Necrosis Factor Receptors: Pleiotropic Signaling Complexes and Their Differential Effects. Front. Immunol. 2020, 11, 585880. [Google Scholar] [CrossRef]
- Ofengeim, D.; Yuan, J. Regulation of RIP1 kinase signalling at the crossroads of inflammation and cell death. Nat. Rev. Mol. Cell Biol. 2013, 14, 727–736. [Google Scholar] [CrossRef]
- Farooq, M.; Filliol, A.; Simoes Eugénio, M.; Piquet-Pellorce, C.; Dion, S.; Raguenes-Nicol, C.; Jan, A.; Dimanche-Boitrel, M.T.; Le Seyec, J.; Samson, M. Depletion of RIPK1 in hepatocytes exacerbates liver damage in fulminant viral hepatitis. Cell Death Dis. 2019, 10, 12. [Google Scholar] [CrossRef]
- Filliol, A.; Piquet-Pellorce, C.; Le Seyec, J.; Farooq, M.; Genet, V.; Lucas-Clerc, C.; Bertin, J.; Gough, P.J.; Dimanche-Boitrel, M.T.; Vandenabeele, P.; et al. RIPK1 protects from TNF-α-mediated liver damage during hepatitis. Cell Death Dis. 2016, 7, e2462. [Google Scholar] [CrossRef] [Green Version]
- Filliol, A.; Piquet-Pellorce, C.; Raguénès-Nicol, C.; Dion, S.; Farooq, M.; Lucas-Clerc, C.; Vandenabeele, P.; Bertrand, M.J.M.; Le Seyec, J.; Samson, M. RIPK1 protects hepatocytes from Kupffer cells-mediated TNF-induced apoptosis in mouse models of PAMP-induced hepatitis. J. Hepatol. 2017, 66, 1205–1213. [Google Scholar] [CrossRef]
- Dong, Y.; Liu, Y.; Kou, X.; Jing, Y.; Sun, K.; Sheng, D.; Yu, G.; Yu, D.; Zhao, Q.; Zhao, X.; et al. The protective or damaging effect of Tumor necrosis factor-α in acute liver injury is concentration-dependent. Cell Biosci. 2016, 6, 8. [Google Scholar] [CrossRef] [Green Version]
- Simeonova, P.P.; Gallucci, R.M.; Hulderman, T.; Wilson, R.; Kommineni, C.; Rao, M.; Luster, M.I. The role of tumor necrosis factor-alpha in liver toxicity, inflammation, and fibrosis induced by carbon tetrachloride. Toxicol. Appl. Pharmacol. 2001, 177, 112–120. [Google Scholar] [CrossRef] [PubMed]
- Van, T.M.; Polykratis, A.; Straub, B.K.; Kondylis, V.; Papadopoulou, N.; Pasparakis, M. Kinase-independent functions of RIPK1 regulate hepatocyte survival and liver carcinogenesis. J. Clin. Investig. 2017, 127, 2662–2677. [Google Scholar] [CrossRef] [PubMed] [Green Version]
- Kondylis, V.; Pasparakis, M. RIP Kinases in Liver Cell Death, Inflammation and Cancer. Trends Mol. Med. 2019, 25, 47–63. [Google Scholar] [CrossRef] [PubMed]
- Farooq, M.; Simoes Eugénio, M.; Piquet-Pellorce, C.; Dion, S.; Raguenes-Nicol, C.; Santamaria, K.; Kara-Ali, G.H.; Larcher, T.; Dimanche-Boitrel, M.-T.; Samson, M.; et al. Receptor-interacting protein kinase-1 ablation in liver parenchymal cells promotes liver fibrosis in murine NASH without affecting other symptoms. J. Mol. Med. 2022, 100, 1027–1038. [Google Scholar] [CrossRef] [PubMed]
- Choi, H.S.; Kang, J.W.; Lee, S.M. Melatonin attenuates carbon tetrachloride-induced liver fibrosis via inhibition of necroptosis. Transl. Res. J. Lab. Clin. Med. 2015, 166, 292–303. [Google Scholar] [CrossRef] [PubMed]
- Scholten, D.; Trebicka, J.; Liedtke, C.; Weiskirchen, R. The carbon tetrachloride model in mice. Lab. Anim. 2015, 49, 4–11. [Google Scholar] [CrossRef]
- Hameed, H.; Farooq, M.; Piquet-Pellorce, C.; Hamon, A.; Samson, M.; Le Seyec, J. Questioning the RIPK1 kinase activity involvement in acetaminophen-induced hepatotoxicity in mouse. Free Radic. Biol. Med. 2022, 178, 243–245. [Google Scholar] [CrossRef]
- Morio, L.A.; Chiu, H.; Sprowles, K.A.; Zhou, P.; Heck, D.E.; Gordon, M.K.; Laskin, D.L. Distinct roles of tumor necrosis factor-alpha and nitric oxide in acute liver injury induced by carbon tetrachloride in mice. Toxicol. Appl. Pharmacol. 2001, 172, 44–51. [Google Scholar] [CrossRef]
- Guicciardi, M.E.; Gores, G.J. Fasl and fas in liver homeostasis and hepatic injuries. In Fas Signaling; Springer: Boston, MA, USA, 2006; pp. 103–117. [Google Scholar]
- Pinkoski, M.J.; Brunner, T.; Green, D.R.; Lin, T. Fas and Fas ligand in gut and liver. Am. J. Physiol. Gastrointest. Liver Physiol. 2000, 278, G354–G366. [Google Scholar] [CrossRef] [Green Version]
- Filliol, A.; Farooq, M.; Piquet-Pellorce, C.; Genet, V.; Dimanche-Boitrel, M.T.; Vandenabeele, P.; Bertrand, M.J.M.; Samson, M.; Le Seyec, J. RIPK1 protects hepatocytes from death in Fas-induced hepatitis. Sci. Rep. 2017, 7, 9205. [Google Scholar] [CrossRef] [Green Version]
Publisher’s Note: MDPI stays neutral with regard to jurisdictional claims in published maps and institutional affiliations. |
© 2022 by the authors. Licensee MDPI, Basel, Switzerland. This article is an open access article distributed under the terms and conditions of the Creative Commons Attribution (CC BY) license (https://creativecommons.org/licenses/by/4.0/).







