Canine Circovirus Suppresses the Type I Interferon Response and Protein Expression but Promotes CPV-2 Replication
Abstract
:1. Introduction
2. Results
2.1. CanineCV Rescue
2.1.1. Construction of Infectious Clones of CanineCV
2.1.2. Ultrastructural Characteristics of CanineCV-Infected Cells
2.1.3. Growth Characteristics of Rescued Viruses in Cells
2.2. CanineCV and Rep Affect Cell Viability
2.2.1. CanineCV Affects Cell Viability
2.2.2. The Rep Protein Affects Cell Viability
2.3. CanineCV and Rep Inhibit IFN-I and ISG Expression

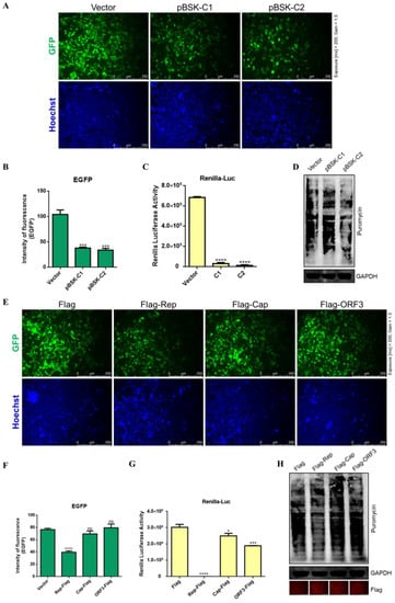
2.4. CanineCV and Rep Affect Protein Expression

2.5. CanineCV and the Rep Protein Promote CPV-2 Replication
3. Discussion
4. Materials and Methods
4.1. Cells, Viruses, and Plasmids
4.2. qPCR Analysis
4.3. Construction of an Infectious Clone of CanineCV
4.4. Transmission Electron Microscopy (TEM)
4.5. Indirect Immunofluorescence Assay
4.6. Cell Viability Assay
4.7. Luciferase Assay
4.8. Western Blot (WB) Analysis
4.9. Statistical Analysis
5. Conclusions
Author Contributions
Funding
Institutional Review Board Statement
Informed Consent Statement
Data Availability Statement
Acknowledgments
Conflicts of Interest
Appendix A
| Gene | Primers | Sequences (5′→3′) |
|---|---|---|
| IFN-α | IFN-α-F | GCCCTCTTCCTTCTTGGT |
| IFN-α-R | GCCTTGTGGGACTGGTCT | |
| IFN-β | IFN-β-F | GTGTGTTTCTTCACCACCGC |
| IFN-β-F | GTGTCGCAAGGAGGTTCTCA | |
| ISG15 | ISG15-F | TCCTGGTGAGGAACCACAAGGG |
| ISG15-R | TTCAGCCAGAACAGGTCGTC | |
| MxA | MxA-F | TCAAGGGCGGAGATGGTT |
| MxA-F | AAGGGAGTCGATGAGGTCAA | |
| GAPDH | GAPDH-F | GTGATGCTGGTGCTGAGTATGT |
| GAPDH-R | ATGAGTCCCTCCACGATGC |
References
- Kapoor, A.; Dubovi, E.J.; Henriquez-Rivera, J.A.; Lipkin, W.I. Complete Genome Sequence of the First Canine Circovirus. J. Virol. 2012, 86, 7018. [Google Scholar] [CrossRef] [PubMed] [Green Version]
- Decaro, N.; Martella, V.; Desario, C.; Lanave, G.; Circella, E.; Cavalli, A.; Elia, G.; Camero, M.; Buonavoglia, C. Genomic characterization of a circovirus associated with fatal hemorrhagic enteritis in dog, Italy. PLoS ONE 2014, 9, e105909. [Google Scholar] [CrossRef] [PubMed]
- Li, L.; McGraw, S.; Zhu, K.; Leutenegger, C.M.; Marks, S.L.; Kubiski, S.; Gaffney, P.; Dela Cruz, F.N., Jr.; Wang, C.; Delwart, E.; et al. Circovirus in Tissues of Dogs with Vasculitis and Hemorrhage. Emerg. Infect. Dis. 2013, 19, 534–541. [Google Scholar] [CrossRef]
- Van Kruiningen, H.J.; Heishima, M.; Kerr, K.M.; Garmendia, A.E.; Helal, Z.; Smyth, J.A. Canine circoviral hemorrhagic enteritis in a dog in Connecticut. J. Vet. Diagn. Investig. 2019, 31, 732–736. [Google Scholar] [CrossRef] [PubMed]
- De Arcangeli, S.; Balboni, A.; Kaehler, E.; Urbani, L.; Verin, R.; Battilani, M. Genomic Characterization of Canine Circovirus Detected in Red Foxes (Vulpes vulpes) from Italy using a New Real-Time PCR Assay. J. Wildl. Dis. 2020, 56, 239–242. [Google Scholar] [CrossRef] [PubMed]
- Franzo, G.; Menandro, M.L.; Tucciarone, C.M.; Barbierato, G.; Crovato, L.; Mondin, A.; Libanora, M.; Obber, F.; Orusa, R.; Robetto, S.; et al. Canine Circovirus in Foxes from Northern Italy: Where Did It All Begin? Pathogens 2021, 10, 1002. [Google Scholar] [CrossRef]
- Kotsias, F.; Bucafusco, D.; Nunez, D.A.; Lago, B.L.; Rodriguez, M.; Bratanich, A.C. Genomic characterization of canine circovirus associated with fatal disease in dogs in South America. PLoS ONE 2019, 14, e218735. [Google Scholar] [CrossRef] [PubMed]
- Piewbang, C.; Jo, W.K.; Puff, C.; van der Vries, E.; Kesdangsakonwut, S.; Rungsipipat, A.; Kruppa, J.; Jung, K.; Baumgärtner, W.; Techangamsuwan, S.; et al. Novel canine circovirus strains from Thailand: Evidence for genetic recombination. Sci. Rep. 2018, 8, 7524. [Google Scholar] [CrossRef]
- Sun, W.; Zhang, H.; Zheng, M.; Cao, H.; Lu, H.; Zhao, G.; Xie, C.; Cao, L.; Wei, X.; Bi, J.; et al. The detection of canine circovirus in Guangxi, China. Virus Res. 2019, 259, 85–89. [Google Scholar] [CrossRef] [PubMed]
- Tuong, N.M.; Piewbang, C.; Rungsipipat, A.; Techangamsuwan, S. Detection and molecular characterization of two canine circovirus genotypes co-circulating in Vietnam. Vet. Q. 2021, 41, 232–241. [Google Scholar] [CrossRef] [PubMed]
- Turan, T.; Isidan, H. Molecular characterization of canine astrovirus, vesivirus and circovirus, isolated from diarrheic dogs in Turkey. Iran. J. Vet. Res. 2020, 21, 172–179. [Google Scholar]
- Weber, M.N.; Cibulski, S.P.; Olegario, J.C.; Da, S.M.; Puhl, D.E.; Mosena, A.; Alves, C.; Paim, W.P.; Baumbach, L.F.; Mayer, F.Q.; et al. Characterization of dog serum virome from Northeastern Brazil. Virology 2018, 525, 192–199. [Google Scholar] [CrossRef]
- Beikpour, F.; Ndiana, L.A.; Sazmand, A.; Capozza, P.; Nemati, F.; Pellegrini, F.; Zafari, S.; Zolhavarieh, S.M.; Cardone, R.; Faraji, R.; et al. Detection and Genomic Characterization of Canine Circovirus in Iran. Animals 2022, 12, 507. [Google Scholar] [CrossRef] [PubMed]
- Sun, P.; Ye, Y.; Li, Y.; Cui, Y.; Zhou, T.; Li, Y.; Wang, Y. Establishment of hydrolysis probe system real-time PCR assay for rapid detection of canine circovirus. 3 Biotech 2021, 11, 472. [Google Scholar] [CrossRef]
- Giraldo-Ramirez, S.; Rendon-Marin, S.; Vargas-Bermudez, D.S.; Jaime, J.; Ruiz-Saenz, J. First detection and full genomic analysis of Canine Circovirus in CPV-2 infected dogs in Colombia, South America. Sci. Rep. 2020, 10, 17579. [Google Scholar] [CrossRef] [PubMed]
- Wang, Z.; Shi, Y.; Wang, Y.; Zhao, L.; Cui, X.; Wen, S.; Liu, H.; Cui, W.; Chen, H.; Ge, J. Detection of Antibodies Against Canine Circovirus in Naturally and Experimentally Infected Canines by Recombinant Capsid Enzyme-Linked Immunosorbent Assay. Front. Vet. Sci. 2020, 7, 294. [Google Scholar] [CrossRef]
- Wang, Y. Molecular Epidemiological Characteristics and Seroepidemiological Investigation of Canine Circovirus in Northeast China. Ph.D. Thesis, Northeast Agricultural University, Harbin, China, 2021. (In Chinese) [Google Scholar] [CrossRef]
- Urbani, L.; Tryland, M.; Ehrich, D.; Fuglei, E.; Battilani, M.; Balboni, A. Ancient origin and genetic segregation of canine circovirus infecting arctic foxes (Vulpes lagopus) in Svalbard and red foxes (Vulpes vulpes) in Northern Norway. Transbound. Emerg. Dis. 2020, 68, 1283–1293. [Google Scholar] [CrossRef] [PubMed]
- Zaccaria, G.; Malatesta, D.; Scipioni, G.; Di Felice, E.; Campolo, M.; Casaccia, C.; Savini, G.; Di Sabatino, D.; Lorusso, A. Circovirus in domestic and wild carnivores: An important opportunistic agent? Virology 2016, 490, 69–74. [Google Scholar] [CrossRef] [Green Version]
- Cheung, A.K. Rolling-circle replication of an animal circovirus genome in a theta-replicating bacterial plasmid in Escherichia coli. J. Virol. 2006, 80, 8686–8694. [Google Scholar] [CrossRef] [Green Version]
- Wang, Z.; Chen, J.; Wu, X.; Ma, D.; Zhang, X.; Li, R.; Han, C.; Liu, H.; Yin, X.; Du, Q.; et al. PCV2 targets cGAS to inhibit type I interferon induction to promote other DNA virus infection. PLoS Pathogens 2021, 17, e1009940. [Google Scholar] [CrossRef]
- Randall, R.E.; Goodbourn, S. Interferons and viruses: An interplay between induction, signalling, antiviral responses and virus countermeasures. J. Gen. Virol. 2008, 89, 1–47. [Google Scholar] [CrossRef]
- Kudchodkar, S.B.; Yu, Y.; Maguire, T.G.; Alwine, J.C. Human cytomegalovirus infection induces rapamycin-insensitive phosphorylation of downstream effectors of mTOR kinase. J. Virol. 2004, 78, 11030–11039. [Google Scholar] [CrossRef] [Green Version]
- Shen, Z.; Chen, C.; Yang, Y.; Xie, Z.; Ao, Q.; Lv, L.; Zhang, S.; Chen, H.; Hu, R.; Chen, H.; et al. Novel Function of African Swine Fever Virus pE66L in Inhibition of Host Translation by the PKR/eIF2α Pathway. J. Virol. 2021, 95, e01872-20. [Google Scholar] [CrossRef]
- Li, Y.; Fang, L.; Zhou, Y.; Tao, R.; Wang, D.; Xiao, S. Porcine Reproductive and Respiratory Syndrome Virus Infection Induces both eIF2α Phosphorylation-Dependent and -Independent Host Translation Shutoff. J. Virol. 2018, 92, e00600-18. [Google Scholar] [CrossRef] [Green Version]
- Breitbart, M.; Delwart, E.; Rosario, K.; Segales, J.; Varsani, A.; ICTV Report Consortium. ICTV Virus Taxonomy Profile: Circoviridae. J. Gen. Virol. 2017, 98, 1997–1998. [Google Scholar] [CrossRef]
- Anderson, A.; Hartmann, K.; Leutenegger, C.M.; Proksch, A.L.; Mueller, R.S.; Unterer, S. Role of canine circovirus in dogs with acute haemorrhagic diarrhoea. Vet. Rec. 2017, 180, 542. [Google Scholar] [CrossRef]
- Thaiwong, T.; Wise, A.G.; Maes, R.K.; Mullaney, T.; Kiupel, M. Canine Circovirus 1 (CaCV-1) and Canine Parvovirus 2 (CPV-2): Recurrent Dual Infections in a Papillon Breeding Colony. Vet. Parasitol. 2016, 53, 1204–1209. [Google Scholar] [CrossRef] [Green Version]
- Dowgier, G.; Lorusso, E.; Decaro, N.; Desario, C.; Mari, V.; Lucente, M.S.; Lanave, G.; Buonavoglia, C.; Elia, G. A molecular survey for selected viral enteropathogens revealed a limited role of Canine circovirus in the development of canine acute gastroenteritis. Vet. Microbiol. 2017, 204, 54–58. [Google Scholar] [CrossRef]
- Hsu, H.; Lin, T.; Wu, H.; Lin, L.; Chung, C.; Chiou, M.; Lin, C. High detection rate of dog circovirus in diarrheal dogs. BMC Vet. Res. 2016, 12, 116. [Google Scholar] [CrossRef] [Green Version]
- Gentil, M.; Gruber, A.D.; Muller, E. Prevalence of Dog circovirus in healthy and diarrhoeic dogs. Tierarztl Prax Ausg K Kleintiere Heimtiere 2017, 45, 89–94. [Google Scholar] [CrossRef]
- Allan, G.M.; Kennedy, S.; McNeilly, F.; Foster, J.C.; Ellis, J.A.; Krakowka, S.J.; Meehan, B.M.; Adair, B.M. Experimental reproduction of severe wasting disease by co-infection of pigs with porcine circovirus and porcine parvovirus. J. Comp. Pathol. 1999, 121, 1–11. [Google Scholar] [CrossRef] [PubMed]
- Milek, D.; Wozniak, A.; Podgorska, K.; Stadejek, T. Do porcine parvoviruses 1 through 7 (PPV1-PPV7) have an impact on porcine circovirus type 2 (PCV2) viremia in pigs? Vet. Microbiol. 2020, 242, 108613. [Google Scholar] [CrossRef] [PubMed]
- Mai, J.; Wang, D.; Zou, Y.; Zhang, S.; Meng, C.; Wang, A.; Wang, N. High Co-infection Status of Novel Porcine Parvovirus 7 with Porcine Circovirus 3 in Sows That Experienced Reproductive Failure. Front. Vet. Sci. 2021, 8, 695553. [Google Scholar] [CrossRef] [PubMed]
- Ouyang, T.; Zhang, X.; Liu, X.; Ren, L. Co-Infection of Swine with Porcine Circovirus Type 2 and Other Swine Viruses. Viruses 2019, 11, 185. [Google Scholar] [CrossRef] [Green Version]
- Li, X.; Chen, S.; Zhang, L.; Niu, G.; Zhang, X.; Yang, L.; Ji, W.; Ren, L. Coinfection of Porcine Circovirus 2 and Pseudorabies Virus Enhances Immunosuppression and Inflammation through NF-κB, JAK/STAT, MAPK, and NLRP3 Pathways. Int. J. Mol. Sci. 2022, 23, 4469. [Google Scholar] [CrossRef] [PubMed]
- Zhang, J.; Wang, P.; Xie, C.; Ha, Z.; Shi, N.; Zhang, H.; Li, Z.; Han, J.; Xie, Y.; Qiu, X.; et al. Synergistic Pathogenicity by Coinfection and Sequential Infection with NADC30-like PRRSV and PCV2 in Post-Weaned Pigs. Viruses 2022, 14, 193. [Google Scholar] [CrossRef]
- Wang, X.; Li, L.; Shang, H.; Zhou, F.; Wang, C.; Zhang, S.; Gao, P.; Guo, P.; Zhu, R.; Sun, Z.; et al. Effects of duck circovirus on immune function and secondary infection of Avian Pathogenic Escherichia coli. Poult. Sci. 2022, 101, 101799. [Google Scholar] [CrossRef]
- Matczuk, A.K.; Chmielewska-Wladyka, M.; Siedlecka, M.; Bednarek, K.J.; Wieliczko, A. Short Beak and Dwarfism Syndrome in Ducks in Poland Caused by Novel Goose Parvovirus. Animals 2020, 10, 2397. [Google Scholar] [CrossRef]
- Hao, X.; Liu, R.; He, Y.; Xiao, X.; Xiao, W.; Zheng, Q.; Lin, X.; Tao, P.; Zhou, P.; Li, S. Multiplex PCR methods for detection of several viruses associated with canine respiratory and enteric diseases. PLoS ONE 2019, 14, e213295. [Google Scholar] [CrossRef]
- Tian, J.; Zhang, X.; Wu, H.; Liu, C.; Liu, J.; Hu, X.; Qu, L. Assessment of the IFN-β response to four feline caliciviruses: Infection in CRFK cells. Infect. Genet. Evol. 2015, 34, 352–360. [Google Scholar] [CrossRef]
- Wang, L.; Fu, X.; Zheng, Y.; Zhou, P.; Fang, B.; Huang, S.; Zhang, X.; Chen, J.; Cao, Z.; Tian, J.; et al. The NS1 protein of H5N6 feline influenza virus inhibits feline beta interferon response by preventing NF-κB and IRF3 activation. Dev. Comp. Immunol. 2017, 74, 60–68. [Google Scholar] [CrossRef]
- Guojuan, Z.W.X.W. Establishment of SYBR-Green Real-time PCR for Canine Parvovirus Detection. Prog. Vet. Med. 2013, 34, 17–20. (In Chinese) [Google Scholar] [CrossRef]




Publisher’s Note: MDPI stays neutral with regard to jurisdictional claims in published maps and institutional affiliations. |
© 2022 by the authors. Licensee MDPI, Basel, Switzerland. This article is an open access article distributed under the terms and conditions of the Creative Commons Attribution (CC BY) license (https://creativecommons.org/licenses/by/4.0/).
Share and Cite
Hao, X.; Li, Y.; Chen, H.; Chen, B.; Liu, R.; Wu, Y.; Xiao, X.; Zhou, P.; Li, S. Canine Circovirus Suppresses the Type I Interferon Response and Protein Expression but Promotes CPV-2 Replication. Int. J. Mol. Sci. 2022, 23, 6382. https://doi.org/10.3390/ijms23126382
Hao X, Li Y, Chen H, Chen B, Liu R, Wu Y, Xiao X, Zhou P, Li S. Canine Circovirus Suppresses the Type I Interferon Response and Protein Expression but Promotes CPV-2 Replication. International Journal of Molecular Sciences. 2022; 23(12):6382. https://doi.org/10.3390/ijms23126382
Chicago/Turabian StyleHao, Xiangqi, Yanchao Li, Hui Chen, Bo Chen, Ruohan Liu, Yidan Wu, Xiangyu Xiao, Pei Zhou, and Shoujun Li. 2022. "Canine Circovirus Suppresses the Type I Interferon Response and Protein Expression but Promotes CPV-2 Replication" International Journal of Molecular Sciences 23, no. 12: 6382. https://doi.org/10.3390/ijms23126382
APA StyleHao, X., Li, Y., Chen, H., Chen, B., Liu, R., Wu, Y., Xiao, X., Zhou, P., & Li, S. (2022). Canine Circovirus Suppresses the Type I Interferon Response and Protein Expression but Promotes CPV-2 Replication. International Journal of Molecular Sciences, 23(12), 6382. https://doi.org/10.3390/ijms23126382

