Isolation of Decidual Macrophages and Hofbauer Cells from Term Placenta—Comparison of the Expression of CD163 and CD80
Abstract
:1. Introduction
2. Results
2.1. High Cell Yield and Cell Purity of the Established Isolation Method
2.2. Correlation of CD68+ Cells and Clinical Features
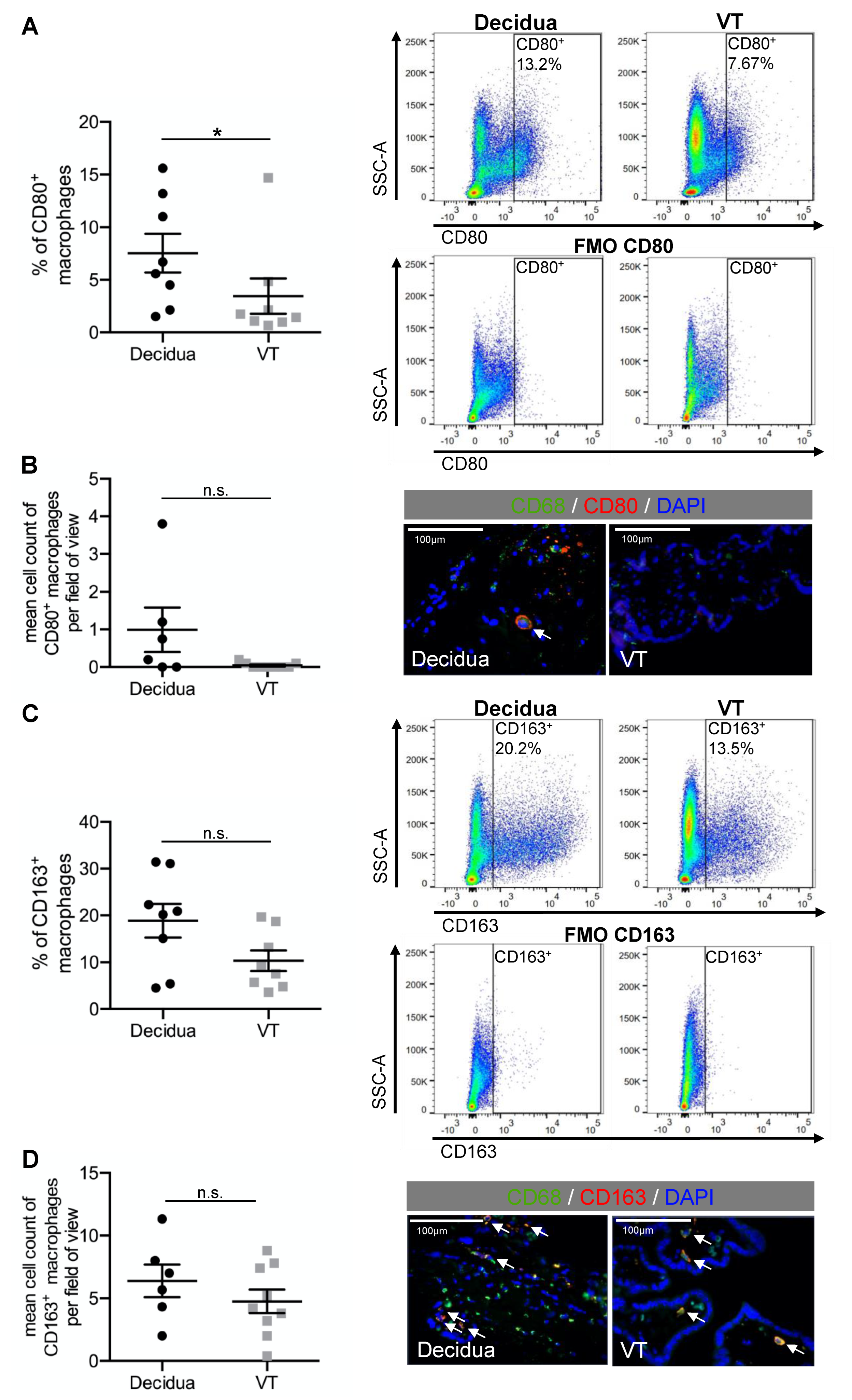
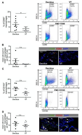
2.3. Differences between Decidual and Hofbauer Macrophages in Expressing Pro- and Anti-Inflammatory Surface Markers
3. Discussion
4. Materials and Methods
4.1. Placental Tissue
4.2. Materials—Macrophage Isolation
4.3. Materials—FACS Staining
4.4. Materials—Immunofluorescence and Immunohistochemistry Staining
4.5. Protocol—Macrophage Isolation
4.5.1. Dissection of the Decidua Basalis
- The superficial residual blood was gently removed with fleece cleaning cloth (WypAlls, Kimberly Clark, Dallas, TX, USA). Then the placenta was placed, with the Decidua basalis facing up, on a cutting board (Figure 4B(a)).
- Scissors and forceps were used to carefully dissect the decidua basalis from the VT (Figure 4B(b)).
- If necessary, the residual villous was removed from the decidua pieces with a very fine scissors.
- The decidua basalis was placed in a glass petri dish (Figure 4B(c)).
- The tissue was weighed and some ml of HBSS was put on it, to prevent it from drying.
4.5.2. Dissection of the VT from the Decidua Parietalis and Chorioamniotic Membranes
- After dissecting the decidua basalis from the placenta, the organ was placed with the chorioamniotic membranes facing upwards. Then the single cotyledons were cut 4 mm above the chorioamniotic membranes (Figure 4B(b,c)).
- The cotyledons were put on a glass petri dish and the tissue was weighed.
- From here on the tissue was treated separately.
4.5.3. Washing and Mechanical Disaggregation
- 150 gr. VT and whole decidua basalis (ca. 35 gr.) were used to go on with digestion.
- The tissue was scratched with a scalpel to create a rough, mesh-like surface.
- Afterwards the tissue was put in Erlenmeyer flasks and washed several times with fresh cold 0.9% NaCl by stirring, until the solution gets nearly clear (Figure 4B(d)).
- The last wash step was performed with HBSS (Life Technologies, Carlsbad, CA, USA).
- Tissue was placed back on the glass petri dish and cut as mince as possible with a sharp scalpel (Figure 4B(e)).
4.5.4. Enzymatic Digestion
- For enzymatic digestion the tissue was transferred into glass bottles (250 mL for decidua, 500 mL for VT) with representative digestion solution (50 mL for decidua, 50 mL for VT).
- The different digestion steps were followed for both tissue parts as described in Supplementary Tables S3 and S4. This was performed following Tang, Tadesse et al. [34].
- For the whole decidua (ca. 35 gr.) and for 150 gr. VT 50 mL of digestion solution were used.
- After each trypsin-digestion step the digested tissue was put onto a fleece cleaning cloth in a funnel and washing was performed with HBSS-HEPES using the fleece cleaning cloth as a filter. The tissue was put back into the bottle and the next digestion solution was added.
4.5.5. Percoll Gradient
- After the last digestion step the tissue was transferred to 50 mL tubes and the tubes were pulse centrifuged (2100× g for 1 min). The supernatant was taken off and filtered through a 100 µm cell strainer. Digestion was stopped with 1/10th of cold FACS-staining-buffer (add 10 mL ice cold FACS-staining-buffer to 100 mL digested solution).
- The cell pellet was centrifuged down and washed with DMEM once. The cells from VT were resuspended in 32 mL and the cells from decidua in 16 mL DMEM.
- Percoll-Layer with 20%, 30%, 40%, 50%, 60%, and 70% Percoll-HBSS-HEPES-solution from 90% Percoll were prepared, by layering 4 mL of each Percoll-solution on the bottom of a 50 mL tube with a 20 G needle on a 5 mL syringe in ascending order (Figure 4C).
- 8 mL of the cell suspension were put on one Percoll-layer and centrifuged 10 min at RT at 2100× g without brake.
- With this density gradient macrophages were separated clearly between cellular debris and RBCs as shown in Figure 4C. The first yellowish layer with cell debris was removed with a plastic Pasture pipette and discarded. Afterwards the transparent layer underneath, which was containing the macrophages, was taken off for further use.
- These cells were washed with DMEM, resuspended in FACS-staining buffer and counted in Neubauer counting chamber by usage of trypan blue.
4.6. Flow Cytometry
4.7. Immunofluorescence Staining
4.8. Immunohistochemistry Staining
4.9. Immunohistochemistry Analysis
4.10. Statistical Analysis
5. Conclusions
Supplementary Materials
Author Contributions
Funding
Institutional Review Board Statement
Informed Consent Statement
Data Availability Statement
Acknowledgments
Conflicts of Interest
Abbreviations
| CK7 | cytokeratin 7 |
| CCL | CC-chemokine ligand |
| CXCL | chemokin C-X-C-motif ligand |
| DAB | chromogenic 3,3′-diaminoenzidine |
| DAPI | 4′,6-Diamino-2-phenylindile |
| DMEM | Dulbecco’s modified eagle’s medium |
| EDTA | ethylenediaminetetraacetic acid |
| EGFR | epidermal growth factor |
| FACS | fluorescence-activated cell sorting |
| FBS | fetal bovine serum |
| FMO | fluorescence minus one |
| FOLR2 | folate receptor beta |
| FSC | forward scatter |
| HBSS | Hank’s balanced salt solution |
| HCl | hydrochloric acid |
| HLA | human leukocyte antigen |
| HLA-DR | MHC class II cell surface receptor |
| IL | interleukin |
| M-CSF | macrophage colony-stimulating factor |
| MMP | matrix metallopeptidase |
| NaCl | sodium chloride |
| NK cells | neutral killer cells |
| OPN | osteopontin |
| PAMM | placenta-associated maternal macrophages |
| PBS | phosphate buffered saline |
| PFA | perfluroalkoxy alkanes |
| P/S/A | penicillin/streptomycin/amphotericin |
| RBCs | red blood cells |
| RT | room temperature (21 °C) |
| SSC | side scatter |
| TNFα | tumor necrosis factor alpha |
| VEGF | vascular endothelial growth factor |
| VT | villous tissue |
References
- Soilleux, E.J.; Morris, L.S.; Leslie, G.; Chehimi, J.; Luo, Q.; Levroney, E.; Trowsdale, J.; Montaner, L.J.; Doms, R.W.; Weissman, D. Constitutive and induced expression of DC-SIGN on dendritic cell and macrophage subpopulations in situ and in vitro. J. Leukoc. Biol. 2002, 71, 445–457. [Google Scholar] [PubMed]
- Gamage, T.K.; Chamley, L.W.; James, J.L. Stem cell insights into human trophoblast lineage differentiation. Hum. Reprod. Update 2017, 23, 77–103. [Google Scholar] [CrossRef] [PubMed]
- Red-Horse, K.; Rivera, J.; Schanz, A.; Zhou, Y.; Winn, V.; Kapidzic, M.; Maltepe, E.; Okazaki, K.; Kochman, R.; Vo, K.C. Cytotrophoblast induction of arterial apoptosis and lymphangiogenesis in an in vivo model of human placentation. J. Clin. Investig. 2006, 116, 2643–2652. [Google Scholar] [CrossRef] [PubMed] [Green Version]
- Goffin, F.; Munaut, C.; Malassine, A.; Evain-Brion, D.; Frankenne, F.; Fridman, V.; Dubois, M.; Uzan, S.; Merviel, P.; Foidart, J.M. Evidence of a limited contribution of feto–maternal interactions to trophoblast differentiation along the invasive pathway. Tissue Antigens 2003, 62, 104–116. [Google Scholar] [CrossRef] [PubMed] [Green Version]
- Ander, S.E.; Diamond, M.S.; Coyne, C.B. Immune responses at the maternal-fetal interface. Sci. Immunol. 2019, 4, eaat6114. [Google Scholar] [CrossRef] [PubMed]
- Liu, S.; Diao, L.; Huang, C.; Li, Y.; Zeng, Y.; Kwak-Kim, J.Y. The role of decidual immune cells on human pregnancy. J. Reprod. Immunol. 2017, 124, 44–53. [Google Scholar] [CrossRef] [PubMed]
- Manaster, I.; Mandelboim, O. The unique properties of uterine NK cells. Am. J. Reprod. Immunol. 2010, 63, 434–444. [Google Scholar] [CrossRef]
- Kwan, M.; Hazan, A.; Zhang, J.; Jones, R.L.; Harris, L.; Whittle, W.; Keating, S.; Dunk, C.; Lye, S. Dynamic changes in maternal decidual leukocyte populations from first to second trimester gestation. Placenta 2014, 35, 1027–1034. [Google Scholar] [CrossRef]
- Williams, P.; Searle, R.; Robson, S.; Innes, B.; Bulmer, J. Decidual leucocyte populations in early to late gestation normal human pregnancy. J. Reprod. Immunol. 2009, 82, 24–31. [Google Scholar] [CrossRef]
- Blois, S.; Tometten, M.; Kandil, J.; Hagen, E.; Klapp, B.F.; Margni, R.A.; Arck, P.C. Intercellular adhesion molecule-1/LFA-1 cross talk is a proximate mediator capable of disrupting immune integration and tolerance mechanism at the feto-maternal interface in murine pregnancies. J. Immunol. 2005, 174, 1820–1829. [Google Scholar] [CrossRef] [Green Version]
- Carlino, C.; Stabile, H.; Morrone, S.; Bulla, R.; Soriani, A.; Agostinis, C.; Bossi, F.; Mocci, C.; Sarazani, F.; Tedesco, F. Recruitment of circulating NK cells through decidual tissues: A possible mechanism controlling NK cell accumulation in the uterus during early pregnancy. Blood J. Am. Soc. Hematol. 2008, 111, 3108–3115. [Google Scholar] [CrossRef] [PubMed] [Green Version]
- Huang, Y.; Zhu, X.-Y.; Du, M.-R.; Li, D.-J. Human trophoblasts recruited T lymphocytes and monocytes into decidua by secretion of chemokine CXCL16 and interaction with CXCR6 in the first-trimester pregnancy. J. Immunol. 2008, 180, 2367–2375. [Google Scholar] [CrossRef] [PubMed] [Green Version]
- Hazan, A.D.; Smith, S.D.; Jones, R.L.; Whittle, W.; Lye, S.J.; Dunk, C.E. Vascular-leukocyte interactions: Mechanisms of human decidual spiral artery remodeling in vitro. Am. J. Pathol. 2010, 177, 1017–1030. [Google Scholar] [CrossRef] [PubMed]
- Engert, S.; Rieger, L.; Kapp, M.; Becker, J.C.; Dietl, J.; Kämmerer, U. Profiling chemokines, cytokines and growth factors in human early pregnancy decidua by protein array. Am. J. Reprod. Immunol. 2007, 58, 129–137. [Google Scholar] [CrossRef] [PubMed]
- Jewkes, R.; Sikweyiya, Y.; Morrell, R.; Dunkle, K. Gender inequitable masculinity and sexual entitlement in rape perpetration South Africa: Findings of a cross-sectional study. PLoS ONE 2011, 6, e29590. [Google Scholar] [CrossRef] [PubMed] [Green Version]
- Smith, S.D.; Dunk, C.E.; Aplin, J.D.; Harris, L.K.; Jones, R.L. Evidence for immune cell involvement in decidual spiral arteriole remodeling in early human pregnancy. Am. J. Pathol. 2009, 174, 1959–1971. [Google Scholar] [CrossRef] [PubMed] [Green Version]
- Renaud, S.J.; Graham, C.H. The role of macrophages in utero-placental interactions during normal and pathological pregnancy. Immunol. Investig. 2008, 37, 535–564. [Google Scholar] [CrossRef]
- Bulmer, J.N.; Williams, P.J.; Lash, G.E. Immune cells in the placental bed. Int. J. Dev. Biol. 2009, 54, 281–294. [Google Scholar] [CrossRef]
- Piacentini, M.; Autuori, F. Immunohistochemical localization of tissue transglutaminase and Bcl-2 in rat uterine tissues during embryo implantation and post-partum involution. Differentiation 1994, 57, 51–61. [Google Scholar] [CrossRef]
- Abrahams, V.M.; Kim, Y.M.; Straszewski, S.L.; Romero, R.; Mor, G. Macrophages and apoptotic cell clearance during pregnancy. Am. J. Reprod. Immunol. 2004, 51, 275–282. [Google Scholar] [CrossRef]
- Kämmerer, U.; Eggert, A.O.; Kapp, M.; McLellan, A.D.; Geijtenbeek, T.B.; Dietl, J.; van Kooyk, Y.; Kämpgen, E. Unique appearance of proliferating antigen-presenting cells expressing DC-SIGN (CD209) in the decidua of early human pregnancy. Am. J. Pathol. 2003, 162, 887–896. [Google Scholar] [CrossRef] [Green Version]
- Svensson, J.; Jenmalm, M.C.; Matussek, A.; Geffers, R.; Berg, G.; Ernerudh, J. Macrophages at the fetal–maternal interface express markers of alternative activation and are induced by M-CSF and IL-10. J. Immunol. 2011, 187, 3671–3682. [Google Scholar] [CrossRef] [PubMed] [Green Version]
- Houser, B.L.; Tilburgs, T.; Hill, J.; Nicotra, M.L.; Strominger, J.L. Two unique human decidual macrophage populations. J. Immunol. 2011, 186, 2633–2642. [Google Scholar] [CrossRef] [PubMed] [Green Version]
- Thomas, J.R.; Appios, A.; Zhao, X.; Dutkiewicz, R.; Donde, M.; Lee, C.Y.; Naidu, P.; Lee, C.; Cerveira, J.; Liu, B. Phenotypic and functional characterization of first-trimester human placental macrophages, Hofbauer cells. J. Exp. Med. 2021, 218, e20200891. [Google Scholar] [CrossRef] [PubMed]
- Fox, H. The incidence and significance of Hofbauer cells in the mature human placenta. J. Pathol. Bacteriol. 1967, 93, 710–717. [Google Scholar] [CrossRef]
- Plaks, V.; Rinkenberger, J.; Dai, J.; Flannery, M.; Sund, M.; Kanasaki, K.; Ni, W.; Kalluri, R.; Werb, Z. Matrix metalloproteinase-9 deficiency phenocopies features of preeclampsia and intrauterine growth restriction. Proc. Natl. Acad. Sci. USA 2013, 110, 11109–11114. [Google Scholar] [CrossRef] [Green Version]
- Luizon, M.; Palei, A.; Sandrim, V.C.; Amaral, L.; Machado, J.; Lacchini, R.; Cavalli, R.; Duarte, G.; Tanus-Santos, J. Tissue inhibitor of matrix metalloproteinase-1 polymorphism, plasma TIMP-1 levels, and antihypertensive therapy responsiveness in hypertensive disorders of pregnancy. Pharm. J. 2014, 14, 535–541. [Google Scholar] [CrossRef]
- Poggio, P.; Grau, J.B.; Field, B.C.; Sainger, R.; Seefried, W.F.; Rizzolio, F.; Ferrari, G. Osteopontin controls endothelial cell migration in vitro and in excised human valvular tissue from patients with calcific aortic stenosis and controls. J. Cell. Physiol. 2011, 226, 2139–2149. [Google Scholar] [CrossRef] [Green Version]
- Fox, B.; Kandpal, R. EphB6 receptor significantly alters invasiveness and other phenotypic characteristics of human breast carcinoma cells. Oncogene 2009, 28, 1706–1713. [Google Scholar] [CrossRef] [Green Version]
- Johnson, G.A.; Burghardt, R.C.; Bazer, F.W.; Spencer, T.E. Osteopontin: Roles in implantation and placentation. Biol. Reprod. 2003, 69, 1458–1471. [Google Scholar] [CrossRef]
- Murray, P.J. Macrophage Polarization. Annu Rev. Physiol. 2017, 79, 541–566. [Google Scholar] [CrossRef] [PubMed]
- Gordon, S.; Taylor, P.R. Monocyte and macrophage heterogeneity. Nat. Rev. Immunol. 2005, 5, 953–964. [Google Scholar] [CrossRef] [PubMed]
- Schliefsteiner, C.; Peinhaupt, M.; Kopp, S.; Lögl, J.; Lang-Olip, I.; Hiden, U.; Heinemann, A.; Desoye, G.; Wadsack, C. Human placental Hofbauer cells maintain an anti-inflammatory M2 phenotype despite the presence of gestational diabetes mellitus. Front. Immunol. 2017, 8, 888. [Google Scholar] [CrossRef] [PubMed] [Green Version]
- Wang, W.-J.; Hao, C.-F.; Lin, Q.-D. Dysregulation of macrophage activation by decidual regulatory T cells in unexplained recurrent miscarriage patients. J. Reprod. Immunol. 2011, 92, 97–102. [Google Scholar] [CrossRef]
- Heikkinen, J.; Möttönen, M.; Komi, J.; Alanen, A.; Lassila, O. Phenotypic characterization of human decidual macrophages. Clin. Exp. Immunol. 2003, 131, 498–505. [Google Scholar] [CrossRef]
- Ning, F.; Liu, H.; Lash, G.E. The role of decidual macrophages during normal and pathological pregnancy. Am. J. Reprod. Immunol. 2016, 75, 298–309. [Google Scholar] [CrossRef]
- Dai, J.-C.; Yang, J.-Y.; Chang, R.-Q.; Liang, Y.; Hu, X.-Y.; Li, H.; You, S.; He, F.; Hu, L.-N. GAS6-mediated dialogue between decidual stromal cells and macrophages is essential for early pregnancy maintenance by inducing M2-like polarization and cell proliferation of decidual macrophages. Mol. Hum. Reprod. 2022, 28, gaac006. [Google Scholar] [CrossRef]
- Svensson-Arvelund, J.; Ernerudh, J. The role of macrophages in promoting and maintaining homeostasis at the fetal–maternal interface. Am. J. Reprod. Immunol. 2015, 74, 100–109. [Google Scholar] [CrossRef]
- Schonkeren, D.; van der Hoorn, M.-L.; Khedoe, P.; Swings, G.; van Beelen, E.; Claas, F.; van Kooten, C.; de Heer, E.; Scherjon, S. Differential distribution and phenotype of decidual macrophages in preeclamptic versus control pregnancies. Am. J. Pathol. 2011, 178, 709–717. [Google Scholar] [CrossRef] [Green Version]
- Vishnyakova, P.; Elchaninov, A.; Fatkhudinov, T.; Sukhikh, G. Role of the monocyte–macrophage system in normal pregnancy and preeclampsia. Int. J. Mol. Sci. 2019, 20, 3695. [Google Scholar] [CrossRef] [Green Version]
- Apicella, C.; Ruano, C.S.M.; Mehats, C.; Miralles, F.; Vaiman, D. The Role of Epigenetics in Placental Development and the Etiology of Preeclampsia. Int. J. Mol. Sci. 2019, 20, 2837. [Google Scholar] [CrossRef] [PubMed] [Green Version]
- Chakraborty, D.; Cui, W.; Rosario, G.X.; Scott, R.L.; Dhakal, P.; Renaud, S.J.; Tachibana, M.; Rumi, M.A.; Mason, C.W.; Krieg, A.J.; et al. HIF-KDM3A-MMP12 regulatory circuit ensures trophoblast plasticity and placental adaptations to hypoxia. Proc. Natl. Acad. Sci. USA 2016, 113, E7212–E7221. [Google Scholar] [CrossRef] [PubMed] [Green Version]
- Deng, Z.; Zhang, L.; Tang, Q.; Xu, Y.; Liu, S.; Li, H. Circulating levels of IFN-gamma, IL-1, IL-17 and IL-22 in pre-eclampsia: A systematic review and meta-analysis. Eur. J. Obs. Gynecol. Reprod. Biol. 2020, 248, 211–221. [Google Scholar] [CrossRef] [PubMed]
- Pozharny, Y.; Lambertini, L.; Clunie, G.; Ferrara, L.; Lee, M.J. Epigenetics in women’s health care. Mt. Sinai J. Med. 2010, 77, 225–235. [Google Scholar] [CrossRef] [PubMed]
- Tang, Z.; Tadesse, S.; Norwitz, E.; Mor, G.; Abrahams, V.M.; Guller, S. Isolation of hofbauer cells from human term placentas with high yield and purity. Am. J. Reprod Immunol 2011, 66, 336–348. [Google Scholar] [CrossRef] [PubMed] [Green Version]
- Johnson, E.L.; Chakraborty, R. Placental Hofbauer cells limit HIV-1 replication and potentially offset mother to child transmission (MTCT) by induction of immunoregulatory cytokines. Retrovirology 2012, 9, 101. [Google Scholar] [CrossRef] [Green Version]
- Mezouar, S.; Ben Amara, A.; Chartier, C.; Gorvel, L.; Mege, J.L. A Fast and Reliable Method to Isolate Human Placental Macrophages. Curr. Protoc. Immunol. 2019, 125, e77. [Google Scholar] [CrossRef]
- Challier, J.C.; Basu, S.; Bintein, T.; Minium, J.; Hotmire, K.; Catalano, P.M.; Hauguel-de Mouzon, S. Obesity in pregnancy stimulates macrophage accumulation and inflammation in the placenta. Placenta 2008, 29, 274–281. [Google Scholar] [CrossRef] [Green Version]
- Laskewitz, A.; van Benthem, K.L.; Kieffer, T.E.C.; Faas, M.M.; Verkaik-Schakel, R.N.; Plösch, T.; Scherjon, S.A.; Prins, J.R. The influence of maternal obesity on macrophage subsets in the human decidua. Cell Immunol. 2019, 336, 75–82. [Google Scholar] [CrossRef]
- Co, E.C.; Gormley, M.; Kapidzic, M.; Rosen, D.B.; Scott, M.A.; Stolp, H.A.; McMaster, M.; Lanier, L.L.; Bárcena, A.; Fisher, S.J. Maternal decidual macrophages inhibit NK cell killing of invasive cytotrophoblasts during human pregnancy. Biol. Reprod. 2013, 88, 155. [Google Scholar] [CrossRef]
- Wang, Y.Y.; Jiang, H.; Pan, J.; Huang, X.R.; Wang, Y.C.; Huang, H.F.; To, K.F.; Nikolic-Paterson, D.J.; Lan, H.Y.; Chen, J.H. Macrophage-to-Myofibroblast Transition Contributes to Interstitial Fibrosis in Chronic Renal Allograft Injury. J. Am. Soc. Nephrol. 2017, 28, 2053–2067. [Google Scholar] [CrossRef] [PubMed] [Green Version]
- Ingman, K.; Cookson, V.J.; Jones, C.J.; Aplin, J.D. Characterisation of Hofbauer cells in first and second trimester placenta: Incidence, phenotype, survival in vitro and motility. Placenta 2010, 31, 535–544. [Google Scholar] [CrossRef] [PubMed]
- Kolben, T.M.; Rogatsch, E.; Vattai, A.; Hester, A.; Kuhn, C.; Schmoeckel, E.; Mahner, S.; Jeschke, U.; Kolben, T. PPARγ Expression Is Diminished in Macrophages of Recurrent Miscarriage Placentas. Int. J. Mol. Sci. 2018, 19, 1872. [Google Scholar] [CrossRef] [PubMed] [Green Version]
- Mills, C.D. Anatomy of a discovery: m1 and m2 macrophages. Front. Immunol. 2015, 6, 212. [Google Scholar] [CrossRef] [PubMed]
- Reyes, L.; Golos, T.G. Hofbauer Cells: Their Role in Healthy and Complicated Pregnancy. Front. Immunol. 2018, 9, 2628. [Google Scholar] [CrossRef] [PubMed] [Green Version]
- Przybyl, L.; Haase, N.; Golic, M.; Rugor, J.; Solano, M.E.; Arck, P.C.; Gauster, M.; Huppertz, B.; Emontzpohl, C.; Stoppe, C.; et al. CD74-Downregulation of Placental Macrophage-Trophoblastic Interactions in Preeclampsia. Circ. Res. 2016, 119, 55–68. [Google Scholar] [CrossRef] [Green Version]
- McKenzie, A.N.; Culpepper, J.A.; de Waal Malefyt, R.; Brière, F.; Punnonen, J.; Aversa, G.; Sato, A.; Dang, W.; Cocks, B.G.; Menon, S.; et al. Interleukin 13, a T-cell-derived cytokine that regulates human monocyte and B-cell function. Proc. Natl. Acad. Sci. USA 1993, 90, 3735–3739. [Google Scholar] [CrossRef] [Green Version]
- Igaz, P.; Novák, I.; Lázaár, E.; Horváth, B.; Héninger, E.; Falus, A. Bidirectional communication between histamine and cytokines. Inflamm Res. 2001, 50, 123–128. [Google Scholar] [CrossRef]
- Wrenshall, L.E.; Stevens, R.B.; Cerra, F.B.; Platt, J.L. Modulation of macrophage and B cell function by glycosaminoglycans. J. Leukoc Biol 1999, 66, 391–400. [Google Scholar] [CrossRef] [Green Version]
- Wang, L.-L.; Li, Z.-H.; Wang, H.; Kwak-Kim, J.; Liao, A.-H. Cutting edge: The regulatory mechanisms of macrophage polarization and function during pregnancy. J. Reprod. Immunol. 2022, 151, 103627. [Google Scholar] [CrossRef]
- True, H.; Blanton, M.; Sureshchandra, S.; Messaoudi, I. Monocytes and macrophages in pregnancy: The good, the bad, and the ugly. Immunol. Rev. 2022. [Google Scholar] [CrossRef] [PubMed]
- Sun, F.; Wang, S.; Du, M. Functional regulation of decidual macrophages during pregnancy. J. Reprod. Immunol. 2021, 143, 103264. [Google Scholar] [CrossRef] [PubMed]
- Zhang, Y.H.; He, M.; Wang, Y.; Liao, A.H. Modulators of the Balance between M1 and M2 Macrophages during Pregnancy. Front. Immunol. 2017, 8, 120. [Google Scholar] [CrossRef] [PubMed] [Green Version]
- Loegl, J.; Hiden, U.; Nussbaumer, E.; Schliefsteiner, C.; Cvitic, S.; Lang, I.; Wadsack, C.; Huppertz, B.; Desoye, G. Hofbauer cells of M2a, M2b and M2c polarization may regulate feto-placental angiogenesis. Reproduction 2016, 152, 447–455. [Google Scholar] [CrossRef] [PubMed] [Green Version]
- Sutton, L.; Mason, D.Y.; Redman, C.W. HLA-DR positive cells in the human placenta. Immunology 1983, 49, 103–112. [Google Scholar]
- Al-khafaji, L.A.; Al-Yawer, M.A. Localization and counting of CD68-labelled macrophages in placentas of normal and preeclamptic women. AIP Conf. Proc. 2017, 1888, 20012. [Google Scholar]
- Mezouar, S.; Benammar, I.; Boumaza, A.; Diallo, A.B.; Chartier, C.; Buffat, C.; Boudjarane, J.; Halfon, P.; Katsogiannou, M.; Mege, J.L. Full-Term Human Placental Macrophages Eliminate Coxiella burnetii Through an IFN-γ Autocrine Loop. Front. Microbiol. 2019, 10, 2434. [Google Scholar] [CrossRef]
- Sisino, G.; Bouckenooghe, T.; Aurientis, S.; Fontaine, P.; Storme, L.; Vambergue, A. Diabetes during pregnancy influences Hofbauer cells, a subtype of placental macrophages, to acquire a pro-inflammatory phenotype. Biochim. Et Biophys. Acta (BBA)-Mol. Basis Dis. 2013, 1832, 1959–1968. [Google Scholar] [CrossRef] [Green Version]
- Quicke, K.M.; Bowen, J.R.; Johnson, E.L.; McDonald, C.E.; Ma, H.; O’Neal, J.T.; Rajakumar, A.; Wrammert, J.; Rimawi, B.H.; Pulendran, B. Zika virus infects human placental macrophages. Cell Host Microbe. 2016, 20, 83–90. [Google Scholar] [CrossRef] [Green Version]
- Zhang, M.; Cui, D.; Yang, H. The Distributional Characteristics of M2 Macrophages in the Placental Chorionic Villi are Altered Among the Term Pregnant Women With Uncontrolled Type 2 Diabetes Mellitus. Front. Immunol. 2022, 13, 837391. [Google Scholar] [CrossRef]
- Yao, Y.; Xu, X.H.; Jin, L. Macrophage Polarization in Physiological and Pathological Pregnancy. Front. Immunol. 2019, 10, 792. [Google Scholar] [CrossRef] [PubMed]
- Mezouar, S.; Katsogiannou, M.; Amara, A.B.; Bretelle, F.; Mege, J.-L. Placental macrophages: Origin, heterogeneity, function and role in pregnancy-associated infections. Placenta 2021, 103, 94–103. [Google Scholar] [CrossRef] [PubMed]
- Vondra, S.; Hoebler, A.-L.; Lackner, A.I.; Raffetseder, J.; Mihalic, Z.N.; Saleh, L.; Kunihs, V.; Haslinger, P.; Wahrmann, M.; Husslein, H. The human placenta dictates the phenotype of decidual macrophages. bioRxiv 2022. [Google Scholar] [CrossRef]
- Zhao, S.J.; Muyayalo, K.P.; Luo, J.; Huang, D.; Mor, G.; Liao, A.H. Next generation of immune checkpoint molecules in maternal-fetal immunity. Immunol. Rev. 2022. [Google Scholar] [CrossRef] [PubMed]
- Jaiswal, M.K.; Mallers, T.M.; Larsen, B.; Kwak-Kim, J.; Chaouat, G.; Gilman-Sachs, A.; Beaman, K.D. V-ATPase upregulation during early pregnancy: A possible link to establishment of an inflammatory response during preimplantation period of pregnancy. Reproduction 2012, 143, 713–725. [Google Scholar] [CrossRef] [Green Version]
- Mor, G.; Cardenas, I.; Abrahams, V.; Guller, S. Inflammation and pregnancy: The role of the immune system at the implantation site. Ann. N. Y. Acad. Sci. 2011, 1221, 80–87. [Google Scholar] [CrossRef] [Green Version]
- Lidström, C.; Matthiesen, L.; Berg, G.; Sharma, S.; Ernerudh, J.; Ekerfelt, C. Cytokine secretion patterns of NK cells and macrophages in early human pregnancy decidua and blood: Implications for suppressor macrophages in decidua. Am. J. Reprod. Immunol. 2003, 50, 444–452. [Google Scholar] [CrossRef]
- Dahlstrom, J.E.; Nolan, C.J.; Desoye, G. Maternal Diabetes and Obesity. In Benirschke’s Pathology of the Human Placenta; Springer: Berlin/Heidelberg, Germany, 2022; pp. 555–575. [Google Scholar]
- Tang, Z.; Buhimschi, I.A.; Buhimschi, C.S.; Tadesse, S.; Norwitz, E.; Niven-Fairchild, T.; Huang, S.T.J.; Guller, S. Decreased Levels of Folate Receptor-β and Reduced Numbers of Fetal Macrophages (H ofbauer Cells) in Placentas from Pregnancies with Severe Pre-Eclampsia. Am. J. Reprod. Immunol. 2013, 70, 104–115. [Google Scholar] [CrossRef] [Green Version]
- Yang, S.W.; Cho, E.H.; Choi, S.Y.; Lee, Y.K.; Park, J.H.; Kim, M.K.; Park, J.Y.; Choi, H.J.; Lee, J.I.; Ko, H.M. DC-SIGN expression in Hofbauer cells may play an important role in immune tolerance in fetal chorionic villi during the development of preeclampsia. J. Reprod. Immunol. 2017, 124, 30–37. [Google Scholar] [CrossRef]
- Hu, X.H.; Li, Z.H.; Muyayalo, K.P.; Wang, L.L.; Liu, C.Y.; Mor, G.; Liao, A.H. A newly intervention strategy in preeclampsia: Targeting PD-1/Tim-3 signaling pathways to modulate the polarization of decidual macrophages. FASEB J. 2022, 36, e22073. [Google Scholar] [CrossRef]
- Berezhna, V.A.; Mamontova, T.V.; Gromova, A.M. CD68+ M1 Macrophages is associated with placental insufficiency under fetal growth restriction. Wiad Lek. 2021, 74, 213–219. [Google Scholar] [CrossRef] [PubMed]
- Vishnyakova, P.; Poltavets, A.; Nikitina, M.; Muminova, K.; Potapova, A.; Vtorushina, V.; Loginova, N.; Midiber, K.; Mikhaleva, L.; Lokhonina, A. Preeclampsia: Inflammatory signature of decidual cells in early manifestation of disease. Placenta 2021, 104, 277–283. [Google Scholar] [CrossRef] [PubMed]




Publisher’s Note: MDPI stays neutral with regard to jurisdictional claims in published maps and institutional affiliations. |
© 2022 by the authors. Licensee MDPI, Basel, Switzerland. This article is an open access article distributed under the terms and conditions of the Creative Commons Attribution (CC BY) license (https://creativecommons.org/licenses/by/4.0/).
Share and Cite
Lasch, M.; Sudan, K.; Paul, C.; Schulz, C.; Kolben, T.; Dorp, J.v.; Eren, S.; Beyer, S.; Siniscalchi, L.; Mahner, S.; et al. Isolation of Decidual Macrophages and Hofbauer Cells from Term Placenta—Comparison of the Expression of CD163 and CD80. Int. J. Mol. Sci. 2022, 23, 6113. https://doi.org/10.3390/ijms23116113
Lasch M, Sudan K, Paul C, Schulz C, Kolben T, Dorp Jv, Eren S, Beyer S, Siniscalchi L, Mahner S, et al. Isolation of Decidual Macrophages and Hofbauer Cells from Term Placenta—Comparison of the Expression of CD163 and CD80. International Journal of Molecular Sciences. 2022; 23(11):6113. https://doi.org/10.3390/ijms23116113
Chicago/Turabian StyleLasch, Manuel, Kritika Sudan, Corinna Paul, Christian Schulz, Thomas Kolben, Julia van Dorp, Sibel Eren, Susanne Beyer, Lorenzo Siniscalchi, Sven Mahner, and et al. 2022. "Isolation of Decidual Macrophages and Hofbauer Cells from Term Placenta—Comparison of the Expression of CD163 and CD80" International Journal of Molecular Sciences 23, no. 11: 6113. https://doi.org/10.3390/ijms23116113
APA StyleLasch, M., Sudan, K., Paul, C., Schulz, C., Kolben, T., Dorp, J. v., Eren, S., Beyer, S., Siniscalchi, L., Mahner, S., Jeschke, U., & Meister, S. (2022). Isolation of Decidual Macrophages and Hofbauer Cells from Term Placenta—Comparison of the Expression of CD163 and CD80. International Journal of Molecular Sciences, 23(11), 6113. https://doi.org/10.3390/ijms23116113

