Water-Soluble, Alanine-Modified Fullerene C60 Promotes the Proliferation and Neuronal Differentiation of Neural Stem Cells
Abstract
:1. Introduction
2. Results
2.1. Preparation and Structure of Ala-C60
2.2. Cytotoxic Effects of the Ala-C60 on NSCs
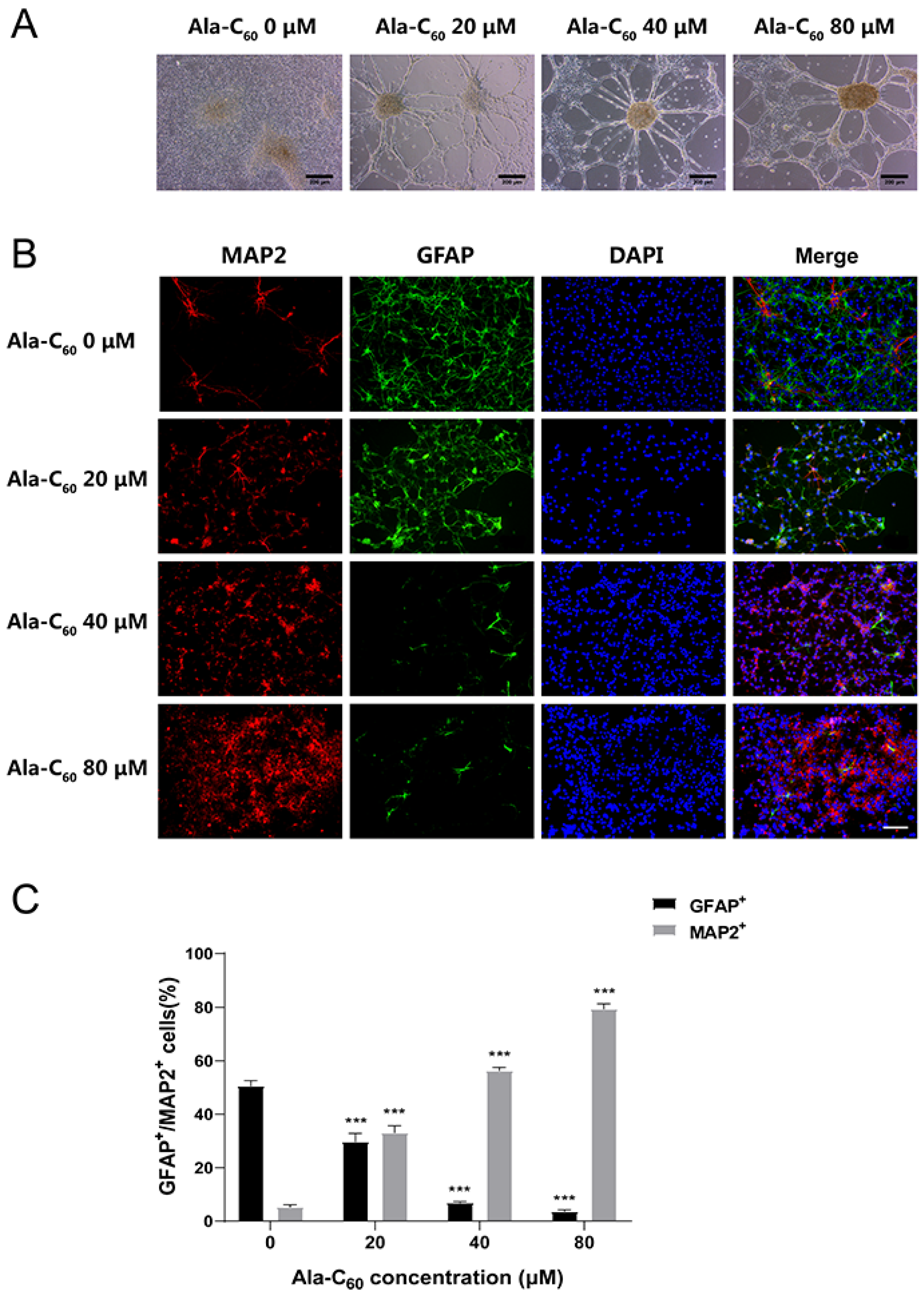
2.3. Promotion of the Proliferation and Neuronal Differentiation of NSCs by Ala-C60
2.4. Inhibition of the Migration of NSCs by Ala-C60
2.5. Antioxidant Ability on NSCs of Ala-C60 Induced by H2O2
3. Discussion
4. Materials and Methods
4.1. Chemicals and Reagents
4.2. Synthesis of Ala-C60
4.3. Isolation of NSCs and Cell Cultures
4.4. Cell Viability Assay
4.5. BrdU Incorporation
4.6. Differentiation Assay and Immunocytochemistry Staining
4.7. Measurement of SOD, GSH-Px Sctivity and GSH Content
4.8. Statistical Analysis
Supplementary Materials
Author Contributions
Funding
Institutional Review Board Statement
Informed Consent Statement
Conflicts of Interest
Abbreviations
| Ala-C60 | fullerene C60 derivative bearing alanine residues |
| NSCs | neural stem cells |
| H2O2 | hydrogen peroxide |
| GSH-Px | glutathioneperoxidase |
| SOD | superoxide dismutase |
| GSH | glutathione |
| CNTs | carbon nanotube |
| TMA | trimesic acid |
| ROS | reactive oxygen species |
| NWs | nanowhiskers |
| FTIR | Fourier Transform infrared spectroscopy |
| TBA+ | tetrabutylammonium cations |
| TGA | thermogravimetric analysis |
| XPS X | ray photoelectron spectroscopy |
| PBS | phosphate buffer solution |
| DMEM | dulbecco’s modified eagle medium |
| CCK-8 | cell counting kit-8 |
| BrdU | 5-Bromodeoxyuridinc |
| DAPI | 4,6-Diamidino-2-phenylindole dihydrochloride hydrate |
| MAP2 | microtubule association protein-2 |
| GFAP | glial fibrillary acidic protein |
| OH· | hydroxyl radical |
| ESR | electron spin resonance |
| DMPO | 5,5-Dimethyl-1-pyrroline N-oxide |
| GDNF glial cell line | derived neurotrophic factor |
| MANF mesencephalic astrocyte | derived neurotrophic factor |
| CDNF | cerebral dopamine neurotrophic factor |
| TBAH | tetrabutyl ammoniumhydroxide |
| NaOH | sodium hydroxide |
| HCL | hydrochloric acid |
| EGF | epidermal growth factor |
| bFGF | basic fibroblast growth factor |
| DS | donkey serum |
| FBS | fetal bovine serum |
| PFA | paraformaldehyde |
| BCA | bicinchoninic acid |
References
- Davis, A.A.; Temple, S. A self-renewing multipotential stem cell in embryonic rat cerebral cortex. Nature 1994, 372, 263–266. [Google Scholar] [CrossRef] [PubMed]
- Reynolds, B.A.; Weiss, S. Generation of neurons and astrocytes from isolated cells of the adult mammalian central nervous system. Science 1992, 255, 1707–1710. [Google Scholar] [CrossRef] [PubMed] [Green Version]
- Zhang, B.; Yan, W.; Zhu, Y.; Yang, W.; Le, W.; Chen, B.; Zhu, R.; Cheng, L. Nanomaterials in Neural-Stem-Cell-Mediated Regenerative Medicine: Imaging and Treatment of Neurological Diseases. Adv. Mater. 2018, 30, 1705694. [Google Scholar] [CrossRef]
- Solanki, A.; Shah, S.; Yin, P.T.; Lee, K.-B. Nanotopography-mediated reverse uptake for siRNA delivery into neural stem cells to enhance neuronal differentiation. Sci. Rep. 2013, 3, 1553. [Google Scholar] [CrossRef]
- Cheng, S.-H.; Yu, D.; Tsai, H.-M.; Morshed, R.A.; Kanojia, D.; Lo, L.-W.; Leoni, L.; Govind, Y.; Zhang, L.; Aboody, K.S.; et al. Dynamic In Vivo SPECT Imaging of Neural Stem Cells Functionalized with Radiolabeled Nanoparticles for Tracking of Glioblastoma. J. Nucl. Med. 2016, 57, 279–284. [Google Scholar] [CrossRef] [Green Version]
- Akhavan, O.; Ghaderi, E. Flash photo stimulation of human neural stem cells on graphene/TiO2 heterojunction for differentiation into neurons. Nanoscale 2013, 5, 10316–10326. [Google Scholar] [CrossRef]
- Guo, W.; Qiu, J.; Liu, J.; Liu, H. Graphene microfiber as a scaffold for regulation of neural stem cells differentiation. Sci. Rep. 2017, 7, 5678. [Google Scholar] [CrossRef]
- Park, S.Y.; Park, J.; Sim, S.H.; Sung, M.G.; Kim, K.S.; Hong, B.H.; Hong, S. Enhanced Differentiation of Human Neural Stem Cells into Neurons on Graphene. Adv. Mater. 2011, 23, H263–H267. [Google Scholar] [CrossRef]
- Mou, X.; Wang, S.; Guo, W.; Ji, S.; Qiu, J.; Li, D.; Zhang, X.; Zhou, J.; Tang, W.; Wang, C.; et al. Localized committed differentiation of neural stem cells based on the topographical regulation effects of TiO2 nanostructured ceramics. Nanoscale 2016, 8, 13186–13191. [Google Scholar] [CrossRef]
- Huang, Y.-J.; Wu, H.-C.; Tai, N.-H.; Wang, T.-W. Carbon Nanotube Rope with Electrical Stimulation Promotes the Differentiation and Maturity of Neural Stem Cells. Small 2012, 8, 2869–2877. [Google Scholar] [CrossRef]
- Azizi-Lalabadi, M.; Hashemi, H.; Feng, J.; Jafari, S.M. Carbon nanomaterials against pathogens; the antimicrobial activity of carbon nanotubes, graphene/graphene oxide, fullerenes, and their nanocomposites. Adv. Colloid Interface Sci. 2020, 284, 102250. [Google Scholar] [CrossRef] [PubMed]
- Kraevaya, O.A.; Novikov, A.V.; Shestakov, A.F.; Ershova, E.S.; Savinova, E.A.; Kameneva, L.V.; Veiko, N.N.; Schols, D.; Balzarini, J.; Kostyuk, S.V.; et al. Water-soluble fullerene-based nanostructures with promising antiviral and myogenic activity. Chem. Commun. 2020, 56, 10203–10206. [Google Scholar] [CrossRef] [PubMed]
- Meshcheriakov, A.A.; Iurev, G.O.; Luttsev, M.D.; Podolsky, N.E.; Ageev, S.V.; Petrov, A.V.; Vasina, L.V.; Solovtsova, I.L.; Sharoyko, V.V.; Murin, I.V.; et al. Physicochemical properties, biological activity and biocompatibility of water-soluble C60-Hyp adduct. Colloids Surf. B Biointerfaces 2020, 196, 111338. [Google Scholar] [CrossRef] [PubMed]
- Wu, G.; Gao, X.J.; Jang, J.; Gao, X. Fullerenes and their derivatives as inhibitors of tumor necrosis factor-α with highly promoted affinities. J. Mol. Modeling 2016, 22, 161. [Google Scholar] [CrossRef]
- Bakry, R.; Vallant, R.M.; Najam-ul-Haq, M.; Rainer, M.; Szabo, Z.; Huck, C.W.; Bonn, G.K. Medicinal applications of fullerenes. Int. J. Nanomed. 2007, 2, 639–649. [Google Scholar]
- Gaur, M.; Misra, C.; Yadav, A.B.; Swaroop, S.; Maolmhuaidh, F.Ó.; Bechelany, M.; Barhoum, A. Biomedical Applications of Carbon Nanomaterials: Fullerenes, Quantum Dots, Nanotubes, Nanofibers, and Graphene. Materials 2021, 14, 5978. [Google Scholar] [CrossRef]
- Leszek, J.; Md Ashraf, G.; Tse, H.W.; Zhang, J.; Gasiorowski, K.; Avila-Rodriguez, F.M.; Tarasov, V.V.; Barreto, E.G.; Klochkov, G.S.; Bachurin, O.S.; et al. Nanotechnology for Alzheimer Disease. Curr. Alzheimer Res. 2017, 14, 1182–1189. [Google Scholar] [CrossRef]
- Lahir, Y. Impacts of Fullerene on Biological Systems. Clin. Immunol. Endocr. Metab. Drugs 2017, 4, 47–58. [Google Scholar] [CrossRef]
- Lin, J.; Zhong, Z.; Li, Q.; Tan, Z.; Lin, T.; Quan, Y.; Zhang, D. Facile Low-Temperature Synthesis of Cellulose Nanocrystals Carrying Buckminsterfullerene and Its Radical Scavenging Property in Vitro. Biomacromolecules 2017, 18, 4034–4040. [Google Scholar] [CrossRef]
- Hardt, J.I.; Perlmutter, J.S.; Smith, C.J.; Quick, K.L.; Wei, L.; Chakraborty, S.K.; Dugan, L.L. Pharmacokinetics and Toxicology of the Neuroprotective e,e,e-Methanofullerene(60)-63-tris Malonic Acid [C(3)] in Mice and Primates. Eur. J. Drug Metab. Pharmacokinet. 2018, 43, 543–554. [Google Scholar] [CrossRef]
- Fluri, F.; Grünstein, D.; Cam, E.; Ungethuem, U.; Hatz, F.; Schäfer, J.; Samnick, S.; Israel, I.; Kleinschnitz, C.; Orts-Gil, G.; et al. Fullerenols and glucosamine fullerenes reduce infarct volume and cerebral inflammation after ischemic stroke in normotensive and hypertensive rats. Exp. Neurol. 2015, 265, 142–151. [Google Scholar] [CrossRef] [PubMed]
- Huang, S.S.; Tsai, S.K.; Chih, C.L.; Chiang, L.-Y.; Hsieh, H.M.; Teng, C.M.; Tsai, M.C. Neuroprotective effect of hexasulfobutylated C60 on rats subjected to focal cerebral ischemia. Free. Radic. Biol. Med. 2001, 30, 643–649. [Google Scholar] [CrossRef]
- Lin, A.M.-Y.; Fang, S.-F.; Lin, S.-Z.; Chou, C.-K.; Luh, T.-Y.; Ho, L.-T. Local carboxyfullerene protects cortical infarction in rat brain. Neurosci. Res. 2002, 43, 317–321. [Google Scholar] [CrossRef]
- Vani, J.R.; Mohammadi, M.T.; Foroshani, M.S.; Jafari, M. Polyhydroxylated fullerene nanoparticles attenuate brain infarction and oxidative stress in rat model of ischemic stroke. EXCLI J. 2016, 15, 378–390. [Google Scholar] [CrossRef]
- Hsieh, F.-Y.; Shrestha, L.K.; Ariga, K.; Hsu, S.-H. Neural differentiation on aligned fullerene C60 nanowhiskers. Chem. Commun. 2017, 53, 11024–11027. [Google Scholar] [CrossRef]
- Lee, J.-R.; Ryu, S.; Kim, S.; Kim, B.-S. Behaviors of stem cells on carbon nanotube. Biomater. Res. 2015, 19, 3. [Google Scholar] [CrossRef] [Green Version]
- Hsieh, F.-Y.; Zhilenkov, A.V.; Voronov, I.I.; Khakina, E.A.; Mischenko, D.V.; Troshin, P.A.; Hsu, S.-H. Water-Soluble Fullerene Derivatives as Brain Medicine: Surface Chemistry Determines If They Are Neuroprotective and Antitumor. ACS Appl. Mater. Interfaces 2017, 9, 11482–11492. [Google Scholar] [CrossRef]
- Hu, Z.; Huang, Y.; Guan, W.; Zhang, J.; Wang, F.; Zhao, L. The protective activities of water-soluble C60 derivatives against nitric oxide-induced cytotoxicity in rat pheochromocytoma cells. Biomaterials 2010, 31, 8872–8881. [Google Scholar] [CrossRef]
- Gilyarov, A.V. Nestin in central nervous system cells. Neurosci. Behav. Physiol. 2008, 38, 165–169. [Google Scholar] [CrossRef]
- Crane, A.M.; Bhattacharya, S.K. The Use of Bromodeoxyuridine Incorporation Assays to Assess Corneal Stem Cell Proliferation. In Corneal Regenerative Medicine: Methods and Protocols; Wright, B., Connon, C.J., Eds.; Humana Press: Totowa, NJ, USA, 2013; pp. 65–70. [Google Scholar]
- Soltani, M.H.; Pichardo, R.; Song, Z.; Sangha, N.; Camacho, F.; Satyamoorthy, K.; Sangueza, O.P.; Setaluri, V. Microtubule-associated protein 2, a marker of neuronal differentiation, induces mitotic defects, inhibits growth of melanoma cells, and predicts metastatic potential of cutaneous melanoma. Am. J. Pathol. 2005, 166, 1841–1850. [Google Scholar] [CrossRef] [Green Version]
- Baba, H.; Nakahira, K.; Morita, N.; Tanaka, F.; Akita, H.; Ikenaka, K. GFAP Gene Expression during Development of Astrocyte. Dev. Neurosci. 1997, 19, 49–57. [Google Scholar] [CrossRef] [PubMed]
- Akter, M.; Kaneko, N.; Sawamoto, K. Neurogenesis and neuronal migration in the postnatal ventricular-subventricular zone: Similarities and dissimilarities between rodents and primates. Neurosci. Res. 2021, 167, 64–69. [Google Scholar] [CrossRef] [PubMed]
- He, L.; He, T.; Farrar, S.; Ji, L.; Liu, T.; Ma, X. Antioxidants Maintain Cellular Redox Homeostasis by Elimination of Reactive Oxygen Species. Cell. Physiol. Biochem. 2017, 44, 532–553. [Google Scholar] [CrossRef] [PubMed]
- Reiter, R.J.; Melchiorri, D.; Sewerynek, E.; Poeggeler, B.; Barlow-Walden, L.; Chuang, J.; Ortiz, G.G.; AcuñaCastroviejo, D. A review of the evidence supporting melatonin's role as an antioxidant. J. Pineal Res. 1995, 18, 1–11. [Google Scholar] [CrossRef]
- Ross, K.E.; Gray, J.J.; Winter, N.A.; Linseman, A.D. Immunocal® and Preservation of Glutathione as a Novel Neuroprotective Strategy for Degenerative Disorders of the Nervous System. Recent Pat. CNS Drug Discov. 2012, 7, 230–235. [Google Scholar] [CrossRef]
- Gharbi, N.; Pressac, M.; Hadchouel, M.; Szwarc, H.; Wilson, S.R.; Moussa, F. Fullerene is a Powerful Antioxidant in Vivo with No Acute or Subacute Toxicity. Nano Lett. 2005, 5, 2578–2585. [Google Scholar] [CrossRef]
- Sayes, C.M.; Fortner, J.D.; Guo, W.; Lyon, D.; Boyd, A.M.; Ausman, K.D.; Tao, Y.J.; Sitharaman, B.; Wilson, L.J.; Hughes, J.B.; et al. The Differential Cytotoxicity of Water-Soluble Fullerenes. Nano Lett. 2004, 4, 1881–1887. [Google Scholar] [CrossRef]
- Usenko, C.Y.; Harper, S.L.; Tanguay, R.L. In vivo evaluation of carbon fullerene toxicity using embryonic zebrafish. Carbon 2007, 45, 1891–1898. [Google Scholar] [CrossRef] [Green Version]
- Xing, L.; Wilsch-Bräuninger, M.; Huttner, W.B. How neural stem cells contribute to neocortex development. Biochem. Soc. Trans. 2021, 49, 1997–2006. [Google Scholar] [CrossRef]
- Kahroba, H.; Ramezani, B.; Maadi, H.; Sadeghi, M.R.; Jaberie, H.; Ramezani, F. The role of Nrf2 in neural stem/progenitors cells: From maintaining stemness and self-renewal to promoting differentiation capability and facilitating therapeutic application in neurodegenerative disease. Ageing Res. Rev. 2021, 65, 101211. [Google Scholar] [CrossRef]
- Paratcha, G.; Ibáñez, C.F.; Ledda, F. GDNF is a chemoattractant factor for neuronal precursor cells in the rostral migratory stream. Mol. Cell. Neurosci. 2006, 31, 505–514. [Google Scholar] [CrossRef]
- Liu, X.; Ren, H.; Peng, A.; Cheng, H.; Chen, J.; Xia, X.; Liu, T.; Wang, X. The Effect of RADA16-I and CDNF on Neurogenesis and Neuroprotection in Brain Ischemia-Reperfusion Injury. Int. J. Mol. Sci. 2022, 23, 1436. [Google Scholar] [CrossRef] [PubMed]
- Tseng, K.-Y.; Anttila, J.E.; Khodosevich, K.; Tuominen, R.K.; Lindahl, M.; Domanskyi, A.; Airavaara, M. MANF Promotes Differentiation and Migration of Neural Progenitor Cells with Potential Neural Regenerative Effects in Stroke. Mol. Ther. 2018, 26, 238–255. [Google Scholar] [CrossRef] [PubMed] [Green Version]
- Goodarzi, S.; Da Ros, T.; Conde, J.; Sefat, F.; Mozafari, M. Fullerene: Biomedical engineers get to revisit an old friend. Mater. Today 2017, 20, 460–480. [Google Scholar] [CrossRef] [Green Version]
- Andrade, E.-B.; Martínez, A. Free radical scavenger properties of metal-fullerenes: C60 and C82 with Cu, Ag and Au (atoms and tetramers). Comput. Theor. Chem. 2017, 1115, 127–135. [Google Scholar] [CrossRef]
- Sohn, S.J.; Yu, J.M.; Lee, E.Y.; Nam, Y.J.; Kim, J.; Kang, S.; Kim, D.H.; Kim, A.; Kang, S. Anti-aging Properties of Conditioned Media of Epidermal Progenitor Cells Derived from Mesenchymal Stem Cells. Dermatol. Ther. 2018, 8, 229–244. [Google Scholar] [CrossRef] [PubMed] [Green Version]
- Konyalioglu, S.; Armagan, G.; Yalcin, A.; Atalayin, C.; Dagci, T. Effects of resveratrol on hydrogen peroxide-induced oxidative stress in embryonic neural stem cells. Neural. Regen. Res. 2013, 8, 485–495. [Google Scholar] [CrossRef]
- Abdanipour, A.; Jafari Anarkooli, I.; Shokri, S.; Ghorbanlou, M.; Bayati, V.; Nejatbakhsh, R. Neuroprotective effects of selegiline on rat neural stem cells treated with hydrogen peroxide. Biomed. Rep. 2018, 8, 41–46. [Google Scholar] [CrossRef]
- Hachem, L.D.; Mothe, A.J.; Tator, C.H. Effect of BDNF and Other Potential Survival Factors in Models of In Vitro Oxidative Stress on Adult Spinal Cord–Derived Neural Stem/Progenitor Cells. BioRes. Open Access 2015, 4, 146–159. [Google Scholar] [CrossRef]
- Li, Q.; Wang, P.; Huang, C.; Chen, B.; Liu, J.; Zhao, M.; Zhao, J. N-Acetyl Serotonin Protects Neural Progenitor Cells Against Oxidative Stress-Induced Apoptosis and Improves Neurogenesis in Adult Mouse Hippocampus Following Traumatic Brain Injury. J. Mol. Neurosci. 2019, 67, 574–588. [Google Scholar] [CrossRef]
- Wang, S.; Huang, L.; Zhang, Y.; Peng, Y.; Wang, X.; Peng, Y. Protective Effects of L-3-n-Butylphthalide Against H2O2-Induced Injury in Neural Stem Cells by Activation of PI3K/Akt and Mash1 Pathway. Neuroscience 2018, 393, 164–174. [Google Scholar] [CrossRef] [PubMed]
- Sun, T.; Wang, X.-J.; Xie, S.-S.; Zhang, D.-L.; Wang, X.-P.; Li, B.-Q.; Ma, W.; Xin, H. A comparison of proliferative capacity and passaging potential between neural stem and progenitor cells in adherent and neurosphere cultures. Int. J. Dev. Neurosci. 2011, 29, 723–731. [Google Scholar] [CrossRef] [PubMed]






| Weight (mg) | C (%) | H (%) | N (%) |
|---|---|---|---|
| 3.0640 | 50.93 | 3.505 | 2.99 |
Publisher’s Note: MDPI stays neutral with regard to jurisdictional claims in published maps and institutional affiliations. |
© 2022 by the authors. Licensee MDPI, Basel, Switzerland. This article is an open access article distributed under the terms and conditions of the Creative Commons Attribution (CC BY) license (https://creativecommons.org/licenses/by/4.0/).
Share and Cite
Ren, H.; Li, J.; Peng, A.; Liu, T.; Chen, M.; Li, H.; Wang, X. Water-Soluble, Alanine-Modified Fullerene C60 Promotes the Proliferation and Neuronal Differentiation of Neural Stem Cells. Int. J. Mol. Sci. 2022, 23, 5714. https://doi.org/10.3390/ijms23105714
Ren H, Li J, Peng A, Liu T, Chen M, Li H, Wang X. Water-Soluble, Alanine-Modified Fullerene C60 Promotes the Proliferation and Neuronal Differentiation of Neural Stem Cells. International Journal of Molecular Sciences. 2022; 23(10):5714. https://doi.org/10.3390/ijms23105714
Chicago/Turabian StyleRen, Haiyuan, Jinrui Li, Ai Peng, Ting Liu, Mengjun Chen, Hongguang Li, and Xiaojing Wang. 2022. "Water-Soluble, Alanine-Modified Fullerene C60 Promotes the Proliferation and Neuronal Differentiation of Neural Stem Cells" International Journal of Molecular Sciences 23, no. 10: 5714. https://doi.org/10.3390/ijms23105714
APA StyleRen, H., Li, J., Peng, A., Liu, T., Chen, M., Li, H., & Wang, X. (2022). Water-Soluble, Alanine-Modified Fullerene C60 Promotes the Proliferation and Neuronal Differentiation of Neural Stem Cells. International Journal of Molecular Sciences, 23(10), 5714. https://doi.org/10.3390/ijms23105714
