Glucocorticoid Receptor β Overexpression Has Agonist-Independent Insulin-Mimetic Effects on HepG2 Glucose Metabolism
Abstract
:1. Introduction
2. Results
2.1. GRβ Overexpression Regulates GCs Target Genes and the Akt Signalling Pathway
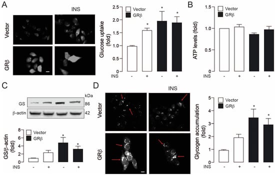
2.2. GRβ Overexpression Boosts the Insulin-Induced Increases in Key Glucose-Handling Genes
2.3. GRβ Overexpression Activates the Insulin Signaling Pathway in HepG2 Cells
3. Discussion
4. Materials and Methods
4.1. Cell Culture and Treatments
4.2. Immunoblotting
4.3. Real-Time PCR (RT-PCR)
4.4. 2-NBDG (2-(N-(7-Nitrobenz-2-oxa-1,3-diazol-4-yl)amino)-2-deoxyglucose) Uptake and Accumulation
4.5. Statistical Analysis
Supplementary Materials
Author Contributions
Funding
Data Availability Statement
Acknowledgments
Conflicts of Interest
References
- Ramamoorthy, S.; Cidlowski, J.A. Corticosteroids: Mechanisms of Action in Health and Disease. Rheum. Dis. Clin. N. Am. 2016, 42, 15–31. [Google Scholar] [CrossRef] [PubMed] [Green Version]
- Magomedova, L.; Cummins, C.L. Glucocorticoids and Metabolic Control. Handb. Exp. Pharmacol. 2016, 233, 73–93. [Google Scholar] [CrossRef] [PubMed]
- Petersen, M.C.; Shulman, G.I. Mechanisms of Insulin Action and Insulin Resistance. Physiol. Rev 2018, 98, 2133–2223. [Google Scholar] [CrossRef] [PubMed] [Green Version]
- Ramamoorthy, S.; Cidlowski, J.A. Exploring the Molecular Mechanisms of Glucocorticoid Receptor Action from Sensitivity to Resistance. In Endocrine Development; Maghnie, M., Loche, S., Cappa, M., Ghizzoni, L., Lorini, R., Eds.; S. KARGER AG: Basel, Switzerland, 2013; Volume 24, pp. 41–56. ISBN 978-3-318-02267-4. [Google Scholar]
- Jin, J.Y.; DuBois, D.C.; Almon, R.R.; Jusko, W.J. Receptor/Gene-Mediated Pharmacodynamic Effects of Methylprednisolone on Phosphoenolpyruvate Carboxykinase Regulation in Rat Liver. J. Pharmacol. Exp. Ther. 2004, 309, 328–339. [Google Scholar] [CrossRef] [PubMed] [Green Version]
- Vander Kooi, B.T.; Onuma, H.; Oeser, J.K.; Svitek, C.A.; Allen, S.R.; Vander Kooi, C.W.; Chazin, W.J.; O’Brien, R.M. The Glucose-6-Phosphatase Catalytic Subunit Gene Promoter Contains Both Positive and Negative Glucocorticoid Response Elements. Mol. Endocrinol. 2005, 19, 3001–3022. [Google Scholar] [CrossRef] [PubMed]
- Kino, T.; Su, Y.A.; Chrousos, G.P. Human Glucocorticoid Receptor Isoform Beta: Recent Understanding of Its Potential Implications in Physiology and Pathophysiology. Cell. Mol. Life Sci. 2009, 66, 3435–3448. [Google Scholar] [CrossRef] [PubMed] [Green Version]
- Hinds, T.D.; Ramakrishnan, S.; Cash, H.A.; Stechschulte, L.A.; Heinrich, G.; Najjar, S.M.; Sanchez, E.R. Discovery of Glucocorticoid Receptor-β in Mice with a Role in Metabolism. Mol. Endocrinol. 2010, 24, 1715–1727. [Google Scholar] [CrossRef] [PubMed] [Green Version]
- Stechschulte, L.A.; Wuescher, L.; Marino, J.S.; Hill, J.W.; Eng, C.; Hinds, T.D. Glucocorticoid Receptor β Stimulates Akt1 Growth Pathway by Attenuation of PTEN. J. Biol. Chem. 2014, 289, 17885–17894. [Google Scholar] [CrossRef] [PubMed] [Green Version]
- He, B.; Cruz-Topete, D.; Oakley, R.H.; Xiao, X.; Cidlowski, J.A. Human Glucocorticoid Receptor β Regulates Gluconeogenesis and Inflammation in Mouse Liver. Mol. Cell. Biol. 2016, 36, 714–730. [Google Scholar] [CrossRef] [PubMed] [Green Version]
- Marino, J.S.; Stechschulte, L.A.; Stec, D.E.; Nestor-Kalinoski, A.; Coleman, S.; Hinds, T.D. Glucocorticoid Receptor β Induces Hepatic Steatosis by Augmenting Inflammation and Inhibition of the Peroxisome Proliferator-Activated Receptor (PPAR) α. J. Biol. Chem. 2016, 291, 25776–25788. [Google Scholar] [CrossRef] [PubMed] [Green Version]
- Psarra, A.-M.G.; Solakidi, S.; Trougakos, I.P.; Margaritis, L.H.; Spyrou, G.; Sekeris, C.E. Glucocorticoid Receptor Isoforms in Human Hepatocarcinoma HepG2 and SaOS-2 Osteosarcoma Cells: Presence of Glucocorticoid Receptor Alpha in Mitochondria and of Glucocorticoid Receptor Beta in Nucleoli. Int. J. Biochem. Cell. Biol. 2005, 37, 2544–2558. [Google Scholar] [CrossRef] [PubMed]
- Bernal-Sore, I.; Navarro-Marquez, M.; Osorio-Fuentealba, C.; Díaz-Castro, F.; Del Campo, A.; Donoso-Barraza, C.; Porras, O.; Lavandero, S.; Troncoso, R. Mifepristone Enhances Insulin-Stimulated Akt Phosphorylation and Glucose Uptake in Skeletal Muscle Cells. Mol. Cell. Endocrinol. 2018, 461, 277–283. [Google Scholar] [CrossRef] [PubMed]
- Zhang, S.; Hulver, M.W.; McMillan, R.P.; Cline, M.A.; Gilbert, E.R. The Pivotal Role of Pyruvate Dehydrogenase Kinases in Metabolic Flexibility. Nutr. Metab. Lond 2014, 11, 10. [Google Scholar] [CrossRef] [PubMed] [Green Version]
- Chen, L.-Q.; Cheung, L.S.; Feng, L.; Tanner, W.; Frommer, W.B. Transport of Sugars. Annu. Rev. Biochem. 2015, 84, 865–894. [Google Scholar] [CrossRef] [PubMed]
- Zambrano, A.; Molt, M.; Uribe, E.; Salas, M. Glut 1 in Cancer Cells and the Inhibitory Action of Resveratrol as A Potential Therapeutic Strategy. Int. J. Mol. Sci. 2019, 20, E3374. [Google Scholar] [CrossRef] [PubMed] [Green Version]
- Preiss, J.; Ball, K.; Smith-White, B.; Iglesias, A.; Kakefuda, G.; Li, L. Starch Biosynthesis and Its Regulation. Biochem. Soc. Trans. 1991, 19, 539–547. [Google Scholar] [CrossRef] [PubMed]
- Psarra, A.-M.G.; Sekeris, C.E. Glucocorticoids Induce Mitochondrial Gene Transcription in HepG2 Cells: Role of the Mitochondrial Glucocorticoid Receptor. Biochim. Biophys. Acta 2011, 1813, 1814–1821. [Google Scholar] [CrossRef] [PubMed] [Green Version]
- Ramos-Ramírez, P.; Tliba, O. Glucocorticoid Receptor β (GRβ): Beyond Its Dominant-Negative Function. Int. J. Mol. Sci. 2021, 22, 3649. [Google Scholar] [CrossRef] [PubMed]




Publisher’s Note: MDPI stays neutral with regard to jurisdictional claims in published maps and institutional affiliations. |
© 2022 by the authors. Licensee MDPI, Basel, Switzerland. This article is an open access article distributed under the terms and conditions of the Creative Commons Attribution (CC BY) license (https://creativecommons.org/licenses/by/4.0/).
Share and Cite
Sepúlveda-Quiñenao, C.; Rodriguez, J.M.; Díaz-Castro, F.; del Campo, A.; Bravo-Sagua, R.; Troncoso, R. Glucocorticoid Receptor β Overexpression Has Agonist-Independent Insulin-Mimetic Effects on HepG2 Glucose Metabolism. Int. J. Mol. Sci. 2022, 23, 5582. https://doi.org/10.3390/ijms23105582
Sepúlveda-Quiñenao C, Rodriguez JM, Díaz-Castro F, del Campo A, Bravo-Sagua R, Troncoso R. Glucocorticoid Receptor β Overexpression Has Agonist-Independent Insulin-Mimetic Effects on HepG2 Glucose Metabolism. International Journal of Molecular Sciences. 2022; 23(10):5582. https://doi.org/10.3390/ijms23105582
Chicago/Turabian StyleSepúlveda-Quiñenao, Claudia, Juan M. Rodriguez, Francisco Díaz-Castro, Andrea del Campo, Roberto Bravo-Sagua, and Rodrigo Troncoso. 2022. "Glucocorticoid Receptor β Overexpression Has Agonist-Independent Insulin-Mimetic Effects on HepG2 Glucose Metabolism" International Journal of Molecular Sciences 23, no. 10: 5582. https://doi.org/10.3390/ijms23105582
APA StyleSepúlveda-Quiñenao, C., Rodriguez, J. M., Díaz-Castro, F., del Campo, A., Bravo-Sagua, R., & Troncoso, R. (2022). Glucocorticoid Receptor β Overexpression Has Agonist-Independent Insulin-Mimetic Effects on HepG2 Glucose Metabolism. International Journal of Molecular Sciences, 23(10), 5582. https://doi.org/10.3390/ijms23105582

