Insights into the Pharmacokinetics and In Vitro Cell-Based Studies of the Imidazoline I2 Receptor Ligand B06
Abstract
1. Introduction
2. Results and Discussion
2.1. Solubility and Chemical Stability of B06 at Different pH
2.2. Plasma Stability of B06 at Mouse Plasma
2.3. Metabolic Stability of B06 in Liver Microsomes
2.3.1. Metabolic Stability of B06 in Human Liver Microsomes
2.3.2. Metabolic Stability of B06 in Mouse Liver Microsomes
2.4. Metabolic Profiling of B06 in Liver Microsomes
2.4.1. Metabolic Profiling of B06 in Human Liver Microsomes
2.4.2. Metabolic Profiling of B06 in Mouse Liver Microsomes
2.5. Synthesis of the Metabolite Identified in the Metabolic Profiling of B06 in Human Liver Microsomes
2.6. In Vitro Effects of B06 in a Preclinical Model of Neurodegeneration
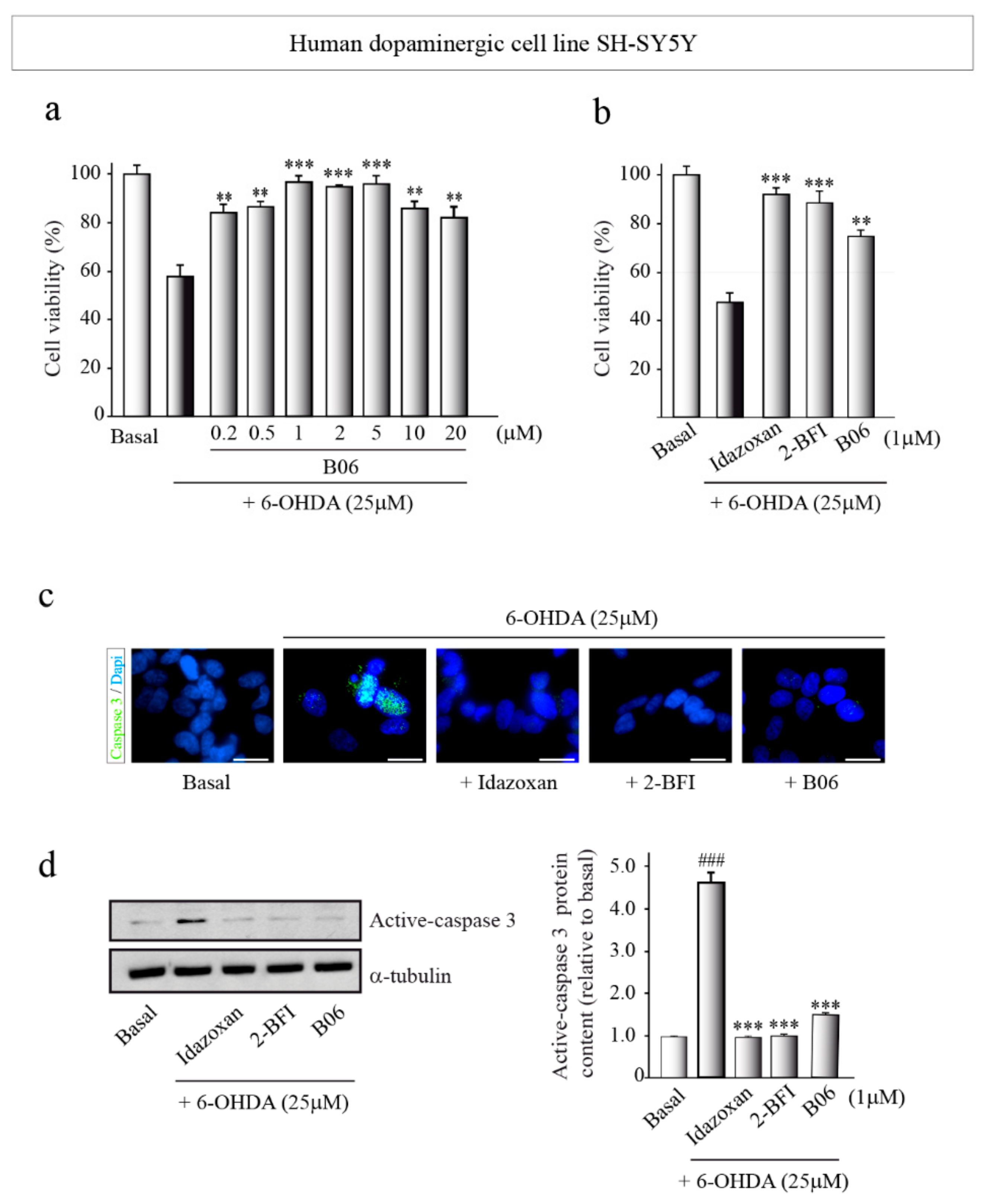
2.6.1. Effects of B06 on Cell Viability in a Dopaminergic Cell Line
2.6.2. Anti-Inflammatory Effects In Vitro of B06
2.7. In Vivo Pharmacokinetics of B06
2.7.1. Pharmacokinetics of B06 in Plasma
2.7.2. Pharmacokinetics of B06 in Brain
2.8. Metabolic Profiling In Vivo of B06
3. Materials and Methods
3.1. Synthesis of B06
3.2. Solubility and Chemical Stability of B06 at Different pH
3.3. Plasma Stability of B06 at Mouse Plasma
3.4. Metabolic Stability of B06 in Human Liver Microsomes
3.5. Metabolic Profiling of B06 in Human and Mouse Liver Microsomes
3.6. Chemical Synthesis
3.7. In Vitro Study of the Role of B06 in a Cellular Model of Neurodegeneration
3.7.1. SH-SY5Y Human Cell Line
3.7.2. Primary Glial Cultures
3.7.3. Cell Viability Assay and Apoptosis Measurement
3.7.4. Nitrites Measurement
3.8. Method Validation for Quantification of B06 in Mouse Plasma and Mouse Brain
3.9. In Vivo Pharmacokinetics of B06
3.9.1. Animals
3.9.2. Calibration Curve for B06 in Plasma Samples
3.9.3. Quantitation for B06 in Plasma Samples at Dose 10 mg/kg and Samples Grouping and Statistics in Plasma Samples
3.9.4. Calibration Curve for B06 in Brain Samples
3.9.5. Quantitation for B06 in Brain Samples at Dose 10 mg/kg and Samples Grouping and Statistics in Brain Samples
3.10. Metabolic Profiling In Vivo of B06
3.11. Statistical Analysis
4. Conclusions
5. Patents
Supplementary Materials
Author Contributions
Funding
Institutional Review Board Statement
Informed Consent Statement
Data Availability Statement
Acknowledgments
Conflicts of Interest
Abbreviations
| AD | Alzheimer’s disease |
| α2-AR | α2-adrenoceptors |
| BBB | blood−brain barrier |
| Cl | plasma clearance |
| Cmax | maximum observed concentration |
| HLM | human liver microsomes |
| I2-IR | imidazoline I2 receptors |
| LPS | bacterial lipopolysaccharide |
| MLM | mouse liver microsomes |
| MRM | reaction monitoring mode |
| ND | neurodegenerative diseases |
| 6-OHDA | 6-hydroxydopamine |
| PAMPA | parallel artificial membrane permeability assay |
| PD | Parkinson’s disease |
| PK | pharmacokinetics |
| SAMP8 | senescence-accelerated mouse prone 8 |
References
- Bousquet, P.; Feldman, J.; Schwartz, J. Central cardiovascular effects of alpha adrenergic drugs: Differences between catecholamines and imidazolines. J. Pharmacol. Exp. Ther. 1984, 230, 232–236. [Google Scholar] [PubMed]
- Li, J.X. Imidazoline I2 receptors: An update. Pharmacol. Ther. 2017, 178, 48–56. [Google Scholar] [CrossRef] [PubMed]
- Bousquet, P.; Hudson, A.; García-Sevilla, J.A.; Li, J.X. Imidazoline receptor system: The past, the present, and the future. Pharmacol. Rev. 2020, 72, 50–79. [Google Scholar] [CrossRef] [PubMed]
- Ruggiero, D.A.; Regunathan, S.; Wang, H.; Milner, T.A.; Reis, D.J. Immunocytochemical localization of an imidazoline receptor protein in the central nervous system. Brain Res. 1998, 780, 270–293. [Google Scholar] [CrossRef]
- Lowry, J.A.; Brown, J.T. Significance of the imidazoline receptors in toxicology. Clin. Toxicol. 2014, 52, 454–469. [Google Scholar] [CrossRef]
- García-Sevilla, J.A.; Escribá, P.V.; Walzer, C.; Bouras, C.; Guimón, J. Imidazoline receptor proteins in brains of patients with Alzheimer’s disease. Neurosci. Lett. 1998, 247, 95–98. [Google Scholar] [CrossRef]
- Gargalidis-Moudanos, C.; Pizzinat, N.; Javoy-Agid, F.; Remaury, A.; Parini, A. I2-imidazoline binding sites and monoamine oxidase activity in human postmortem brain from patients with Parkinson’s disease. Neurochem. Int. 1997, 30, 31–36. [Google Scholar] [CrossRef]
- Reynolds, G.P.; Boulton, R.M.; Pearson, S.J.; Hudson, A.L.; Nutt, D.J. Imidazoline binding sites in Huntington’s and Parkinson’s disease putamen. Eur. J. Pharmacol. 1996, 301, 19–21. [Google Scholar] [CrossRef]
- Meana, J.J.; Barturen, F.; Martín, I.; García-Sevilla, J.A. Evidence of increased non-adrenoreceptor [3H]idazoxan binding sites in the frontal cortex of depressed suicide victims. Biol. Psychiatry 1993, 34, 498–501. [Google Scholar] [CrossRef]
- García-Sevilla, J.; Escribá, P.V.; Sastre, M.; Walzer, C.; Busquets, X.; Jaquet, G.; Reis, D.J.; Guimón, J. Immunodetection and quantitation of imidazoline receptor proteins in platelets of patients with major depression and in brains of suicide victims. Arch. Gen. Psychiatry 1996, 53, 803–810. [Google Scholar] [CrossRef]
- Smith, K.L.; Jessop, D.S.; Finn, D.P. Modulation of stress by imidazoline binding sites: Implications for psychiatric disorders. Stress 2009, 12, 97–114. [Google Scholar] [CrossRef]
- Martín-Gómez, J.I.; Ruíz, J.; Callado, L.F.; Garibi, J.M.; Aguinaco, L.; Barturen, F.; Meana, J.J. Increased density of I2-imidazoline receptors in human gliobastomas. Neuroreport 1996, 7, 1393–1396. [Google Scholar] [CrossRef]
- Callado, L.F.; Martín-Gómez, J.I.; Ruiz, J.; Garibi, J.M.; Meana, J.J. Imidazoline I2 receptors density increases with the malignancy of human gliomas. J. Neurol. Neurosurg. Psychiatry 2004, 75, 785–787. [Google Scholar] [CrossRef][Green Version]
- Regunathan, S.; Feinstein, D.L.; Reis, D.J. Anti-proliferative and anti-inflammatory actions of imidazoline agents. Are imidazoline receptors involved? Ann. N. Y. Acad. Sci. 1999, 881, 410–419. [Google Scholar] [CrossRef]
- Li, J.X.; Zhang, Y. Imidazoline I2 receptors: Target for new analgesics? Eur. J. Pharmacol. 2011, 658, 49–56. [Google Scholar] [CrossRef]
- Rovati, L.C.; Brambilla, N.; Blicharski, T.; Connell, J.; Vitalini, C.; Bonazzi, A.; Giacovelli, G.; Girolami, F.; D’Amato, M. Efficacy and safety of the firts-in-classs imidazoline-2 receptor ligand CR4056 in pain from knee osteoarthritis and desease phenotypes: A randomized, double-blind, placebo-controlled phase 2 trial. Osteoarthr. Cartil. 2020, 28, 22–30. [Google Scholar] [CrossRef]
- Tyacke, R.J.; Myers, J.F.M.; Venkataraman, A.V.; Mick, I.; Turton, S.; Passchier, J.; Husband, S.M.; Rabiner, E.A.; Gunn, R.N.; Murphy, P.S.; et al. Evaluation of 11C-BU99008, a PET ligand for the imidazoline 2 binding site in human brain. J. Nucl. Med. 2018, 59, 1597–1602. [Google Scholar] [CrossRef]
- Wilson, H.; Dervenoulas, G.; Pagano, G.; Tyacke, R.J.; Polychronis, S.; Myers, J.; Gunn, R.N.; Rabiner, E.A.; Nutt, D.; Politis, M. Imidazoline 2 binding sites reflecting astroglia pathology in Parkinson’s disease: An in vivo 11C-BU99008 PET study. Brain 2019, 10, 3116–3128. [Google Scholar] [CrossRef]
- Dardonville, C.; Rozas, I. Imidazoline binding sites and their ligands: An overview of the different chemical structures. Med. Res. Rev. 2004, 24, 639–661. [Google Scholar] [CrossRef]
- Rodriguez-Arévalo, S.; Bagán, A.; Griñán-ferré, C.; Vasilopoulou, F.; Pallàs, M.; Brocos-Mosquera, I.; Callado, L.F.; Loza, M.I.; Martínez, A.L.; Brea, J.; et al. Benzofuranyl-2-imidazoles as Imidazoline I2 Receptor Ligands for Alzheimer’s Disease. Eur. J. Med. Chem. 2021, 222, 113540. [Google Scholar] [CrossRef]
- Vasilopolou, F.; Rodríguez-Arévalo, S.; Bagán, A.; Escolano, C.; Griñán-Ferré, C.; Pallàs, M. Disease-modifying treatment with I2 imidazoline receptor ligand LSL60101 in an Alzheimer’s disease mouse model: A comparative study with donepezil. Br. J. Pharmacol. 2021, 178, 3017–3033. [Google Scholar] [CrossRef] [PubMed]
- Abás, S.; Estarellas, C.; Luque, F.J.; Escolano, C. Easy access to (2-imidazolin-4-yl)phosphonates by a microwave assisted multicomponent reaction. Tetrahedron 2015, 71, 2872–2881. [Google Scholar] [CrossRef]
- Abás, S.; Erdozain, A.M.; Keller, B.; Rodríguez-Arévalo, S.; Callado, L.F.; García-Sevilla, J.A.; Escolano, C. Neuroprotective effects of a structurally new family of high affinity imidazoline I2 receptors ligands. ACS Chem. Neurosci. 2017, 8, 737–742. [Google Scholar] [CrossRef] [PubMed]
- Ruíz, J.; Martín, I.; Callado, L.F.; Meana, J.J.; Barturen, F.; García-Sevilla, J.A. Non-adrenoreceptor [3H]idazoxan binding sites (I2-imidazoline sites) are increased in postmortem brain from patients with Alzheimer’s disease. Neurosci. Lett. 1993, 160, 109–112. [Google Scholar] [CrossRef]
- Alzheimer’s Association. 2020 Alzheimer’s disease facts and figures. Alzheimer’s Dement. 2020, 16, 391–460. [Google Scholar] [CrossRef]
- Zejin, O.; Jing, P.; Shihao, T.; Danping, D.; Danfeng, Y.; Huiqi, N.; Zhi, W. Global Trends in the Incidence, Prevalence, and Years Lived With Disability of Parkinson’s Disease in 204 Countries/Territories From 1990 to 2019. Front. Public Health 2021, 9, 2296–2565. [Google Scholar]
- Cumins, J.; Lee, G.; Zhong, K.; Fonseca, J.; Taghva, K. Alzheimer’s disease drug development pipeline: 2021. Alzheimer’s Dement. 2021, 7, 12179. [Google Scholar]
- Only Aducanumab, an Amyloid Beta Directed Monoclonal Antibody, Whose Efficacy Is Still Controversial, Has Been Considered by the FDA as a New Therapy for AD but Rejected by the EMA. Available online: https://www.ema.europa.eu/en/medicines/human/withdrawn-applications/aduhelm (accessed on 19 March 2022).
- Griñán-Ferré, C.; Vasilopoulou, F.; Abás, S.; Rodríguez-Arévalo, S.; Bagán, A.; Sureda, F.X.; Pérez, B.; Callado, L.F.; García-Sevilla, J.A.; García-Fuster, M.J.; et al. Behavioral and cognitive improvement induced by novel imidazoline I2 receptor ligands in female SAMP8 mice. Neurotherapeutics 2019, 16, 416–431. [Google Scholar] [CrossRef]
- Vasilopoulou, F.; Bagan, A.; Rodríguez-Arévalo, S.; Escolano, C.; Griñán-Ferré, C.; Pallàs, M. Amelioration of BPSD-like phenotype and cognitive decline in SAMP8 mice model accompanied by molecular changes after treatment with I1-imidazoline receptor ligand MCR5. Pharmaceutics 2020, 12, 475. [Google Scholar] [CrossRef]
- Arróniz, C.; Molina, J.; Abás, S.; Molins, E.; Campanera, J.M.; Luque, F.J.; Escolano, C. First diastereoselective [3+2] cycloaddition reaction of diethyl isocyanomethylphosphonate and maleimides. Org. Biomol. Chem. 2013, 11, 1640–1649. [Google Scholar] [CrossRef]
- Escolano, C.; Pallás, M.; Griñán-Ferré, C.; Abás, S.; Callado, L.-F.; García-Sevilla, J.A. Synthetic I2 Imidazoline Receptor Ligands for Prevention or Treatment of Human Brain Disorders. Patent WO 2019/121853 A1, 27 June 2019. [Google Scholar]
- Abás, S.; Rodríguez-Arévalo, S.; Bagán, A.; Griñán-Ferré, C.; Vasilopoulou, F.; Brocos-Mosquera, I.; Muguruza, C.; Pérez, B.; Molins, E.; Luque, F.J.; et al. Bicyclic α-Iminophosphonates as High Affinity Imidazoline I2 Receptor Ligands for Alzheimer’s Disease. J. Med. Chem. 2020, 7, 3610–3633. [Google Scholar] [CrossRef]
- Vasilopoulou, F.; Griñán-Ferré, C.; Rodríguez-Arévalo, S.; Bagán, A.; Abás, S.; Escolano, C.; Pallàs, M. I2 imidazoline receptor modulation protects aged SAMP8 mice against cognitive decline by suppressing the calcineurin pathway. GeroScience 2020, 43, 965–983. [Google Scholar] [CrossRef]
- Safety Testing of Drug Metabolites. Guidance for Industry; March 2020 Pharmacology/Toxicology; U.S. Department of Health and Human Services Food and Drug Administration Center for Drug Evaluation and Research (CDER): Beltsville, MD, USA, 2020. Available online: https://www.fda.gov/regulatory-information/search-fda-guidance-documents/safety-testing-drug-metabolites (accessed on 19 March 2022).
- Ashburner, J.; Csernansk, J.G.; Davatzikos, C.; Fox, N.C.; Frisoni, G.B.; Thompson, R.M. Computer-assisted imaging to assess brain structure in healthy and diseased brains. Lancet Neurol. 2003, 2, 79–88. [Google Scholar] [CrossRef]
- Takahashi, T.; Deng, Y.; Maruyama, W.; Dostert, P.; Kawai, M.; Naoi, M. Uptake of a neurotoxin-candidate, (R)-1,2-dimethyl-6,7-dihydroxy-1,2,3,4-tetrahydroisoquinoline into human dopaminergic neuroblastoma SH-SY5Y cells by dopamine transport system. J. Neural Transm. Gen. Sect. 1994, 98, 107–118. [Google Scholar] [CrossRef]
- Morales-Garcia, J.A.; Alonso-Gil, S.; Santos, Á.; Perez-Castillo, A. Phosphodiesterase 7 Regulation in Cellular and Rodent Models of Parkinson’s Disease. Mol. Neurobiol. 2020, 57, 806–822. [Google Scholar] [CrossRef]
- Glass, C.K.; Saijo, K.; Winner, B.; Marchetto, M.C.; Gage, F.H. Mechanisms underlying inflammation in neurodegeneration. Cell 2010, 140, 918–934. [Google Scholar] [CrossRef]
- Regunathan, S.; Reis, D.J. Imidazoline receptors and their endogenous ligands. Annu. Rev. Pharmacol. Toxicol. 1996, 36, 511–544. [Google Scholar] [CrossRef]
- Morales-Garcia, J.A.; Redondo, M.; Alonso-Gil, S.; Gil, C.; Perez, C.; Martinez, A.; Santos, A.; Perez-Castillo, A. Phosphodiesterase 7 inhibition preserves dopaminergic neurons in cellular and rodent models of Parkinson disease. PLoS ONE 2011, 6, 17240. [Google Scholar] [CrossRef]
- Ransohoff, R.M. How neuroinflammation contributes to neurodegeneration. Science 2016, 353, 777–783. [Google Scholar] [CrossRef]
- Di, L.; Kerns, E.H.; Chen, H.; Petusky, S.L. Development and application of an automated solution stability assay for drug discovery. J. Biomol. Screen 2006, 11, 40–47. [Google Scholar] [CrossRef][Green Version]
- Annang, F.; Perez-Moreno, G.; Diaz, C.; González-Menéndez, V.; de Pedro Montejo, N.; Del Palacio, J.P.; Sánchez, P.; Tanghe, S.; Rodriguez, A.; Pérez-Victoria, I.; et al. Preclinical evaluation of strasseriolides A-D, potent antiplasmodial macrolides isolated from Strasseria geniculata CF-247,251. Malar. J. 2021, 20, 457. [Google Scholar] [CrossRef]
- Wang, P.-C.; Fang, J.-M.; Tsai, K.-C.; Wang, S.-Y.; Huang, W.-I.; Tseng, Y.-C.; Cheng, Y.-S.E.; Cheng, T.-J.R.; Wong, C.-H. Peramivir phosphonate derivatives as influenza neuraminidase inhibitors. J. Med. Chem. 2016, 59, 5297–5310. [Google Scholar] [CrossRef]
- Bioanalytical Method Validation Guidance for Industry; May 2018 Biopharmaceutics; U.S. Department of Health and Human Services Food and Drug Administration Center for Drug Evaluation and Research (CDER) Center for Veterinary Medicine (CVM): Rockville, MD, USA, 2018. Available online: https://www.fda.gov/regulatory-information/search-fda-guidance-documents/bioanalytical-method-validation-guidance-industry (accessed on 19 March 2022).













| Time (min) | % B06 Remaining |
|---|---|
| 0 | 100 ± 8.84 |
| 5 | 104 ± 9.81 |
| 15 | 98 ± 11.30 |
| 30 | 106 ± 9.97 |
| 60 | 112 ± 11.2 |
| 120 | 96 ± 13.6 |
| Time (min) | % B06 Remaining |
|---|---|
| 0 | 100 ± 3.3 |
| 5 | 97 ± 6.5 |
| 15 | 100 ± 3.9 |
| 30 | 87 ± 11.3 |
| 60 | 98 ± 10.1 |
| 120 | 75 ± 8.5 |
| Time (min) | % B06 Remaining |
|---|---|
| 0 | 100 ± 2.9 |
| 15 | 77 ± 3.8 |
| 30 | 75 ± 5.6 |
| 60 | 53 ± 6.4 |
| 120 | 19 ± 1.9 |
| Time (min) | % Compound Remaining |
|---|---|
| Plus NADPH | |
| 0 | 100.00 ± 14.46 |
| 5 | 98.60 ± 9.11 |
| 15 | 77.90 ± 13.20 |
| 30 | 54.10 ± 6.84 |
| 45 | 41.3 ± 5.83 |
| 60 | 29.40 ± 3.69 |
| Minus NADPH | |
| 0 | 103.2 ± 13.82 |
| 60 | 75.30 ± 1.27 |
| Time (min) | % Compound Remaining |
|---|---|
| Plus NADPH | |
| 0 | 100.00 ± 25.58 |
| 5 | 135.00 ± 7.06 |
| 15 | 67.50 ± 4.15 |
| 30 | 30.30 ± 5.28 |
| 45 | 15.20 ± 1.98 |
| 60 | 6.08 ± 0.01 |
| Minus NADPH | |
| 0 | 105.00 ± 23.97 |
| 60 | 83.20 ± 2.87 |
Publisher’s Note: MDPI stays neutral with regard to jurisdictional claims in published maps and institutional affiliations. |
© 2022 by the authors. Licensee MDPI, Basel, Switzerland. This article is an open access article distributed under the terms and conditions of the Creative Commons Attribution (CC BY) license (https://creativecommons.org/licenses/by/4.0/).
Share and Cite
Bagán, A.; Morales-García, J.A.; Griñán-Ferré, C.; Díaz, C.; Pérez del Palacio, J.; Ramos, M.C.; Vicente, F.; Pérez, B.; Brea, J.; Loza, M.I.; et al. Insights into the Pharmacokinetics and In Vitro Cell-Based Studies of the Imidazoline I2 Receptor Ligand B06. Int. J. Mol. Sci. 2022, 23, 5408. https://doi.org/10.3390/ijms23105408
Bagán A, Morales-García JA, Griñán-Ferré C, Díaz C, Pérez del Palacio J, Ramos MC, Vicente F, Pérez B, Brea J, Loza MI, et al. Insights into the Pharmacokinetics and In Vitro Cell-Based Studies of the Imidazoline I2 Receptor Ligand B06. International Journal of Molecular Sciences. 2022; 23(10):5408. https://doi.org/10.3390/ijms23105408
Chicago/Turabian StyleBagán, Andrea, José A. Morales-García, Christian Griñán-Ferré, Caridad Díaz, José Pérez del Palacio, Maria C. Ramos, Francisca Vicente, Belén Pérez, José Brea, María Isabel Loza, and et al. 2022. "Insights into the Pharmacokinetics and In Vitro Cell-Based Studies of the Imidazoline I2 Receptor Ligand B06" International Journal of Molecular Sciences 23, no. 10: 5408. https://doi.org/10.3390/ijms23105408
APA StyleBagán, A., Morales-García, J. A., Griñán-Ferré, C., Díaz, C., Pérez del Palacio, J., Ramos, M. C., Vicente, F., Pérez, B., Brea, J., Loza, M. I., Pallàs, M., & Escolano, C. (2022). Insights into the Pharmacokinetics and In Vitro Cell-Based Studies of the Imidazoline I2 Receptor Ligand B06. International Journal of Molecular Sciences, 23(10), 5408. https://doi.org/10.3390/ijms23105408

